iOS 底层原理探索 之 objc_msgSend快速方法查找

1,677 阅读4分钟
写在前面: iOS底层原理探究是本人在平时的开发和学习中不断积累的一段进阶之
路的。 记录我的不断探索之旅,希望能有帮助到各位读者朋友。

目录如下:

  1. iOS 底层原理探索 之 alloc
  2. iOS 底层原理探索 之 结构体内存对齐
  3. iOS 底层原理探索 之 对象的本质 & isa的底层实现
  4. iOS 底层原理探索 之 isa - 类的底层原理结构(上)
  5. iOS 底层原理探索 之 isa - 类的底层原理结构(中)
  6. iOS 底层原理探索 之 isa - 类的底层原理结构(下)
  7. iOS 底层原理探索 之 Runtime运行时&方法的本质

以上内容的总结专栏


细枝末节整理


前言

在上一篇,我们探索了 Runtime 以及与 Runtime 交互的三种方式,和总结了 方法的本质其实是消息发送的过程。今天接着上一篇继续 objc_msgSend汇编分析

objc_msgSend汇编分析

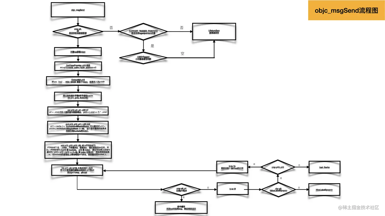
  1. cmp p0, #0 : p0为此次的消息接受者,拿来和0比较,判断消息接受者是否为0,如果没有消息接受者,则此次 objc_msgSend 没有意义。

  2. #if SUPPORT_TAGGED_POINTERS 判断是否为 SUPPORT_TAGGED_POINTERS 类型,如果是,则执行 b.le LNilOrTagged, 否则, 执行 b.eq LReturnZero,即返回此次消息为空。

  3. ldr p13, [x0]x0存入到p13,x0receiver,即类,即类的首地址,即isa,也就是说p13=isa

  4. 进入 GetClassFromIsa_p16 带入参数 src=p13, needs_auth=1, auth_address=x0. 判断是不是 SUPPORT_INDEXED_ISA (32位isa),不满足此条件,接下来会进入 __LP64__ (这份源码里指的是Mac OS X)分支。

  5. 由于_need_auth=1,进入分支 ExtractISA p16, \src, \auth_address ,此ExtractISA 为宏,操作是将\src(isa)、#ISA_MASK做与操作,得到了Class,结果存入到p16中。

  6. LGetIsaDone:获取isa完成。接下来执行CacheLookup NORMAL, _objc_msgSend, __objc_msgSend_uncached

    6.1 mov x15, x16 隐藏isa,将x16寄存器赋值到 x15

    6.2 ldr p11, [x16, #CACHE] #define CACHE 8,那么p11=x16+0x8,等同于 isa+0x8, 即isa向右偏移了8字节,拿到了cache_t,即 p11=cache_t (我们探索真机环境也就是arm64的汇编,所以是CACHE_MASK_STORAGE == CACHE_MASK_STORAGE_HIGH_16分支)

    6.3 在 CONFIG_USE_PREOPT_CACHES 分支中,我们探索非A12及以后芯片,所以 不进入到 #if __has_feature(ptrauth_calls) 分支, 所以 执行 and p10, p11, #0x0000fffffffffffe 将p11与上#0x0000fffffffffffe (preoptBucketsMask) 得到 buckets() 的地址,存储在 p10中。 然后执行 tbnz p11, #0, LLookupPreopt\Function , 作用是验证p11, 也就是 cache_t 是不是为0, 如果为0, 则证明没有缓存, 没有向下继续查找 bucket的必要, 跳转至 LLookupPreopt

    6.4 eor p12, p1, p1, LSR #7 , 因为 p0 寄存器是 receiver, p1 寄存器为第二个参数, SEL _cmd, 所以p1 = _cmd,对应上面的指令就是得出, p12 = (_cmd >> 7) ^ _cmd

    6.5 and p12, p12, p11, LSR #48 , p11 = cache_t = _bucketsAndMaybeMaske, 可以翻译成 p12 = p12 & (_bucketsAndMaybeMask >> 48), 这个指令最终的结果是找到已知buckets的index。

    6.6 add p13, p10, p12, LSL #(1+PTRSHIFT) , PTRSHIFT 在 __LP64__ 下的值为3,否则为2, 我们探索的64位的,所以, PTRSHIFT=3,p10 是 buckets, p12 是 index, 那么可以将上述指令翻译为 : p13 = p10 + (p12 << (1+3)), 将 index 左移4位, 然后将得到结果n, 在buckets的首地址上移动相应n个步长,找到最终的bucket_t。

    6.7 1: ldp p17, p9, [x13], #-BUCKET_SIZE将 x13 寄存器的值取出来放在 p17和p9, 因为x13 为bucket_t结构体,在arm64架构下,第一个值是imp,第二个值是sel,所以p17=imp,p9=sel。

    6.8 cmp p9, p1 比较p1和p9,即比较在缓存中取出来的sel和objec_msgSend的第二个参数——cmd,如果不等,向后跳转,执行命令 b.ne 3f ,将执行三条指令:

    6.8.1 cbz p9, \MissLabelDynamic :找不到sel 所以 MissLabelDynamic

    6.8.2 cmp p13, p10 循环查找的条件,当要查找的bucket_t的地址大于buckets的首地址的时候,继续查找

    6.8.3 b.hs 1b 重新回到 1 执行sel的比较,如果相等,2:CacheHit \Mode 即命中了缓存中的方法,找到了缓存,进入到 CacheHit

    6.7 CacheHit 分为 三种模式,NORMAL,GETIMP,LOOKUP;无论哪种,最终结果都是将去查找sel对应的imp,然后将其返回。

流程图

objc_msgSend.001.jpeg