Android系统揭秘(五)-应用程序启动

1,287 阅读7分钟

前言

前面的文章讲了四大组件的启动和启动与launcher的启动,这篇终于要说下应用程序的启动了
本来Activity说完我就想继续这个模块了,但考虑到有一些前置知识在系统启动那里,就一直留到这里了

对于不讲武德的年轻同志,仍然可以看文末的总结

前文

应用程序是哪里启动的

正常情况下,应用程序是在我们启动第一个Activity时候创建的
我们分析Activity 启动时有这么一段代码

frameworks/base/services/core/java/com/android/server/am/ActivityStackSupervisor.java(android8,9)

    void startSpecificActivityLocked(ActivityRecord r,
            boolean andResume, boolean checkConfig) {
       ...
       // 启动应用程序进程
        mService.startProcessLocked(r.processName, r.info.applicationInfo, true, 0,
                "activity", r.intent.getComponent(), false, false, true);
    }

frameworks/base/services/core/java/com/android/server/wm/ActivityStackSupervisor.java(android10,11)

   void startSpecificActivity(ActivityRecord r, boolean andResume, boolean checkConfig) {
           ...
           try {
               ...
               // 通知启动应用
               final Message msg = PooledLambda.obtainMessage(
                       ActivityManagerInternal::startProcess, mService.mAmInternal, r.processName,
                       r.info.applicationInfo, knownToBeDead, "activity", r.intent.getComponent());
               mService.mH.sendMessage(msg);
           } finally {
               Trace.traceEnd(TRACE_TAG_ACTIVITY_MANAGER);
           }
       }

其中Android 10的ActivityManagerInternal实现者是AMS
frameworks/base/services/core/java/com/android/server/am/ActivityManagerService.java(android10,11)

   @Override
        public void startProcess(String processName, ApplicationInfo info, boolean knownToBeDead,
                boolean isTop, String hostingType, ComponentName hostingName) {
            try {
                ...
                synchronized (ActivityManagerService.this) {
                    startProcessLocked(processName, info, knownToBeDead, 0 /* intentFlags */,
                            new HostingRecord(hostingType, hostingName, isTop),
                            ZYGOTE_POLICY_FLAG_LATENCY_SENSITIVE, false /* allowWhileBooting */,
                            false /* isolated */, true /* keepIfLarge */);
                }
            } finally {
                Trace.traceEnd(Trace.TRACE_TAG_ACTIVITY_MANAGER);
            }
        }

可以知道,应用程序由AMS的startProcessLocked方法启动

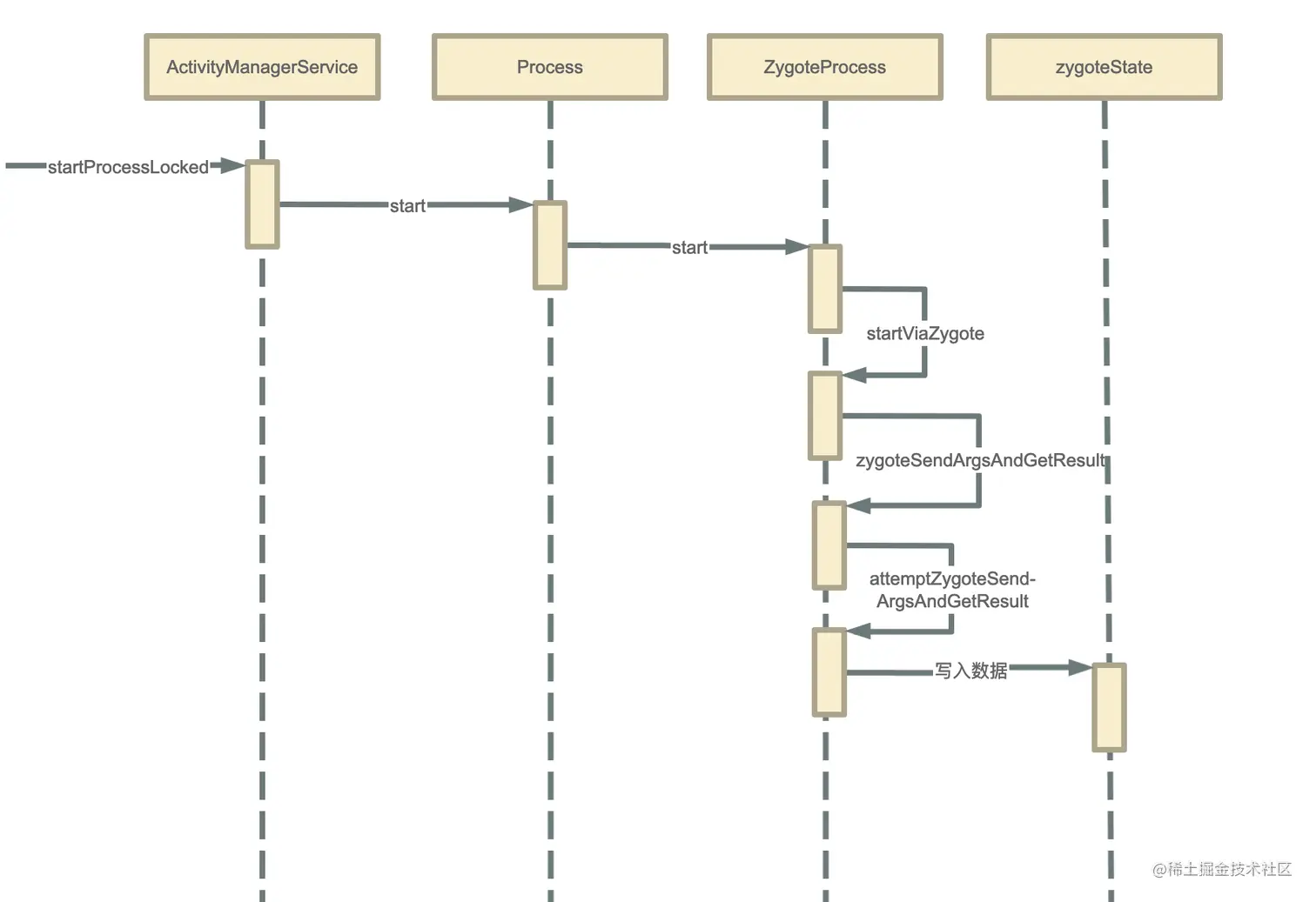
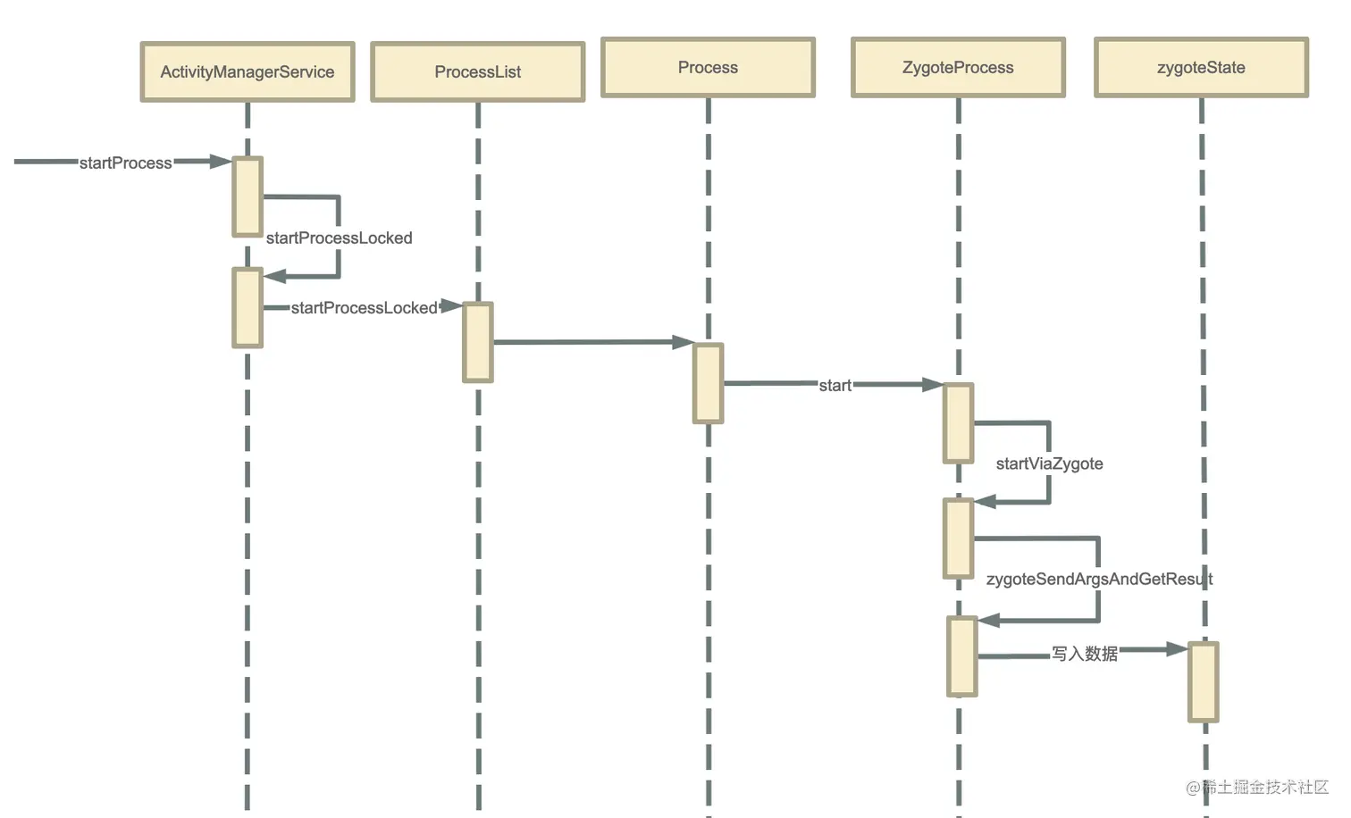
AMS发送启动应用程序进程请求

android 8-9时序图:
img
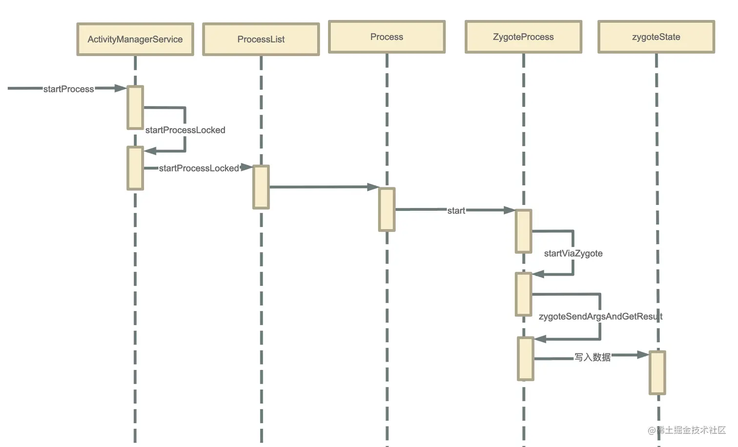
android 10-11时序图:
img
frameworks/base/services/core/java/com/android/server/am/ActivityManagerService.java

    private final void startProcessLocked(ProcessRecord app, String hostingType,
            String hostingNameStr, String abiOverride, String entryPoint, String[] entryPointArgs) {
        ...

        try {
            try {
                final int userId = UserHandle.getUserId(app.uid);
                AppGlobals.getPackageManager().checkPackageStartable(app.info.packageName, userId);
            } catch (RemoteException e) {
                throw e.rethrowAsRuntimeException();
            }
            //获取要创建的应用程序进程的用户ID
            int uid = app.uid;
            int[] gids = null;
            int mountExternal = Zygote.MOUNT_EXTERNAL_NONE;
            if (!app.isolated) {
                int[] permGids = null;
                try {
                    checkTime(startTime, "startProcess: getting gids from package manager");
                    final IPackageManager pm = AppGlobals.getPackageManager();
                    permGids = pm.getPackageGids(app.info.packageName,
                            MATCH_DEBUG_TRIAGED_MISSING, app.userId);
                    StorageManagerInternal storageManagerInternal = LocalServices.getService(
                            StorageManagerInternal.class);
                    mountExternal = storageManagerInternal.getExternalStorageMountMode(uid,
                            app.info.packageName);
                } catch (RemoteException e) {
                    throw e.rethrowAsRuntimeException();
                }

                /*
                 * Add shared application and profile GIDs so applications can share some
                 * resources like shared libraries and access user-wide resources
                 */
                // 对gids进行创建和赋值
                if (ArrayUtils.isEmpty(permGids)) {
                    gids = new int[3];
                } else {
                    gids = new int[permGids.length + 3];
                    System.arraycopy(permGids, 0, gids, 3, permGids.length);
                }
                gids[0] = UserHandle.getSharedAppGid(UserHandle.getAppId(uid));
                gids[1] = UserHandle.getCacheAppGid(UserHandle.getAppId(uid));
                gids[2] = UserHandle.getUserGid(UserHandle.getUserId(uid));
            }
           
            ....
            if (entryPoint == null) entryPoint = "android.app.ActivityThread";
            Trace.traceBegin(Trace.TRACE_TAG_ACTIVITY_MANAGER, "Start proc: " +
                    app.processName);
            checkTime(startTime, "startProcess: asking zygote to start proc");
            ProcessStartResult startResult;
            if (hostingType.equals("webview_service")) {
                startResult = startWebView(entryPoint,
                        app.processName, uid, uid, gids, debugFlags, mountExternal,
                        app.info.targetSdkVersion, seInfo, requiredAbi, instructionSet,
                        app.info.dataDir, null, entryPointArgs);
            } else {
                //启动应用程序进程
                startResult = Process.start(entryPoint,
                        app.processName, uid, uid, gids, debugFlags, mountExternal,
                        app.info.targetSdkVersion, seInfo, requiredAbi, instructionSet,
                        app.info.dataDir, invokeWith, entryPointArgs);
            }
           ...
        } catch (RuntimeException e) {
            Slog.e(TAG, "Failure starting process " + app.processName, e);
            forceStopPackageLocked(app.info.packageName, UserHandle.getAppId(app.uid), false,
                    false, true, false, false, UserHandle.getUserId(app.userId), "start failure");
        }
    }

若是android 10之后则通过ProcessList启动

   @GuardedBy("this")
    final ProcessRecord startProcessLocked(String processName,
            ApplicationInfo info, boolean knownToBeDead, int intentFlags,
            HostingRecord hostingRecord, int zygotePolicyFlags, boolean allowWhileBooting,
            boolean isolated, boolean keepIfLarge) {
        return mProcessList.startProcessLocked(processName, info, knownToBeDead, intentFlags,
                hostingRecord, zygotePolicyFlags, allowWhileBooting, isolated, 0 /* isolatedUid */,
                keepIfLarge, null /* ABI override */, null /* entryPoint */,
                null /* entryPointArgs */, null /* crashHandler */);
    }

frameworks/base/services/core/java/com/android/server/am/ProcessList.java

@GuardedBy("mService")
    boolean startProcessLocked(ProcessRecord app, HostingRecord hostingRecord,
            int zygotePolicyFlags, boolean disableHiddenApiChecks, boolean disableTestApiChecks,
            boolean mountExtStorageFull, String abiOverride) {
             ....
            return startProcessLocked(hostingRecord, entryPoint, app, uid, gids,
                    runtimeFlags, zygotePolicyFlags, mountExternal, seInfo, requiredAbi,
                    instructionSet, invokeWith, startTime);
        } catch (RuntimeException e) {
            ...
            return false;
        }
    }

接下来使用Process->start()方法启动
frameworks/base/core/java/android/os/Process.java

public static final ProcessStartResult start(final String processClass,
                              final String niceName,
                              int uid, int gid, int[] gids,
                              int debugFlags, int mountExternal,
                              int targetSdkVersion,
                              String seInfo,
                              String abi,
                              String instructionSet,
                              String appDataDir,
                              String invokeWith,
                              String[] zygoteArgs) {
    return zygoteProcess.start(processClass, niceName, uid, gid, gids,
                debugFlags, mountExternal, targetSdkVersion, seInfo,
                abi, instructionSet, appDataDir, invokeWith, zygoteArgs);
}

Process则是调用ZygoteProcess来启动

frameworks/base/core/java/android/os/ZygoteProcess.java

   public final Process.ProcessStartResult start(final String processClass,
                                                 final String niceName,
                                                 int uid, int gid, int[] gids,
                                                 int debugFlags, int mountExternal,
                                                 int targetSdkVersion,
                                                 String seInfo,
                                                 String abi,
                                                 String instructionSet,
                                                 String appDataDir,
                                                 String invokeWith,
                                                 String[] zygoteArgs) {
       try {
           return startViaZygote(processClass, niceName, uid, gid, gids,
                   debugFlags, mountExternal, targetSdkVersion, seInfo,
                   abi, instructionSet, appDataDir, invokeWith, zygoteArgs);
       } catch (ZygoteStartFailedEx ex) {
           Log.e(LOG_TAG,
                   "Starting VM process through Zygote failed");
           throw new RuntimeException(
                   "Starting VM process through Zygote failed", ex);
       }
   }

看下startViaZygote方法

    private Process.ProcessStartResult startViaZygote(final String processClass,
                                                      final String niceName,
                                                      final int uid, final int gid,
                                                      final int[] gids,
                                                      int debugFlags, int mountExternal,
                                                      int targetSdkVersion,
                                                      String seInfo,
                                                      String abi,
                                                      String instructionSet,
                                                      String appDataDir,
                                                      String invokeWith,
                                                      String[] extraArgs)
                                                      throws ZygoteStartFailedEx {
        ArrayList<String> argsForZygote = new ArrayList<String>();

        // --runtime-args, --setuid=, --setgid=,
        // and --setgroups= must go first
        argsForZygote.add("--runtime-args");
        argsForZygote.add("--setuid=" + uid);
        argsForZygote.add("--setgid=" + gid);
        if ((debugFlags & Zygote.DEBUG_ENABLE_JNI_LOGGING) != 0) {
            argsForZygote.add("--enable-jni-logging");
        }
        ...

        synchronized(mLock) {
            return zygoteSendArgsAndGetResult(openZygoteSocketIfNeeded(abi), argsForZygote);
        }
    }

这个方法把参数封成数组,并获取Zygote连接,一起发给了zygoteSendArgsAndGetResult方法
我们先看下获取Zygote连接的openZygoteSocketIfNeeded方法

 /**
     * Tries to open socket to Zygote process if not already open. If
     * already open, does nothing.  May block and retry.  Requires that mLock be held.
     */
    @GuardedBy("mLock")
    private ZygoteState openZygoteSocketIfNeeded(String abi) throws ZygoteStartFailedEx {
        Preconditions.checkState(Thread.holdsLock(mLock), "ZygoteProcess lock not held");

        if (primaryZygoteState == null || primaryZygoteState.isClosed()) {
            try {
                // 与Zygote进程建立连接
                primaryZygoteState = ZygoteState.connect(mSocket);
            } catch (IOException ioe) {
                throw new ZygoteStartFailedEx("Error connecting to primary zygote", ioe);
            }
        }
        // 判断abi是否匹配
        if (primaryZygoteState.matches(abi)) {
            return primaryZygoteState;
        }

        // 不匹配则尝试Zygote辅模式
        if (secondaryZygoteState == null || secondaryZygoteState.isClosed()) {
            try {
                secondaryZygoteState = ZygoteState.connect(mSecondarySocket);
            } catch (IOException ioe) {
                throw new ZygoteStartFailedEx("Error connecting to secondary zygote", ioe);
            }
        }

        if (secondaryZygoteState.matches(abi)) {
            return secondaryZygoteState;
        }

        throw new ZygoteStartFailedEx("Unsupported zygote ABI: " + abi);
    }

然后看下zygoteSendArgsAndGetResult方法

    @GuardedBy("mLock")
    private static Process.ProcessStartResult zygoteSendArgsAndGetResult(
            ZygoteState zygoteState, ArrayList<String> args)
            throws ZygoteStartFailedEx {
        try {

            int sz = args.size();
            for (int i = 0; i < sz; i++) {
                if (args.get(i).indexOf('\n') >= 0) {
                    throw new ZygoteStartFailedEx("embedded newlines not allowed");
                }
            }

     
            final BufferedWriter writer = zygoteState.writer;
            final DataInputStream inputStream = zygoteState.inputStream;

            writer.write(Integer.toString(args.size()));
            writer.newLine();

            for (int i = 0; i < sz; i++) {
                String arg = args.get(i);
                writer.write(arg);
                writer.newLine();
            }

            writer.flush();

            // Should there be a timeout on this?
            Process.ProcessStartResult result = new Process.ProcessStartResult();


            result.pid = inputStream.readInt();
            result.usingWrapper = inputStream.readBoolean();

            if (result.pid < 0) {
                throw new ZygoteStartFailedEx("fork() failed");
            }
            return result;
        } catch (IOException ex) {
            zygoteState.close();
            throw new ZygoteStartFailedEx(ex);
        }
    }

它会向ZygoteState写入数据

android 10之后则是在attemptZygoteSendArgsAndGetResult方法写入

 @GuardedBy("mLock")
    private Process.ProcessStartResult zygoteSendArgsAndGetResult(
            ZygoteState zygoteState, int zygotePolicyFlags, @NonNull ArrayList<String> args)
            throws ZygoteStartFailedEx {
          ...
        String msgStr = args.size() + "\n" + String.join("\n", args) + "\n";

        if (shouldAttemptUsapLaunch(zygotePolicyFlags, args)) {
            try {
                return attemptUsapSendArgsAndGetResult(zygoteState, msgStr);
            } catch (IOException ex) {
                Log.e(LOG_TAG, "IO Exception while communicating with USAP pool - "
                        + ex.getMessage());
            }
        }

        return attemptZygoteSendArgsAndGetResult(zygoteState, msgStr);
    }

    private Process.ProcessStartResult attemptZygoteSendArgsAndGetResult(
            ZygoteState zygoteState, String msgStr) throws ZygoteStartFailedEx {
        try {
            final BufferedWriter zygoteWriter = zygoteState.mZygoteOutputWriter;
            final DataInputStream zygoteInputStream = zygoteState.mZygoteInputStream;

            zygoteWriter.write(msgStr);
            zygoteWriter.flush();

            // Always read the entire result from the input stream to avoid leaving
            // bytes in the stream for future process starts to accidentally stumble
            // upon.
            Process.ProcessStartResult result = new Process.ProcessStartResult();
            result.pid = zygoteInputStream.readInt();
            result.usingWrapper = zygoteInputStream.readBoolean();

            if (result.pid < 0) {
                throw new ZygoteStartFailedEx("fork() failed");
            }

            return result;
        } catch (IOException ex) {
            zygoteState.close();
            Log.e(LOG_TAG, "IO Exception while communicating with Zygote - "
                    + ex.toString());
            throw new ZygoteStartFailedEx(ex);
        }
    }

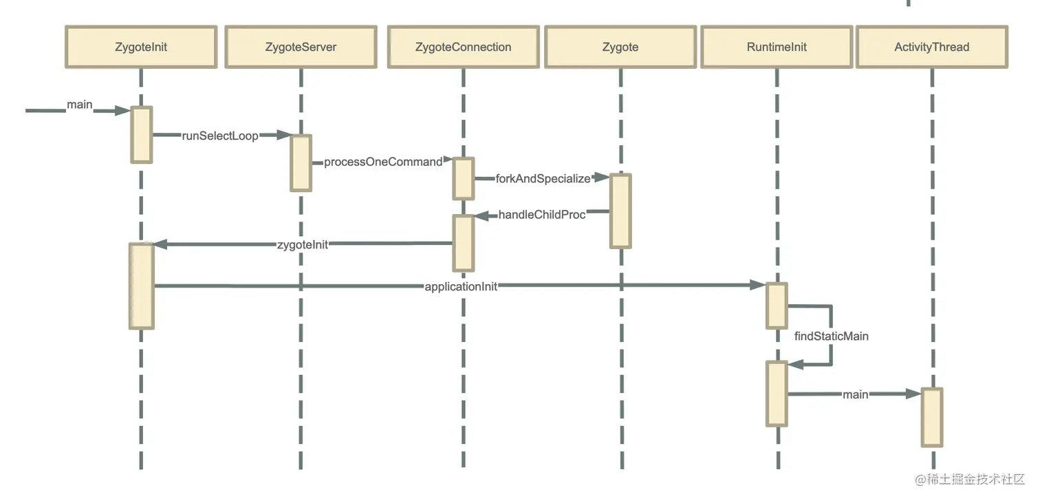
Zygote 接收请求并创建应用程序进程

然后我们分析下Zygote接收请求步骤

先看下时序图:

img

在系统启动一节我们分析了Zygote的启动,其中有个Runnable frameworks/base/core/java/com/android/internal/os/ZygoteInit.java

    public static void main(String argv[]) {
        ZygoteServer zygoteServer = new ZygoteServer();

        ...
        final Runnable caller;
        try {
            ...

            String socketName = "zygote";
         
            // 等待AMS
            caller = zygoteServer.runSelectLoop(abiList);
        } catch (Throwable ex) {
            Log.e(TAG, "System zygote died with exception", ex);
            throw ex;
        } finally {
            zygoteServer.closeServerSocket();
        }

        if (caller != null) {
            caller.run();
        }
    }

runSelectLoop方法是一个循环器,接收来自AMS的消息

frameworks/base/core/java/com/android/internal/os/ZygoteServer.java

Runnable runSelectLoop(String abiList) {
        ArrayList<FileDescriptor> fds = new ArrayList<FileDescriptor>();
        ArrayList<ZygoteConnection> peers = new ArrayList<ZygoteConnection>();

        fds.add(mServerSocket.getFileDescriptor());
        peers.add(null);

        while (true) {
            ...
            for (int i = pollFds.length - 1; i >= 0; --i) {
                if ((pollFds[i].revents & POLLIN) == 0) {
                    continue;
                }

                if (i == 0) {
                    ZygoteConnection newPeer = acceptCommandPeer(abiList);
                    peers.add(newPeer);
                    fds.add(newPeer.getFileDesciptor());
                } else {
                    try {
                        ZygoteConnection connection = peers.get(i);
                        final Runnable command = connection.processOneCommand(this);

                        ...
                    } catch (Exception e) {
                       ...
                    }
                }
            }
        }
    }

收到命令时交由Zygote连接的processOneCommand方法(Android 8.0为runOnce)处理,其他版本代码细节有所不同,但流程一样

frameworks/base/core/java/com/android/internal/os/ZygoteConnection.java

 Runnable processOneCommand(ZygoteServer zygoteServer) {
        String args[];
        Arguments parsedArgs = null;
        FileDescriptor[] descriptors;

        try {
            // 获取应用启动参数
            args = readArgumentList();
            // Android 10 之后的获取参数代码
            //args = Zygote.readArgumentList(mSocketReader);
            descriptors = mSocket.getAncillaryFileDescriptors();
        } catch (IOException ex) {
            throw new IllegalStateException("IOException on command socket", ex);
        }

        ...
        // fork创建应用程序进程
        pid = Zygote.forkAndSpecialize(parsedArgs.uid, parsedArgs.gid, parsedArgs.gids,
                parsedArgs.debugFlags, rlimits, parsedArgs.mountExternal, parsedArgs.seInfo,
                parsedArgs.niceName, fdsToClose, fdsToIgnore, parsedArgs.instructionSet,
                parsedArgs.appDataDir);

        try {
            if (pid == 0) {
                // 子进程
                zygoteServer.setForkChild();

                zygoteServer.closeServerSocket();
                IoUtils.closeQuietly(serverPipeFd);
                serverPipeFd = null;

                return handleChildProc(parsedArgs, descriptors, childPipeFd);
            } else {
                // 父进程
                IoUtils.closeQuietly(childPipeFd);
                childPipeFd = null;
                handleParentProc(pid, descriptors, serverPipeFd);
                return null;
            }
        } finally {
            IoUtils.closeQuietly(childPipeFd);
            IoUtils.closeQuietly(serverPipeFd);
        }
    }

可以看到Zygote先获取启动参数,然后通过fork创建进程,然后若pi返回0,则开始处理应用程序进程。其中Android 10 之后通过Zygote类获取参数,其他没什么变化

    private Runnable handleChildProc(Arguments parsedArgs, FileDescriptor[] descriptors,
            FileDescriptor pipeFd) {
        ...

        // End of the postFork event.
        Trace.traceEnd(Trace.TRACE_TAG_ACTIVITY_MANAGER);
        if (parsedArgs.invokeWith != null) {
            WrapperInit.execApplication(parsedArgs.invokeWith,
                    parsedArgs.niceName, parsedArgs.targetSdkVersion,
                    VMRuntime.getCurrentInstructionSet(),
                    pipeFd, parsedArgs.remainingArgs);

            // Should not get here.
            throw new IllegalStateException("WrapperInit.execApplication unexpectedly returned");
        } else {
            return ZygoteInit.zygoteInit(parsedArgs.targetSdkVersion, parsedArgs.remainingArgs,
                    null /* classLoader */);
          
        }
    }

这个方法Android 10之后会有所不同

   private Runnable handleChildProc(ZygoteArguments parsedArgs,
            FileDescriptor pipeFd, boolean isZygote) {
       ...
        if (parsedArgs.mInvokeWith != null) {
          ....
        } else {
            if (!isZygote) {
                return ZygoteInit.zygoteInit(parsedArgs.mTargetSdkVersion,
                        parsedArgs.mDisabledCompatChanges,
                        parsedArgs.mRemainingArgs, null /* classLoader */);
            } else {
                // 跳过启动Binder线程池
                return ZygoteInit.childZygoteInit(parsedArgs.mTargetSdkVersion,
                        parsedArgs.mRemainingArgs, null /* classLoader */);
            }
        }
    }

接着调用了ZygoteInit的zygoteInit方法

frameworks/base/core/java/com/android/internal/os/ZygoteInit.java

    public static final Runnable zygoteInit(int targetSdkVersion, String[] argv, ClassLoader classLoader) {
        if (RuntimeInit.DEBUG) {
            Slog.d(RuntimeInit.TAG, "RuntimeInit: Starting application from zygote");
        }

        Trace.traceBegin(Trace.TRACE_TAG_ACTIVITY_MANAGER, "ZygoteInit");
        RuntimeInit.redirectLogStreams();

        RuntimeInit.commonInit();
        // 创建Binder线程池
        ZygoteInit.nativeZygoteInit();
        // 初始化application
        return RuntimeInit.applicationInit(targetSdkVersion, argv, classLoader);
    }

这一步会创建Binder线程池,再通知初始化application frameworks/base/core/java/com/android/internal/os/RuntimeInit.java

protected static Runnable applicationInit(int targetSdkVersion, String[] argv,
            ClassLoader classLoader) {
       
        nativeSetExitWithoutCleanup(true);

       
        VMRuntime.getRuntime().setTargetHeapUtilization(0.75f);
        VMRuntime.getRuntime().setTargetSdkVersion(targetSdkVersion);

        final Arguments args = new Arguments(argv);

        Trace.traceEnd(Trace.TRACE_TAG_ACTIVITY_MANAGER);

        // 调用main方法(Android8.0方法名为invokeStaticMain)
        return findStaticMain(args.startClass, args.startArgs, classLoader);
    }

通过反射调用main方法


    private static Runnable findStaticMain(String className, String[] argv,
            ClassLoader classLoader) {
        Class<?> cl;

        try {
            // android.app.ActivityThread
            cl = Class.forName(className, true, classLoader);
        } catch (ClassNotFoundException ex) {
            throw new RuntimeException(
                    "Missing class when invoking static main " + className,
                    ex);
        }

        Method m;
        try {
            m = cl.getMethod("main", new Class[] { String[].class });
        } catch (NoSuchMethodException ex) {
            throw new RuntimeException(
                    "Missing static main on " + className, ex);
        } catch (SecurityException ex) {
            throw new RuntimeException(
                    "Problem getting static main on " + className, ex);
        }

        int modifiers = m.getModifiers();
        if (! (Modifier.isStatic(modifiers) && Modifier.isPublic(modifiers))) {
            throw new RuntimeException(
                    "Main method is not public and static on " + className);
        }

        // 清除所有的设置过程需要的堆枝帧,并让ActivityThread的main方法看起来像是应用程序进程的入口方法
        return new MethodAndArgsCaller(m, argv);
    }

这里的className是android.app.ActivityThread,通过反射调用了ActivityThread的main方法

frameworks/base/core/java/android/app/ActivityThread.java

    public static void main(String[] args) {
        ...
        // 初始化环境
        Environment.initForCurrentUser();
        
        ...
        // 切到主线程
        Looper.prepareMainLooper();

        // 创建ActivityThread
        ActivityThread thread = new ActivityThread();
        thread.attach(false);

        if (sMainThreadHandler == null) {
            sMainThreadHandler = thread.getHandler();
        }

        ...
        Looper.loop();

        throw new RuntimeException("Main thread loop unexpectedly exited");
    }

总结

  • 调用AMS的startProcessLocked方法,发送启动应用程序进程请求
  • Zygote 接收请求并创建应用程序进程

AMS发送启动应用程序进程请求

android 8-9时序图:
img
android 10-11时序图:
img

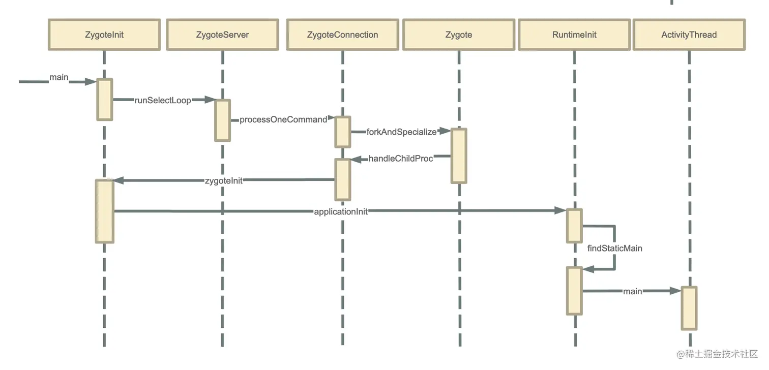
Zygote 接收请求并创建应用程序进程

img

后记

相信能消化到这里的读者已经有一定的源码阅读能力了。

关于系统的揭密会作为专栏不定时更新。

另外一个就是IO大会表示Android 12底层代码有大更新,所以估计在不久的未来,也会有个比较大的拓展,跟进Android 12的更新