Android系统揭秘(四)-Launcher的启动

3,398 阅读7分钟

前文

前言

上文Android系统启动概述分析了系统的启动,而启动的最后一步则是启动Launcher

什么是Launcher

img
如果你不知道什么Launcher的话,看到上面的页面应该就知道了,Launcher其实就是桌面。
桌面上的图标则是启动器,我们可以通过这些图标启动对应的应用程序。

Launcher的启动

因为各版本差别比较大,所以分开几个版本分析,不想看源码的同学可以直接滑文末看总结

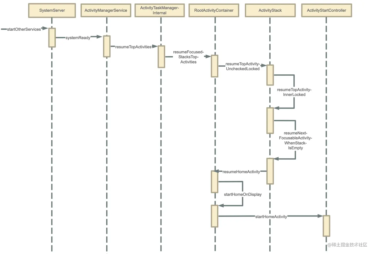
Android 8,9

先过下整体时序图: img
上文中我们知道Zygote进程启动了SystemServer进程, 而启动 Launcher的入口为AMS的systemReady方法, 在SystemServer的startOtherServices方法中被调用

如下所示:

frameworks/base/services/java/com/android/server/SystemServer.java

public final class SystemServer {
    private void run() {
        ...
        // Start services.
        try {
            t.traceBegin("StartServices");
            startBootstrapServices(t);
            startCoreServices(t);
            startOtherServices(t);
        } catch (Throwable ex) {
            Slog.e("System", "******************************************");
            Slog.e("System", "************ Failure starting system services", ex);
            throw ex;
        } finally {
            t.traceEnd(); // StartServices
        }
        ...
    }
    
    private void startOtherServices(@NonNull TimingsTraceAndSlog t) {
        ...
        mActivityManagerService.systemReady(() -> {
            Slog.i(TAG, "Making services ready");
            t.traceBegin("StartActivityManagerReadyPhase");
            mSystemServiceManager.startBootPhase(t, SystemService.PHASE_ACTIVITY_MANAGER_READY);
            ...
        }
        ...
    }
}

看下systemReady的实现

frameworks/base/services/core/java/com/android/server/am/ActivityManagerService.java

public void systemReady(final Runnable goingCallback, TimingsTraceLog traceLog) {
        ...
        mStackSupervisor.resumeFocusedStackTopActivityLocked();
        mUserController.sendUserSwitchBroadcastsLocked(-1, currentUserId);
        traceLog.traceEnd(); // ActivityManagerStartApps
        traceLog.traceEnd(); // PhaseActivityManagerReady
}

可知下面交给了ActivityStackSupervisor


frameworks/base/services/core/java/com/android/server/am/ActivityStackSupervisor.java

    boolean resumeFocusedStackTopActivityLocked(
            ActivityStack targetStack, ActivityRecord target, ActivityOptions targetOptions) {

        if (!readyToResume()) {
            return false;
        }

        if (targetStack != null && isFocusedStack(targetStack)) {
            return targetStack.resumeTopActivityUncheckedLocked(target, targetOptions);
        }

        ...
        return false;
    }

后面则是调用ActivityStack的resumeTopActivityUncheckedLocked方法


frameworks/base/services/core/java/com/android/server/am/ActivityStack.java

    boolean resumeTopActivityUncheckedLocked(ActivityRecord prev, ActivityOptions options) {
        if (mStackSupervisor.inResumeTopActivity) {
            // Don't even start recursing.
            return false;
        }

        boolean result = false;
        try {
            // Protect against recursion.
            mStackSupervisor.inResumeTopActivity = true;
            result = resumeTopActivityInnerLocked(prev, options);
        } finally {
            mStackSupervisor.inResumeTopActivity = false;
        }
        ...
        return result;
    }

    private boolean resumeTopActivityInnerLocked(ActivityRecord prev, ActivityOptions options) {
        ...
            return isOnHomeDisplay() &&
                    mStackSupervisor.resumeHomeStackTask(prev, "prevFinished");
        ...
    }       

ActivityStack最终又调用了ActivityStackSupervisor的resumeHomeStackTask方法

frameworks/base/services/core/java/com/android/server/am/ActivityStackSupervisor.java

    boolean resumeHomeStackTask(ActivityRecord prev, String reason) {

        ...

        mHomeStack.moveHomeStackTaskToTop();
        ActivityRecord r = getHomeActivity();
        final String myReason = reason + " resumeHomeStackTask";

        // Only resume home activity if isn't finishing.
        if (r != null && !r.finishing) {
            moveFocusableActivityStackToFrontLocked(r, myReason);
            return resumeFocusedStackTopActivityLocked(mHomeStack, prev, null);
        }
        return mService.startHomeActivityLocked(mCurrentUser, myReason);
    }

最后回到AMS,调用AMS的startHomeActivityLocked方法

frameworks/base/services/core/java/com/android/server/am/ActivityManagerService.java

    boolean startHomeActivityLocked(int userId, String reason) {
        //测试模式
        if (mFactoryTest == FactoryTest.FACTORY_TEST_LOW_LEVEL
                && mTopAction == null) {
            // We are running in factory test mode, but unable to find
            // the factory test app, so just sit around displaying the
            // error message and don't try to start anything.
            return false;
        }
        Intent intent = getHomeIntent();
        ActivityInfo aInfo = resolveActivityInfo(intent, STOCK_PM_FLAGS, userId);
        if (aInfo != null) {
            intent.setComponent(new ComponentName(aInfo.applicationInfo.packageName, aInfo.name));
            // Don't do this if the home app is currently being
            // instrumented.
            aInfo = new ActivityInfo(aInfo);
            aInfo.applicationInfo = getAppInfoForUser(aInfo.applicationInfo, userId);
            ProcessRecord app = getProcessRecordLocked(aInfo.processName,
                    aInfo.applicationInfo.uid, true);
            if (app == null || app.instr == null) {
                intent.setFlags(intent.getFlags() | Intent.FLAG_ACTIVITY_NEW_TASK);
                final int resolvedUserId = UserHandle.getUserId(aInfo.applicationInfo.uid);
                // For ANR debugging to verify if the user activity is the one that actually
                // launched.
                final String myReason = reason + ":" + userId + ":" + resolvedUserId;
                mActivityStarter.startHomeActivityLocked(intent, aInfo, myReason);
            }
        } else {
            Slog.wtf(TAG, "No home screen found for " + intent, new Throwable());
        }

        return true;
    }

    Intent getHomeIntent() {
        Intent intent = new Intent(mTopAction, mTopData != null ? Uri.parse(mTopData) : null);
        intent.setComponent(mTopComponent);
        intent.addFlags(Intent.FLAG_DEBUG_TRIAGED_MISSING);
        if (mFactoryTest != FactoryTest.FACTORY_TEST_LOW_LEVEL) {
            intent.addCategory(Intent.CATEGORY_HOME);
        }
        return intent;
    }

这里启动了一个Intent,可以通过源码看到Launcher的清单配置

packages/apps/Launcher3/AndroidManifest.xml

<?xml version="1.0" encoding="utf-8"?>

<manifest
    xmlns:android="http://schemas.android.com/apk/res/android"
    package="com.android.launcher3">

    <application
        android:backupAgent="com.android.launcher3.LauncherBackupAgent"
        android:fullBackupOnly="true"
        android:fullBackupContent="@xml/backupscheme"
        android:hardwareAccelerated="true"
        android:icon="@drawable/ic_launcher_home"
        android:label="@string/derived_app_name"
        android:theme="@style/LauncherTheme"
        android:largeHeap="@bool/config_largeHeap"
        android:restoreAnyVersion="true"
        android:supportsRtl="true" >

        <activity
            android:name="com.android.launcher3.Launcher"
            android:launchMode="singleTask"
            android:clearTaskOnLaunch="true"
            android:stateNotNeeded="true"
            android:windowSoftInputMode="adjustPan|stateUnchanged"
            android:screenOrientation="nosensor"
            android:configChanges="keyboard|keyboardHidden|navigation"
            android:resizeableActivity="true"
            android:resumeWhilePausing="true"
            android:taskAffinity=""
            android:enabled="true">
            <intent-filter>
                <action android:name="android.intent.action.MAIN" />
                <category android:name="android.intent.category.HOME" />
                <category android:name="android.intent.category.DEFAULT" />
                <category android:name="android.intent.category.MONKEY"/>
            </intent-filter>
        </activity>


    </application>
</manifest>


最终使用ActivityStarter启动Launcher,后面的流程可参考Activity的启动

frameworks/base/services/core/java/com/android/server/am/ActivityStarter.java

    void startHomeActivityLocked(Intent intent, ActivityInfo aInfo, String reason) {
        mSupervisor.moveHomeStackTaskToTop(reason);
        mLastHomeActivityStartResult = startActivityLocked(null /*caller*/, intent,
                null /*ephemeralIntent*/, null /*resolvedType*/, aInfo, null /*rInfo*/,
                null /*voiceSession*/, null /*voiceInteractor*/, null /*resultTo*/,
                null /*resultWho*/, 0 /*requestCode*/, 0 /*callingPid*/, 0 /*callingUid*/,
                null /*callingPackage*/, 0 /*realCallingPid*/, 0 /*realCallingUid*/,
                0 /*startFlags*/, null /*options*/, false /*ignoreTargetSecurity*/,
                false /*componentSpecified*/, mLastHomeActivityStartRecord /*outActivity*/,
                null /*inTask*/, "startHomeActivity: " + reason);

           ....
    }

小结

  • SystemServer中使用AMS启动Launcher

  • AMS调用 ActivityStackSupervisor的resumeFocusedStackTopActivityLocked方法

  • 经历了ActivityStackSupervisor -> ActivityStack -> ActivityStackSupervisor ->AMS 的流程,期间处理了一些堆栈相关的工作,最终又回到了AMS

  • AMS调用 ActivityStarter启动Launcher Activity
    建议看完源码,回头看下时序图,会比较清晰

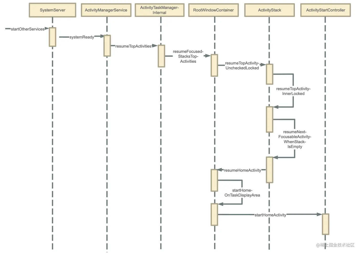
Android 10

时序图:
img

与安卓8一样从AMS启动,不同的是安卓10交给了一个ActivityTaskManagerInternal类型的服务mAtmInternal
frameworks/base/services/core/java/com/android/server/am/ActivityManagerService.java

@VisibleForTesting
public ActivityTaskManagerInternal mAtmInternal;
public ActivityManagerService(Context systemContext, ActivityTaskManagerService atm) {
        ...
        mAtmInternal = LocalServices.getService(ActivityTaskManagerInternal.class);
}
public void systemReady(final Runnable goingCallback, TimingsTraceLog traceLog) {
       ...
       t.traceBegin("resumeTopActivities");
       mAtmInternal.resumeTopActivities(false /* scheduleIdle */);
       t.traceEnd();
       ...
}

我们看下mAtmInternal哪来的,LocalServices类里面是一个类与对象的键值对, 而ActivityTaskManagerInternal是一个抽象类,我们找到它的唯一继承类ActivityTaskManagerService.LocalService

frameworks/base/services/core/java/com/android/server/wm/ActivityTaskManagerService.java


public class ActivityTaskManagerService extends IActivityTaskManager.Stub {

    RootActivityContainer mRootActivityContainer;
    final class LocalService extends ActivityTaskManagerInternal {
        @Override
        public void resumeTopActivities(boolean scheduleIdle) {
            synchronized (mGlobalLock) {
                mRootActivityContainer.resumeFocusedStacksTopActivities();
                ...
            }
        }
    }
}

这里调用了RootActivityContainer的resumeFocusedStacksTopActivities方法

frameworks/base/services/core/java/com/android/server/wm/RootActivityContainer.java


    boolean resumeFocusedStacksTopActivities() {
        return resumeFocusedStacksTopActivities(null, null, null);
    }
    boolean resumeFocusedStacksTopActivities(
            ActivityStack targetStack, ActivityRecord target, ActivityOptions targetOptions) {

        ...

        for (int displayNdx = getChildCount() - 1; displayNdx >= 0; --displayNdx) {
            ...
            if (!resumedOnDisplay) {
               
                final ActivityStack focusedStack = display.getFocusedStack();
                if (focusedStack != null) {
                    focusedStack.resumeTopActivityUncheckedLocked(target, targetOptions);
                }
            }
        }

        return result;
    }

老环节,接下来又走到了ActivityStack

frameworks/base/services/core/java/com/android/server/wm/ActivityStack.java

   boolean resumeTopActivityUncheckedLocked(ActivityRecord prev, ActivityOptions options) {
         ...
                result = resumeTopActivityInnerLocked(prev, options);
         ....
      
    }
    
   private boolean resumeTopActivityInnerLocked(ActivityRecord prev, ActivityOptions options) {
            ....
    
            if (!hasRunningActivity) {
                // There are no activities left in the stack, let's look somewhere else.
                return resumeNextFocusableActivityWhenStackIsEmpty(prev, options);
            }
            ...
   }
 private boolean resumeNextFocusableActivityWhenStackIsEmpty(ActivityRecord prev,
            ActivityOptions options) {
        ...
        return mRootActivityContainer.resumeHomeActivity(prev, reason, mDisplayId);
    }

resumeNextFocusableActivityWhenStackIsEmpty 方法又调用了RootActivityContainer的resumeHomeActivity

frameworks/base/services/core/java/com/android/server/wm/RootActivityContainer.java

 boolean resumeHomeActivity(ActivityRecord prev, String reason, int displayId) {

        ...
        return startHomeOnDisplay(mCurrentUser, myReason, displayId);
    }
  boolean startHomeOnDisplay(int userId, String reason, int displayId) {
        return startHomeOnDisplay(userId, reason, displayId, false /* allowInstrumenting */,
                false /* fromHomeKey */);
    }

startHomeOnDisplay里面取到了homeIntent,然后我们看最后一行:

boolean startHomeOnDisplay(int userId, String reason, int displayId, boolean allowInstrumenting,
            boolean fromHomeKey) {
         ...

        Intent homeIntent = null;
        ActivityInfo aInfo = null;
        if (displayId == DEFAULT_DISPLAY) {
            homeIntent = mService.getHomeIntent();
            aInfo = resolveHomeActivity(userId, homeIntent);
        } else if (shouldPlaceSecondaryHomeOnDisplay(displayId)) {
            Pair<ActivityInfo, Intent> info = resolveSecondaryHomeActivity(userId, displayId);
            aInfo = info.first;
            homeIntent = info.second;
        }
        ....
                
        // 启动HomeActivity mService 是ActivityTaskManagerService
        mService.getActivityStartController().startHomeActivity(homeIntent, aInfo, myReason,
                displayId);
        return true;
    }

mService.getActivityStartController()获取到的是ActivityStartController

frameworks/base/services/core/java/com/android/server/wm/ActivityTaskManagerService.java


    private ActivityStartController mActivityStartController;
    ActivityStartController getActivityStartController() {
        return mActivityStartController;
    }

    public void initialize(IntentFirewall intentFirewall, PendingIntentController intentController,
            Looper looper) {
       ...
        mActivityStartController = new ActivityStartController(this);
        ...
    }

最后使用ActivityStartController来启动Launcher

frameworks/base/services/core/java/com/android/server/wm/ActivityStartController.java

 void startHomeActivity(Intent intent, ActivityInfo aInfo, String reason,
            TaskDisplayArea taskDisplayArea) {
        ...

        

        mLastHomeActivityStartResult = obtainStarter(intent, "startHomeActivity: " + reason)
                .setOutActivity(tmpOutRecord)
                .setCallingUid(0)
                .setActivityInfo(aInfo)
                .setActivityOptions(options.toBundle())
                .execute();
        mLastHomeActivityStartRecord = tmpOutRecord[0];
        ...
        if (homeStack.mInResumeTopActivity) {
            mSupervisor.scheduleResumeTopActivities();
        }
    }

    ActivityStarter obtainStarter(Intent intent, String reason) {
        return mFactory.obtain().setIntent(intent).setReason(reason);
    }

结下来的流程就可以参考Activity的启动了

小结

  • SystemServer中使用AMS启动Launcher
  • AMS调用 ActivityTaskManagerInternal的resumeTopActivities方法
  • 在 RootActivityContainer处理显示相关事情,然后使用ActivityStack处理了一些堆栈相关的工作,再回到RootActivityContainer
  • 使用 ActivityStartController启动LauncherActivity
    建议看完源码,回头看下时序图,会比较清晰

Android 11

时序图:
img
Android 11的Launcher启动其实跟Android 10差不多

与Android 10一样在AMS调用resumeTopActivities

frameworks/base/services/core/java/com/android/server/am/ActivityManagerService.java

@VisibleForTesting
public ActivityTaskManagerInternal mAtmInternal;
public ActivityManagerService(Context systemContext, ActivityTaskManagerService atm) {
        ...
        mAtmInternal = LocalServices.getService(ActivityTaskManagerInternal.class);
}
public void systemReady(final Runnable goingCallback, TimingsTraceLog traceLog) {
       ...
       t.traceBegin("resumeTopActivities");
       mAtmInternal.resumeTopActivities(false /* scheduleIdle */);
       t.traceEnd();
       ...
}

不同的是,Android11使用了RootWindowContainer而不是RootActivityContainer来启动Launcher

frameworks/base/services/core/java/com/android/server/wm/ActivityTaskManagerService.java


public class ActivityTaskManagerService extends IActivityTaskManager.Stub {

    RootWindowContainer mRootWindowContainer;
    final class LocalService extends ActivityTaskManagerInternal {
        @Override
        public void resumeTopActivities(boolean scheduleIdle) {
            synchronized (mGlobalLock) {
                // 10为mRootActivityContainer
                mRootWindowContainer.resumeFocusedStacksTopActivities();
                if (scheduleIdle) {
                    mStackSupervisor.scheduleIdle();
                }
            }
        }
    }
}

后面的代码也有些差异,当ActivityDisplay里面不存在ActivityStack,即focusedStack == null 的时候,Android 11直接启动resumeHomeActivity方法

frameworks/base/services/core/java/com/android/server/wm/RootWindowContainer.java


    boolean resumeFocusedStacksTopActivities() {
        return resumeFocusedStacksTopActivities(null, null, null);
    }
    boolean resumeFocusedStacksTopActivities(
            ActivityStack targetStack, ActivityRecord target, ActivityOptions targetOptions) {

        ...

        for (int displayNdx = getChildCount() - 1; displayNdx >= 0; --displayNdx) {
            ...
            if (!resumedOnDisplay) {
               
                final ActivityStack focusedStack = display.getFocusedStack();
                if (focusedStack != null) {
                    result |= focusedStack.resumeTopActivityUncheckedLocked(target, targetOptions);
                } else if (targetStack == null) {
                    result |= resumeHomeActivity(null /* prev */, "no-focusable-task",
                            display.getDefaultTaskDisplayArea());
                }
            }
        }

        return result;
    }

这段流程与安卓10差不多,使用ActivityStack处理

frameworks/base/services/core/java/com/android/server/wm/ActivityStack.java

   boolean resumeTopActivityUncheckedLocked(ActivityRecord prev, ActivityOptions options) {
         ...
                result = resumeTopActivityInnerLocked(prev, options);
         ....
      
    }
    
   private boolean resumeTopActivityInnerLocked(ActivityRecord prev, ActivityOptions options) {
            ....
    
            if (!hasRunningActivity) {
                // There are no activities left in the stack, let's look somewhere else.
                return resumeNextFocusableActivityWhenStackIsEmpty(prev, options);
            }
            ...
   }
 private boolean resumeNextFocusableActivityWhenStackIsEmpty(ActivityRecord prev,
            ActivityOptions options) {
        ...
        return mRootActivityContainer.resumeHomeActivity(prev, reason, mDisplayId);
    }

兜兜转转,最终又回到RootWindowContainer的resumeHomeActivity方法

frameworks/base/services/core/java/com/android/server/wm/RootWindowContainer.java

boolean resumeHomeActivity(ActivityRecord prev, String reason,
            TaskDisplayArea taskDisplayArea) {
        if (!mService.isBooting() && !mService.isBooted()) {
            // Not ready yet!
            return false;
        }

        if (taskDisplayArea == null) {
            taskDisplayArea = getDefaultTaskDisplayArea();
        }

        final ActivityRecord r = taskDisplayArea.getHomeActivity();
        final String myReason = reason + " resumeHomeActivity";

        // Only resume home activity if isn't finishing.
        if (r != null && !r.finishing) {
            r.moveFocusableActivityToTop(myReason);
            return resumeFocusedStacksTopActivities(r.getRootTask(), prev, null);
        }
        return startHomeOnTaskDisplayArea(mCurrentUser, myReason, taskDisplayArea,
                false /* allowInstrumenting */, false /* fromHomeKey */);
    }

走到startHomeOnTaskDisplayArea方法(这个方法名跟之前不一样的)

boolean startHomeOnTaskDisplayArea(int userId, String reason, TaskDisplayArea taskDisplayArea,
            boolean allowInstrumenting, boolean fromHomeKey) {
    ...
    Intent homeIntent = null;
    ActivityInfo aInfo = null;
    if (taskDisplayArea == getDefaultTaskDisplayArea()) {
        homeIntent = mService.getHomeIntent();
        aInfo = resolveHomeActivity(userId, homeIntent);
    } else if (shouldPlaceSecondaryHomeOnDisplayArea(taskDisplayArea)) {
        Pair<ActivityInfo, Intent> info = resolveSecondaryHomeActivity(userId, taskDisplayArea);
        aInfo = info.first;
        homeIntent = info.second;
    }
    if (aInfo == null || homeIntent == null) {
        return false;
    }

    if (!canStartHomeOnDisplayArea(aInfo, taskDisplayArea, allowInstrumenting)) {
        return false;
    }

    // Updates the home component of the intent.
    homeIntent.setComponent(new ComponentName(aInfo.applicationInfo.packageName, aInfo.name));
    homeIntent.setFlags(homeIntent.getFlags() | FLAG_ACTIVITY_NEW_TASK);
    // Updates the extra information of the intent.
    if (fromHomeKey) {
        homeIntent.putExtra(WindowManagerPolicy.EXTRA_FROM_HOME_KEY, true);
        mWindowManager.cancelRecentsAnimation(REORDER_KEEP_IN_PLACE, "startHomeActivity");
    }

    final String myReason = reason + ":" + userId + ":" + UserHandle.getUserId(
            aInfo.applicationInfo.uid) + ":" + taskDisplayArea.getDisplayId();
    // 启动HomeActivity mService 是ActivityTaskManagerService
    mService.getActivityStartController().startHomeActivity(homeIntent, aInfo, myReason,
            taskDisplayArea);
    return true;
}

最后RootWindowContainer又使用ActivityStartControlle来启动,后面流程基本与Android 10 一样了,不(懒)做(得)赘(说)述(了)

frameworks/base/services/core/java/com/android/server/wm/ActivityTaskManagerService.java


    private ActivityStartController mActivityStartController;
    ActivityStartController getActivityStartController() {
        return mActivityStartController;
    }

    public void initialize(IntentFirewall intentFirewall, PendingIntentController intentController,
            Looper looper) {
       ...
        mActivityStartController = new ActivityStartController(this);
        ...
    }

frameworks/base/services/core/java/com/android/server/wm/ActivityStartController.java

 void startHomeActivity(Intent intent, ActivityInfo aInfo, String reason,
            TaskDisplayArea taskDisplayArea) {
        ...

        mSupervisor.beginDeferResume();
        final ActivityStack homeStack;
        try {
            // Make sure home stack exists on display area.
            homeStack = taskDisplayArea.getOrCreateRootHomeTask(ON_TOP);
        } finally {
            mSupervisor.endDeferResume();
        }

        mLastHomeActivityStartResult = obtainStarter(intent, "startHomeActivity: " + reason)
                .setOutActivity(tmpOutRecord)
                .setCallingUid(0)
                .setActivityInfo(aInfo)
                .setActivityOptions(options.toBundle())
                .execute();
        mLastHomeActivityStartRecord = tmpOutRecord[0];
        if (homeStack.mInResumeTopActivity) {
            mSupervisor.scheduleResumeTopActivities();
        }
    }

    ActivityStarter obtainStarter(Intent intent, String reason) {
        return mFactory.obtain().setIntent(intent).setReason(reason);
    }

小结

  • 除了RootActivityContainer的工作替换给了RootWindowContainer,其他流程与安卓10变化不大

Launcher 启动Activity

Launcher通过startActivitySafely方法启动Activity packages/apps/Launcher3/src/com/android/launcher3/Launcher.java

 public boolean startActivitySafely(View v, Intent intent, ItemInfo item) {
       ...
       // 新任务栈启动
       intent.addFlags(Intent.FLAG_ACTIVITY_NEW_TASK);
       ...
       try {
           ...
           startActivity(intent, optsBundle);
           ...
       } catch (ActivityNotFoundException|SecurityException e) {
           Toast.makeText(this, R.string.activity_not_found, Toast.LENGTH_SHORT).show();
           Log.e(TAG, "Unable to launch. tag=" + item + " intent=" + intent, e);
       }
       return false;
   }

总结

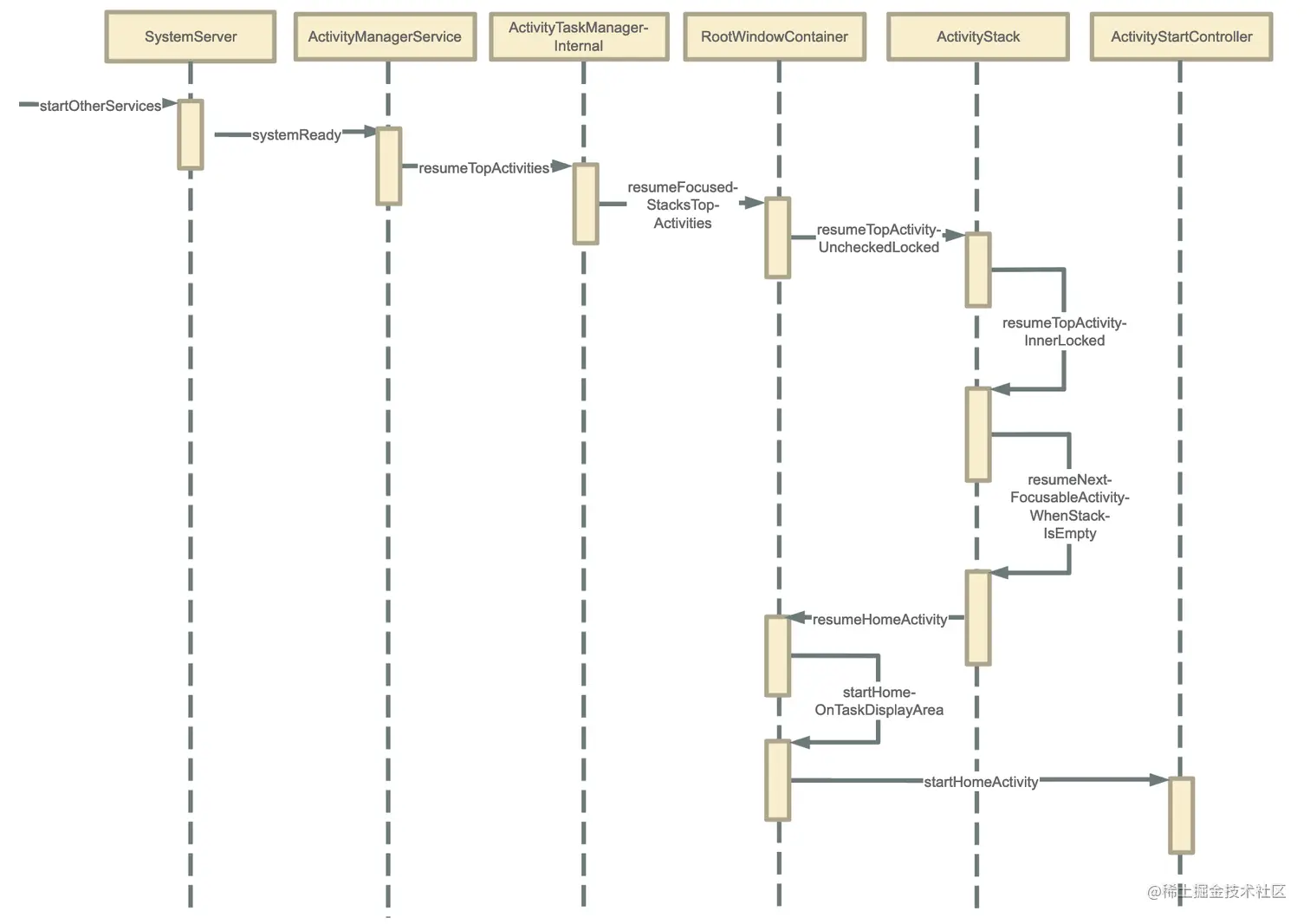
可对比下几个版本的时序图

  • Android 8,9
    img

  • Android 10
    img

  • Android 11
    img

可知Android 10的变动比较大

可总结如下

img

  • 首先SystemServer中使用AMS启动Launcher
  • 如果安卓8-9
    • AMS调用 ActivityStackSupervisor的resumeFocusedStackTopActivityLocked方法
    • 经历了ActivityStackSupervisor -> ActivityStack -> ActivityStackSupervisor ->AMS 的流程,期间处理了一些堆栈相关的工作,最终又回到了AMS
    • AMS调用 ActivityStarter启动Launcher Activity
  • 如果安卓 10-11
    • AMS调用 ActivityTaskManagerInternal的resumeTopActivities方法

    • 在 RootActivityContainer处理显示相关事情(Android11为RootWindowContainer),然后使用ActivityStack处理了一些堆栈相关的工作,再调用RootActivityContainer的resumeHomeActivity方法。(在Android11里面,如果ActivityStack没找到,则直接调用resumeHomeActivity)

    • 使用 ActivityStartController启动Launcher Activity