详细讲解设计跳表的三个步骤(查找、插入、删除)

297 阅读6分钟

目录

写在前面

关于跳表的一些知识可以参考这篇文章,最好是先看完这篇文章再看详细的思路->代码的复现步骤:
Redis内部数据结构详解(6)——skiplist
关于跳表的插入、删除基本操作其实也就是链表的插入和删除,所以如果不熟悉的话还得先回顾链表的插入以及删除是怎样的,可以参考:
【数据结构基础笔记】【链表】
相关代码以及其他语言的写法或者其他思路可以参考:
1206. 设计跳表
代码参考链接:
leetcode-cn.com/problems/de…
www.iteye.com/blog/kenby-…

跳表概要

跳表采用随机法决定链表中哪些节点应该增加向前指针以及在该节点中应增加多少个指针。
跳表结构的头节点需要有足够的指针域,以满足可能构造最大级数的需求,而尾节点不需要指针域。
跳表在原有的有序链表上增加了多级索引,通过索引来实现快速查找。
1、首先在最高级索引上查找最后一个小于当前查找元素的位置
2、调到次高级索引继续查找,直到调到最底层为止,如果查找元素存在的话,此刻已经十分接近要查找的元素的位置了。

查找步骤

你需要了解的内容:

1、指定head为左上角
2、初始化prevs数组(转折点数组)
3、查找只有 right 和 down 两个方向
4、maxlevel是当前跳表的最大层数,并非一开始人为限制的MAXLEVEL。maxlevel可能会随着插入新的结点时的产生随机层数而更新。
但是总是有:maxlevel <= MAXLEVEL

以下面的图为例:从中你应该能清楚了解到prevs数组的含义。
在这里插入图片描述
从从顶层向下遍历到最底层:
在这里插入图片描述
在这里插入图片描述
根据这样的思路可以写出这样的代码:

vector<Node*> _search(int key)
{
	Node* cur = &head;
	vector<Node*> prevs(MAX_LEVEL);
	//从顶层向下遍历,注意这里的maxlevel是当前跳表的最大层数,并非一开始人为限制的MAXLEVEL。
	//maxlevel可能会随着插入新的结点时的产生随机层数而更新。
	for(int i = maxlevel- 1;i >= 0;i--)
	{
		//在当前层中比较,直到查找元素小于key
		while(cur->level[i] && cur->level[i]->val < key)
			cur = cur->level[i];
		//每层找到一个最靠近的点,作为向下的转折点
		prevs[i] = cur;
	}
	return prevs;
}

bool search(int target)
{
	//获取第一层(最底层)最靠近key且val小于key的节点
	Node* prev = _search(target)[0];
	return prev->level[0] && prev->level[0]->val == target;
}

插入步骤

插入步骤:
1、通过查找子函数获取最底层链表中<=num值的最近的节点,赋给prevs
2、随机产生该节点的层数
首先,每个节点肯定都有第1层指针(每个节点都在第1层链表里)。
如果一个节点有第i层(i>=1)指针(即节点已经在第1层到第i层链表中),那么它有第(i+1)层指针的概率为p。
节点最大的层数不允许超过一个最大值,记为MaxLevel。

static int random_level() {
    int level = 1;
    while (rand() < SKIPLIST_P_VAL && level < MAX_LEVEL) level++;
    return level;
}

randomLevel()的伪码中包含两个参数,一个是p,一个是MaxLevel。在Redis的skiplist实现中,这两个参数的取值为:

p = 1/4
MaxLevel = 32

3、更新当前的跳表中的最大层数maxlevel,在新生成的层里,将prevs[]初始化为head结点:
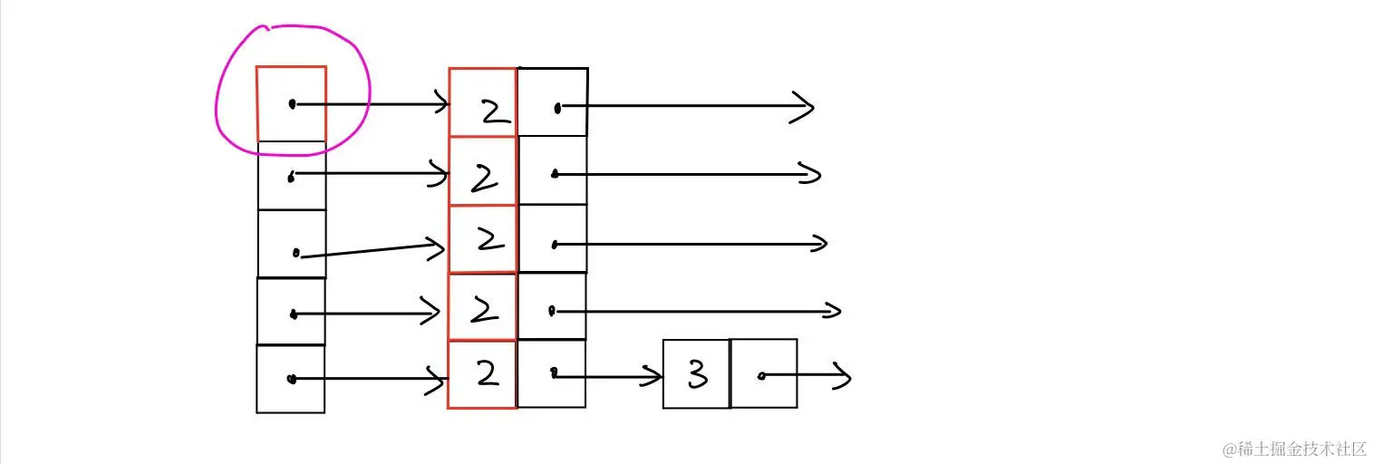
如下图:当我们插入的数为2,随机出来的层数为5,那么新的一层中小于这个num的节点一定是头结点。
在这里插入图片描述
4、生成一个新的结点,值为num,层数为level
5、对于每一层来说,由于新插入了一个结点,于是原本的索引关系就得发生改变:
将原本prevs的在本层的后继作为cur在本层的后继,再将cur作为prevs的后继:
以第0层为例
在这里插入图片描述
由于这里的prevs[i]都是head结点,所以可以比较方便的看出关系,整理之后就是下面的样子:在这里插入图片描述
代码:

void add(int num)
{
	//1、通过查找子函数获取最底层链表中<=num值的最近的节点。
	auto prevs = _search(num);
	//2、随机产生该节点的层数
	int level = random_level();
	//3、更新当前的跳表中的最大层数maxlevel,并且
	if(level > maxlevel)
	{
		for(int i = maxlevel; i < level; i++)
			prevs[i] = &head;
		maxlevel = level;
	}
	Node* cur = new Node(num,level);
	//
	for(int i = level -1; i >= 0; i--)
	{
		cur->level[i] = prevs[i]->level[i];
		prevs[i]->level[i] = cur;
	}
}

删除步骤

1、通过查找子函数获取最底层链表中<= num值的最近的节点,赋给prevs
2、特殊情况处理:如果prevs在原链表中不存在(是指向空的节点) 或者 最近的节点的值不等于num(没有值为num的节点),返回错误
3、否则,说明存在值为nums的结点,且为prevs[0]->level[0]
4、接下来就是要通过修改节点之间的后继关系将值为num的前继后继节点相连。
prevs的后继为需要删除的del节点,则将del的后继连接到prevs后面,作为新的prevs的后继
5、将空间释放
6、删除掉一个结点可能需要更新当前最大层数(如果删除的结点是之前层数最多的话)
判断方法:如果头结点maxlevel-1层的结点没有后继,说明本层已经没有其他节点了

bool erase(int num) 
{
	  //1、通过查找子函数获取最底层链表中<= num值的最近的节点,赋给prevs
      auto prevs = _search(num);
      //2、特殊情况处理:如果prevs在原链表中不存在(是指向空的节点) 或者 最近的节点的值不等于num(没有值为num的节点),返回错误
      if (!prevs[0]->level[0] || prevs[0]->level[0]->val != num)
          return false;
      //3、否则,说明存在值为nums的结点,且为prevs[0]->level[0]   
      Node * del = prevs[0]->level[0];
      //4、接下来就是要通过修改节点之间的后继关系将值为num的前继后继节点相连。
      for (int i = 0; i < maxlevel; i++)
      	  //prevs的后继为需要删除的del节点,则将del的后继连接到prevs后面,作为新的prevs的后溪
          if (prevs[i]->level[i] == del)
              prevs[i]->level[i] = del->level[i];
      //将空间释放
      delete del;
      //删除掉一个结点可能需要更新当前最大层数(如果删除的结点是之前层数最多的话)
      //如果头结点maxlevel-1层的结点没有后继,说明本层已经没有其他节点了。
      while (maxlevel > 1 && !head.level[maxlevel - 1])
          maxlevel--;
      return true;
}

完整代码

将成员数据和函数进行了私有公有的划分:

class Skiplist {
private:
    //定义结点
    struct Node {
        int val;
        vector<Node *> level;
        Node(int val, int size = MAX_LEVEL) : val(val), level(size) {}
    };
    //定义随机结点层数的参数
    static const int SKIPLIST_P_VAL = RAND_MAX / 4, MAX_LEVEL = 32;
    //定义头结点
    Node head;
    //定义当前最大层数
    int maxlevel = 1;
    //定义search子函数
    vector<Node*> _search(int key) 
    {
        Node* cur = &head;
        vector<Node *> prevs(MAX_LEVEL);
        // through every level, from top to bottom
        for (int i = maxlevel - 1; i >= 0; i--) 
        {
            // through elements in the current level with smaller value
            while (cur->level[i] && cur->level[i]->val < key)
                cur = cur->level[i];
            prevs[i] = cur;
        }
        return prevs;
    }
    //定义随机产生层数子函数
    static int random_level() {
        int level = 1;
        while (rand() < SKIPLIST_P_VAL && level < MAX_LEVEL) level++;
        return level;
    }

public:
    //初始化跳表的时候也需要初始化head
    Skiplist() : head(INT_MIN, MAX_LEVEL) {}
    
    bool search(int target) {
        Node* prev = _search(target)[0];
        return prev->level[0] && prev->level[0]->val == target;
    }
    
    void add(int num) {
        auto prevs = _search(num);
        int level = random_level();
        if (level > maxlevel) {
            for (int i = maxlevel; i < level; i++)
                prevs[i] = &head;
            maxlevel = level;
        }
        Node * cur = new Node(num, level);
        for (int i = level - 1; i >= 0; i--) {
            cur->level[i] = prevs[i]->level[i];
            prevs[i]->level[i] = cur;
        }
    }
    
    bool erase(int num) {
        auto prevs = _search(num);
        if (!prevs[0]->level[0] || prevs[0]->level[0]->val != num)
            return false;
        Node * del = prevs[0]->level[0];

        for (int i = 0; i < maxlevel; i++)
            if (prevs[i]->level[i] == del)
                prevs[i]->level[i] = del->level[i];
        delete del;

        while (maxlevel > 1 && !head.level[maxlevel - 1])
            maxlevel--;

        return true;
    }
};

/**
 * Your Skiplist object will be instantiated and called as such:
 * Skiplist* obj = new Skiplist();
 * bool param_1 = obj->search(target);
 * obj->add(num);
 * bool param_3 = obj->erase(num);
 */