用 Python 分析《长安十二时辰》

453 阅读10分钟

640?wx_fmt=jpeg

图/长安十二时辰  文/爱写bug

小说:

先从小说开始,小说原著中没有李必,而是李泌。

主要人物名字是从网上搜的:

['李泌','张小敬','龙波','姚汝能','曹破延','元载','伊斯','葛老','崔器','徐宾','檀棋','闻染','鱼肠','王韫秀','毛顺','闻无忌','陈玄礼','永王','封大伦','太子','萧规','天子']

主要人物出场频次:

先看原著小说里每个主要人物出场的频次:

640?wx_fmt=gif

详细情况:

下图并非是出场前七名,只是因为我懒着去看电视剧截图,而又只找到这七个人的海报。

640?wx_fmt=jpeg

原著中男一男二男三出场次数各差一倍,也可以说只有一个男主角:张小敬,其他都是配角。李泌不到其二分之一(已统计其别称: 李司)。

社交关系:

由于Pyecharts不能以线条粗细表现交往频次,下图不能看出交往的密切程度,由于时间关系,也不准备换工具了。

640?wx_fmt=png

其中只有张小敬与以上列举的人物全部都有所交往。

男主十二个时辰出场走势:

先普及一下,在古代一个时辰等于现代两个小时。每个时辰又分为初、正、末,每个对应现代四十分钟时长。

原著小说中自巳正开始到次日巳初结束:9:40开始到次日9:39结束,一天之内发生的事情。

640?wx_fmt=png

未时两个男主都没怎么出场,作者可能在憋大招(做铺垫),申时就迎来了爆发。

可以看出张小敬绝大多数时辰都比李泌出场频次高。

张小敬酉时的起伏据说好像是因为他入狱了,我没看过这个小说不好分析。

小说词云:

主角就是主角,远超其他。

640?wx_fmt=png

电视剧:

电视剧是优酷独播,所以选择的弹幕评论都是出自优酷。弹幕68万有余,评论近11万条。

弹幕、评论用户重叠度:****

这里发现一个很有意思的现象:

640?wx_fmt=png

评论、弹幕两种互动方式都参加的人数占比 不到2% ,实锤这两个群体几乎不重合,各自爱着各自的表达方式。

弹幕:

人物人气排名:

根据该人物名字在68万条弹幕中出现的频率排名。考虑到李必扮演者,我原以为李必人气会远高于其他人物,没想到依然是张小敬稍多一些。

640?wx_fmt=png

造成这个匪夷所思现象的原因其实已经在上面说过了:弹幕有很强的时效性,旧弹幕活不过一天就会被其他观看者的新弹幕替代。

距离这部剧完结已过去不少日子,李必扮演者的粉丝大部分应该都已经看完了这部剧,其粉丝当时发的的弹幕,很多已被其他人的弹幕替代了。现在的弹幕也更理性一些,也更能显示出真实人气。

下图为小说人物出场频率排名:

640?wx_fmt=png

其中龙波当属最大黑马,出场排名中压根就没上榜,但是在电视剧里人气达到了第三名。而姚汝能就有点惨,本是出场第三,但是人气却掉到了最后一名。

因为龙波扮演者的很多油腻举动,造成龙波人气非常高?看过的说一下。

大佬:

分析弹幕时,见到了真大佬。这是一个大佬的弹幕数量,那些低于200的情况应该是被其他弹幕刷新了。

640?wx_fmt=png

其中第41集发了512条弹幕,平均每5秒发一条弹幕,这个频率还能看得下去电视剧吗?

重点看一下这位大佬第41集的弹幕。去重之后还剩262条,大约每9秒手打一条弹幕。再看看质量:

640?wx_fmt=png

弹幕数量高于 99.9% 以上用户,弹幕长度高出平均长度两倍有余,弹幕质量紧贴剧情发展。这个数量、长度,还能认认真真看电视剧结合剧情发弹幕,真大佬无疑。

640?wx_fmt=jpeg

考虑到弹幕的时效性,网上应该还有很多很多这些大佬。

评论:

优酷评论虽然相对于豆瓣质量差很多,但是评论是永久保存的,还是比弹幕更有价值。

弹幕中李必和张小敬人气相差无几,在评论里就能看出真实差距了。

雷佳音&易烊千玺人气:

为了避免统计疏漏,我做了很多关于这两位演员的功课,尽可能把所有别称都统计下来。

雷佳音别称:张小敬、小敬、大头、雷大头、大脸、雷大脸、脸盆、南瓜头、南瓜脸、冬瓜头、冬瓜脸。(非恶意抹黑,真实统计)

易烊千玺别称:李必、李司、千玺、王源、王俊凯、TF/tf、yyqx、弟弟、四字弟弟、哥哥、我家哥哥、老公。(王源、王俊凯应该是网友无意或故意叫错名字,老公 应该是网友...)

640?wx_fmt=png

即便雷佳音才是男主角,演技也较好一些,但十万条评论里涉及易烊千玺的评论比雷佳音高了一倍,这个似乎挺符合正常逻辑,原因大家都知道。

每日评论走势:

640?wx_fmt=png

每集评论走势图:

640?wx_fmt=png

两幅图走势很相似!6月27日首播也就是在第一集评论迎来大爆发。

之后每过几天都会迎来一个小高峰,小高峰日期大多为更新时间,也就是在更新的四集/二集中的最后一集 评论迎来小高峰,看来大部分同学是一口气看完更新的剧集之后再发表评论。

最后于8月12日大结局时在第四十八集评论迎来第二波爆发。

按周细分评论走势:

640?wx_fmt=png

640?wx_fmt=png

周四平均评论数3738条远高于其他日子,因为这部剧是每周四更新。

但是为什么周一平均评论数也那么多,而周末又那么低?难道是周末出去玩,到上班了再补上周四没看的剧,上班摸鱼追剧系列?

每小时平均评论、弹幕量走势:

五十天的评论汇总,纵坐标为每小时发的评论数量、弹幕数量的平均数。弹幕、评论两条走势基本相同。

640?wx_fmt=png

这部剧是会员20: 00更新,也就是在这个时间点附近,弹幕和评论量相继降到了最低,之后开始回升。

有意思的是两条曲线都是到22: 00 之后才开始快速回升,看来蹲点等更新的人并不多,大部分用户是选择洗漱完毕躺床上之后才开始愉快的追剧之旅。

而从20:00到次日凌晨4:00这个时间段 几乎是线性相关增长的趋势,表现出了现代人休息时间的高度不统一,躺下的时间非常不协调,且大多在00:00点之后才躺下看剧,还是要注意一下身体吖。

从4:00到9:00走势趋于平稳,但是数量并不低,也就是说在凌晨也有很多人追剧,作息时间有点乱。

自9:00开始追剧人数呈爆发增长,这个走势???9:00 应该是大多数人刚好开始上班的时间吧,上班摸鱼追剧实锤。

优酷用户:

本来只是想看看这部剧的情况,由于它的大火,这次拿到的数据很多。 再加上这部电视剧是会员每周四更新四集,非会员每周一到周五更新一集,不是那种只有会员能看、或所有用户都能看的视频,所以用户数据很有代表性。

就顺带看看优酷用户的情况吧。

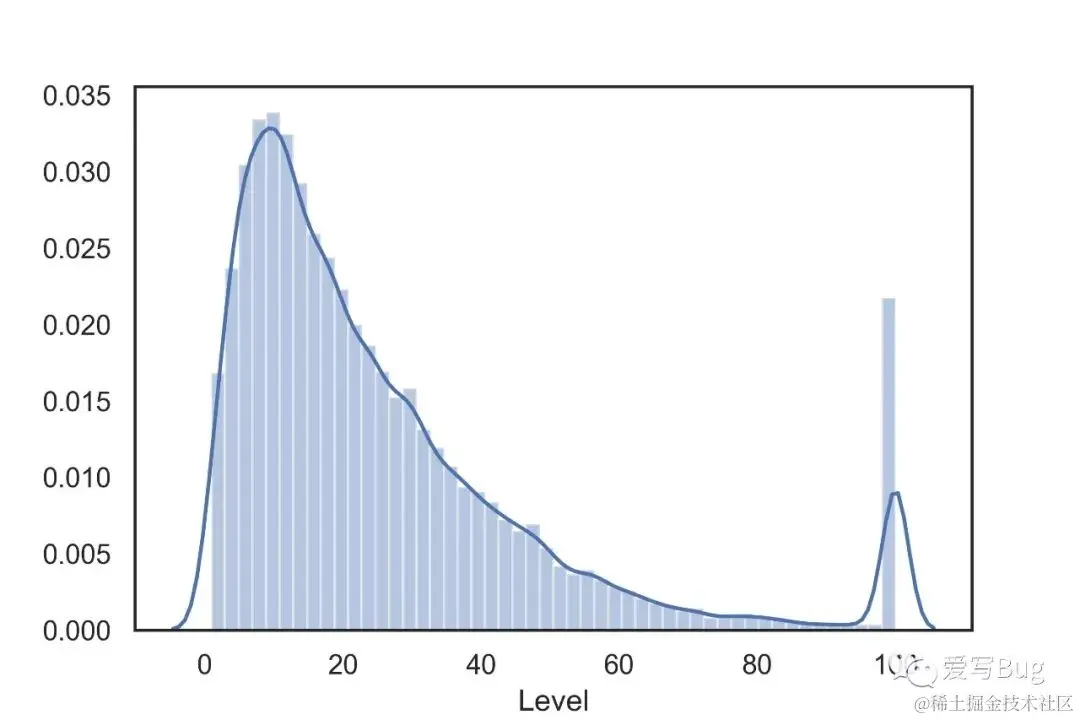
优酷用户等级分布:

640?wx_fmt=jpeg

优酷用户等级大多集中在40级以下,而由于优酷等级封顶100级,所以在100级处也积累了很多用户。

优酷会员等级划分情况:

640?wx_fmt=png

提升等级分的途径只有开会员,其中连续包月+100分,连续包季+300分,连续包年+1600分,会员到期后每日降低20点会员等级分。

优酷VIP用户分布:

640?wx_fmt=png

接近67%的用户为会员,也能理解。因为现在就算是会员用户,某些视频平台还是会给弄点广告、弹窗什么的,不是会员岂不是更肆无忌惮**了。

VIP7用户占0.39%,如果优酷会员等级规则未变的话,达到VIP7最低标准大概要连续包年超过20年以上才能到VIP7,膜拜有钱人。。。

VIP1是300积分以下,可以确定观看该剧的 5.81%的 VIP1 用户,是单纯为了看这个电视剧才开会员的。

考虑到该剧跨6、7、8三个月,应该有一部分用户选择包季VIP则刚好可达到VIP2。所以VIP2用户中一部分是为了追剧重新开通会员的老用户,一部分是开了包季的新用户。

VIP4 - VIP7占比达到了50%,VIP4至少是两年以上会员才能达到这个等级,优酷VIP用户黏度还是蛮高的。

追这部剧的人那么热情,而这部剧的33%的非会员 短期之内应该不会有开会员的欲望。VIP1是单纯为了这部剧开的一个月或者两个月会员,所以该剧一结束,用户留存可能性很低。

而VIP2和VIP3就是最需要挖掘的用户,优酷平台应该想办法引导这两个等级的用户继续开会员。

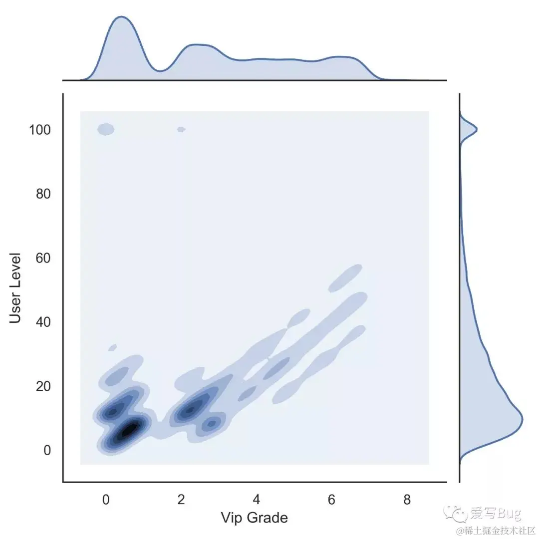
会员等级与用户等级关系:

640?wx_fmt=jpeg

大部分用户都等级低于20级,VIP级别低于2级。

在等级为100级的用户中大部分是非VIP用户,,,想让我充钱是不可能的。

VIP用户的普通等级也相对高一些,大家充钱开会员之后似乎愿意花更多时间在优酷平台上了。

用户名规律:

这种视频平台纯中文名应该会远高于其他昵称,事实上统计结果却并不符合预期。

640?wx_fmt=png

以数字开头的用户非常少,很符合逻辑。

以数字结尾的人占了三成有余,而以字母数字作为开头或结尾的人数竟达到了一半,一般情况下只有用户名不可重复 以昵称作为账号的平台才会出现这种情况。

这应该是优酷与支付宝的深度合作造成的:直接在支付宝开联名会员、蚂蚁积分兑会员、优酷强推用支付宝冲会员,所以会很多人优先用支付宝登录优酷。

而优酷默认是直接拿淘宝昵称做用户名的,淘宝昵称又不可重复,大部分人会在昵称之后加上数字字母以避免重复。

证实支付宝为优酷带来了很多用户。

优酷用户名词云:

640?wx_fmt=png

数字使用率最高、接着周围一圈字母、其次是汉字。

‘1’ 的使用率最高,频次达到了三万六千多,整体大家还是偏爱数字以避免昵称重复。

不知道你的昵称是否也包含了上面的高频汉字?

640?wx_fmt=jpeg

▼ 点击成为社区注册会员 「在看」 一下,一起PY!