Cayley 图数据库的简介及使用

146 阅读9分钟

640?wx_fmt=jpeg

文/Python爬虫与算法  图片来源于网络

图数据库

  在如今数据库群雄逐鹿的时代中,非关系型数据库(NoSQL)已经占据了半壁江山,而图数据库(Graph Database)更是攻城略地,成为其中的佼佼者。
所谓图数据库,它应用图理论(Graph Theory)可以存储实体的相关属性以及它们之间的关系信息。最常见例子就是社会网络中人与人之间的关系。相比于关系型数据库(比如MySQL等),图数据库更能胜任这方面的任务。
图数据库现已涌现出许多出众的软件,比如笔者写过的文章Neo4j入门之中国电影票房排行浅析中的Neo4j,Twitter为进行关系数据分析而构建的FlockDB,高度可扩展的分布式图数据库JanusGraph以及Google的开源图数据库Cayley等。
本文将具体介绍Cayley图数据库。

Cayley图数据库的简介

640?wx_fmt=png

Caylay图数据库

  Cayley图数据库是 Google 的一个开源图(Graph)数据库,其灵感来自于 Freebase 和 Google 的知识图谱背后的图数据库。它采用Go语言编写而成,运行命令简单,一般只需要3到4个命令即可。同时,它拥有RESTful API,内建查询编辑器和可视化界面,支持多种查询语言,比如JavaScript,MQL等。另外,它还能支持多种后端数据库储存,比如MySQL,MongoDB, LevelDB等,性能良好,测试覆盖率也OK,功能十分丰富且强大。
当然,对于我们而言,最重要的特性应该是开源。Cayley图数据库的官方Github地址为:github.com/cayleygraph…
下面将具体介绍如何安装及使用Cayley图数据库。

安装及说明

  关于Cayley图数据库的安装,不同的操作系统的安装方式不一样。下载的网址为:github.com/cayleygraph… 截图如下:

640?wx_fmt=png

下载网址

读者可依据自己的电脑系统下载相应的文件,笔者的电脑为Mac,因此选择cayley_0.7.5_darwin_amd64.tar.gz文件。同时你的电脑上需要安装一款Cayley用来储存后台数据的数据库,笔者选择了MongoDB数据库。
当然,Cayley还为你提供了完整的使用说明文档,可以参考网址:github.com/cayleygraph… 它能帮你快速熟悉Cayley的操作,助你快快上手。笔者会用更简单的方式帮你熟悉该图数据库。
So, let's begin!

数据准备

  为了能够更好地了解Cayley图数据库,我们应该从数据开始一步步地来构建图数据库,并实现查询功能。本文的数据来源于文章Neo4j入门之中国电影票房排行浅析, 其中爬取了中国电影票房信息,如下:

640?wx_fmt=png

中国电影票房

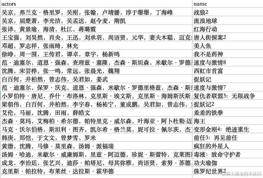
以及每部电影中的主演信息,如下:

640?wx_fmt=png

电影主演信息

得到了两个表格文件movies.csv和actor.csv,文件的内容如下:

640?wx_fmt=png

movies.csv

640?wx_fmt=png

actors.csv

数据准备完毕。如读者需要下载该数据,可以参考网址:github.com/percent4/Ne…

三元组文件

  Cayley数据库支持三元组文件导入,所谓三元组,指的是主语subject,谓语predicate 以及宾语object,每个三元组为一行。
Cayley数据库支持的三元组文件以nq为后缀,每个三元组为一行,主语、谓语、宾语中间用空格分开,同时还需要注意一下事项(笔者亲自踩坑的经历):

  接着我们利用Python程序将movies.csv和actors.csv文件处理成三元组。我们抽取的原则如下:

  实现的Python程序如下:

# -*- coding: utf-8 -*-import pandas as pd# 读取文件movies = pd.read_csv('movies.csv')actors = pd.read_csv('actors.csv')# print(movies.head())# 处理电影数据为三元组,抽取的三运组如下:# 电影名 ISA Movie# 电影名 属性 属性值with open('China_Movie.nq', 'w') as f:    name_df = movies['name']    for i in range(name_df.shape[0]):        f.write('<%s> <ISA> <Movie> .'%name_df[i])        for col in movies.columns:            if col != 'name':                f.write('<%s> <%s> "%s" .'%(name_df[i], col, movies[col][i]))# 处理演员数据为三元组,抽取的三运组如下:# 演员名 ISA Actor# 演员名 ACT_IN 电影名with open('China_Movie.nq', 'a') as f:    for i in range(actors.shape[0]):        for actor in actors['actors'][i].split(','):            f.write('<%s> <ACT_IN> <%s> .' % (actor, actors['name'][i]))

import pandas as pd

# 读取文件
movies = pd.read_csv('movies.csv')
actors = pd.read_csv('actors.csv')
# print(movies.head())

# 处理电影数据为三元组,抽取的三运组如下:
# 电影名 ISA Movie
# 电影名 属性 属性值
with open('China_Movie.nq''w'as f:
    name_df = movies['name']
    for i in range(name_df.shape[0]):
        f.write('<%s> <ISA> <Movie> .
'%name_df[i])
        for col in movies.columns:
            if col != 'name':
                f.write('<%s> <%s> "%s" .
'%(name_df[i], col, movies[col][i]))


# 处理演员数据为三元组,抽取的三运组如下:
# 演员名 ISA Actor
# 演员名 ACT_IN 电影名
with open('China_Movie.nq''a'as f:
    for i in range(actors.shape[0]):
        for actor in actors['actors'][i].split(','):
            f.write('<%s> <ACT_IN> <%s> .
' % (actor, actors['name'][i]))

在China_Movie.nq中,共有276个三元组,文件的前几行如下:

<战狼2>.
<战狼2>"1" .
<战狼2>"/item/%E6%88%98%E7%8B%BC2" .
<战狼2>"56.83亿" .
<战狼2>"35" .
<战狼2>"38" .
<战狼2>"2017.07.27" .
<流浪地球>.
<流浪地球>"2" .
<流浪地球>"/item/%E6%B5%81%E6%B5%AA%E5%9C%B0%E7%90%83" .
<流浪地球>"40.83亿" .
<流浪地球>"46" .
<流浪地球>"50" .
<流浪地球>"2019.02.05" .
<红海行动>.

导入数据

  将China_Movie.nq文件移动至Cayley的data目录下,同时配置cayley_example.yml文件,内容如下:

store:  # backend to use  backend: mongo  # address or path for the database  address: "localhost:27017"  # open database in read-only mode  read_only: false  # backend-specific options  options:    nosync: falsequery:  timeout: 30sload:  ignore_duplicates: false  ignore_missing: false  batch: 10000
  backend: mongo
  # address or path for the database
  address: "localhost:27017"
  # open database in read-only mode
  read_only: false
  # backend-specific options
  options:
    nosync: false
query:
  timeout: 30s
load:
  ignore_duplicates: false
  ignore_missing: false
  batch: 10000

在该配置文件中,声明了Cayley的后台数据库为MongoDB,同时制定了ip及端口。
接着运行命令:

./cayley load -c cayley_example.yml -i data/China_Movie.nqdata/China_Movie.nq

等待数据导入,接着前往MongoDB中查看,如发现MongoDB中存在cayley数据库,则表明数据导入成功。

640?wx_fmt=png

导入数据成功

使用查询语句

  接着再输入命令:

./cayley http -i ./data/China_Movie.nq -d memstore --host=:64210

这样就支持在浏览器中进行查询了,只需要在浏览器中输入http://localhost:64210/ 即可,界面如下:

640?wx_fmt=png

浏览器查询界面

  关于查询语句,它是图数据库的精华所在,而对于Cayley而言,它的查询语句相对来说就比较简单且好理解,具体的查询语句命令可以参考官网: github.com/cayleygraph…
,本文将通过几个简单的查询语句来说明怎样对Cayley图数据库进行查询。

查询一共有多少条数据

命令为:

var n = g.V().Count();g.Emit(n);
g.Emit(n);

其中g代表图,V代表顶点,g.Emit()会将结果以JSON格式返回。输出的结果如下:

{    "result": [        521    ]}"result": [
        521
    ]
}
查询全部电影

命令为:

var movies = g.V('<Movie>').In('<ISA>').ToArray();g.Emit(movies);'<Movie>').In('<ISA>').ToArray();
g.Emit(movies);

返回的结果如下:

{    "result": [        [            "<战狼2>",            "<流浪地球>",            "<红海行动>",            "<唐人街探案2>",            "<美人鱼>",            "<我不是药神>",            "<速度与激情8>",            "<西虹市首富>",            "<捉妖记>",            "<速度与激情7>",            "<复仇者联盟3:无限战争>",            "<捉妖记2>",            "<羞羞的铁拳>",            "<海王>",            "<变形金刚4:绝迹重生>",            "<前任3:再见前任>",            "<疯狂的外星人>",            "<毒液:致命守护者>",            "<功夫瑜伽>",            "<侏罗纪世界2>"        ]    ]}"result": [
        [
            "<战狼2>",
            "<流浪地球>",
            "<红海行动>",
            "<唐人街探案2>",
            "<美人鱼>",
            "<我不是药神>",
            "<速度与激情8>",
            "<西虹市首富>",
            "<捉妖记>",
            "<速度与激情7>",
            "<复仇者联盟3:无限战争>",
            "<捉妖记2>",
            "<羞羞的铁拳>",
            "<海王>",
            "<变形金刚4:绝迹重生>",
            "<前任3:再见前任>",
            "<疯狂的外星人>",
            "<毒液:致命守护者>",
            "<功夫瑜伽>",
            "<侏罗纪世界2>"
        ]
    ]
}
查询电影《流浪地球》的所有属性值

命令为:

var movie = "<流浪地球>";var attrs = g.V(movie).OutPredicates().ToArray(); //类型为object,即字典values = new Array();for (i in attrs) {    var value = g.V(movie).Out(attrs[i]).ToValue();    values[i] = value;}key_val_json = new Object();for (i in attrs) {  key_val_json[attrs[i]]= values[i];}g.Emit(key_val_json)"<流浪地球>";
var attrs = g.V(movie).OutPredicates().ToArray(); //类型为object,即字典

values = new Array();
for (i in attrs) {
    var value = g.V(movie).Out(attrs[i]).ToValue();
    values[i] = value;
}

key_val_json = new Object();

for (i in attrs) {
  key_val_json[attrs[i]]= values[i];
}

g.Emit(key_val_json)

输出结果如下:

 {    "result": [        {            "<ISA>""<Movie>",            "<avg_people>""50",            "<avg_price>""46",            "<begin_date>""2019.02.05",            "<box_office>""40.83亿",            "<rank>""2",            "<src>""/item/%E6%B5%81%E6%B5%AA%E5%9C%B0%E7%90%83"        }    ]}"result": [
        {
            "<ISA>""<Movie>",
            "<avg_people>""50",
            "<avg_price>""46",
            "<begin_date>""2019.02.05",
            "<box_office>""40.83亿",
            "<rank>""2",
            "<src>""/item/%E6%B5%81%E6%B5%AA%E5%9C%B0%E7%90%83"
        }
    ]
}
查询沈腾主演的电影

命令为:

var movies = g.V('<沈腾>').Out('<ACT_IN>').ToArray();g.Emit(movies);'<沈腾>').Out('<ACT_IN>').ToArray();
g.Emit(movies);

输出为:

{    "result": [        [            "<西虹市首富>",            "<羞羞的铁拳>",            "<疯狂的外星人>"        ]    ]}"result": [
        [
            "<西虹市首富>",
            "<羞羞的铁拳>",
            "<疯狂的外星人>"
        ]
    ]
}
查询《捉妖记》与《捉妖记2》的共同演员

命令为:

var actors1 = g.V('<捉妖记>').In('<ACT_IN>');var actors2 = g.V('<捉妖记2>').In('<ACT_IN>');var common_actor = actors2.Intersect(actors1).ToArray();//集合交集g.Emit(common_actor);'<捉妖记>').In('<ACT_IN>');
var actors2 = g.V('<捉妖记2>').In('<ACT_IN>');
var common_actor = actors2.Intersect(actors1).ToArray();//集合交集
g.Emit(common_actor);

输出为:

{    "result": [        [            "<白百何>",            "<井柏然>",            "<曾志伟>",            "<吴君如>"        ]    ]}"result": [
        [
            "<白百何>",
            "<井柏然>",
            "<曾志伟>",
            "<吴君如>"
        ]
    ]
}

总结

  在本文中,笔者介绍了一种新的图数据库Cayley,并介绍了它的安装方式,以及如何导入三元组数据,进行查询。希望能够给读者一些参考~
虽然是Google开源的图数据库,但在网上关于Cayley图数据库的介绍并不多,而且都未能深入地讲解,大多是照搬官方文档的讲解,希望笔者的讲解能够带来一些进步,这也是笔者写此文的目的。希望此文能多少帮到读者。

热 门 推 荐
用Python创建微信机器人

用Python机器人监听微信群聊

用Python获取摄像头并实时控制人脸

开源项目 | 用Python美化LeetCode仓库

推荐Python中文社区旗下的几个服务类公众号
征稿启事 | Python中文社区有奖征文
\

640?wx_fmt=gif

▼ 点击成为社区注册会员 **「在看」**一下,一起PY!