民谣歌手花粥被曝侵权新闻事件数据分析

220 阅读8分钟

640?wx_fmt=jpeg

Illustrations by Giuseppe Milo 文/法纳斯特 

\

近日,据光明网等媒体报道,民谣歌手花粥被爆出涉嫌抄袭。\

\

具体的我就不细说了,音乐圈的抄袭风波也是喜闻乐见。

\

比如,李袁杰的「离人愁」,展展与罗罗的「沙漠骆驼」还有陈柯宇的「生僻字」。

\

本次通过爬取网易云音乐的评论,即目前热歌榜第一名「出山」的评论。

\

来看看,在没被指出抄袭时,歌曲的评论画风是如何。

\

被指出抄袭后,又是怎样的一个画风。

\

\

/ 01 / 网页分析

\

网上关于爬取网易云音乐评论的方法,大多数都是讲如何构建参数去破解。\

\

事实上不用那么复杂,直接调用接口就可以。

\

而且网易云音乐对评论也做了限制,只放出了2万条的评论数据。

\

前后各一万,即评论的前500页和后500页。

\

640?wx_fmt=png

640?wx_fmt=png

\

最后一页为10079,减500页应该是9579,然后你会发现9575页和9579页的数据是一模一样的。

\

640?wx_fmt=png

640?wx_fmt=png

\

同样,501页和502页的数据也是一模一样的。

\

所以何必想着去构造参数,直接调用网易云音乐的评论API就是了,用户信息也是一个道理。

\

# 网易云音乐评论API,其中1313354324为音乐ID,limit为页面结果限制数,最大可设为100,offset为页面偏移量
music.163.com/api/v1/reso…

# 用户信息API
music.163.com/api/v1/user…

\

这里就以花粥的「出山」为例,具体情况如下。

\

640?wx_fmt=png

640?wx_fmt=png

\

第一页妥妥的差评。这两天「出山」的评论区热闹非凡。

\

大部分的评论都是希望能尊重原创,然后下架花粥的歌。

\

当然,也有不少给花粥洗白的水军在评论区游荡...

\

\

/ 02 / 评论获取

\

具体代码如下。

\

import json
import time
import requests

headers = {
'Host': 'music.163.com',
'User-Agent': 'Mozilla/5.0 (Windows NT 6.1; WOW64) AppleWebKit/537.36 (KHTML, like Gecko) Chrome/63.0.3239.132 Safari/537.36'
}


def get_comments(page):
"""
获取评论信息
"""
url = 'music.163.com/api/v1/reso…
response = requests.get(url=url, headers=headers)
# 将字符串转为json格式
result = json.loads(response.text)
items = result['comments']
for item in items:

# 用户名
user_name = item['user']['nickname'].replace(',', ',')
# 用户ID
user_id = str(item['user']['userId'])
# 获取用户信息
user_message = get_user(user_id)
# 用户年龄
user_age = str(user_message['age'])
# 用户性别
user_gender = str(user_message['gender'])
# 用户所在地区
user_city = str(user_message['city'])
# 个人介绍
user_introduce = user_message['sign'].strip().replace('
', '').replace(',', ',')
# 评论内容
comment = item['content'].strip().replace('
', '').replace(',', ',')
# 评论ID
comment_id = str(item['commentId'])
# 评论点赞数
praise = str(item['likedCount'])
# 评论时间
date = time.localtime(int(str(item['time'])[:10]))
date = time.strftime("%Y-%m-%d %H:%M:%S", date)
print(user_name, user_id, user_age, user_gender, user_city, user_introduce, comment, comment_id, praise, date)

with open('music_comments.csv', 'a', encoding='utf-8-sig') as f:
f.write(user_name + ',' + user_id + ',' + user_age + ',' + user_gender + ',' + user_city + ',' + user_introduce + ',' + comment + ',' + comment_id + ',' + praise + ',' + date + '
')
f.close()


def get_user(user_id):
"""
获取用户注册时间
"""
data = {}
url = 'music.163.com/api/v1/user…
response = requests.get(url=url, headers=headers)
# 将字符串转为json格式
js = json.loads(response.text)
if js['code'] == 200:
# 性别
data['gender'] = js['profile']['gender']
# 年龄
if int(js['profile']['birthday']) < 0:
data['age'] = 0
else:
data['age'] = (2018 - 1970) - (int(js['profile']['birthday']) // (1000 * 365 * 24 * 3600))
if int(data['age']) < 0:
data['age'] = 0
# 城市
data['city'] = js['profile']['city']
# 个人介绍
data['sign'] = js['profile']['signature']
else:
data['gender'] = '无'
data['age'] = '无'
data['city'] = '无'
data['sign'] = '无'
return data


def main():
# 前500页
# for i in range(210000, 230000, 20):
# 后500页
for i in range(0, 25000, 20):
print('
---------------第 ' + str(i // 20 + 1) + ' 页---------------')
get_comments(i)


if __name__ == '__main__':
main()

\

最后成功获取评论信息。

\

640?wx_fmt=png

包含了用户名、用户ID、年龄、性别、区域编码、个人介绍、评论、评论ID、点赞数、评论发表时间。

\

按理说获取前500页,应该是有1w条的评论。

\

这里主要是因为大家刷的太快,页面信息一直在改变,所以必然会遗漏一些数据。

\

640?wx_fmt=png

\

后500页还算完整的,就差了500条。

\

总共加起来1.7w条,数据量还是比较可观的,而且能发现不少信息。

\

\

/ 03 /  数据可视化

\

1 评论词云图

\

640?wx_fmt=jpeg

640?wx_fmt=jpeg

\

评论的词云图,经过抄袭风波,画风绝对不同。

\

第一张为歌曲发布后的评论词云,第二张为被爆抄袭后的评论词云。

\

前者是「喜欢」「好听」,后者却是「抄袭」「侵权」。

\

两相比较,真的天差地别。

\

2 评论用户的年龄分布

\

640?wx_fmt=png

640?wx_fmt=png

\

二者的评论用户年龄分布都差不多,大多集中在「14-25」。

\

这也符合网易云的定位,文艺小青年的聚集地。

\

其中「28」有异常情况出现,这里我是不清楚的...

\

3 评论用户的年龄分布

\

640?wx_fmt=png

640?wx_fmt=png

\

歌曲刚发布的时候,男女比例几乎为「1:1」。

\

在被爆抄袭后,评论里男性明显比女性多。

\

那么,这能说明什么呢?说明男的更耿直,更嫉恶如仇吗?

\

大学时的一位舍友特喜欢花粥,天天在放花粥的「老中医」。

\

那一句「姐是老中医 专治吹牛逼」,简直要把我耳朵听出茧来了。

\

每次我们都会吐槽这是什么**歌,真**难听...

\

哈哈,花粥的抄袭该不会伤到了他的心。

\

4 评论用户的地区分布

\

640?wx_fmt=png

640?wx_fmt=png

\

大体上差别不大,前后都是集中在「河南」「山东」「江苏」「广东」这几个地方。

\

无非就是,变一变评论用户最多省份。

\

5 评论的时间分布

\

640?wx_fmt=png

640?wx_fmt=png

\

歌曲发布后,评论数以「13:00」这个时间点最高,这是因为歌曲是在那个时间点发布的。

\

大家都急着抢个前排,占个座,混个脸熟。

\

第二高峰就是大家所熟悉的黄金时间「19:00」。

\

被爆抄袭后的评论,评论数是一直在上升的。

\

8000多条评论,全部都是在3月11号,时间也都是在「14:00-23:00」。

\

一路飙升,一点没有下降的意思。

\

直到现在,评论区还在时时更新。

\

6 评论的日期分布

\

640?wx_fmt=png

\

这里只看歌曲发布后的情况,因为最近的根本没法看。

\

大家都在疯狂刷评论,一天的评论已经远超1w条了。

\

第一天最多,慢慢的后面就下来了,这也是常态。

\

7 挖掘水军

\

最后来看一下谁的评论数最多,发现水军党啦!!!

\

640?wx_fmt=png

\

这位用户果真花粥的铁粉,愣是刷了43条评论,其中还有一条评论点赞数四十几万。

\

其中红圈为评论ID,都不一样,说明评论都是唯一的,不重复。

\

640?wx_fmt=png

\

第二位用户,一共25条评论,不过她并没有点赞数多的。

\

640?wx_fmt=png

第三位用户,一共24条评论,同样没有点赞数多的评论。

\

好了,列举三位花粥的铁粉,点到为止。

\

下面来看一下被爆抄袭后的评论用户。

\

640?wx_fmt=png

\

这位用户愣是评论了99条,其中评论都是一样的,不信看上图,就是末尾变了。

\

妥妥的水军,疯狂复制粘贴。

\

640?wx_fmt=png

\

这位用户,和评论区喷起来了...

\

一共94条评论。

\

640?wx_fmt=png

\

这位用户是狂喷类型的,一共69条评论。

\

好了点到为止,感兴趣的可以自己去操作一把。

\

由于用户信息相对隐私,我都打上马赛克了,仅供学习。

\

\

/ 04 / 总结

\

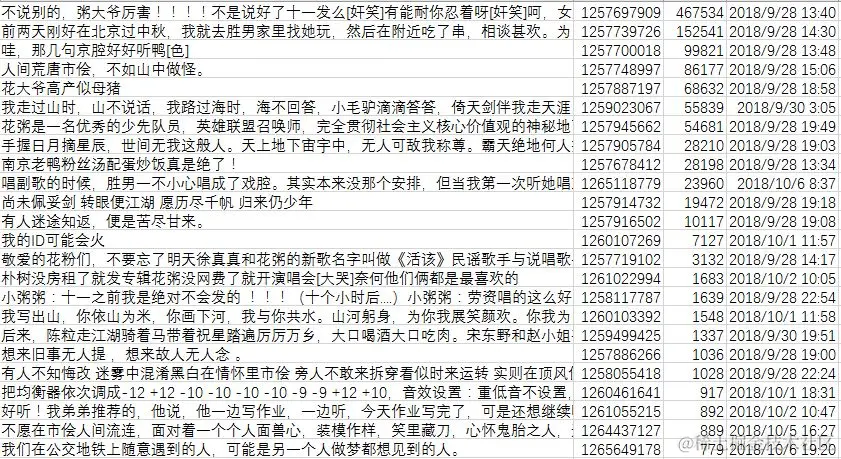
最后来看一下评论的反差(以点赞数为排序)。

\

640?wx_fmt=png

640?wx_fmt=png

\

总而言之,一句话,且行且珍惜。

本文代码开源地址:

github.com/Tobby-star/…

\

\

热 门 推 荐
用Python开发计时器程序
用Python生成抖音字符视频!

Python技术知识清单(数据科学)

用Pandas库实现MySQL数据库的读写
征稿启事 | Python中文社区有奖征文\

640?wx_fmt=jpeg

▼ 点击下方阅读原文

免费成为社区注册会员,会员可以享受更多权益