Vue(二)进阶

96 阅读4分钟

Vue脚手架:

 vue-cli:

全局安装:

npm install  -g  vue-cli

查看版本:

vue -V 

初始化脚手架:

vue init webpack + 项目的名字

运行项目:

npm run dev

打包项目:

npm run build

文件及文件夹的信息:

开发依赖:  开发编译打包需要的依赖,打包之后就不要了 
生产依赖:  打包前后都需要的依赖

Vue-router:

下载安装:
npm install vue-router

在router文件夹下新建js文件:

import VueRouter from 'vue-router'//引入路由模块
       import Vue from 'vue'
       Vue.use(VueRouter)//依赖模块
       let router=new VueRouter({
       	routes:[
			{path:'路径(加斜杠访问)',name:"名字(直接访问)",component:'注册组件(跳转的位置)',chidern:[]子路由}
			{path:'/',redirect:"/home"},//路由的重定向 如果hash 为'/' 指向到 /home
       	]
       })
       export default router

通过<router-link to='/path'>标签来切换组件

通过<router-view>标签显示

keep-alive:在component组件、router-view外面包裹上keep-alive的话,就会对组件进行缓存,当切换回来的时候,组件会立即渲染,理论来说,切换组件的时候其实会把上一个组件销毁,使用了keep-alive则不会(就是组件一直存在于缓存中)

include匹配到的组件会被缓存,exclude匹配到的不会被缓存

值可以为逗号隔开的字符串include = ‘a,b’;正则:include = ‘/a|b/’;数组:include=[‘a’,’b’]

多级路由:

const routes = [
  {path:'/main',component:AppMain},
  {path:'/news',component:AppNews,children:[//children是子目录
    {path:'inside',component:AppNewsInside},
    {path:'outside',component:AppNewsOutside}
  ]},
]

默认路由:

{path:'',component:Main}//将默认路径设置成Main

动态路由:

{path:'/user/:id',component:User}//id为传的值

命名路由:

直接用name : main在hash中写name就可以路由

路由跳转:

router.push = router-link:to router.replace = router-link:to.replace router.go() = window.history.go

 路由钩子:

全局路由钩子:

router.beforeEach((to, from, next) => {
    //会在任意路由跳转前执行,next一定要记着执行,不然路由不能跳转了
  console.log('beforeEach')
  console.log(to,from)
  //
  next()
})
//
router.afterEach((to, from) => {
    //会在任意路由跳转后执行
  console.log('afterEach')
})

局部路由:

 routes: [
    {
      path: '/foo',
      component: Foo,
      beforeEnter: (to, from, next) => {
        // ...
      }
    }
  ]

组件内的路由钩子:

beforeRouteEnter (to, from, next) //confirm 前调用
beforeRouteUpdate (to, from, next) //在当前路由改变调用
beforeRouteLeave (to, from, next)//导航离开该组件的对应路由时调用

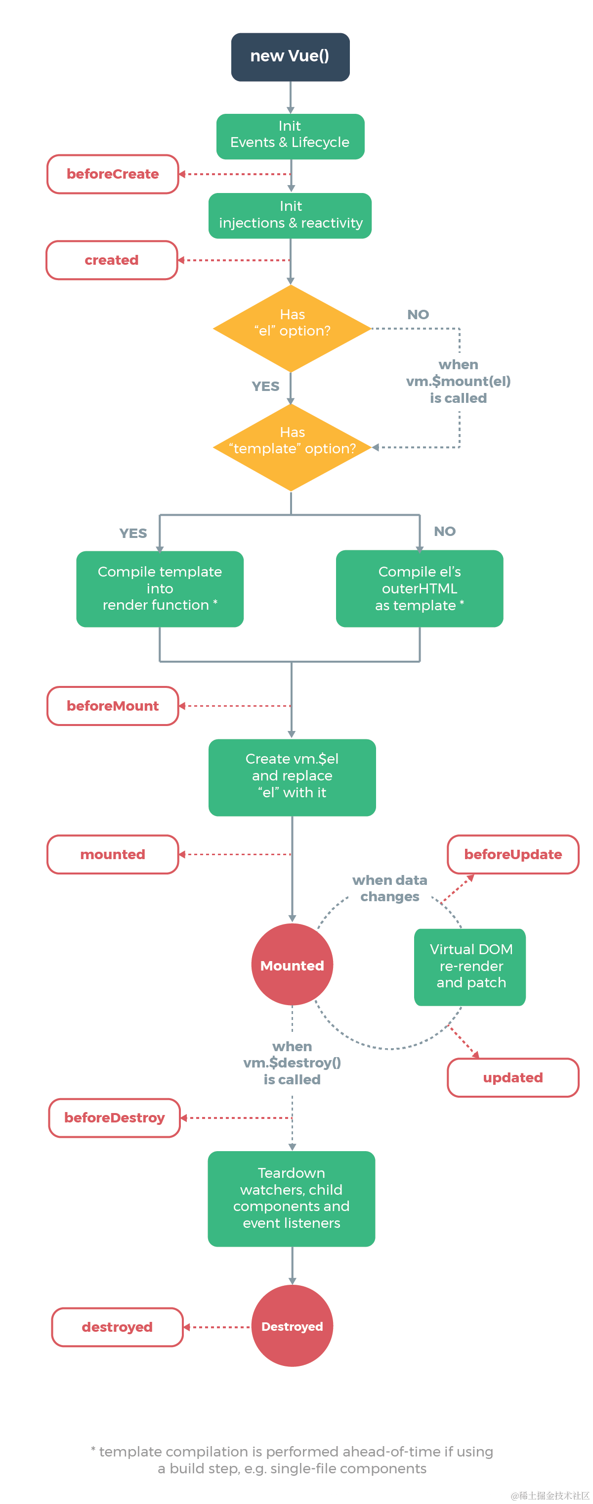
生命周期:

beforeCreate:

创建组件之前,没有组件,没有元素,没有事件,没有生命周期

created:

创建组件结束,有数据,没有元素

beforeMount:

挂载之前,有数据,没有元素

mounted:

挂载完成,有元素,有数据

beforeUpdate:(在mounted后执行)

用于监听数据变化

updated:

用于监听数据变化

beforeDestroy:

销毁实例,元素数据还在

destroyed:

销毁实例

Vue中的ajax:

axios:

载入:npm install axios

在main.js中

import Axios from 'axios';//引入
Vue.prototype.$axios = Axios;//将Axios附着在Vue,以供全局调用
Axios.defaults.baseURL = 'http://localhost:1024';//设置默认接口地址

然后在需要请求的组件中:

this.$axios
        .post("hash",data)//hash是接口地址,不需要加主机地址(http://localhost/index直接写/index)data是传输的对象
        .then(res => {//返回值
          if (res.data.err == 0) {
           console.log(res)
          }
        })
        .catch(err => {
          console.log(err);
        });

axios拦截器:

请求拦截:

axios.interceptors.request.use(function (config) {//发送之前进行过滤
    return config;
  }, function (error) {
    return Promise.reject(error);
  });

响应拦截:

axios.interceptors.response.use(function (response) {//请求到数据后进行过滤
    return response;
  }, function (error) {
    return Promise.reject(error);
  });

Vuex:

作用:多个组件共享状态及数据

安装:npm install vuex

配置:在src中新建store文件夹:在里面新建js文件

import Vue from 'vue'
import Vuex from 'vuex'//引入Vuex
Vue.use(Vuex);
import login from './login/index'
const store = new Vuex.Store({
  modules: {
    login: login,
  }
})
export default store;//抛出vuex实例

在src中新建的store文件夹中新建另一个文件夹:里面有5个js文件

大致示范一下里面的内容(部分购物车内容,大概看一下就好):

index.js

import state from './state';
import mutations from './mutations';
import getters from './getters';
import actions from './actions';
let store = {
  state,
  mutations,
  getters,
  actions
};

export default store;

state.js

export default {
  carObj: [],
}

getters.js

export default {
  // 派生属性
  all(state) {
    var price = 0;
    var sum = 0;
    var seleceAll = true;
    for (let i = 0; i < state.carObj.length; i++) {
      if (state.carObj[i].sel) {
        price += state.carObj[i].price * state.carObj[i].num;
        sum += state.carObj[i].num;
      }
      seleceAll *= state.carObj[i].sel;
    }
    return {
      price: price,
      sum: sum,
      seleceAll: seleceAll
    }
  }
}

mutations.js:

export default {
  //只做状态值得修改 不做任何逻辑操作
  addTo(state, carObj) {
    state.carObj = carObj
  }
}

actions.js:

export default {
  // // 异步处理逻辑操作
  initCar({
    commit
  }) {
    let carlist = localStorage.carlist ? JSON.parse(localStorage.carlist) : [];
    commit('addTo', carlist)
  }
}

主要流程:(官网的)

初步理解就是:通过actions的函数改变states(数据),渲染到所有绑定的页面,页面再次调用actions(函数),再次修改

深层理解:组件触发actions传递数据(抛发),触发mutations修改状态值,修改state的值,渲染到页面

辅助工具:

import { mapState,mapGetters,mapMutations,mapActions } from 'vuex'

 引入辅助工具使组件可以设置或获取到函数及数据

this.$store//获取到store

mapStates:

computed: {
  // 使用对象展开运算符将此对象混入到外部对象中
  ...mapState({
        //state中的变量名
  })
}

mapGetters:

 computed: {
  // 使用对象展开运算符将 getter 混入 computed 对象中
    ...mapGetters([
      'doneTodosCount',
      'anotherGetter'
    ])
  }

 mapMutations:

methods: {
    ...mapMutations([
      'increment', // 将 `this.increment()` 映射为 `this.$store.commit('increment')`
      // `mapMutations` 也支持载荷:
      'incrementBy' // 将 `this.incrementBy(amount)` 映射为 `this.$store.commit('incrementBy', amount)`
    ])
  }

mapActions:

 methods: {
    ...mapActions([
      'increment', // 将 `this.increment()` 映射为 `this.$store.dispatch('increment')`
      // `mapActions` 也支持载荷:
      'incrementBy' // 将 `this.incrementBy(amount)` 映射为 `this.$store.dispatch('incrementBy', amount)`
    ])
  }