OC底层原理-12:objc_msgSend消息流程分析之慢速查找

142 阅读8分钟

在上一篇objc_msgSend流程分析之快速查找文章中,我们分析了快速查找流程,如果快速查不到,则需要进入慢速查找流程,以下是慢速查找的分析过程

objc_msgSend 慢速查找流程分析

慢速查找-汇编部分

在快速查找流程中,如果没有找到方法实现,无论是走到CheckMiss还是JumpMiss,最终都会走到__objc_msgSend_uncached汇编函数

  • objc-msg-arm64.s文件中查找__objc_msgSend_uncached的汇编实现,其中的核心是MethodTableLookup(即查询方法列表),其源码如下
STATIC_ENTRY __objc_msgSend_uncached
UNWIND __objc_msgSend_uncached, FrameWithNoSaves

// THIS IS NOT A CALLABLE C FUNCTION
// Out-of-band p16 is the class to search

MethodTableLookup // 开始查询方法列表
TailCallFunctionPointer x17

END_ENTRY __objc_msgSend_uncached

  • 搜索MethodTableLookup的汇编实现,其中的核心是_lookUpImpOrForward,汇编源码实现如下
.macro MethodTableLookup

    // push frame
    SignLR
    stp fp, lr, [sp, #-16]!
    mov fp, sp

    // save parameter registers: x0..x8, q0..q7
    sub sp, sp, #(10*8 + 8*16)
    stp q0, q1, [sp, #(0*16)]
    stp q2, q3, [sp, #(2*16)]
    stp q4, q5, [sp, #(4*16)]
    stp q6, q7, [sp, #(6*16)]
    stp x0, x1, [sp, #(8*16+0*8)]
    stp x2, x3, [sp, #(8*16+2*8)]
    stp x4, x5, [sp, #(8*16+4*8)]
    stp x6, x7, [sp, #(8*16+6*8)]
    str x8,     [sp, #(8*16+8*8)]

    // lookUpImpOrForward(obj, sel, cls, LOOKUP_INITIALIZE | LOOKUP_RESOLVER)
    // receiver and selector already in x0 and x1
    mov x2, x16
    mov x3, #3
    bl  _lookUpImpOrForward //核心源码

    // IMP in x0
    mov x17, x0

    // restore registers and return
    ldp q0, q1, [sp, #(0*16)]
    ldp q2, q3, [sp, #(2*16)]
    ldp q4, q5, [sp, #(4*16)]
    ldp q6, q7, [sp, #(6*16)]
    ldp x0, x1, [sp, #(8*16+0*8)]
    ldp x2, x3, [sp, #(8*16+2*8)]
    ldp x4, x5, [sp, #(8*16+4*8)]
    ldp x6, x7, [sp, #(8*16+6*8)]
    ldr x8,     [sp, #(8*16+8*8)]

    mov sp, fp
    ldp fp, lr, [sp], #16
    AuthenticateLR

.endmacro

验证

上述汇编的过程,可以通过汇编调试来验证

  • main中,例如[person sayHello]对象方法调用处加一个断点,并且开启汇编调试【Debug -- Debug worlflow -- 勾选Always show Disassembly】,运行程序

    image

  • 汇编中objc_msgSend加一个断点,执行断住,按住control + stepinto,进入objc_msgSend的汇编

    image

  • _objc_msgSend_uncached加一个断点,执行断住,按住control + stepinto,进入汇编

    image

    从上可以看出最后走到的就是lookUpImpOrForward,此时并不是汇编实现

注: 1、C/C++中调用 汇编 ,去查找汇编时,C/C++调用的方法需要多加一个下划线 2、汇编 中调用 C/C++方法时,去查找C/C++方法,需要将汇编调用的方法去掉一个下划线

慢速查找-C/C++部分

  • 根据汇编部分的提示,全局续搜索lookUpImpOrForward,最后在objc-runtime-new.mm文件中找到了源码实现,这是一个c实现的函数
IMP lookUpImpOrForward(id inst, SEL sel, Class cls, int behavior)
{
    // 定义的消息转发
    const IMP forward_imp = (IMP)_objc_msgForward_impcache; 
    IMP imp = nil;
    Class curClass;

    runtimeLock.assertUnlocked();

    // 快速查找,如果找到则直接返回imp
    //目的:防止多线程操作时,刚好调用函数,此时缓存进来了
    if (fastpath(behavior & LOOKUP_CACHE)) { 
        imp = cache_getImp(cls, sel);
        if (imp) goto done_nolock;
    }

    //加锁,目的是保证读取的线程安全
    runtimeLock.lock();

    //判断是否是一个已知的类:判断当前类是否是已经被认可的类,即已经加载的类
    checkIsKnownClass(cls); 

    //判断类是否实现,如果没有,需要先实现,此时的目的是为了确定父类链,方法后续的循环
    if (slowpath(!cls->isRealized())) { 
        cls = realizeClassMaybeSwiftAndLeaveLocked(cls, runtimeLock);
    }

    //判断类是否初始化,如果没有,需要先初始化
    if (slowpath((behavior & LOOKUP_INITIALIZE) && !cls->isInitialized())) { 
        cls = initializeAndLeaveLocked(cls, inst, runtimeLock);
    }

    runtimeLock.assertLocked();
    curClass = cls;

    //----查找类的缓存

    // unreasonableClassCount -- 表示类的迭代的上限
    //(猜测这里递归的原因是attempts在第一次循环时作了减一操作,然后再次循环时,仍在上限的范围内,所以可以继续递归)
    for (unsigned attempts = unreasonableClassCount();;) { 
        //---当前类方法列表(采用二分查找算法),如果找到,则返回,将方法缓存到cache中
        Method meth = getMethodNoSuper_nolock(curClass, sel);
        if (meth) {
            imp = meth->imp;
            goto done;
        }
        //当前类 = 当前类的父类,并判断父类是否为nil
        if (slowpath((curClass = curClass->superclass) == nil)) {
            //--未找到方法实现,方法解析器也不行,使用转发
            imp = forward_imp;
            break;
        }

        // 如果父类链中存在循环,则停止
        if (slowpath(--attempts == 0)) {
            _objc_fatal("Memory corruption in class list.");
        }

        // --父类缓存
        imp = cache_getImp(curClass, sel);
        if (slowpath(imp == forward_imp)) { 
            // 如果在父类中找到了forward,则停止查找,且不缓存,首先调用此类的方法解析器
            break;
        }
        if (fastpath(imp)) {
            //如果在父类中,找到了此方法,将其存储到cache中
            goto done;
        }
    }

    //没有找到方法实现,尝试一次方法解析

    if (slowpath(behavior & LOOKUP_RESOLVER)) {
        //动态方法决议的控制条件,表示流程只走一次
        behavior ^= LOOKUP_RESOLVER; 
        return resolveMethod_locked(inst, sel, cls, behavior);
    }

 done:
    //存储到缓存
    log_and_fill_cache(cls, imp, sel, inst, curClass); 
    //解锁
    runtimeLock.unlock();
 done_nolock:
    if (slowpath((behavior & LOOKUP_NIL) && imp == forward_imp)) {
        return nil;
    }
    return imp;
}

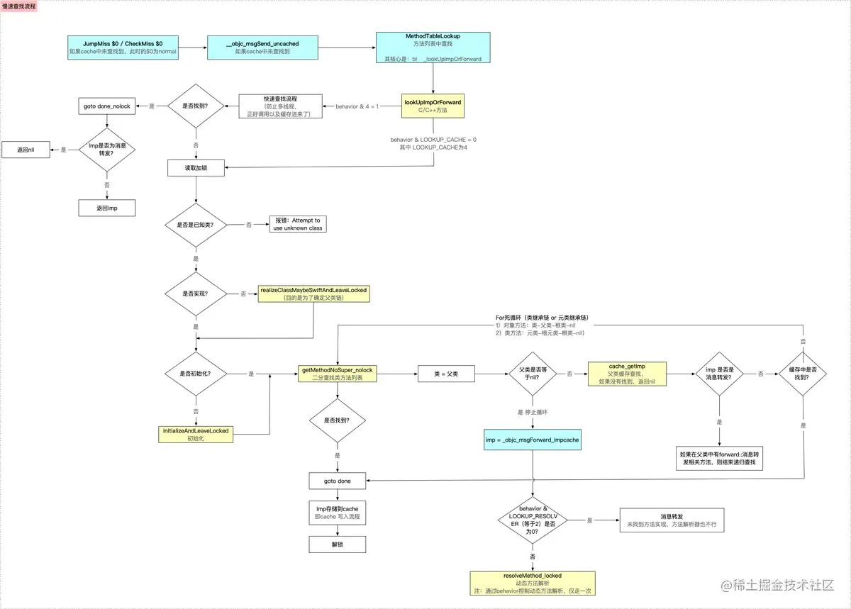
其整体的慢速查找流程如图所示

image

主要有以下几步:

  • 【第一步】cache缓存中进行查找,即快速查找,找到则直接返回imp,反之,则进入【第二步】

  • 【第二步】判断cls

    • 是否是已知类,如果不是,则报错

    • 类是否实现,如果没有,则需要先实现,确定其父类链,此时实例化的目的是为了确定父类链、ro、以及rw等,方法后续数据的读取以及查找的循环

    • 是否初始化,如果没有,则初始化

  • 【第三步】for循环,按照类继承链 或者 元类继承链的顺序查找

    • 当前cls的方法列表中使用二分查找算法查找方法,如果找到,则进入cache写入流程(在iOS-底层原理 11:objc_class 中 cache 原理分析文章中已经详述过),并返回imp,如果没有找到,则返回nil

    • 当前cls被赋值为父类,如果父类等于nil,则imp = 消息转发,并终止递归,进入【第四步】

    • 如果父类链中存在循环,则报错,终止循环

    • 父类缓存中查找方法

      • 如果未找到,则直接返回nil,继续循环查找

      • 如果找到,则直接返回imp,执行cache写入流程

  • 【第四步】判断是否执行过动态方法解析

    • ,如果没有,执行动态方法解析

    • 如果执行过一次动态方法解析,则走到消息转发流程

以上就是方法的慢速查找流程,下面在分别详细解释二分查找原理 以及 父类缓存查找详细步骤

getMethodNoSuper_nolock方法:二分查找方法列表

查找方法列表流程如下所示,

image

其二分查找核心的源码实现如下

ALWAYS_INLINE static method_t *
findMethodInSortedMethodList(SEL key, const method_list_t *list)
{
    ASSERT(list);

    const method_t * const first = &list->first;
    const method_t *base = first;
    const method_t *probe;
    uintptr_t keyValue = (uintptr_t)key; //key 等于 say666
    uint32_t count;
    //base相当于low,count是max,probe是middle,这就是二分
    for (count = list->count; count != 0; count >>= 1) {
        //从首地址+下标 --> 移动到中间位置(count >> 1 右移1位即 count/2 = 4probe = base + (count >> 1); 

        uintptr_t probeValue = (uintptr_t)probe->name;

        //如果查找的key的keyvalue等于中间位置(probe)的probeValue,则直接返回中间位置
        if (keyValue == probeValue) { 
            // -- while 平移 -- 排除分类重名方法
            while (probe > first && keyValue == (uintptr_t)probe[-1].name) {
                //排除分类重名方法(方法的存储是先存储类方法,在存储分类---按照先进后出的原则,分类方法最先出,而我们要取的类方法,所以需要先排除分类方法)
                //如果是两个分类,就看谁先进行加载
                probe--;
            }
            return (method_t *)probe;
        }

        //如果keyValue 大于 probeValue,就往probe即中间位置的右边查找
        if (keyValue > probeValue) { 
            base = probe + 1;
            count--;
        }
    }

    return nil;
}

算法原理简述为:从第一次查找开始,每次都取中间位置,与想查找的key的value值作比较,如果相等,则需要排除分类方法,然后将查询到的位置的方法实现返回,如果不相等,则需要继续二分查找,如果循环至count = 0还是没有找到,则直接返回nil,如下所示:

image

以查找LGPerson类的say666实例方法为例,其二分查找过程如下

image

cache_getImp方法:父类缓存查找

cache_getImp方法是通过汇编_cache_getImp实现,传入的$0GETIMP,如下所示

image

  • 如果父类缓存中找到了方法实现,则跳转至CacheHit即命中,则直接返回imp

  • 如果在父类缓存中,没有找到方法实现,则跳转至CheckMiss 或者 JumpMiss,通过判断$0 跳转至LGetImpMiss,直接返回nil

总结

  • 对于对象方法(即实例方法),即在类中查找,其慢速查找的父类链是:类--父类--根类--nil

  • 对于类方法,即在元类中查找,其慢速查找的父类链是:元类--根元类--根类--nil

  • 如果快速查找、慢速查找也没有找到方法实现,则尝试动态方法决议

  • 如果动态方法决议仍然没有找到,则进行消息转发

常见方法未实现报错源码

如果在快速查找、慢速查找、方法解析流程中,均没有找到实现,则使用消息转发,其流程如下

image

消息转发会实现

  • 其中_objc_msgForward_impcache是汇编实现,会跳转至__objc_msgForward,其核心是__objc_forward_handler
STATIC_ENTRY __objc_msgForward_impcache

// No stret specialization.
b   __objc_msgForward

END_ENTRY __objc_msgForward_impcache

//
ENTRY __objc_msgForward

adrp    x17, __objc_forward_handler@PAGE
ldr p17, [x17, __objc_forward_handler@PAGEOFF]
TailCallFunctionPointer x17

END_ENTRY __objc_msgForward

  • 汇编实现中查找__objc_forward_handler,并没有找到,在源码中去掉一个下划线进行全局搜索_objc_forward_handler,有如下实现,本质是调用的objc_defaultForwardHandler方法
// Default forward handler halts the process.
__attribute__((noreturn, cold)) void
objc_defaultForwardHandler(id self, SEL sel)
{
    _objc_fatal("%c[%s %s]: unrecognized selector sent to instance %p "
                "(no message forward handler is installed)", 
                class_isMetaClass(object_getClass(self)) ? '+' : '-', 
                object_getClassName(self), sel_getName(sel), self);
}
void *_objc_forward_handler = (void*)objc_defaultForwardHandler;

看着objc_defaultForwardHandler有没有很眼熟,这就是我们在日常开发中最常见的错误:没有实现函数,运行程序,崩溃时报的错误提示