周末在家闲来无事,拿出一本三国又品了品,读到其中有关鸡肋的那一段。
某夜行军打仗,杨修在曹营帐中,恰遇将领请示曹操行军令,曹操此时正食一鸡肋,烦躁的他扬了下手重的鸡肋说,“就拿这个做行军令吧”。杨修闻言,回帐中,打点行头准备撤退,帐中余人纳闷问之,杨修曰“所谓鸡肋,食之而无味,弃之尚可惜。今主公以此为令,不喻此行?!退之为上策,故如是。”曹操得知后大怒,以扰乱军心之罪将杨修斩首示众。
想到现实生活中也有不少物件,虽不至于鸡肋那样夸张,但也类似。一般这类东西呢,不用的时候呢完全想不到他的存在,但需要用的时候呢,还总有这个那个的缺点,让人用的不够尽兴,但不用却又不方便。
就像百度网盘,很多人在网盘上面存放各种文件或者下载别人的网盘资源。平时不用的时候几乎没人想起来去登陆看看,可能大半年都不会去登陆;等到要存放东西啦,要找东西下载啦,却又觉得各种不爽,要么就是想找的资源没啦,要么就是使用时说你的账号违规莫名被封印了,但你说不去用的话嘛的确有很多不方便,骂了几句还是要用。
不过最近呢,百度网盘发布了一则新规,着实让网友们不敢再长时间不登陆,这是怎么一回事呢?
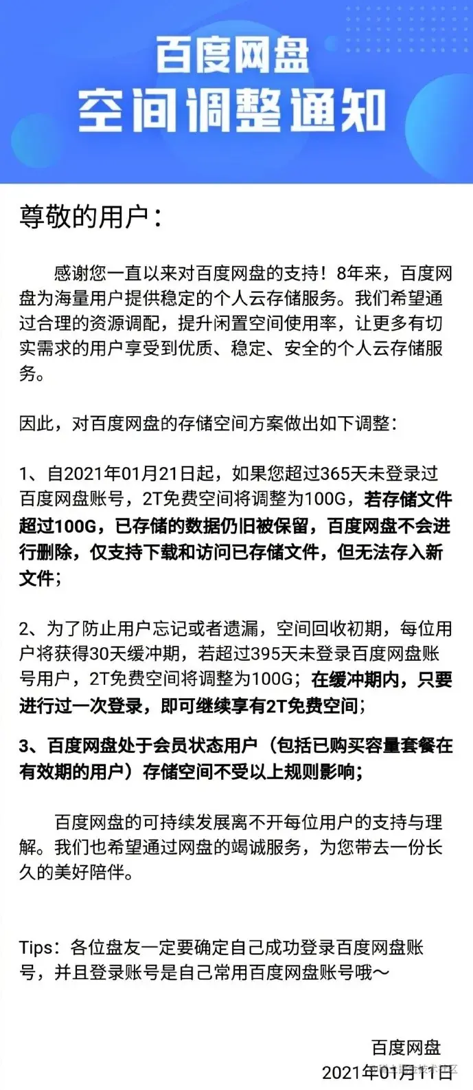
简单地说,就是对于那些长时间不登陆的账号,百度准备将其2T的免费空间调整为100G。暂时呢,在这个新规施行初期,会给予用户30天的缓刑期,超过缓刑期还不使用,就真的变成100G了!当然,尊贵的会员是不受影响的!
有些人会疑问,那如果我已经用了2T的空间,会不会把内容都清空了呢?这倒不会,百度没那么心狠手辣的直接删除,就是你只能看,无法存入新的内容了!
很多用户可能非常不爽百度这样的严苛要求,但其实早在18年底,百度就已经开始推广类似的管理措施。
很多用户可能当时看到过这个通知,但想着那时间要一年呢,估计都淡忘了这件事。
时间再往前回到2016年,国内免费网盘相继停止自己的免费服务时,百度网盘还是保留了免费和大容量。
但就像一样免费的东西用久了,使用的人就会觉得免费是理所应当的,当无法再免费使用同样的内容时,就会觉得对方不讲仁义道德。所以此次申明一出,很多网友暴跳如雷,觉得百度不够厚道。
从另外一点看,百度为了免费网盘,每年都付出了巨额的支出成本,例如百度阳泉数据中心曾经揭露该数据中心的硬件成本平均每TB 319.5元,电费和带宽费每年也达到了每TB 106元!
当然羊毛始终出在羊身上,百度也不是什么慈善家,对于免费空间来说,百度对于免费用户实施了限制下载速度,昨天小编还在用网盘下载资源,没记错的下载速度好像是70K/s...
如果想要好的下载速度,就必须充值百度的VIP会员。
如上图所示,目前百度网盘超级会员一个月费用为30元,哪怕是连续包月、连续包年也便宜不了多少,比起其他互联网厂商的会员价格,的确高出不少.
或许这次的新规之后,又能带动一批新会员的加入也不得而知。
事实上,在百度网盘如此操作之后,业内其他厂商竞相模仿,例如:
微软的OneDrive,宣布免费空间从15GB降至了5GB 谷歌的Google Photos云相册服务,从2021年6月1日开始,只提供15G的免费空间,想要更多云空间的用户需进行付费解锁 所以小编还是奉劝各位看官,如果没打算充值VIP,在1月21日之前,赶紧登陆自己的网盘账号,进行一次状态“激活”,毕竟2TB的存储空间,如果没有了再想开通,可是需要248元/年!
对于百度的这次新规,你是怎么看待的?欢迎留言讨论!
文末彩蛋
- 之前分享过一个百度云免费会员领取的福利,小编今天还测试了一下,还可以用,所以赶紧点击领取>>百度云会员免费领取,2T超大空间!
- 阿里云盘邀请码每天都还有效(但是有限制数量,如果今天没用上,明天可以继续尝试),赶紧点击进入>> 阿里云盘通用邀请码,进入送1T!实测有效!
欢迎关注我的公众号:程序猿DD,获得独家整理的学习资源、日常干货及福利赠送。