Vue 响应式源码剖析

758 阅读4分钟

响应式原理

Vue 在初始化数据时,会给 data 中的所有属性使用 Object.defineProperty 重新定义 setter 和 getter , 当页面获取到对应属性时,会触发 get 方法并进行依赖收集(收集当前组件的watcher) 如果属性发生变化会通知相关依赖,触发对应的watcher进行更新操作 。

什么叫依赖收集 ?

通过Object.defineProperty在重新定义data属性的时候,进行拦截,再进行实际渲染 ; 那实际渲染之前的一系列处理逻辑就是依赖收集上边有说,会在依赖收集的时候为每一个属性创建一个watcher,如果属性发生变化,则通知对应的 watcher 更新视图

来看看源码

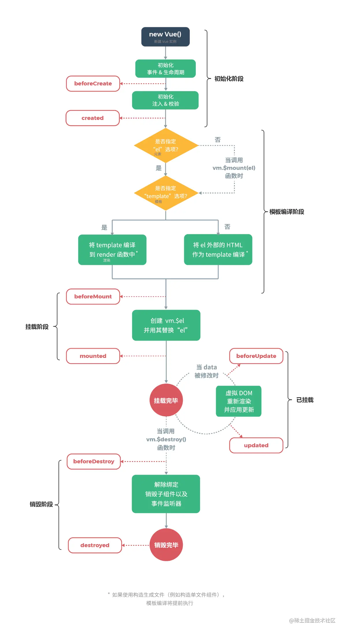
在看源码之前呢,先考虑一个问题,我们天天写Vue,都知道它有一个从创建到销毁的过程,官方点来说,那就是Vue的生命周期,okey !

[一眼望穿流水]

new Vue实例 - 初始化data ,events - 模板编译 - 实例挂载 - 实例更新 - 实例销毁 好,我们就从 new Vue() 实例开始

源码分析

1,new Vue() 都干了些什么事儿 ?

code position : src/core/instance/index.js

// 一系列导入模块
import { initMixin } from './init'
import { stateMixin } from './state'
import { renderMixin } from './render'
import { eventsMixin } from './events'
import { lifecycleMixin } from './lifecycle'
import { warn } from '../util/index'

function Vue (options) {
  // 很简短啊 , 就是调用了Vue构造函数的 _init 方法并传入了options 参数
  this._init(options)
}

initMixin(Vue)  //     1.初始化各个_init方法, 包含初始化 options, render, events,beforCreated 等
stateMixin(Vue) //     2.使用 Object.defineProperty 创建响应式数据, 并且初始化 $set $delete $watch 等
eventsMixin(Vue) //    3.初始化vue中的 $on $emit 等事件
lifecycleMixin(Vue) // 4.初始化生命周期
renderMixin(Vue) //    5.初始化_render方法

export default Vue

经过一系列模块的的导入,我们可以看到:function Vue (options) {...} 内部唯一行干练的代码 this._init(options),然后就是一系列的各种初始化方法调用,最后导出Vue实例。

那么这个this._init(options) 在哪里定义的 ? 在 initMixin 模块中

code position : src/core/instance/init.js

export function initMixin (Vue) {
 // 直接挂载在 Vue 实例原型上
  Vue.prototype._init = function (options) {
    const vm = this
    // 合并 options
    vm.$options = mergeOptions(
        resolveConstructorOptions(vm.constructor),
        options || {},
        vm
    )
    vm._self = vm
    initLifecycle(vm)
    initEvents(vm)
    initRender(vm)
    callHook(vm, 'beforeCreate')
    initInjections(vm) 
    initState(vm)
    initProvide(vm) 
    callHook(vm, 'created')
    
    // 通过 $mount 方法挂载实例 , 后续我们分析 $mount
    if (vm.$options.el) {
      vm.$mount(vm.$options.el)
    }
  }
}

可以看出来这个init.js主要做了几件事,分别是将用户初始化实例的 options 与构造含函数的options 合并 , 然后调用一系列各模块初始化方法,最后通过 $mount 挂载实例 。

回到我们的主题,响应式数据原理,也就是初始化Vue数据是如何渲染并建立监听的,所以我们主要看 stateMixin 模块

2,初始化 data

进入stateMixin 模块 , 我们直接看向 initData 函数,故名思意,初始化data属性

// vm : 构造函数根实例
function initData (vm: Component) { 
  // 获取到用户传入的data数据
  let data = vm.$options.data 
  // 模板语法与标准语法区分获取data数据
  data = vm._data = typeof data === 'function' 
    ? getData(data, vm)
    : data || {}
  if (!isPlainObject(data)) { 
    data = {}
  }
  // proxy data on instance
  const keys = Object.keys(data)
  const props = vm.$options.props
  const methods = vm.$options.methods
  let i = keys.length
  while (i--) {
    const key = keys[i]
    if (process.env.NODE_ENV !== 'production') {
      if (methods && hasOwn(methods, key)) {
        warn(
          `Method "${key}" has already been defined as a data property.`,
          vm
        )
      }
    }
    if (props && hasOwn(props, key)) {
      process.env.NODE_ENV !== 'production' && warn(
        `The data property "${key}" is already declared as a prop. ` +
        `Use prop default value instead.`,
        vm
      )
    } else if (!isReserved(key)) {
      proxy(vm, `_data`, key) 
    }
  }
  /*
  中间我就跳过了,看意思是非生产环境下,对 props , methods 的一些定义,声明做的判断,不允许重复声明
  另外就是添加了 proxy , es6 新增代理属性 , 包含所有 Object.defineProperty 的功能, 重要的一点是
  解决了不能对,数组,对象监听的问题等。
  */
  
  // observe data  重点在这儿
  observe(data, true /* asRootData */) 
}

重点 : observe(data, true /* asRootData */)

3,创建观测

其实 obsrver 方法基本没有做多少事儿 , 主要是对 data 类型做了判断,然后判断data属性是否已经被监听,如果监听了直接赋值,没有监听则创建监听 new Observer()

code position : src/core/observer/index.js 113 行

export function observe (value: any, asRootData: ?boolean): Observer | void {
  if (!isObject(value) || value instanceof VNode) {
    /* 
    不是对象不进行观测, 如:不管是模板语法还是标准语法data均返回一个对象
    data () {   模板语法返回一个对象
      return  {}
    } 
    new Vue ({  标准语法 data 也是一个对象
      data:{}
    })
    */
    return
  }
  let ob: Observer | void
  // 已经被监听的,不会重复监听
  if (hasOwn(value, '__ob__') && value.__ob__ instanceof Observer) { 
    ob = value.__b__
  } else if (
    shouldObserve &&
    !isServerRendering() &&
    (Array.isArray(value) || isPlainObject(value)) &&
    Object.isExtensible(value) && 
    !value._isVue
  ) {
    // 重点,重点,重点,没有被监听的对象则创建监听
    ob = new Observer(value) 
  }
  if (asRootData && ob) {
    ob.vmCount++
  }
  return ob
}

顺着它来 : new Observer() 创建监听 , 注意这是两个东西 observer 方法 和 Observer 类

code position : src/core/observer/index.js 37 行

export class Observer {
  value: any;
  dep: Dep;
  vmCount: number; // number of vms that have this object as root $data

  constructor(value: any) { 
    this.value = value
    this.dep = new Dep()
    this.vmCount = 0
    def(value, '__ob__', this)
 /*
     观测呢分为两种,一种是数组,一种是对象
     数组:是通过改写数组原型方法,包含 push,shift,unshift,pop ,splice, sort 等
     也就是说 vue 监听数组变化是通过改写原型方法 +  递归遍历实现的数据观测 。 后续我们详解
 */
    if (Array.isArray(value)) { // 是数组
      if (hasProto) {
        protoAugment(value, arrayMethods) // 改写数组原型方法
      } else {
        copyAugment(value, arrayMethods, arrayKeys) // 复制数组已有方法
      }
      this.observeArray(value) // 深度观察数组中的每一项 , observeArray 往下看方法实体
    } else { 
      this.walk(value) // 重新定义对象类型数据   walk 往下看方法实体
    }
  }
	
  // walk : 是对象则走进这个方法,上边有判断
  walk (obj: Object) { 
    const keys = Object.keys(obj)
    for (let i = 0; i < keys.length; i++) { 
     // 定义响应式数据,这里可以看到 defineReactive 方法 , 往下看方法实体
      defineReactive(obj, keys[i]);  
    }
  }

  // 是数组则遍历数组,走进observer方法查看是否被监听, 没有监听则继续递归回调回来
  observeArray (items: Array<any>) { 
    for (let i = 0, l = items.length; i < l; i++) {
      // 观测数组中的每一项
      observe(items[i])   
    }
  }
}

通过上边的代码,我们看到了Observer 类主要做了一件事,就是区分数组和对象,并对数组和对象遍历,然后执行 defineReactive 方法 , 总之到最后都会走到 defineReactive 方法 接下来我们看 defineReactive 响应式数据绑定关键方法 也就是我们常常说到的 Object.defineProperty() 应用的地方 。

4,数据劫持

code position : src/core/observer/index.js 148 行

export function defineReactive (
  obj: Object,
  key: string,
  val: any,
  customSetter?: ?Function,
  shallow?: boolean
) {
 // 创建一个依赖收集器 - 具体Dep类实体往下移步30s
  const dep = new Dep()

  const property = Object.getOwnPropertyDescriptor(obj, key)
  if (property && property.configurable === false) {
    return
  }

  // cater for pre-defined getter/setters
  const getter = property && property.get
  const setter = property && property.set
  if ((!getter || setter) && arguments.length === 2) {
    val = obj[key]
  }
  // 是数组则递归观测
  let childOb = !shallow && observe(val) 
  // 重点 , 重点 , 重点
  Object.defineProperty(obj, key, { 
    enumerable: true,
    configurable: true,
    // 描述属性get => dep.depend()
    get: function reactiveGetter () { 
      const value = getter ? getter.call(obj) : val
      if (Dep.target) {
        // 收集依赖 watcher ,也就是创建观察者
        dep.depend()  
        if (childOb) {
          childOb.dep.depend() 
          if (Array.isArray(value)) {
	    // 数组递归收集
            dependArray(value)
          }
        }
      }
      return value
    },
    // 描述属性 set => dep.notify()
    set: function reactiveSetter (newVal) { 
      const value = getter ? getter.call(obj) : val
      /* eslint-disable no-self-compare */
      if (newVal === value || (newVal !== newVal && value !== value)) {
        return
      }
      /* eslint-enable no-self-compare */
      if (process.env.NODE_ENV !== 'production' && customSetter) {
        customSetter()
      }
      // #7981: for accessor properties without setter
      if (getter && !setter) return
      if (setter) {
        setter.call(obj, newVal)
      } else {
        val = newVal
      }
      childOb = !shallow && observe(newVal)
      // 触发数据对应的依赖进行更新 , 重点,重点,往下看
      dep.notify() 
    }
  })
}

4-1, Dep 订阅器

Dep 所有观察者的集合,也就是 wathcer 的集合,在创建观测的时候,为该组件创建一个 dep 收集器 const dep = new Dep(),通过 dep.depend() 为每一个data属性创建一个自己 watcher 观察者( Object.defineProperty方法的 get 里边),那么触发数据更新的 set 方法会调用 dep.notify() 触发视图更新

这里有一个重要的知识点:一个组件只有一dep , 而会有多个 wathcer 原因: Go Go Go

Dep 类可以看见有构造函数,添加 watcher , 删除 watcher 等方法,那么我们来看看Dep 收集器 和 更新方法 notify()

code position : src/core/observer/dep.js 13行

export default class Dep {
  static target: ?Watcher;
  id: number;
  subs: Array<Watcher>;

  constructor () {
    this.id = uid++
    this.subs = []
  }

  addSub (sub: Watcher) {
    this.subs.push(sub)
  }

  removeSub (sub: Watcher) {
    remove(this.subs, sub)
  }

  depend () {
    if (Dep.target) {
      Dep.target.addDep(this)
    }
  }
  // 通知存储的依赖更新
  notify () { 
    // stabilize the subscriber list first
    const subs = this.subs.slice()
    for (let i = 0, l = subs.length; i < l; i++) {
      // 依赖中对应修改属性的update方法
      subs[i].update() 
    }
  }
}

其实这里就是定义的 wachter 观察者类,里边有各种操作 wachter 观察者的方法,如:增加,修改,清除等。

5,更新视图

update () 方法在 src/core/observer/wachter.js 166行 ,主要就是修改数据,然后驱动视图,这里不做进一步分析,因为分享到这里,大家就应该能理解vue的响应式原理了;

注释:update 方法牵扯到另外一个异步队列问题,也就是API nextTick 请看后续文章。

欢迎点赞,小小鼓励,大大成长

相关链接