前言
截止目前为止SkrShop《电商设计手册》系列梳理的内容已经涵盖了如下几大块:
- 用户
- 商品
- 购物车
- 营销
- 支付
- 基础服务
今天我们准备开启一个新的篇章订单中心。
订单中心系列主要内容如下:
| 知识点 |
|---|
| 订单结算页 |
| 创建订单 |
| 订单履约 |
| 订单状态 |
| 订单详情 |
| 订单逆向操作 |
| ... |
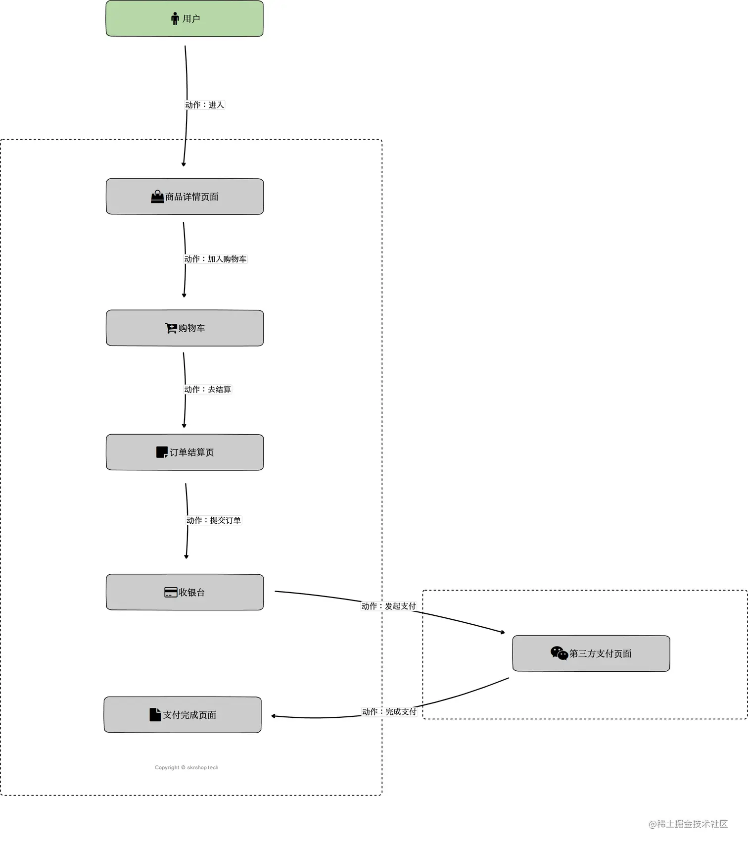
首先,我们来回顾下用户平常在电商平台上的购物的一个简单过程,如下图所示:
所以,今天我们来聊聊什么呢?
答:今天的这篇文章我们主要就来聊聊上面流程中『订单结算页』的设计与实现。
订单结算页长啥样?
我们来看看某东的订单结算页面:
再来看看某宝的订单结算页面:
通过上面的截图,我们可以大致得出订单结算页面的主要页面内容:
- 用户默认收货地址信息
- 支付方式选择
- 店铺&商品信息
- 商品可选择的配送方式
- 发票类型选择
- 优惠信息
- 订单相关金额
- 等等
订单结算页面的组成
我一直在思考前端可以模块化,后端接口数据不可以模块化吗?
我的答案:是可以的。
我们依据上面整理的内容,再通过以往的经验把订单结算页面进行模块化拆分和组合,得到如下订单结算页面的模块化构成:
关于这块代码如何设计,可以参考我的文章《代码组件 | 我的代码没有else》
订单结算页面各模块分析
| 模块编号 | 模块名称 | 子模块编号 | 子模块名称 | 模块描述 |
|---|---|---|---|---|
| 1 | 地址模块 | - | - | 展示用户最优地址 |
| 2 | 支付方式模块 | - | - | 该订单支持的支付方式 |
| 3 | 店铺模块 | - | - | 包含店铺信息、商品信息、参与的优惠信息、可选的物流方式、商品售后信息等 |
| 3 | - | 3.1 | 商品模块 | 包含子模块:商品基础信息模块、商品优惠信息模块、售后模块 |
| 3 | - | 3.2.1 | 商品基础信息模块 | 商品的信息,名称、图片、价格、库存等 |
| 3 | - | 3.2.2 | 商品优惠信息模块 | 选择的销售活动优惠选项 |
| 3 | - | 3.2.3 | 售后模块 | 商品享有的售后权益信息 |
| 3 | - | 3.3 | 物流模块 | 可选择的配送方式 |
| 3 | - | 3.4 | 店铺商品金额信息模块 | - |
| 4 | 发票模块 | - | - | 选择开发票的类型、补充发票信息 |
| 5 | 优惠券模块 | - | - | 展示该订单可以使用的优惠券列表 |
| 6 | 礼品卡模块 | - | - | 展示可以选择使用礼品卡列表 |
| 7 | 平台积分模块 | - | - | 用户可以使用积分抵掉部分现金 |
| 8 | 订单金额信息模块 | - | - | 包含该订单的金额明细 |
地址模块
展示用户的最优地址
最优地址逻辑:
- 首先,用户设置的默认地址
- 如果没有默认地址,则返回最近下单的地址
| 字段名称 | 类型 | 下级字段名称 | 类型 | 字段含义 |
|---|---|---|---|---|
| consignee | string | - | - | 收货人姓名 |
| string | - | - | 收货人邮箱(返回值用户名部分打码) | |
| mobile | string | - | - | 收货人手机号(返回值中间四位打码) |
| country | object | id | int64 | 国家ID |
| country | object | name | string | 国家名称 |
| province | object | id | int64 | 省ID |
| province | object | name | string | 省名称 |
| city | object | id | int64 | 市ID |
| city | object | name | string | 市名称 |
| county | object | id | int64 | 区县ID |
| county | object | name | string | 区县名称 |
| street | object | id | int64 | 街道乡镇ID |
| street | object | name | string | 街道乡镇名称 |
| detailed_address | string | - | - | 详细地址(用户手填) |
| postal_code | string | - | - | 邮编 |
| address_id | int64 | - | - | 地址ID |
| is_default | bool | - | - | 是否是默认地址 |
| label | string | - | - | 地址类型标签,家、公司等 |
| longitude | string | - | - | 经度 |
| latitude | string | - | - | 纬度 |
模块数据demo:
{
"address_module": {
"consignee": "收货人姓名",
"email": "收货人邮箱(返回值用户名部分打码)",
"mobile": "收货人手机号(返回值中间四位打码)",
"country": {
"id": 666,
"name": "国家名称"
},
"province": {
"id": 12123,
"name": "省名称"
},
"city": {
"id": 212333,
"name": "市名称"
},
"county": {
"id": 1233222,
"name": "区县名称"
},
"street": {
"id": 9989999,
"name": "街道乡镇名称"
},
"detailed_address": "详细地址(用户手填)",
"postal_code": "邮编",
"address_id": 212399999393,
"is_default": false,
"label": "地址类型标签,家、公司等",
"longitude": "经度",
"latitude": "纬度"
}
}
支付方式模块
该订单支持的支付方式
支付方式选项:
- 在线支付
- 货到付款
| 字段名称 | 类型 | 下级字段名称 | 类型 | 字段含义 |
|---|---|---|---|---|
| pay_method_list | array | id | int | 支付方式ID |
| pay_method_list | array | name | string | 支付方式名称 |
| pay_method_list | array | desc | string | 支付方式描述 |
模块数据demo:
{
"pay_method_module": {
"pay_method_list": [
{
"id": 1,
"name": "在线支付",
"desc": "在线支付的描述"
},
{
"id": 2,
"name": "货到付款",
"desc": "货到付款的描述"
}
]
}
}
店铺模块
包含店铺信息、商品信息、参与的优惠信息、可选的物流方式、商品售后信息等
店铺模块由如下子模块组成:
- 商品模块
- 商品基础信息模块
- 商品优惠信息模块
- 售后模块
- 商品物流模块
- 店铺商品总金额信息模块
由于此处内容比较多我们之后再来单独分析。
发票模块
用户选择开发票的类型以及补充发票信息
选择开发票的类型:
- 个人
- 单位
| 字段名称 | 类型 | 下级字段名称 | 类型 | 字段含义 |
|---|---|---|---|---|
| type_id | int | - | - | 发票类型:个人;单位 |
| type_name | string | - | - | 发票类型名称 |
| type_desc | string | - | - | 发票类型描述 |
模块数据demo:
{
"invoice_module": {
"type_list": [
{
"type_id": 1,
"type_name": "个人",
"type_desc": "描述"
},
{
"type_id": 2,
"type_name": "公司",
"type_desc": "描述"
}
]
}
}
优惠券模块
返回该订单可以使用的优惠券列表,以及默认选择对于当前订单而言的最优优惠券
- 展示用户的优惠券列表:当前订单可用的排最前面其他放最后面
- 默认选中最优优惠券:对于当前订单优惠力度最大的一张优惠券
关于优惠券的其他内容可以阅读优惠券章节内容。
礼品卡模块
展示可以选择使用礼品卡列表
| 字段名称 | 类型 | 下级字段名称 | 类型 | 字段含义 |
|---|---|---|---|---|
| giftcard_list | array | id | int64 | 礼品卡id |
| giftcard_list | array | name | string | 礼品卡名称 |
| giftcard_list | array | desc | string | 礼品卡描述 |
| giftcard_list | array | pic_url | string | 礼品卡图片 |
| giftcard_list | array | total_amount | float64 | 礼品卡初始总金额 |
| giftcard_list | array | total_amount_txt | string | 礼品卡初始总金额-格式化后 |
| giftcard_list | array | remaining_amount | float64 | 礼品卡剩余金额 |
| giftcard_list | array | remaining_amount_txt | string | 礼品卡剩余金额-格式化后 |
模块数据demo:
{
"giftcard_module": {
"giftcard_list": [
{
"id": 341313121,
"name": "礼品卡名称",
"desc": "礼品卡描述",
"pic_url": "礼品卡图片",
"total_amount": 100.00,
"total_amount_txt": "100.00",
"remaining_amount": 21.00,
"remaining_amount_txt": "21.00"
}
]
}
}
平台积分模块
用户可以使用积分抵现
比如上线某东订单结算页面中的京豆。
| 字段名称 | 类型 | 下级字段名称 | 类型 | 字段含义 |
|---|---|---|---|---|
| order_amount_min | float64 | - | - | 可使用积分抵现功能的订单金额下限 |
| total_points | int64 | - | - | 用户总积分 |
| can_use_points | int64 | - | - | 可使用的积分(可能存在冻结的积分) |
| points2money_rate | int | - | - | 积分转换为现金比率,比如每100积分抵1元,最低1积分抵0.01元 |
| points2money_min | int | - | - | 用户最少满多少积分才可使用积分抵现 |
| points2money_max | int | - | - | 单笔订单 最多可以使用积分的上限 |
| points_amount | float64 | - | - | 该订单积分可抵扣金额 |
| points_amount_txt | string | - | - | 该订单积分可抵扣金额-格式化后 |
模块数据demo:
{
"points_module": {
"order_amount_min": 100.00,
"total_points": 9999,
"can_use_points": 9999,
"points2money_rate": 100,
"points2money_min": 1000,
"points2money_max": 9999,
"points_amount": 99.99,
"points_amount_txt": "99.99"
}
}
订单金额信息模块
包含该订单的金额明细
| 字段名称 | 类型 | 下级字段名称 | 类型 | 字段含义 |
|---|---|---|---|---|
| skus_amount | float64 | - | - | 商品的总金额 |
| promotion_amount | float64 | - | - | 优惠的总金额 |
| freight | float64 | - | - | 运费 |
| final_amount | float64 | - | - | 支付金额 |
| promotion_detail | object | coupon_amount | float64 | 优惠券优惠金额 |
| promotion_detail | object | sales_activity_amount | float64 | 销售活动优惠金额 |
| promotion_detail | object | giftcard_amount | float64 | 礼品卡使用金额 |
| promotion_detail | object | points_amount | float64 | 该订单积分抵扣金额 |
_txt字段略
模块数据demo:
{
"order_amount_module": {
"skus_amount": 99.99,
"skus_amount_txt": "99.99",
"promotion_amount_total": 10.00,
"promotion_amount_total_txt": "10.00",
"freight_total": 8.00,
"freight_total_txt": "8.00",
"final_amount": 97.99,
"final_amount_txt": "97.99",
"promotion_detail": {
"coupon_amount": 5.00,
"coupon_amount_txt": "5.00",
"sales_activity_amount": 5.00,
"sales_activity_amount_txt": "5.00",
"giftcard_amount": 0,
"giftcard_activity_amount_txt": "0",
"points_amount": 0,
"points_amount_txt": "0"
}
}
}
结语
如上,订单结算页面的内容基本介绍完毕了,有任何问题随时到我们的github项目下留言 github.com/skr-shop/ma…。
[Skr Shop] 项目地址长按进入:github.com/skr-shop/ma…
SkrShop系列更多文章:
- SkrShop | 做电商还搞不清一元秒杀、常规秒杀、限时购?
- SkrShop | 你想知道的优惠券业务,SkrShop告诉你
- SkrShop | 什么,秒杀系统也有这么多种!
- SkrShop | 购物车设计之需求分析
- SkrShop | 购物车之架构设计
- SkrShop | 通用抽奖工具之系统设计
- SkrShop | 通用抽奖工具之需求分析
- SkrShop | coder,你会设计交易系统吗(实干篇)?
- SkrShop | coder,你会设计交易系统吗(概念篇)?
- SkrShop | 第三方支付的流程分析与总结
- SkrShop | 电商设计手册之基础商品信息
- SkrShop | 电商设计手册之用户体系