el、template、render、mount具体用法和优先级

1,196 阅读2分钟

el、template、render、mount四者混在一起的时候,有种乱乱的感觉,本文努力说清楚。

先说几个专业名词:

  • 编译:将模板字符串 生成 Dom。<div>1</div>这样只是模板字符串,只有createElement('div')这才是Dom。
  • 挂载元素:想象成一个占位,Vue 生成的 DOM 之后覆盖在这个元素上,注意,这个元素是会被干掉的,所以挂载元素不能是html或者body

开始可能Vue官方教程更重要,后期多看Vue官方API文档,这里有更多,你撸码时能用到的操作。以下,很多是文档里整理的。

TL;DR

  • 优先级:render > template > el 或 $mount。没有render的时候,template 或 el 最终都会变成 render 函数。
  • $mount的好处:可以先编译,然后想什么时候挂载就什么时候挂载

el

用法:new Vue({el:'#app'})

  • 提供一个在页面上已存在的 DOM 元素作为 Vue 实例的挂载元素,其会被 Vue 生成的 DOM 替换

  • 在实例挂载之后,元素可以用 vm.$el 访问。

  • 如果在实例化时存在这个选项,实例将立即进入编译过程,否则,需要显式调用 vm.$mount(),手动开启编译。

  • 如果 render 函数和 template 属性都不存在,挂载 DOM 元素的 HTML 会被提取出来用作模板。

template

用法:new Vue({template:"<div>{{msg}}</div>"})

  • 一个字符串模板。模板将会替换挂载的元素。挂载元素的内容都将被忽略,除非模板的内容有分发插槽。
  • 如果值以 # 开始,则它将被用作选择符,并使用匹配元素的 innerHTML 作为模板。常用的技巧是用 <script type="x-template">包含模板。
  • 如果 render 函数存在,该模板将被忽略。

render

用法:new Vue({render(createElement){return createElement('div','hello') }})

  • 字符串模板的代替方案,允许你发挥 JavaScript 最大的编程能力。该渲染函数接收一个 createElement 方法作为第一个参数用来创建 VNode。

  • 如果组件是一个函数组件,渲染函数还会接收一个额外的 context 参数,为没有实例的函数组件提供上下文信息。

  • render 函数若存在,将直接作为模板编译,而完全无视template或el挂载元素中提取出的 HTML 模板。

mount

用法:

  • new Vue({...}).$mount('#app')

  • var vm = new Vue({...}).$mount(); document.body.appendChild(vm.$el)

  • 如果实例化时没有收到 el 选项,则它处于“未挂载”状态,没有关联的 DOM 元素。可以使用 vm.$mount() 手动地挂载一个未挂载的实例。

  • 如果没有提供参数,模板将被渲染为文档之外的的元素,并且你必须使用原生 DOM API把它插入文档中。

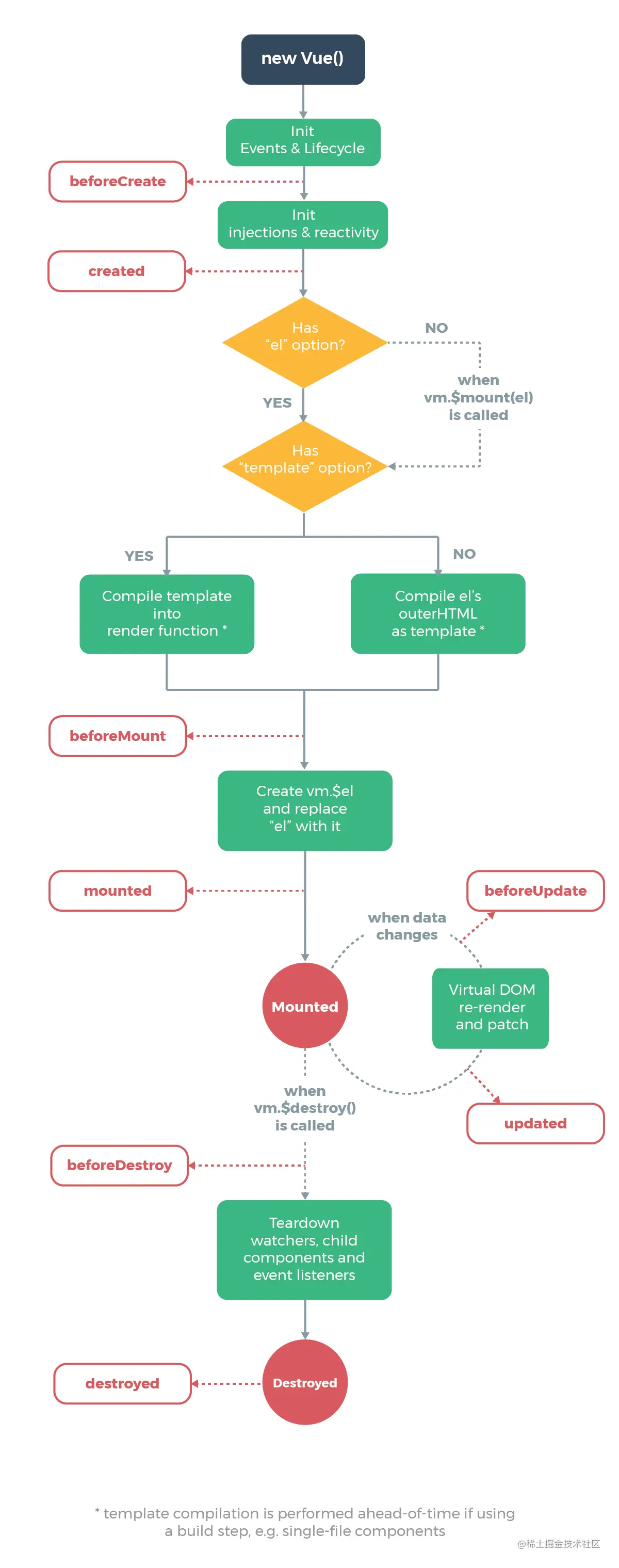
大致图

解析

官网生命周期图:

官网周期