关于TCP/IP和HTTP

185 阅读1分钟

前言

在前后端分离的现代开发流程中,网络通信协议非常重要,也是它构建了当前互联网时代的基础,本文在这里也是对前段时间对计算机网络知识学习,做一些基础总结归纳。

计算机网络基础

  1. 计算机网络体系结构分为3种:OSI体系结构、TCP / IP体系结构、五层体系结构

TCP/IP

  1. Transmission Control Protocol,即 传输控制协议
  1. 属于 传输层通信协议 2. 基于TCP的应用层协议有HTTP、SMTP、FTP、Telnet 和 POP3
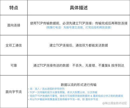
  1. 特点
  • 面向连接、面向字节流、全双工通信、可靠
  • 具体内容

  1. 连接过程

这部分也就是我们经常说的“三次握手,四次挥手”

  • 三次握手: 建立连接

  • 四次挥手:断开连接

http

HTTP协议采用 请求 / 响应 的工作方式

  1. 请求报文
  2. 响应报文
  3. 请求与响应的通用Header
  4. 常见的请求Header
  5. 常见的响应Header