React常用Hooks API源码解析

3,461 阅读6分钟

自己在使用hooks API的过程中经常会遇到一些问题,有的时候是对API的理解上的,有的时候是对为什么会这样而疑惑的,所以花了几天的时间查阅了一些资料翻看了源码,在这里做下总结,也算是一些个人理解的经验分享吧。主要是介绍hooks实现的三个要点,以及基于三要点的常用API源码解析,以下是正文部分。

三要点:

  1. hooks的状态更新依赖于闭包,[闭包值,闭包更新函数]
  2. 并且由于函数组件更新时会重新执行函数,所以初次渲染时需要记录我们创建的hooks,React采用了链表的方式(数据类型大小不固定,单向遍历,符合链表使用场景)
  3. 对于每个hooks,都需要链表记录我们对这个hooks更新的状态链路(插入新的更新,记录之前更新顺序)

从useState开始

闭包的使用:

我们从基础的useState源码看起,useState本质上是useReducer的简化版,useReducer跟redux的使用方式基本相同,这里不再赘述,感兴趣的同学可以看下之前的文章(redux|redux-thunk|react-redux 从基础使用到源码分析),react提供了一个默认的reducer来进行update,useState分为两个状态:mount和update,因此对应了两个方法:

  1. mountState判断初值是否为函数,在workInProgress对应的fiber节点上,挂载一个hook,其baseState和memoizedState均为初值,传入默认reducer,返回dispatch,最后将hook.memorizedState 和 dispatch 以数组的形式返回
  2. updateState就是直接调用了默认的reducer,然后对state进行了替换
// react-reconciler/src/ReactFiberHooks.js
function basicStateReducer<S>(state: S, action: BasicStateAction<S>): S {
  // $FlowFixMe: Flow doesn't like mixed types
  return typeof action === 'function' ? action(state) : action;
}
function mountState<S>(
  initialState: (() => S) | S,
): [S, Dispatch<BasicStateAction<S>>] {
  const hook = mountWorkInProgressHook();
  if (typeof initialState === 'function') {
    // $FlowFixMe: Flow doesn't like mixed types
    initialState = initialState();
  }
  hook.memoizedState = hook.baseState = initialState;
  const queue = (hook.queue = {
    pending: null,
    dispatch: null,
    lastRenderedReducer: basicStateReducer,
    lastRenderedState: (initialState: any),
  });
  const dispatch: Dispatch<
    BasicStateAction<S>,
  > = (queue.dispatch = (dispatchAction.bind(
    null,
    currentlyRenderingFiber,
    queue,
  ): any));
  return [hook.memoizedState, dispatch];
}
function updateState<S>(
  initialState: (() => S) | S,
): [S, Dispatch<BasicStateAction<S>>] {
  return updateReducer(basicStateReducer, (initialState: any));
}

hooks链

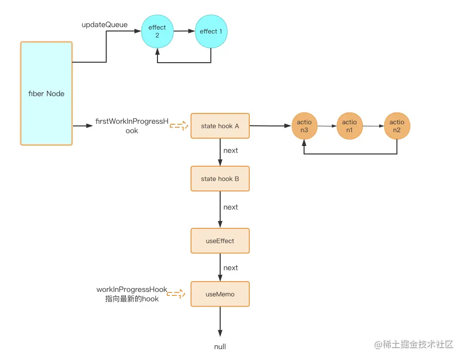
我们发现每个hooks被mount时都会执行mountWorkInProgressHooks,这里我们看下代码,看看这个函数做了什么,新建了一个hook,判断是否存在第一个hook,然后将hook组成链表,返回新建的hook也就是链表的最后一项,形成下图所示的hooks链!

// react-reconciler/src/ReactFiberHooks.js
function mountWorkInProgressHook(): Hook {
  const hook: Hook = {
    memoizedState: null,
    baseState: null,
    baseQueue: null,
    queue: null,
    next: null,
  };
    if (workInProgressHook === null) {
    // This is the first hook in the list
    currentlyRenderingFiber.memoizedState = workInProgressHook = hook;
  } else {
    // Append to the end of the list
    workInProgressHook = workInProgressHook.next = hook;
  }
  return workInProgressHook;
}

Dispatch 的update链

也就是我们每次执行dispatchAction方法,就会创建一个保存着此次更新信息的update对象,添加到更新链表queue上。

并且由于一方面我们需要从头开始更新,另一方面我们还需要在尾部插入update,所以React采用了循环链表的数据结构,即当插入第二个节点时,会将第二个节点的next指向last的next(即头节点),然后last节点的next指向新增节点,这样就可以形成如下图这样的结构,在进行这次更新后会清空这个链,然后将当前的值更改为最新值

更新的过程则是从当前hook指向的节点的next节点,也即第一个update开始,向前遍历直到遍历完成链表

// react-reconciler/src/ReactFiberHooks.js
function dispatchAction(fiber,queue,action,) 
{    const update = {   
      action,
      next: null,    
    };    // 将update对象添加到循环链表中    
    const last = queue.last;    
    if (last === null) {      
        // 链表为空,将当前更新作为第一个,并保持循环      
        update.next = update;    
    } else {      
        const first = last.next;      
        if (first !== null) {        
        // 在最新的update对象后面插入新的update对象        
            update.next = first;      
        }      
        last.next = update;    
    }    
    // 将表头保持在最新的update对象上    
    queue.last = update;   
    // 进行调度工作    
    scheduleWork(); }

useEffect 

useEffect的使用也是分为mount和update,mount阶段主要是将effect进行挂载,要挂在到两个地方,一个是hooks链,另一个是通过pushEffect把useEffect都收集到updateQueue这个链表上,然后在刷新完成后执行updateQueue的函数。 在update阶段基本同理,只不过增加了一个deps的判断,如果deps没有变化则打上不需要更新的tag,然后在updateQueue的过程中函数不会被执行

// react-reconciler/src/ReactFiberHooks.js
function mountEffect(
  create: () => (() => void) | void,
  deps: Array<mixed> | void | null,
): void {
  return mountEffectImpl(
    UpdateEffect | PassiveEffect | PassiveStaticEffect,
    HookPassive,
    create,
    deps,
  );
}
function mountEffectImpl(fiberEffectTag, hookEffectTag, create, deps): void {
  const hook = mountWorkInProgressHook();
  const nextDeps = deps === undefined ? null : deps;
  currentlyRenderingFiber.effectTag |= fiberEffectTag;
  hook.memoizedState = pushEffect(
    HookHasEffect | hookEffectTag,
    create,
    undefined,
    nextDeps,
  );
}
function pushEffect(tag, create, destroy, deps) {
  const effect: Effect = {
    tag,
    create,
    destroy,
    deps,
    // Circular
    next: (null: any),
  };
  let componentUpdateQueue: null | FunctionComponentUpdateQueue = (currentlyRenderingFiber.updateQueue: any);
  if (componentUpdateQueue === null) {
    componentUpdateQueue = createFunctionComponentUpdateQueue();
    currentlyRenderingFiber.updateQueue = (componentUpdateQueue: any);
    componentUpdateQueue.lastEffect = effect.next = effect;
  } else {
    const lastEffect = componentUpdateQueue.lastEffect;
    if (lastEffect === null) {
      componentUpdateQueue.lastEffect = effect.next = effect;
    } else {
      const firstEffect = lastEffect.next;
      lastEffect.next = effect;
      effect.next = firstEffect;
      componentUpdateQueue.lastEffect = effect;
    }
  }
  return effect;
}

useMemo 和 useCallback

这两个部分基本同理,mount过程获取存储了初值,update过程根据前后deps的shallow compare,如果发生了变化,则执行新的函数获得新值,或者将值替换为新的值,他们的本质其实是利用了上下文的切换,存在于之前上下文环境的函数或者变量,如果deps变化,则使用或者执行当前上下文环境下的函数。

useMemo的值在mount时进行缓存,如果deps没有变化的话,就不会更新这个函数,值不会更新 。useCallback同理,但是相对有一点理解障碍,自己在使用时一直没有明白为什么函数内的变量不会更新。后来想到因为function component是刷新都会重新执行的,所以当前memorized的函数只会持有对应状态的变量的值,当function重新执行的时候,对于变量的引用不会变,deps更新之后切换上下文,下边写了一个帮助理解的小例子

// useMemo相关 
function mountMemo<T>(
  nextCreate: () => T,
  deps: Array<mixed> | void | null,
): T {
  const hook = mountWorkInProgressHook();
  const nextDeps = deps === undefined ? null : deps;
  const nextValue = nextCreate();
  hook.memoizedState = [nextValue, nextDeps];
  return nextValue;
}
function updateMemo<T>(
  nextCreate: () => T,
  deps: Array<mixed> | void | null,
): T {
  const hook = updateWorkInProgressHook();
  const nextDeps = deps === undefined ? null : deps;
  const prevState = hook.memoizedState;
  if (prevState !== null) {
    // Assume these are defined. If they're not, areHookInputsEqual will warn.
    if (nextDeps !== null) {
      const prevDeps: Array<mixed> | null = prevState[1];
      if (areHookInputsEqual(nextDeps, prevDeps)) {
        return prevState[0];
      }
    }
  }
  const nextValue = nextCreate();
  hook.memoizedState = [nextValue, nextDeps];
  return nextValue;
}


// useCallback相关
function mountCallback<T>(callback: T, deps: Array<mixed> | void | null): T {
  const hook = mountWorkInProgressHook();
  const nextDeps = deps === undefined ? null : deps;
  hook.memoizedState = [callback, nextDeps];
  return callback;
}
function updateCallback<T>(callback: T, deps: Array<mixed> | void | null): T {
  const hook = updateWorkInProgressHook();
  const nextDeps = deps === undefined ? null : deps;
  const prevState = hook.memoizedState;
  if (prevState !== null) {
    if (nextDeps !== null) {
      const prevDeps: Array<mixed> | null = prevState[1];
      if (areHookInputsEqual(nextDeps, prevDeps)) {
        return prevState[0];
      }
    }
  }
  hook.memoizedState = [callback, nextDeps];
  return callback;
}

例子

let obj = {} 
function area() {
  let b = 666
  const test = () => {
    console.log(b)
  }
  obj.test = test
}
area()
function area2() {
  let b = 999
  obj.test()
}
area2()

useRef

通过以上的例子,不难看出function component在更新时会重新执行函数切换到新的上下文,所以如果想一直持有初始的值,就需要将持有的值放在fiber的memorizeState中,使用的时候再从fiber中获取,所以就有了useRef这个API,源码如下十分简单,这里就不做赘述了。

function mountRef<T>(initialValue: T): {|current: T|} {
  const hook = mountWorkInProgressHook();
  const ref = {current: initialValue};
  if (__DEV__) {
    Object.seal(ref);
  }
  hook.memoizedState = ref;
  return ref;
}

function updateRef<T>(initialValue: T): {|current: T|} {
  const hook = updateWorkInProgressHook();
  return hook.memoizedState;
}

整体结构图

资料

  1. The how and why on React’s usage of linked list in Fiber to walk the component’s tree
  2. 探索 React 内核:深入 Fiber 架构和协调算法 ✨✨✨✨✨ 
  3. React Hooks源码解析,原来这么简单~✨✨✨✨
  4. 当我们在用Hooks时,我们到底在用什么?✨✨✨