1、对于Vue是一套渐进式框架的理解
渐进式代表的含义是:主张最少。
Vue可能有些方面是不如React,不如Angular,但它是渐进的,没有强主张,你可以在原有大系统的上面,把一两个组件改用它实现,当jQuery用;也可以整个用它全家桶开发,当Angular用;还可以用它的视图,搭配你自己设计的整个下层用。你可以在底层数据逻辑的地方用OO和设计模式的那套理念,也可以函数式,都可以,它只是个轻量视图而已,只做了自己该做的事,没有做不该做的事,仅此而已。 渐进式的含义,我的理解是:没有多做职责之外的事。
2、vue.js的两个核心是什么?
数据驱动和组件化。
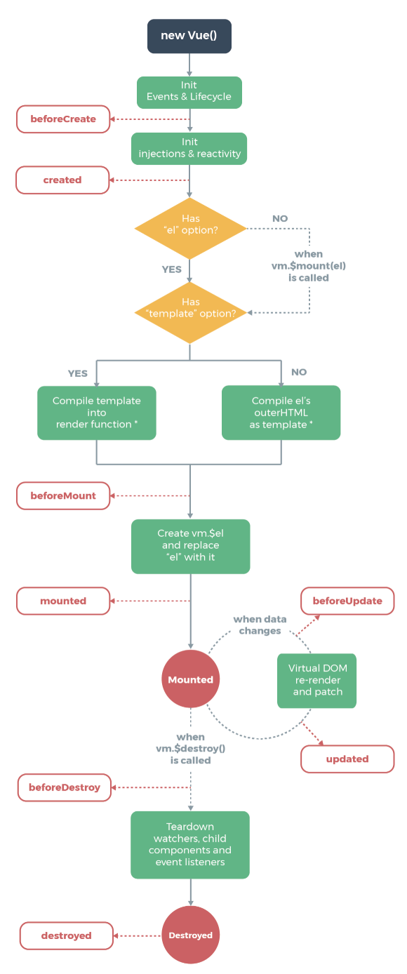
3.vue生命周期钩子函数有哪些?
总共分为8个阶段创建前/后,载入前/后,更新前/后,销毁前/后。具体执行流程查看下图。

4.vue 的双向绑定的原理是什么?
vue数据双向绑定是通过数据劫持结合发布者-订阅者模式的方式来实现的。具体实现过程:
我们已经知道实现数据的双向绑定,首先要对数据进行劫持监听,所以我们需要设置一个监听器Observer,用来监听所有属性。如果属性发上变化了,就需要告诉订阅者Watcher看是否需要更新。因为订阅者是有很多个,所以我们需要有一个消息订阅器Dep来专门收集这些订阅者,然后在监听器Observer和订阅者Watcher之间进行统一管理的。接着,我们还需要有一个指令解析器Compile,对每个节点元素进行扫描和解析,将相关指令对应初始化成一个订阅者Watcher,并替换模板数据或者绑定相应的函数,此时当订阅者Watcher接收到相应属性的变化,就会执行对应的更新函数,从而更新视图。因此接下去我们执行以下3个步骤,实现数据的双向绑定:
-
实现一个监听器Observer,用来劫持并监听所有属性,如果有变动的,就通知订阅者。
-
实现一个订阅者Watcher,可以收到属性的变化通知并执行相应的函数,从而更新视图。
-
实现一个解析器Compile,可以扫描和解析每个节点的相关指令,并根据初始化模板数据以及初始化相应的订阅器。
流程图如下:

5.请问 v-if 和 v-show 有什么区别?
相同点:两者都是在判断DOM节点是否要显示。
不同点:
a.实现方式:v-if是根据后面数据的真假值判断直接从Dom树上删除或重建元素节点。 v-show只是在修改元素的css样式,也就是display的属性值,元素始终在Dom树上。
b.编译过程:v-if切换有一个局部编译/卸载的过程,切换过程中合适地销毁和重建内部的事件监听和子组件;v-show只是简单的基于css切换;
c.编译条件:v-if是惰性的,如果初始条件为假,则什么也不做;只有在条件第一次变为真时才开始局部编译;v-show是在任何条件下(首次条件是否为真)都被编译,然后被缓存,而且DOM元素始终被保留;
d.性能消耗:v-if有更高的切换消耗,不适合做频繁的切换;v-show有更高的初始渲染消耗,适合做频繁的额切换;
6、怎么定义vue-router的动态路由?怎么获取传过来的值?
动态路由的创建,主要是使用path属性过程中,使用动态路径参数,以冒号开头,如下:
{
path: '/details/:id'
name: 'Details'
components: Details
}
访问details目录下的所有文件,如果details/a,details/b等,都会映射到Details组件上。
当匹配到/details下的路由时,参数值会被设置到this.$route.params下,所以通过这个属性可以获取动态参数
this.$route.params.id
7.vue-router有哪几种路由守卫?
路由守卫为: 全局守卫:beforeEach 后置守卫:afterEach 全局解析守卫:beforeResolve 路由独享守卫:beforeEnter
8. route和$router的区别是什么?
$router为VueRouter的实例,是一个全局路由对象,包含了路由跳转的方法、钩子函数等。
$route 是路由信息对象||跳转的路由对象,每一个路由都会有一个route对象,是一个局部对象,包含path,params,hash,query,fullPath,matched,name等路由信息参数。
9、Vue.js中ajax请求代码应该写在组件的methods中还是vuex的actions中?
一、如果请求来的数据是不是要被其他组件公用,仅仅在请求的组件内使用,就不需要放入vuex 的state里。
二、如果被其他地方复用,这个很大几率上是需要的,如果需要,请将请求放入action里,方便复用,并包装成promise返回,在调用处用async await处理返回的数据。如果不要复用这个请求,那么直接写在vue文件里很方便。

10、vue的优点是什么?
-
低耦合。视图(View)可以独立于Model变化和修改,一个ViewModel可以绑定到不同的"View"上,当View变化的时候Model可以不变,当Model变化的时候View也可以不变。
-
可重用性。你可以把一些视图逻辑放在一个ViewModel里面,让很多view重用这段视图逻辑。
-
独立开发。开发人员可以专注于业务逻辑和数据的开发(ViewModel),设计人员可以专注于页面设计。
-
可测试。界面素来是比较难于测试的,而现在测试可以针对ViewModel来写。
11、mvvm和mvc区别?它和其它框架(jquery)的区别是什么?哪些场景适合?
mvc和mvvm其实区别并不大。都是一种设计思想。主要就是mvc中Controller演变成mvvm中的viewModel。mvvm主要解决了mvc中大量的DOM操作使页面渲染性能降低,加载速度变慢,影响用户体验。
区别:vue数据驱动,通过数据来显示视图层而不是节点操作。
场景:数据操作比较多的场景,更加便捷
12. 为什么避免 v-if 和 v-for 用在一起
当 Vue 处理指令时,v-for 比 v-if 具有更高的优先级,通过v-if 移动到容器元素,不会再重复遍历列表中的每个值。取而代之的是,我们只检查它一次,且不会在 v-if 为否的时候运算 v-for。