OkHttp 4源码(7)— 总结

984 阅读1分钟

本文基于OkHttp 4.3.1源码分析 Okio 2.4.3源码分析 OkHttp - 官方地址 OkHttp - GitHub代码地址 Okio - 官方地址 Okio - GitHub代码地址

OkHttp 介绍

OkHttp 是什么

超文本传输协议(HTTP)是一个用于传输超媒体或者数据的应用层协议。高效应用HTTP可以获得更快的传输速度以及更节省的流量 OkHttp来源Square公司,它是针对HTTP进行高效封装的一套网络库

Okio 优点

高效

  • 支持HTTP/2
  • 连接池技术,避免频繁的请求连接和断开 (非HTTP2情况下)
  • 支持GZIP压缩
  • 缓存支持,避免重复请求

高可用

  • 连接重试,支持多IP重试,支持IPV4和IPV6隧道连接
  • 支持TLS特性
  • 请求和响应Api简洁明了,支持同步和异步请求

OkHttp 图文总结

OkHttp 4源码(1)— OkHttp初始化和请求构造分析

OkHttp 4源码(2)— 拦截器机制分析

OkHttp 4源码(3)— 缓存机制分析

OkHttp 4源码(4)— 连接机制分析

OkHttp 4源码(5)— 请求和响应 I/O操作

OkHttp 4源码(6)— Okio源码解析

OkHttp整体流程

请求创建和分发流程

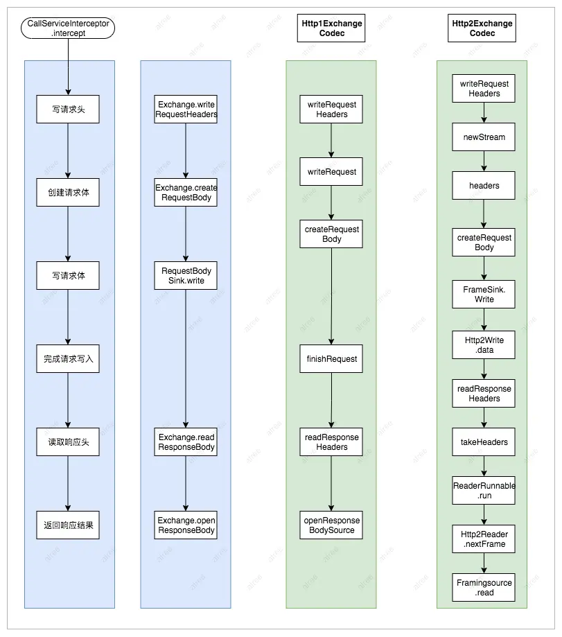
拦截器时序图

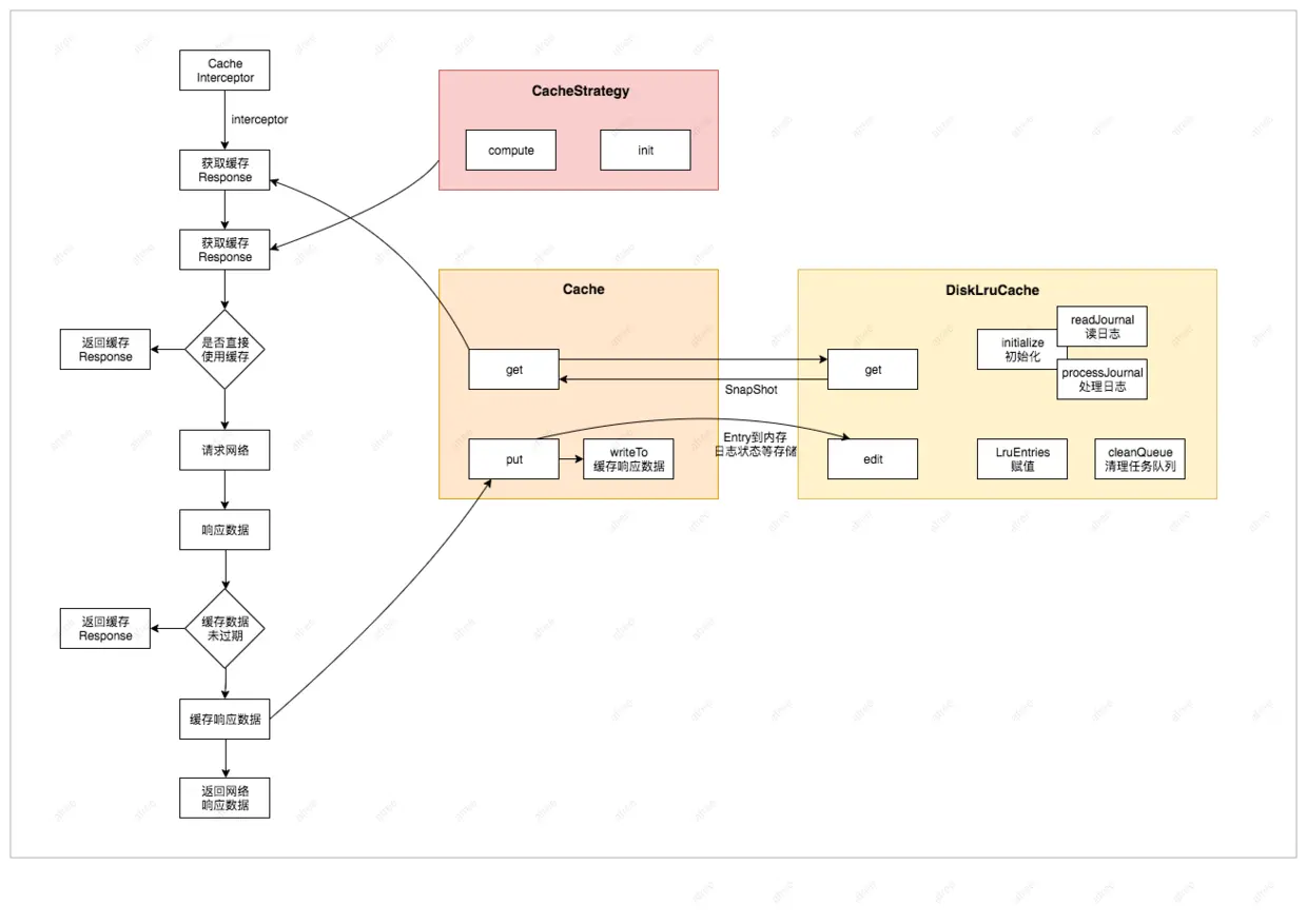
HTTP缓存流程图

缓存处理流程图

连接时序图

HTTP不同协议连接区分

IO操作流程图

Okio类图

Okio Buffer相关数据结构