
简介
Inception 是一个代号,是 Google 提出的一种深度卷积网络架构(PS:有一部电影的英文名就是它,中文名叫做盗梦空间)。

Inception 的第一个版本也叫 GoogLeNet,在 2014 年 ILSVRC(ImageNet 大规模视觉识别竞赛)的图像分类竞赛提出的,它对比 ZFNet(2013 年的获奖者)和 AlexNet (2012 年获胜者)有了显着改进,并且与 VGGNet(2014 年亚军)相比错误率相对较低。是 2014 年的 ILSVRC 冠军。
GoogLeNet一词包含 LeNet ,这是在向第一代卷积神经网络为代表的 LeNet 致敬。
1×1 卷积
1×1 卷积最初是在 NiN 网络中首次提出的,使用它的目的是为了增加网络非线性表达的能力。
GoogLeNet 也使用了 1×1 卷积,但是使用它的目的是为了设计瓶颈结构,通过降维来减少计算量,不仅可以增加网络的深度和宽度,也有一定的防止过拟合的作用。
以下对比使用 1×1 卷积前后计算量的对比,看看 1×1 卷积是如何有效减少参数的。



从上表可以看出,使用 1×1 卷积,参数量只有未使用 1×1 卷积的 5.3/112.9=4.7%,大幅度减少了参数量。
Inception 模块

上图中,图(a) 是不带 1×1 卷积的版本,不具备降维的作用,图(b) 是带 1×1 卷积的版本,具有降维的作用,可以降低参数量。
Inception 模块有四条通路,包括三条卷积通路和一条池化通路,具有不同的卷积核大小,不同卷积核大小可以提取不同尺度的特征。最后将不同通路提取的特征 concate 起来,不同通路得到的特征图大小是一致的。
总体架构
GoogLenet 网络的结构如下,总共有 22 层,主干网络都是全部使用卷积神经网络,仅仅在最终的分类上使用全连接层。

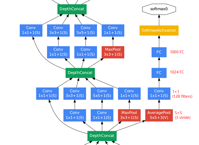
可以在 GoogLeNet 看到多个 softmax 分支,网络越深,越影响梯度的回传,作者希望通过不同深度的分支增加梯度的回传,用于解决梯度消失问题,并提供一定的正则化,所以在训练阶段使用多个分支结构来进行训练,它们产生的损失加到总损失中,并设置占比权重为 0.3,但是这些分支结构在推理阶段不使用。它们的详细参数可以看下图的注释

各层网络的具体参数见下表

代码实现
Inception 模块
class Inception(nn.Module):
def __init__(self,in_ch,out_ch1,mid_ch13,out_ch13,mid_ch15,out_ch15,out_ch_pool_conv,auxiliary=False):
# auxiliary 用来标记是否要有一条 softmax 分支
super(Inception,self).__init__()
self.conv1 = nn.Sequential(
nn.Conv2d(in_ch,out_ch1,kernel_size=1,stride=1),
nn.ReLU())
self.conv13 = nn.Sequential(
nn.Conv2d(in_ch,mid_ch13,kernel_size=1,stride=1),
nn.ReLU(),
nn.Conv2d(mid_ch13,out_ch13,kernel_size=3,stride=1,padding=1),
nn.ReLU())
self.conv15 = nn.Sequential(
nn.Conv2d(in_ch,mid_ch15,kernel_size=1,stride=1),
nn.ReLU(),
nn.Conv2d(mid_ch15,out_ch15,kernel_size=5,stride=1,padding=2),
nn.ReLU())
self.pool_conv1 = nn.Sequential(
nn.MaxPool2d(3,stride=1,padding=1),
nn.Conv2d(in_ch,out_ch_pool_conv,kernel_size=1,stride=1),
nn.ReLU())
self.auxiliary = auxiliary
if auxiliary:
self.auxiliary_layer = nn.Sequential(
nn.AvgPool2d(5,3),
nn.Conv2d(in_ch,128,1),
nn.ReLU())
def forward(self,inputs,train=False):
conv1_out = self.conv1(inputs)
conv13_out = self.conv13(inputs)
conv15_out = self.conv15(inputs)
pool_conv_out = self.pool_conv1(inputs)
outputs = torch.cat([conv1_out,conv13_out,conv15_out,pool_conv_out],1) # depth-wise concat
if self.auxiliary:
if train:
outputs2 = self.auxiliary_layer(inputs)
else:
outputs2 = None
return outputs, outputs2
else:
return outputs
实验结果
GoogLeNet 使用了多种方法来进行测试,从而提升精度,如模型集成,最多同时使用 7 个模型进行融合;多尺度测试,使用256、288、320、352等尺度对测试集进行测试;crop 裁剪操作,最多达到 144 个不同方式比例的裁剪。
在集成7个模型,使用 144 种不同比例裁剪方式下,在 ILSVRC 竞赛中 Top-5 降到 6.67,GoogLeNet 的表现优于之前的其他深度学习网络,并在 ILSVRC 2014 上获奖。

参考:
更多内容请关注『机器视觉CV』公众号