第一季-思想篇
- 第1期 个人性格
- 第2期 求知欲
- 第3期 人和领导力对拓展性的影响
- 第4期 个人的经验
- 第5期 可劲学开源佩格
- 第6期 反障碍
- 第7期 双活工程师
- 第8期 为圆满的人生作准备
- 第9期 时间管理
- 第10期 硬核之哈希函数
- 第11期 硬核之复盘管理
- 第12期 硬核之十年自学编程
Hi,大家好!我是Lucky。今天分享的文章是:时间管理。
我们在日常生活工作中,需要培养自己良好的时间管理能力。我们常常会觉得自己的时间不够用,有时候更觉得工作总是在追赶进度。我偶尔跟小伙伴调侃说:我们有时候就像是在狂补寒假或者暑假作业一样。现实如此,我们的时间就急须管理了,掌握高效的时间管理方法,有助于我们快速实现人生目标。
时间管理就是用技巧、技术和工具,来帮助我们完成工作去实现目标。时间不够用的原因主要有:做事欠缺有效合理的计划、办事任务优先级错误、存在沟通不良Get不到点、做事拖延迟缓、不好意思拒绝、存在大大小小会议太多、凡是都事必躬亲等。现在我们来讲述时间管理的方法:制定计划法、“四象限”法、GTD法。
方法一、时间管理之制定计划
关于计划有日计划、周计划、月计划、季度计划、年度计划。时间管理的重点是制作待办单、日计划、周计划、月计划、待办单将你每日要做的一些工作事先列出一个清单,排出优先次序,确认完成时间,以突出工作重点。待办单主要包括的内容:非日常工作、特殊事项、行动计划中的工作、昨日未完成的事项等。待办单的使用注意:每天坚持在固定时间制定待办单。
方法二、时间管理之四象限法

我们可以把工作按照重要和紧急两个不同的程度分为四个象限:即紧急又重要、重要但不紧急、紧急但不重要、即不紧急也不重要。

我们发现普通人和成功者的区别,就在于成功人士将大部分时间放在了第二象限上,即重要不紧急的事务上。时间管理理论的一个重要观念:应有重点地把主要的精力和时间,集中地放在处理那些重要但不紧急的工作上,这样我们方能做到未雨绸缪,防患于未然。

我们在日常的生活工作中,如何利用四象限法来合理安排时间呢?对重要紧急的事情当然是立即就去做,平时多做重要但不紧急的事情,对紧急但不重要的事情选择做,对不重要不紧急的事情不做。有点绕口,详细见上图3。那么,我们如何区别重要与不重要的事情呢?其实,就是会影响群体利益的事情为重要事情,上级关注的事情为重要的事情,会影响绩效考核的事情为重要事情,对组织和个人而言价值重大的为重要事情标。
方法三、时间管理之GTD

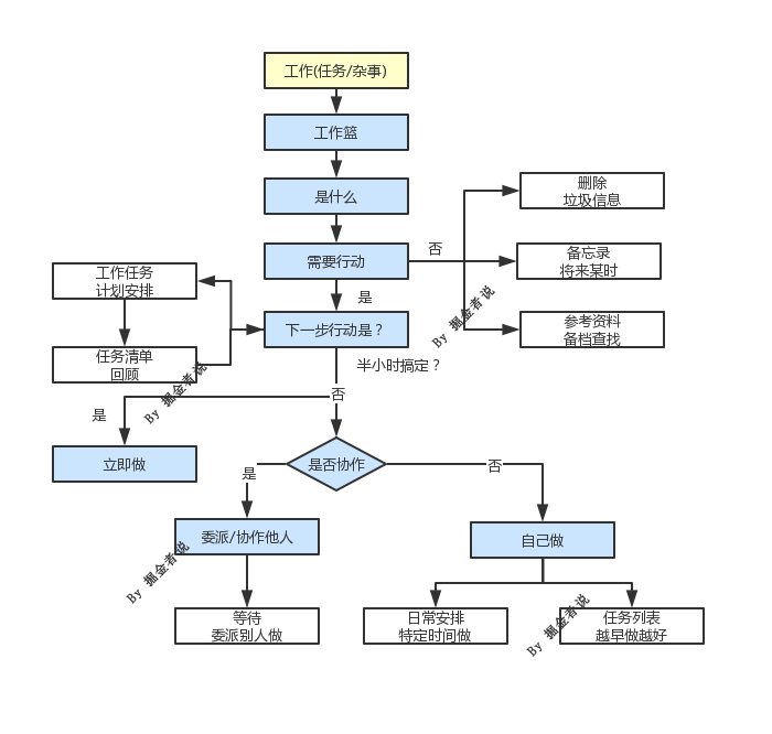
时间管理GTD法是最新的时间管理概念,GTD缩写:Getting things done,它可以分为五个步骤:收集、整理、组织、回顾与行动标。

收集,将你能够想到的所有未尽事宜通通罗列出来,放置各种实际的文件夹中,也需要有用来记录各种事项的笔记本。
整理,将放入文件夹中的事情,按是否可以付出行动进行整理,对于不能付出行动的内容可以进一步分为参考资料、日后可能需要处理、垃圾等。
组织,主要分成对参考资料的组织与对下一步行动的组织,下一步行动组织可分为:下一步行动清单、等待清单和未来某天清单。对于可行动的内容,再考虑是否可在半小时内完成,如果可以则立即行动完成它,如果不行对下一步行动进行组织。对于必须自己做的事情,要做好日程安排和任务列表,然后严格执行。
回顾,一般需要每周进行回顾与检查,通过回顾及检查你的所有清单并进行更新,而且在回顾的同时,可能还需要进行未来一周的计划工作。
行动,现在也可以按照每份清单开始行动了,在具体行动中可能会需要根据所处的环境、时间、多少精力情况以及重要性来选择清单。
那么,我们可以进行尝试使用时间管理,安排您一周内需要做的事情
1.要做的事情有(收集)
2.需要现在行动的有(整理) :
3.删除不需要做的事情:
4.下一步行动计划是:
需要半小时完成的事情(立即做) :
不能半小时搞定的事情(委派/协作他人) :
不能半小时搞定的事情(自己做) :
日程安排:...
任务列表:...
好了,今天的分享就到这里,感谢大家...