前言
想要成为一名
iOS开发高手,免不了阅读源码。以下是笔者在OC源码探索中梳理的一个小系列——类与对象篇,欢迎大家阅读指正,同时也希望对大家有所帮助。
再前言:一个问题
进入主题之前,先请大家思考一下下面代码的输出
#import <Foundation/Foundation.h>
@interface Person : NSObject
@end
@implementation Person
@end
int main(int argc, const char * argv[]) {
@autoreleasepool {
Person *p = [Person alloc];
Person *p1 = [p init];
Person *p2 = [p init];
CCNSLog(@"p ==> %@", p);
CCNSLog(@"p1 ==> %@", p1);
CCNSLog(@"p2 ==> %@", p2);
}
return 0;
}
执行的结果是:

显而易见,对象p、p1、p2的内存地址一致,即这三者是同一个对象。那么问题来了,为什么这三个对象地址是一样的?alloc和init底层到底做了什么?带着这些问题,我们从源码的角度探索一下吧。
1. alloc源码分析
1.0 准备工作
- 从 苹果官方开源代码列表 找到
objc4源码。
笔者用的
objc版本是(objc4-756.2源码),同时,XCode版本是Version 11.3 (11C29)。
源码版本和XCode版本不需要与笔者一致~
-
下载到本地后,需要对工程进行一番编译调试,具体步骤可参考 Cooci大佬 的博客 iOS_objc4-756.2 最新源码编译调试。
-
编译通过后,就可以新建个target耍耍了。

博主已经把编译好的
objc4-756.2项目传到 github 了,感兴趣的同学可以下载哈~
因为oc语言的runtime特性,我们并不能肯定入口一定是+alloc方法,也就是说首先需要找到真正的入口。
常用的代码跟踪方式:
- XCode菜单栏依次点击
Debug->Debug Workflow->Always show Disassembly control+step into- 下符号断点,如
alloc
博主常用第一种,无他,手熟尔
1.1 objc_alloc——alloc的真正入口
给[Person alloc]加断点

此时,在XCode的菜单栏依次点击Debug->Debug Workflow->Always show Disassembly,得到汇编代码

不难发现,接下来会执行objc_alloc。源码如下图:

思考:为什么
[Person alloc]会调用objc_alloc?(答案会在文末揭晓)
1.2 callAlloc分析——第一次的亲密接触
objc_alloc()内部调用callAlloc(),其源码为:
// Call [cls alloc] or [cls allocWithZone:nil], with appropriate
// shortcutting optimizations.
static ALWAYS_INLINE id
callAlloc(Class cls, bool checkNil, bool allocWithZone=false)
{
if (slowpath(checkNil && !cls)) return nil;
#if __OBJC2__
if (fastpath(!cls->ISA()->hasCustomAWZ())) {
// No alloc/allocWithZone implementation. Go straight to the allocator.
// fixme store hasCustomAWZ in the non-meta class and
// add it to canAllocFast's summary
if (fastpath(cls->canAllocFast())) {
// No ctors, raw isa, etc. Go straight to the metal.
bool dtor = cls->hasCxxDtor();
id obj = (id)calloc(1, cls->bits.fastInstanceSize());
if (slowpath(!obj)) return callBadAllocHandler(cls);
obj->initInstanceIsa(cls, dtor);
return obj;
}
else {
// Has ctor or raw isa or something. Use the slower path.
id obj = class_createInstance(cls, 0);
if (slowpath(!obj)) return callBadAllocHandler(cls);
return obj;
}
}
#endif
// No shortcuts available.
if (allocWithZone) return [cls allocWithZone:nil];
return [cls alloc];
}
对callAlloc()的分析如下:
slowpath(bool)与fastpath(bool):常用于if-else,可以优化判断的速度。
// fastpath(x):表示x为1(执行if代码块)的可能性更大
#define fastpath(x) (__builtin_expect(bool(x), 1))
// slowpath(x):表示x为0(执行else代码块)的可能性更大
#define slowpath(x) (__builtin_expect(bool(x), 0))
hasCustomAWZ():意思是hasCustomAllocWithZone,即是否有重写类的+allocWithZone:方法,但是它的值并不能简单地这么判断!先看源码
bool hasCustomAWZ() {
return ! bits.hasDefaultAWZ();
}
注意:
hasCustomAWZ()的值问题
- 类的
+initialize:方法主要用于初始化静态变量。在其执行之前,hasDefaultAWZ()值为false,即hasCustomAWZ()为true;其执行之后,如果当前类重写了+allocWithZone:方法,hasCustomAWZ()为true,否则为false。- 类的
+initialize:方法会在第一次初始化该类之前调用。当调用[cls alloc]时,会触发objc_msgSend,然后会执行+initialize:。(感兴趣的同学可以分别打印+alloc和+initialize:方法加以验证)
因此,当类第一次来到callAlloc()时,最终会执行[cls alloc]。
canAllocFast()源码如下:
bool canAllocFast() {
assert(!isFuture());
return bits.canAllocFast();
}
再往底层找bits.canAllocFast(),发现关键宏FAST_ALLOC
#if FAST_ALLOC
...
bool canAllocFast() {
return bits & FAST_ALLOC;
}
#else
...
bool canAllocFast() {
return false;
}
#endif
继续深入,来到了FAST_ALLOC宏定义之处
#if !__LP64__ // 当前操作系统不是64位
...
#elif 1 // 当前操作系统是64位
...
#else
...
#define FAST_ALLOC (1UL<<2)
...
#endif
从上面宏代码可以得出这样的结论,即无论当前操作系统是不是64位,都没有定义FAST_ALLOC,也就是说,canAllocFast()永远是false!
因此,如果hasCustomAWZ()为false时,会直接去到class_createInstance()。
1.3 alloc->_objc_rootAlloc->callAlloc->class_createInstance
通过对hasCustomAWZ()的分析,我们知道类的第一次初始化最终是走到callAlloc的最后,即return [cls alloc];
- 由于执行了
[cls alloc],这次真的来到alloc()方法了
+ (id)alloc {
return _objc_rootAlloc(self);
}
- 接着是
_objc_rootAlloc()
// Base class implementation of +alloc. cls is not nil.
// Calls [cls allocWithZone:nil].
id
_objc_rootAlloc(Class cls)
{
return callAlloc(cls, false/*checkNil*/, true/*allocWithZone*/);
}
- 然后是
callAlloc()->class_createInstance()
再次来到callAlloc,此时hasCustomAWZ()的值取决于当前类是否重写了+allocWithZone:方法。
由于Person类没有重写,fastpath(!cls->ISA()->hasCustomAWZ())为true,而canAllocFast()永远为false。
因此,接下来会走到class_createInstance(),其源码如下:
id
class_createInstance(Class cls, size_t extraBytes)
{
return _class_createInstanceFromZone(cls, extraBytes, nil);
}
1.4 _class_createInstanceFromZone
顾名思义,这是要创建对象!但是,alloc的时候就创建对象???现在,我们暂时把疑问放下,先分析一下源码:
static __attribute__((always_inline))
id
_class_createInstanceFromZone(Class cls, size_t extraBytes, void *zone,
bool cxxConstruct = true,
size_t *outAllocatedSize = nil)
{
if (!cls) return nil;
assert(cls->isRealized());
// 一次读取类的信息位以提高性能
bool hasCxxCtor = cls->hasCxxCtor(); // 是否有构造函数
bool hasCxxDtor = cls->hasCxxDtor(); // 是否有析构函数
bool fast = cls->canAllocNonpointer();
// 计算内存
size_t size = cls->instanceSize(extraBytes);
if (outAllocatedSize) *outAllocatedSize = size;
id obj;
if (!zone && fast) {
// 分配1块大小为size的连续内存
obj = (id)calloc(1, size);
if (!obj) return nil;
// 初始化对象的isa
obj->initInstanceIsa(cls, hasCxxDtor);
}
else {
if (zone) {
obj = (id)malloc_zone_calloc ((malloc_zone_t *)zone, 1, size);
} else {
obj = (id)calloc(1, size);
}
if (!obj) return nil;
// Use raw pointer isa on the assumption that they might be
// doing something weird with the zone or RR.
obj->initIsa(cls);
}
if (cxxConstruct && hasCxxCtor) {
obj = _objc_constructOrFree(obj, cls);
}
return obj;
}
对_class_createInstanceFromZone()的分析如下:
cls->instanceSize(extraBytes)计算内存,此时的extraBytes是0,其源码是
// 1.
size_t instanceSize(size_t extraBytes) {
size_t size = alignedInstanceSize() + extraBytes;
// CF requires all objects be at least 16 bytes.
if (size < 16) size = 16;
return size;
}
// 2.
uint32_t alignedInstanceSize() {
return word_align(unalignedInstanceSize());
}
// 3. 字节对齐
static inline uint32_t word_align(uint32_t x) {
return (x + WORD_MASK) & ~WORD_MASK;
}
static inline size_t word_align(size_t x) {
return (x + WORD_MASK) & ~WORD_MASK;
}
// 4.
#ifdef __LP64__
# define WORD_SHIFT 3UL
# define WORD_MASK 7UL
# define WORD_BITS 64
#else
# define WORD_SHIFT 2UL
# define WORD_MASK 3UL
# define WORD_BITS 32
#endif
可见,WORD_MASK在64位系统下是7,否则是3,因此,word_align()在64位系统下是8字节对齐,否则是4字节对齐。
同时,instanceSize()函数又对内存大小又进行了最小16字节的限制。
canAllocNonpointer()是对isa的类型的区分,在__OBJC2__中,如果一个类使用isa_t类型的isa的话,fast就是true;而在__OBJC2__中,zone会被忽略,所以!zone也是true;
综上,接着就是calloc()和initInstanceIsa()。
calloc()的底层源码是在 苹果开源的libmalloc 中,经过断点跟踪,发现calloc分配的内存大小受segregated_size_to_fit()影响,看下面源码:
static MALLOC_INLINE size_t
segregated_size_to_fit(nanozone_t *nanozone, size_t size, size_t *pKey)
{
size_t k, slot_bytes;
if (0 == size) {
// Historical behavior
size = NANO_REGIME_QUANTA_SIZE;
}
// round up and shift for number of quanta
k = (size + NANO_REGIME_QUANTA_SIZE - 1) >> SHIFT_NANO_QUANTUM;
// multiply by power of two quanta size
slot_bytes = k << SHIFT_NANO_QUANTUM;
// Zero-based!
*pKey = k - 1;
return slot_bytes;
}
#define SHIFT_NANO_QUANTUM 4
#define NANO_REGIME_QUANTA_SIZE (1 << SHIFT_NANO_QUANTUM) // 16
从代码可以看出,slot_bytes相当于(size + 16-1) >> 4 << 4,也就是16字节对齐,因此calloc()分配的内存大小必然是16字节的整数倍。
initInstanceIsa()就是初始化isa,并且关联cls。
isa 是 objc 类结构中极其重要的一环,关于它的结构、初始化过程、继承关系等内容,博主会另起一篇文章讲述,敬请期待。
从上面的代码可以看出,_class_createInstanceFromZone()做了很多事情,并且最终确实创建了对象,几乎干了所有事情,那么,init又到底做了什么呢?请接着看下去。
2. init和new
1. init
- (id)init {
return _objc_rootInit(self);
}
id
_objc_rootInit(id obj)
{
// In practice, it will be hard to rely on this function.
// Many classes do not properly chain -init calls.
return obj;
}
非常简单,init仅仅是将alloc创建的对象返回。为什么这样设计呢?其实并不难理解,在平时的开发中,我们常常会根据业务需求重写init,进行一些自定义的配置。
NSObject的init是一种工厂设计方案,方便子类重写。
2. new
我们再看看new
+ (id)new {
return [callAlloc(self, false/*checkNil*/) init];
}
很明显,new相当于alloc+init。
3. 总结
关于alloc、init以及new的源码分析就到这了。在alloc的过程中,callAlloc和_class_createInstanceFromZone这两个函数是重点。
以上源码流程分析,是建立在
objc4-756.2源码的基础上的,756.2是目前最新的版本。
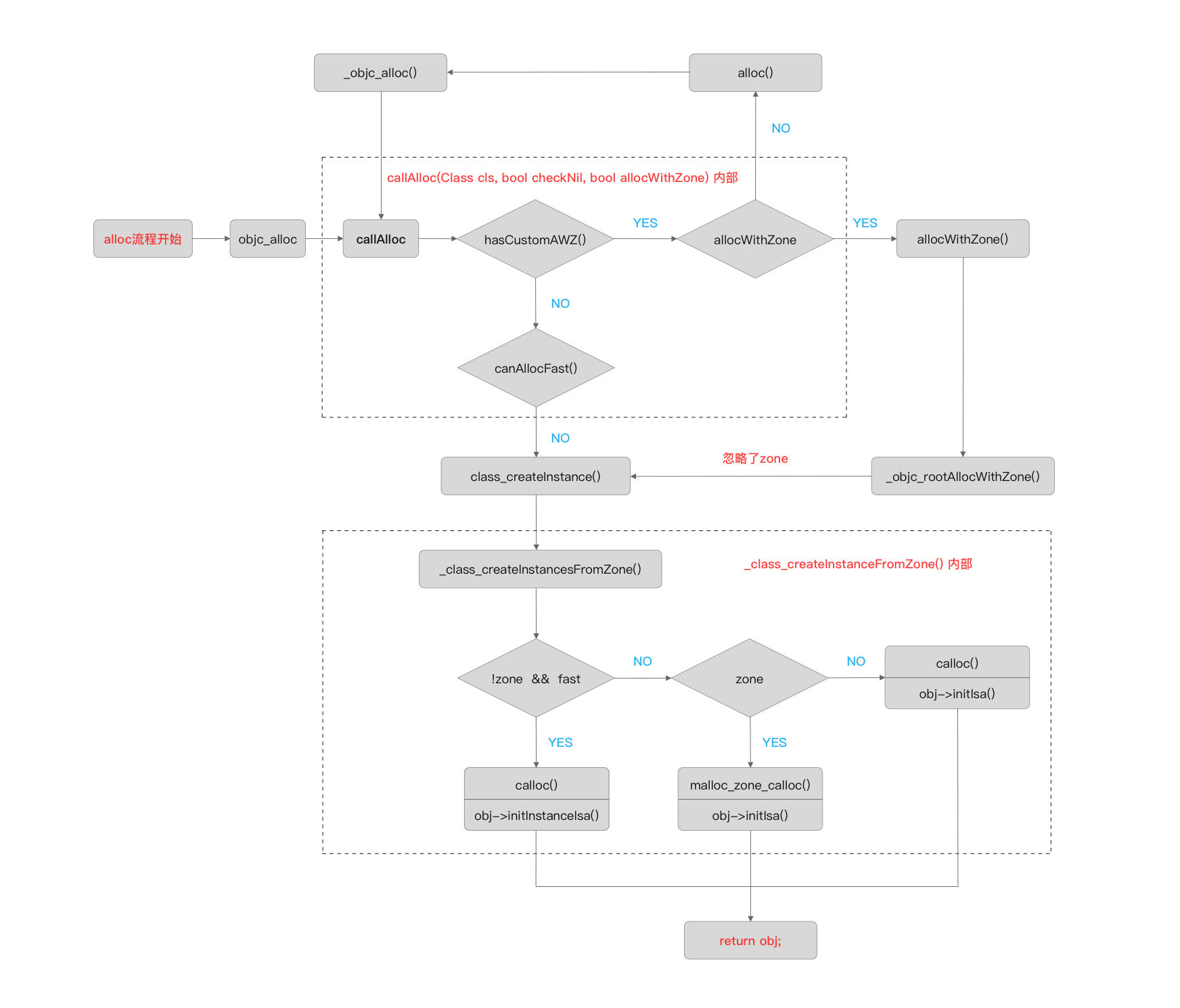
下面用流程图总结一下alloc创建对象的过程

4. 结束语
以上就是OC对象源码创建的全部内容了。回首整个过程,有顺利也有坎坷,总体比较烧脑,但是经过alloc这一条龙服务后,仿佛完成了某项重任,身心无比愉悦。
OC源码分析之路,必将是荣誉之路,希望大家且行且珍惜,你我共勉!
补充
- Q:思考:为什么
[Person alloc]会调用objc_alloc?
A:项目编译的时候,会读取镜像文件,在_read_images()函数中,有这样一段代码:
void _read_images(...)
{
...
#if SUPPORT_FIXUP
// Fix up old objc_msgSend_fixup call sites
for (EACH_HEADER) {
message_ref_t *refs = _getObjc2MessageRefs(hi, &count);
if (count == 0) continue;
...
for (i = 0; i < count; i++) {
fixupMessageRef(refs+i);
}
}
ts.log("IMAGE TIMES: fix up objc_msgSend_fixup");
#endif
...
}
而在fixupMessageRef()中,有对SEL_alloc进行IMP的修复绑定
static void
fixupMessageRef(message_ref_t *msg)
{
msg->sel = sel_registerName((const char *)msg->sel);
if (msg->imp == &objc_msgSend_fixup) {
if (msg->sel == SEL_alloc) {
msg->imp = (IMP)&objc_alloc;
} else if (msg->sel == SEL_allocWithZone) {
msg->imp = (IMP)&objc_allocWithZone;
} else if (msg->sel == SEL_retain) {
msg->imp = (IMP)&objc_retain;
} else if (msg->sel == SEL_release) {
msg->imp = (IMP)&objc_release;
} else if (msg->sel == SEL_autorelease) {
msg->imp = (IMP)&objc_autorelease;
} else {
msg->imp = &objc_msgSend_fixedup;
}
}
...
}
通过[Person alloc]调用的是objc_alloc()这个既定事实,我们可以猜测,在项目编译生成Mach-O文件期间,形成了SEL_alloc与objc_alloc的对应关系。
大家可以将编译生成的
Mach-O文件拖到MachOView中,验证一下,看看能否找到objc_alloc

最后的问题
- 下面的两次
alloc,底层流程区别?如果Person类重写了+allocWithZone:呢?
Person *p1 = [Person alloc];
Person *p2 = [Person alloc];
大家可以自己试试,通过比较会帮助大家理解记忆
alloc的流程。
PS
- 源码工程已放到
github上,请戳 objc4-756.2源码 - 你也可以自行下载 苹果官方objc4源码 研究学习。
- 转载请注明出处!谢谢!