前言
很多公司在招人这件事情上都会面临一个问题;
“我们的招聘要求又不高,能做项目就行,但为什么就是招不到人?”
很多公司还面临一个问题,招聘的时候这人各方面都不错,但上岗了就是不出活,绩效平平。
要解决上面的这两个问题,需要一个衡量人能力的标准,这个标准不仅适用于招聘,同样也适用于考核、职等评定等,我叫这种标准为技能树。
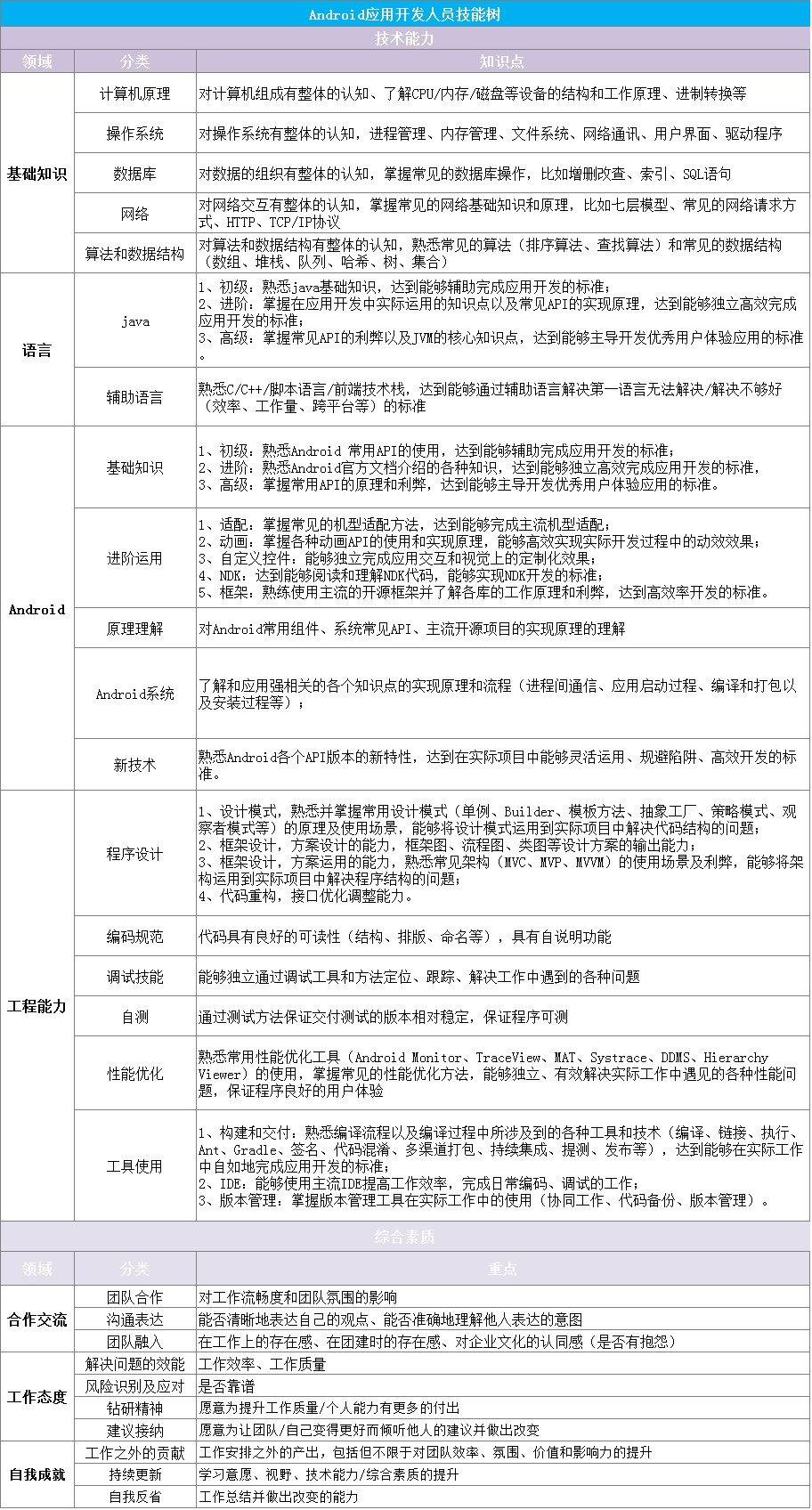
这里所说的技能树,不仅包含技术能力,还包括工作能力。我始终认为一个人的工作能力并不同等于他的技术能力,工作能力除技术本身外,还包括这个人的综合素质(合作交流、工作态度、自我实现欲望等)。很多人技术能力不错,但工作上仅仅是一个执行者,难当大任。
下面列出的Android应用开发人员的技能树仅为本人结合自身工作经验和感受的理解,无论对于一个团队还是个人,它不一定是标准,但具有一定的参考价值。

对于技术能力的评定,在面试和考核时各有侧重:
面试时:重点考察对知识点是否理解到位,根据对知识点理解的深入程度评定技术实力 **考核时:**工作的效率和质量 同样对于综合素质的评定,在面试和考核时侧重点也是不一样的:
面试时:面试官的第一感觉是否OK、面试过程通过不断反问考察面试者的综合素质 **考核时:**工作的产出、其他同事对其评价
很多做Android开发的都是半路出家,并且有不少一个公司就1个或几个Android开发人员的情况,在Android开发岗位趋于平淡、人工智能和大前端大热的情况下,我们迟早会面临转型,仅仅掌握Android相关的知识肯定是不行的,基础、职业素养和综合素质在任何一种开发岗位中都非常重要。期望上面的技能树能对大家有所参考价值。