1. 概念
1.1 League of Legends 还是 AdaBoost?
LOL打团的思想是这样的:对面开团时,五个英雄各自有各自的作用,坦克要够肉,ADC要足够猥琐输出……所以,类型越全面,对面越容易团灭。 其实AdaBoost模型和LOL打团是一样一样的。面对数据集,每个基学习器(英雄)都有各自关注的部分,覆盖的越全面,学习效果越好。而且,**有一定的先后顺序:**先控再输出。。。

1.2 真正的AdaBoost
1.2.1 样本空间
假定给定一个二分类的训练数据集,其中
是一个
维的向量,标签
。
1.2.2 表达式
在公式中,
是弱学习器的计算结果,
是弱学习器模型,
是弱学习器的数量。
在每迭代过程中,每次迭代都会选择一个弱学习器,并且给其分配一个权重
,这样的话,对于第
个样本而言
,整个AdaBoost模型在第
轮时的训练误差
可以表达为:
在公式中
是根据之前
次迭代得到的模型,
是本轮学习的弱学习器,在学习完成之后会添加到最终模型中。
1.2.3 AdaBoost的损失函数
函数表达式:

1.2.4 AdaBoost 的前生今世
假设经过了代之后(
),对于第
个样本而言,公示
可以表示为
根据公式有
当损失函数为Exponential loss的时候:
公式中,由于
是一个定值,记为
。所以,假设
,且当
时,有
,则公式
可以记为:
如果在样本空间中,AdaBoost模型能够正确分类的情况下,有:;当分类错误时:
。因此,公式
可以写为:
在公式中,要使AdaBoost模型分类尽可能的正确,即要找到一个
使得
项尽可能的小(假设
),因此对
求导有:
令公式为
:
由于与
无关,公式
左右同时取对数:
又因次之后,错误率
为:
所以公式为
最终,通过更新为
即可提升AdaBoost模型的性能。
1.2.5 基本流程

2. AdaBoost的另一种理解

3. 提升树(Boosting Tree)
其实提升树并没有那么高大上,就是采用了决策树作为上述AdaBoost模型中的弱学习器,而且严格意义上来说,是决策树桩,下面通过一个栗子来说明,基于分类的提升树是怎么构建出来的。
3.1 数据
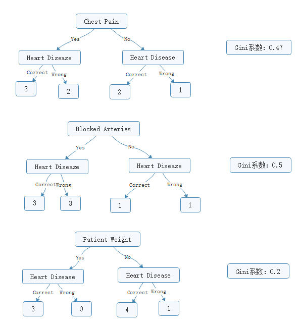
假定我们有数据集如图1所示。目标:用boosting tree去预测是否有心脏病(绿色列),三个特征(Chest Pain, Blocked Arteries, Patient Weight)。

1. 给每一个样本同样的权重,表示他们一开始对于分类器是同等重要的。
2. 计算不同特征值下正确与错误分类的数量,并计算其基尼系数。

以特征Patient Weight作为决策树桩时,在整个训练集上仅个错误,即
。根据公式
,可以计算出该分类器的权重为:
3. 通过权重重新调整数据分布。
-
对于错误的样本,增加权重。

-
对于分类正确的样本,减少权重。

-
正则化权重.

4. 创建新的数据分布(要与原数据具有同样的shape)
此时,将图3.5中的数据当成概率分布。随机选择一个内的数字
:
- 若
,则将第0条数据(Yes, Yes, 205, Yes)添加进新数据集;
- 若
,则将第2条数据(No, Yes, 180, Yes)添加进新数据集;
- 若
,则将第2条数据(Yes, Yes, 167, Yes)添加进新数据集; ... 以此类推
很明显,被第一个分类器分错的数据很入选新数据集的概率极大,可能有多条。假设新数据集是这样的:

跳转步骤1 。直到模型中有指定数量的分类器后结束。
4. 代码
class AdaBoost(object):
def __init__(self, n_estimator, weaker_learner, column_type):
'''
AdaBoost 模型初始化
:param n_estimator: 选取n_estimator个弱学习器
'''
# 弱学习器的数量
self.n_estimator = n_estimator
# 每一列数据的类型(连续/离散)
self.column_type = column_type
# 初始化每个学习器权重
self.alpha = [1] * n_estimator
# 初始弱学习器数组
self.weaker_learners = []
# 初始化样本数据集大小以及特征数量
self.data_size, self.feature_size = 0, 0
# 特征的索引值
self.feature_indices = []
# 初始化弱学习器
self.weaker_learner = weaker_learner
# 初始化训练集的权值分布
self.w = None
def __initArgs__(self, _X, _Y):
'''
相关参数初始化
:param _X: 训练集特征值
:param _Y: 训练集标签值
:return:
'''
self.train_x = _X
self.train_y = _Y
self.data_size, self.feature_size = _X.shape
self.feature_indices = [_ for _ in range(self.feature_size)]
def getErrorRate(self, true_y, fake_y):
'''
计算第ith_estimator个弱学习器的误差
:param fake_y: 弱学习器的编号
:return: 弱学习器的错误率
'''
aggErrors = np.multiply(np.mat(true_y) != np.mat(fake_y), np.ones(fake_y.shape))
return aggErrors.sum() / true_y.shape[0]
def getAlpha(self, error_rate):
'''
计算第ith_estimator个弱学习器的权重
:param error_rate: 错误率
:return: 弱学习器对应的权重
'''
return 0.5 * np.log((1-error_rate)/error_rate)
def fit(self, _X, _Y):
'''
AdaBoost 模型训练
:param _X: 特征值
:param _Y: 标签值
:return:
'''
self.__initArgs__(_X, _Y)
for ith_estimator in range(self.n_estimator):
print('%d\'s estimator:' % ith_estimator)
# 初始化分布
self.w = 1 / self.data_size * np.ones((self.data_size, 1))
# 新建一个弱学习器
# 寻找最优的划分节点
weaker_learner = self.weaker_learner(ith_estimator, self.column_type)
weaker_learner.fit(_X, _Y)
weaker_learner_result = weaker_learner.predict(_X)
self.weaker_learners.append((weaker_learner.__root__.feature_index, weaker_learner))
# 计算错误率
error_rate = self.getErrorRate(self.train_y, weaker_learner_result)
print('error_rate:', error_rate)
# 计算该弱学习器的权重
ith_alpha = self.getAlpha(error_rate)
print('alpha:', ith_alpha)
self.alpha[ith_estimator] = ith_alpha
print(self.train_y)
print(weaker_learner_result)
# 更新w
w_tmp = - ith_alpha * np.multiply(self.train_y, weaker_learner_result)
self.w = np.multiply(self.w, np.exp(w_tmp))
print('update weights:', self.w)
# 规范化w
self.w /= self.w.sum()
print('normal weights:', self.w)
# 如果错误率比随机猜还差,那就停止
if error_rate > 0.5:
break
else:
_X, _Y = self.resampleData()
print('resample data')
print(_X)
print(_Y)
print('train done')
def resampleData(self):
'''
数据重采样,先计算每个样本需要被抽取的次数,
然后列索引按照抽取次数从大到小排序(注意是列)
:return:
'''
# 确定每个样本需要抽取的次数
nums = list(np.multiply(self.w.T[0], self.data_size))
# 将权重的索引按 权重的大小排序(从大到小)
idx = list(np.argsort(self.w.T[0]))
idx.reverse()
new_index = []
for id in idx:
num_arr = (int(nums[id]) + 1) * [id]
new_index.extend(num_arr)
if len(new_index) == self.data_size:
break
return self.train_x[new_index], self.train_y[new_index]
def predict(self, X):
'''
预测
:param x: 1*d 维的特征值
:return: 预测结果
'''
print('predict')
result = []
for x in X:
res = 0
for index, weaker_learner in enumerate(self.weaker_learners):
res += self.alpha[index] * weaker_learner[1].predict(
np.array([x])
)
result.append(1 if res > 0 else -1)
return np.array([result]).T
5. 小结
机器学习中最大的问题在于要面临数据集中维度灾难的问题,一般来说,减少了特征数量之后,虽然计算速度有所提升,但是鬼知道你去掉特征之后模型拟合优度有没有下降。AdaBoost模型不同于SVM和神经网络这两大算法,在AdaBoost模型中,你只要选择你认为有用的特征就好了,只要够小弟(基学习器)够多,啥样的模型都能画出来(当然这种过拟合的模型不要也罢)。
PS:用惯了pandas的行列索引之后,再使用Numpy简直就是个坑。
6. 参考文献
- 维基百科比大多数博主讲的要好!
- 一文读懂机器学习常用损失函数(Loss Function)
- 西瓜书
- 统计学习方法