EventBus 我相信大家不会很默认,应该也都在项目中使用过,虽然 EventBus 在项目中不便于管理,发射出去的消息不便于跟踪或者阅读,但是不可否认它是一个优秀的开源项目,还是值得我们大家学习的,我个人感觉唯一不足的就是 EventBus 功能上不能根据 TAG 来进行发射和接收消息,只能通过注解 + 消息类型进行找消息。那么我们自己可以实现这个功能吗?不可否认,当然可以! 想要实现这个功能,我们先大概简要的了解下 EventBus 使用及源码是怎么实现的。
EventBus 简单使用
EventBus 可以代替 Android 传统的 Intent, Handler, Broadcast 或接口函数, 在 Fragment, Activity, Service 线程间进行数据传递。
添加 EventBus 到项目中
implementation 'org.greenrobot:eventbus:3.1.1'
register
EventBus.getDefault().register(this);
注解实现接收的 Event
@Subscribe(threadMode = ThreadMode.MAIN)
public void receive(String event){
Log.d(TAG,"接收到 EventBus post message:" + event);
}
发射数据
EventBus.getDefault().post("发射一个测试消息");
注销注册的事件
EventBus.getDefault().unregister(this);
这里就简单介绍下 EventBus 使用,想详细了解的可以看 EventBus GitHub
EventBus 3.1.1 源码分析
上面小节咱们学习了 EventBus 的简单使用,那么我们就根据上面使用到的来进行源码分析。
register
流程图:

register 代码:
/**
*
*EventBus register
*/
public void register(Object subscriber) {
//1. 拿到当前注册 class
Class<?> subscriberClass = subscriber.getClass();
//2. 查找当前 class 类中所有订阅者的方法
List<SubscriberMethod> subscriberMethods = subscriberMethodFinder.findSubscriberMethods(subscriberClass);
synchronized (this) {
for (SubscriberMethod subscriberMethod : subscriberMethods) {
//3.
subscribe(subscriber, subscriberMethod);
}
}
}
subscribe(x,x)代码:
//必须加锁调用
private void subscribe(Object subscriber, SubscriberMethod subscriberMethod) {
//拿到订阅者参数类型
Class<?> eventType = subscriberMethod.eventType;
Subscription newSubscription = new Subscription(subscriber, subscriberMethod);
//根据参数类型,拿到当前所有订阅者
CopyOnWriteArrayList<Subscription> subscriptions = subscriptionsByEventType.get(eventType);
//4. 如果没有拿到,则存进去缓存中
if (subscriptions == null) {
subscriptions = new CopyOnWriteArrayList<>();
subscriptionsByEventType.put(eventType, subscriptions);
} else {
//如果已经存在相同类型的注册事件,就抛出异常
if (subscriptions.contains(newSubscription)) {
throw new EventBusException("Subscriber " + subscriber.getClass() + " already registered to event "
+ eventType);
}
}
......
}
-
拿到当前传入进来的 this 对象。
-
查找当前 this 类中所有订阅的函数。
-
subscriptionsByEventType 完成数据初始化。
subscriptionsByEventType = new HashMap();// 参考上图注释 4 ,根据参数类型存储订阅者和订阅方法
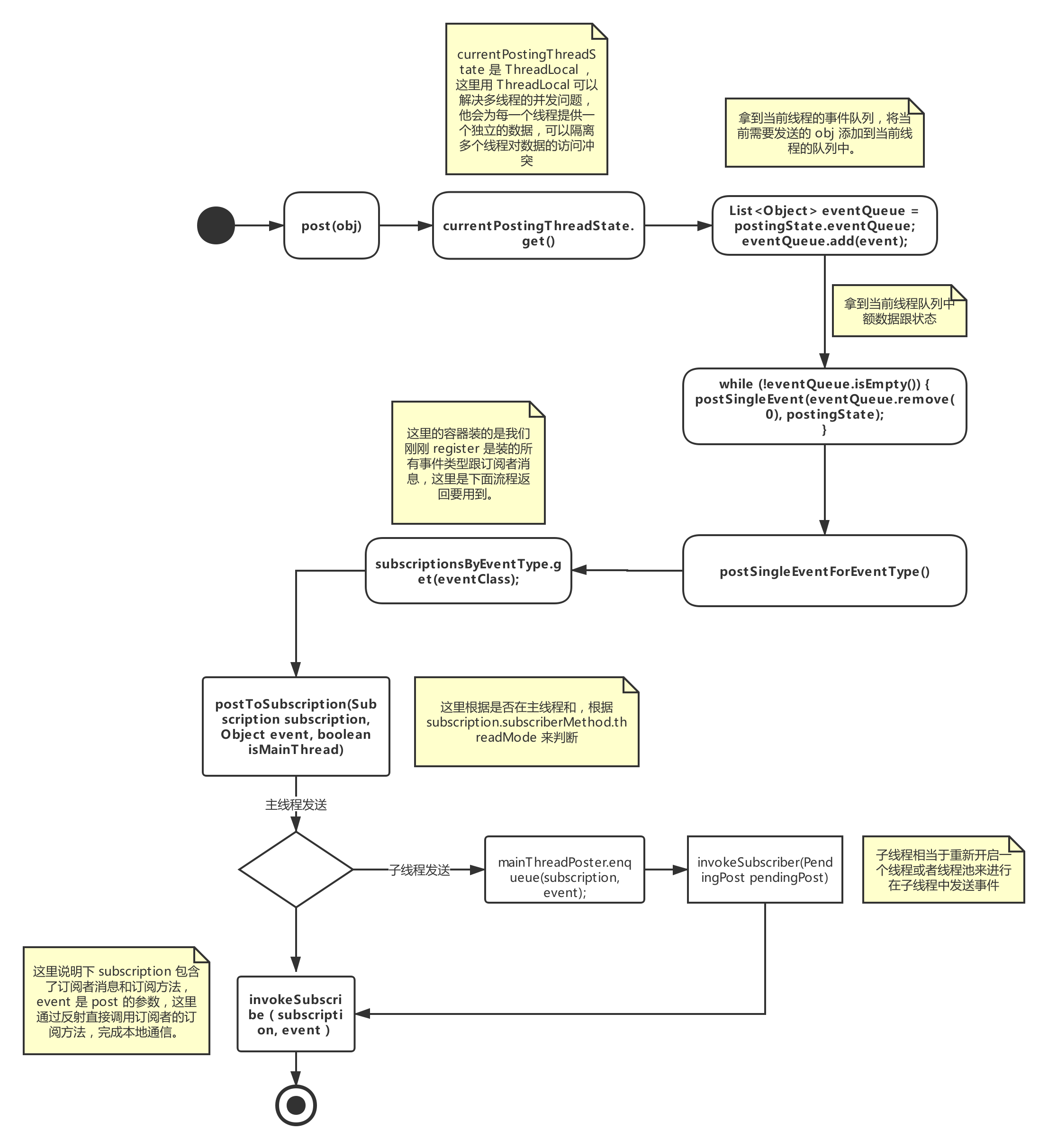
post
流程图:

代码
/** 发送事件*/
public void post(Object event) {
//在当前线程中取出变量数据
PostingThreadState postingState = currentPostingThreadState.get();
//将需要发送的数据添加进当前线程的队列中
List<Object> eventQueue = postingState.eventQueue;
eventQueue.add(event);
if (!postingState.isPosting) {
postingState.isMainThread = isMainThread();
postingState.isPosting = true;
if (postingState.canceled) {
throw new EventBusException("Internal error. Abort state was not reset");
}
try {
while (!eventQueue.isEmpty()) {
//开启取出数据
postSingleEvent(eventQueue.remove(0), postingState);
}
} finally {
postingState.isPosting = false;
postingState.isMainThread = false;
}
}
}
private void postSingleEvent(Object event, PostingThreadState postingState) throws Error {
Class<?> eventClass = event.getClass();
boolean subscriptionFound = false;
if (eventInheritance) {
//查找所有的事件类型
List<Class<?>> eventTypes = lookupAllEventTypes(eventClass);
int countTypes = eventTypes.size();
for (int h = 0; h < countTypes; h++) {
Class<?> clazz = eventTypes.get(h);
subscriptionFound |= postSingleEventForEventType(event, postingState, clazz);
}
} else {
//发送事件
subscriptionFound = postSingleEventForEventType(event, postingState, eventClass);
}
if (!subscriptionFound) {
if (logNoSubscriberMessages) {
logger.log(Level.FINE, "No subscribers registered for event " + eventClass);
}
if (sendNoSubscriberEvent && eventClass != NoSubscriberEvent.class &&
eventClass != SubscriberExceptionEvent.class) {
post(new NoSubscriberEvent(this, event));
}
}
}
private boolean postSingleEventForEventType(Object event, PostingThreadState postingState, Class<?> eventClass) {
CopyOnWriteArrayList<Subscription> subscriptions;
synchronized (this) {
//这里的容器就是 register 的时候添加进行去的,现在拿出来
subscriptions = subscriptionsByEventType.get(eventClass);
}
if (subscriptions != null && !subscriptions.isEmpty()) {
for (Subscription subscription : subscriptions) {
postingState.event = event;
postingState.subscription = subscription;
boolean aborted = false;
try {
//发送到订阅者哪里去
postToSubscription(subscription, event, postingState.isMainThread);
aborted = postingState.canceled;
} finally {
postingState.event = null;
postingState.subscription = null;
postingState.canceled = false;
}
if (aborted) {
break;
}
}
return true;
}
return false;
}
private void postToSubscription(Subscription subscription, Object event, boolean isMainThread) {
//根据订阅者 threadMode 来进行发送
switch (subscription.subscriberMethod.threadMode) {
case POSTING:
//通过反射发送
invokeSubscriber(subscription, event);
break;
case MAIN:
//如果是主线程直接在当前线程发送
if (isMainThread) {
invokeSubscriber(subscription, event);
} else {
//开启一个子线程发送
mainThreadPoster.enqueue(subscription, event);
}
break;
case MAIN_ORDERED:
if (mainThreadPoster != null) {
mainThreadPoster.enqueue(subscription, event);
} else {
// temporary: technically not correct as poster not decoupled from subscriber
invokeSubscriber(subscription, event);
}
break;
case BACKGROUND:
if (isMainThread) {
backgroundPoster.enqueue(subscription, event);
} else {
invokeSubscriber(subscription, event);
}
break;
case ASYNC:
asyncPoster.enqueue(subscription, event);
break;
default:
throw new IllegalStateException("Unknown thread mode: " + subscription.subscriberMethod.threadMode);
}
}
步骤
- post
- 获取事件类型
- 根据类型,获取订阅者和订阅方法
- 根据订阅者的 threadMode 来判断线程
- 通过反射直接调用订阅者的订阅方法来完成本次通信息
Subscribe
这里是订阅者的意思,通过自定义注解实现
@Documented
@Retention(RetentionPolicy.RUNTIME) //注解会在class字节码文件中存在,在运行时可以通过反射获取到
@Target({ElementType.METHOD}) //只能在方法上声明
public @interface Subscribe {
ThreadMode threadMode() default ThreadMode.POSTING; //默认在 post 线程
boolean sticky() default false; //默认不是粘性事件
int priority() default 0; //线程优先级默认
}
threadMode
package org.greenrobot.eventbus;
public enum ThreadMode {
POSTING, // post 线程
MAIN,//指定主线程
MAIN_ORDERED,
BACKGROUND,//后台进行
ASYNC;//异步
private ThreadMode() {
}
}
unregister
流程:

EventBus 源码总结
到这里我们就简单的分析了 注册 - > 订阅 - > 发送 - >接收事件 简单的流程就是这样了,如果想更深入的话,建议下载源码来看 EventBus GitHub 架构方面还是要注重基础知识,比如 注解 + 反射 + 设计模式 (设计模式的话建议去看 《Android 源码设计模式》一书 ),现在开源项目几乎离不开这几项技术。只有我们掌握了基础 + 实现原理。我们模仿着也能写出来同样的项目。
下面我们就简单模仿下 EventBus 原理,实现自己的 EventBus 框架。
YEventBus 根据 TAG 实现接收消息架构实现
说明一点,这里我们还是根据 EventBus 的核心原理实现,并不会有 EventBus 那么多功能,我们只是学习 EventBus 原理的同时,能根据它的原理,自己写一套轻量级的 EventBus 架构。
最后一共差不多 300 行代码实现根据 TAG 发送/接收事件,下面是效果图:

以下我就直接贴代码了 每一步代码都有详细的注释,相信应该不难理解。
使用方式
-
添加依赖
allprojects { repositories { ... maven { url 'https://jitpack.io' } } } dependencies { implementation 'com.github.yangkun19921001:YEventBus:Tag' } -
注册事件
//开始注册事件。模仿 EventBus YEventBus.getDefault().register(this); -
订阅消息
/** * 这里是自定义的注册,最后通过反射来获取当前类里面的订阅者 * * @param meg */ @YSubscribe(threadMode = YThreadMode.MAIN, tag = Constants.TAG_1) public void onEvent(String meg) { Toast.makeText(getApplicationContext(), "收到:" + meg, Toast.LENGTH_SHORT).show(); } -
发送消息
YEventBus.getDefault().post(Constants.TAG_1, "发送 TAG 为 1 的消息");
register
/**
* 注册方法
*/
public void register(Object subscriber) {
//拿到当前注册的所有的订阅者
List<YSubscribleMethod> ySubscribleMethods = mChacheSubscribleMethod.get(subscriber);
//如果订阅者已经注册了 就不需要再注册了
if (ySubscribleMethods == null) {
//开始反射找到当前类的订阅者
ySubscribleMethods = getSubscribleMethods(subscriber);
//注册了就存在缓存中,避免多次注册
mChacheSubscribleMethod.put(subscriber, ySubscribleMethods);
}
}
/**
* 拿到当前注册的所有订阅者
*
* @param subscriber
* @return
*/
private List<YSubscribleMethod> getSubscribleMethods(Object subscriber) {
//拿到注册的 class
Class<?> subClass = subscriber.getClass();
//定义一个容器,用来装订阅者
List<YSubscribleMethod> ySubscribleMethodList = new ArrayList<>();
//开始循环找到
while (subClass != null) {
//1. 开始进行筛选,如果是系统的就不需要进行下去
String subClassName = subClass.getName();
if (subClassName.startsWith(Constants.JAVA) ||
subClassName.startsWith(Constants.JAVA_X) ||
subClassName.startsWith(Constants.ANDROID) ||
subClassName.startsWith(Constants.ANDROID_X)
) {
break;
}
//2. 遍历拿到当前 class
Method[] declaredMethods = subClass.getDeclaredMethods();
for (Method declaredMethod : declaredMethods) {
//3. 检测当前方法中是否有 我们的 订阅者 注解也就是 YSubscribe
YSubscribe annotation = declaredMethod.getAnnotation(YSubscribe.class);
//如果没有直接跳出查找
if (annotation == null)
continue;
// check 这个方法的参数是否有多个
Class<?>[] parameterTypes = declaredMethod.getParameterTypes();
if (parameterTypes.length > 1) {
throw new RuntimeException("YEventBus 只能接收一个参数");
}
//4. 符合要求,最后添加到容器中
//4.1 拿到需要在哪个线程中接收事件
YThreadMode yThreadMode = annotation.threadMode();
//只能在当前 tag 相同下才能接收事件
String tag = annotation.tag();
YSubscribleMethod subscribleMethod = new YSubscribleMethod(tag, declaredMethod, yThreadMode, parameterTypes[0]);
ySubscribleMethodList.add(subscribleMethod);
}
//去父类找订阅者
subClass = subClass.getSuperclass();
}
return ySubscribleMethodList;
}
post (这里不是粘性事件)
/**
* post 方法
*/
public void post(String tag, Object object) {
//拿到当前所有订阅者持有的类
Set<Object> subscriberClass = mChacheSubscribleMethod.keySet();
//拿到迭代器,
Iterator<Object> iterator = subscriberClass.iterator();
//进行循环遍历
while (iterator.hasNext()) {
//拿到注册 class
Object subscribleClas = iterator.next();
//获取类中所有添加订阅者的注解
List<YSubscribleMethod> ySubscribleMethodList = mChacheSubscribleMethod.get(subscribleClas);
for (YSubscribleMethod subscribleMethod : ySubscribleMethodList) {
//判断这个方法是否接收事件
if (!TextUtils.isEmpty(tag) && subscribleMethod.getTag().equals(tag) //注解上面的 tag 是否跟发送者的 tag 相同,相同就接收
&& subscribleMethod.getEventType().isAssignableFrom(object.getClass() //判断类型
)
) {
//根据注解上面的线程类型来进行切换接收消息
postMessage(subscribleClas, subscribleMethod, object);
}
}
}
}
private void postMessage(final Object subscribleClas, final YSubscribleMethod subscribleMethod, final Object message) {
//根据需要的线程来进行切换
switch (subscribleMethod.getThreadMode()) {
case MAIN:
//如果接收的是主线程,那么直接进行反射,执行订阅者的方法
if (isMainThread()) {
postInvoke(subscribleClas, subscribleMethod, message);
} else {//如果接收消息在主线程,发送线程在子线程那么进行线程切换
mHandler.post(new Runnable() {
@Override
public void run() {
postInvoke(subscribleClas, subscribleMethod, message);
}
});
}
break;
case ASYNC://需要在子线程中接收
if (isMainThread())
//如果当前 post 是在主线程中,那么切换为子线程
ThreadUtils.executeByCached(new ThreadUtils.Task<Boolean>() {
@Nullable
@Override
public Boolean doInBackground() throws Throwable {
postInvoke(subscribleClas, subscribleMethod, message);
return true;
}
@Override
public void onSuccess(@Nullable Boolean result) {
Log.i(TAG, "执行成功");
}
@Override
public void onCancel() {
}
@Override
public void onFail(Throwable t) {
}
});
else
postInvoke(subscribleClas, subscribleMethod, message);
break;
case POSTING:
case BACKGROUND:
case MAIN_ORDERED:
postInvoke(subscribleClas, subscribleMethod, message);
break;
default:
break;
}
}
/**
* 反射调用订阅者
*
* @param subscribleClas
* @param subscribleMethod
* @param message
*/
private void postInvoke(Object subscribleClas, YSubscribleMethod subscribleMethod, Object message) {
Log.i(TAG, "post message: " + "TAG:" + subscribleMethod.getTag() + " 消息体:" + message);
Method method = subscribleMethod.getMethod();
//执行
try {
method.invoke(subscribleClas, message);
} catch (IllegalAccessException e) {
e.printStackTrace();
} catch (InvocationTargetException e) {
e.printStackTrace();
}
}
Subscribe 订阅者
/**
* <pre>
* author : devyk on 2019-07-27 18:05
* blog : https://juejin.cn/user/3368559355637566
* github : https://github.com/yangkun19921001
* mailbox : yang1001yk@gmail.com
* desc : This is YSubscribe
* </pre>
*/
@Target(ElementType.METHOD) //target 描述此注解在哪里使用
@Retention(RetentionPolicy.RUNTIME) //retention 描述此注解保留的时长 这里是在运行时
public @interface YSubscribe {
YThreadMode threadMode() default YThreadMode.POSTING; //默认是在 post 线程接收数据
String tag() default "";//根据消息来接收事件
}
TreadMode 线程模式
/**
* <pre>
* author : devyk on 2019-07-27 18:14
* blog : https://juejin.cn/user/3368559355637566
* github : https://github.com/yangkun19921001
* mailbox : yang1001yk@gmail.com
* desc : This is YThreadMode
* </pre>
*/
public enum YThreadMode {
/**
* Subscriber will be called directly in the same thread, which is posting the event. This is the default. Event delivery
* implies the least overhead because it avoids thread switching completely. Thus this is the recommended mode for
* simple tasks that are known to complete in a very short time without requiring the main thread. Event handlers
* using this mode must return quickly to avoid blocking the posting thread, which may be the main thread.
*/
POSTING,
/**
* On Android, subscriber will be called in Android's main thread (UI thread). If the posting thread is
* the main thread, subscriber methods will be called directly, blocking the posting thread. Otherwise the event
* is queued for delivery (non-blocking). Subscribers using this mode must return quickly to avoid blocking the main thread.
* If not on Android, behaves the same as {@link #POSTING}.
*/
MAIN,
/**
* On Android, subscriber will be called in Android's main thread (UI thread). Different from {@link #MAIN},
* the event will always be queued for delivery. This ensures that the post call is non-blocking.
*/
MAIN_ORDERED,
/**
* On Android, subscriber will be called in a background thread. If posting thread is not the main thread, subscriber methods
* will be called directly in the posting thread. If the posting thread is the main thread, EventBus uses a single
* background thread, that will deliver all its events sequentially. Subscribers using this mode should try to
* return quickly to avoid blocking the background thread. If not on Android, always uses a background thread.
*/
BACKGROUND,
/**
* Subscriber will be called in a separate thread. This is always independent from the posting thread and the
* main thread. Posting events never wait for subscriber methods using this mode. Subscriber methods should
* use this mode if their execution might take some time, e.g. for network access. Avoid triggering a large number
* of long running asynchronous subscriber methods at the same time to limit the number of concurrent threads. EventBus
* uses a thread pool to efficiently reuse threads from completed asynchronous subscriber notifications.
*/
ASYNC
}
unRegister取消注册
/**
* 取消注册订阅者
*/
public void unRegister(Object subscriber) {
Log.i(TAG, "unRegister start:当前注册个数" + mChacheSubscribleMethod.size());
Class<?> subClas = subscriber.getClass();
List<YSubscribleMethod> ySubscribleMethodList = mChacheSubscribleMethod.get(subClas);
if (ySubscribleMethodList != null)
mChacheSubscribleMethod.remove(subscriber);
Log.i(TAG, "unRegister success:当前注册个数" + mChacheSubscribleMethod.size());
}
框架怎么实现根据 TAG 接收消息
这个其实很简单,拿到 post 发送的 tag,跟订阅者的 tag 比较下就行了。其实只要了解原理也没有那么难得。
//判断这个方法是否接收事件
if (!TextUtils.isEmpty(tag) && subscribleMethod.getTag().equals(tag) //注解上面的 tag 是否跟发送者的 tag 相同,相同就接收
&& subscribleMethod.getEventType().isAssignableFrom(object.getClass() //判断类型
)
总结
最后我们根据开源项目 EventBus 实现了自己 代码传送阵 YEventBus 框架,可以根据 TAG 发送/接收消息。只要了解开源框架原理,根据自己需求改动原有框架或者实现自己的框架都不是太难,加油!