一、Camera2简介
Camera2是Google在Android 5.0后推出的一个全新的相机API,Camera2和Camera没有继承关系,是完全重新设计的,且Camera2支持的功能也更加丰富,但是提供了更丰富的功能的同时也增加了使用的难度。Google的官方Demo:
https://github.com/googlesamples/android-Camera2Basic
二、Camera2 VS Camera
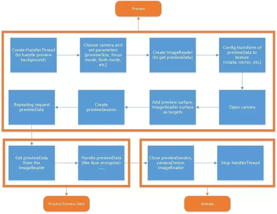
以下分别是使用Camera2和Camera打开相机进行预览并获取预览数据的流程图。


可以看到,和Camera相比,Camera2的调用明显复杂得多,但同时也提供了更强大的功能:
- 支持在非UI线程获取预览数据
- 可以获取更多的预览帧
- 对相机的控制更加完备
- 支持更多格式的预览数据
- 支持高速连拍
但是具体能否使用还要看设备的厂商有无实现。
三、如何使用Camera2
-
获取预览数据
一般情况下,大多设备其实只支持ImageFormat.YUV_420_888和ImageFormat.JPEG格式的预览数据,而ImageFormat.JPEG是压缩格式,一般适用于拍照的场景,而不适合直接用于算法检测,因此我们一般取ImageFormat.YUV_420_888作为我们获取预览数据的格式,对于YUV不太了解的同学可以戳这里。
mImageReader = ImageReader.newInstance(mPreviewSize.getWidth(), mPreviewSize.getHeight(),
ImageFormat.YUV_420_888, 2);
mImageReader.setOnImageAvailableListener(
new OnImageAvailableListenerImpl(), mBackgroundHandler);
其中OnImageAvailableListenerImpl的实现如下
private class OnImageAvailableListenerImpl implements ImageReader.OnImageAvailableListener {
private byte[] y;
private byte[] u;
private byte[] v;
private ReentrantLock lock = new ReentrantLock();
@Override
public void onImageAvailable(ImageReader reader) {
Image image = reader.acquireNextImage();
// Y:U:V == 4:2:2
if (camera2Listener != null && image.getFormat() == ImageFormat.YUV_420_888) {
Image.Plane[] planes = image.getPlanes();
// 加锁确保y、u、v来源于同一个Image
lock.lock();
// 重复使用同一批byte数组,减少gc频率
if (y == null) {
y = new byte[planes[0].getBuffer().limit() - planes[0].getBuffer().position()];
u = new byte[planes[1].getBuffer().limit() - planes[1].getBuffer().position()];
v = new byte[planes[2].getBuffer().limit() - planes[2].getBuffer().position()];
}
if (image.getPlanes()[0].getBuffer().remaining() == y.length) {
planes[0].getBuffer().get(y);
planes[1].getBuffer().get(u);
planes[2].getBuffer().get(v);
camera2Listener.onPreview(y, u, v, mPreviewSize, planes[0].getRowStride());
}
lock.unlock();
}
image.close();
}
}
-
注意事项
1. 图像格式问题
经过在多台设备上测试,明明设置的预览数据格式是ImageFormat.YUV_420_888(4个Y对应一组UV,即平均1个像素占1.5个byte,12位),但是拿到的数据却都是YUV_422格式(2个Y对应一组UV,即平均1个像素占2个byte,16位),且U和V的长度都少了一些(在Oneplus 5和Samsung Tab s3上长度都少了1),也就是:
(u.length == v.length) && (y.length / 2 > u.length) && (y.length / 2 ≈ u.length);
而YUV_420_888数据的Y、U、V关系应该是:
y.length / 4 == u.length == v.length;
且系统API中android.graphics.ImageFormat类的getBitsPerPixel方法可说明上述Y、U、V数据比例不对的问题,内容如下:
public static int getBitsPerPixel(int format) {
switch (format) {
...
case YUV_420_888:
return 12;
case YUV_422_888:
return 16;
...
}
return -1;
}
以及android.media.ImageUtils类的imageCopy(Image src, Image dst)函数中有这么一段注释说明的确可能会有部分像素丢失:
public static void imageCopy(Image src, Image dst) {
...
for (int row = 0; row < effectivePlaneSize.getHeight(); row++) {
if (row == effectivePlaneSize.getHeight() - 1) {
// Special case for NV21 backed YUV420_888: need handle the last row
// carefully to avoid memory corruption. Check if we have enough bytes to
// copy.
int remainingBytes = srcBuffer.remaining() - srcOffset;
if (srcByteCount > remainingBytes) {
srcByteCount = remainingBytes;
}
}
directByteBufferCopy(srcBuffer, srcOffset, dstBuffer, dstOffset, srcByteCount);
srcOffset += srcRowStride;
dstOffset += dstRowStride;
}
...
}
2. 图像宽度不一定为stride(步长)
在有些设备上,回传的图像的rowStride不一定为previewSize.getWidth(),比如在OPPO K3手机上,选择的分辨率为1520x760,但是回传的图像数据的rowStride却是1536,且总数据少了16个像素(Y少了16,U和V分别少了8)。
3. 当心数组越界
上述说到,Camera2设置的预览数据格式是ImageFormat.YUV_420_888时,回传的Y,U,V的关系一般是
(u.length == v.length) && (y.length / 2 > u.length) && (y.length / 2 ≈ u.length);
U和V是有部分缺失的,因此我们在进行数组操作时需要注意越界问题,示例如下:
/**
* 将Y:U:V == 4:2:2的数据转换为nv21
*
* @param y Y 数据
* @param u U 数据
* @param v V 数据
* @param nv21 生成的nv21,需要预先分配内存
* @param stride 步长
* @param height 图像高度
*/
public static void yuv422ToYuv420sp(byte[] y, byte[] u, byte[] v, byte[] nv21, int stride, int height) {
System.arraycopy(y, 0, nv21, 0, y.length);
// 注意,若length值为 y.length * 3 / 2 会有数组越界的风险,需使用真实数据长度计算
int length = y.length + u.length / 2 + v.length / 2;
int uIndex = 0, vIndex = 0;
for (int i = stride * height; i < length; i += 2) {
nv21[i] = v[vIndex];
nv21[i + 1] = u[uIndex];
vIndex += 2;
uIndex += 2;
}
}
4. 避免频繁创建对象
若选择的图像格式是ImageFormat.YUV_420_888,那么相机回传的Image数据包将含3个plane,分别代表Y,U,V,但是一般情况下我们可能需要的是其组合的结果,如NV21、I420等。由于Java的gc会影响性能,在从plane中获取Y、U、V数据和Y、U、V转换为其他数据的过程中,我们需要注意对象的创建频率,我们可以创建一次对象重复使用。不仅是Y,U,V这三个对象,组合的对象,如NV21,也可以用同样的方式处理,但若有将 NV21传出当前线程,用于异步处理的操作,则需要做深拷贝,避免异步处理时引用数据被修改。
四、示例代码
-
示例代码
github.com/wangshengya… -
demo功能
- 演示Camera2的使用
- 获取预览帧数据并隔一段时间将原始画面和处理过的画面显示到UI上
- 将预览的YUV数据转换为NV21,再转换为Bitmap并显示到控件上,同时也将该Bitmap转换为相机预览效果的Bitmap显示到控件上,便于了解原始数据和预览画面的关系
-
运行效果
效果图