Flutter完整开发实战详解(十、 深入图片加载流程)

13,316 阅读7分钟

作为系列文章的第十篇,本篇主要深入了解 Flutter 中图片加载的流程,剥析图片流程中有意思的片段,结尾再实现 Flutter 实现本地图片缓存的支持。

文章汇总地址:

Flutter 完整实战实战系列文章专栏

Flutter 番外的世界系列文章专栏

在 Flutter 中,图片的加载主要是通过 Image 控件实现的,而 Image 控件本身是一个 StatefulWidget ,通过前文我们可以快速想到, Image 肯定对应有它的 RenderObject 负责 layoutpaint ,那么这个过程中,图片是如何变成画面显示出来的?

一、图片流程

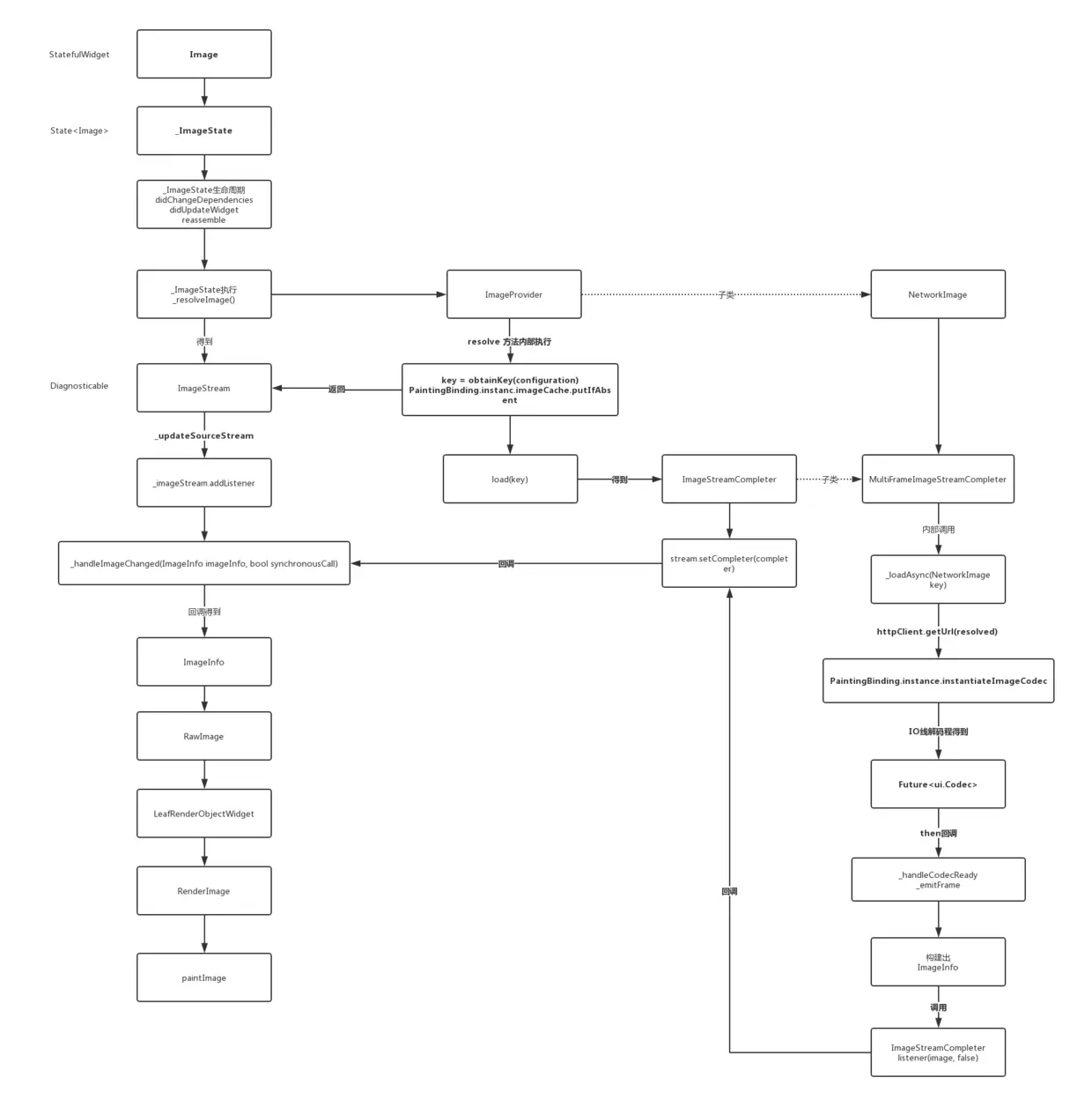
Flutter 的图片加载流程其实“并不复杂”,具体可点击下方大图查看,以网络图片加载为例子,先简单总结,其中主要流程是:

  • 1、首先 Image 通过 ImageProvider 得到 ImageStream 对象
  • 2、然后 _ImageState 利用 ImageStream 添加监听,等待图片数据
  • 3、接着 ImageProvider 通过 load 方法去加载并返回 ImageStreamCompleter 对象
  • 4、然后 ImageStream 会关联 ImageStreamCompleter
  • 5、之后 ImageStreamCompleter 会通过 http 下载图片,再经过 PaintingBinding 编码转化后,得到 ui.Codec 可绘制对象,并封装成 ImageInfo 返回
  • 6、接着 ImageInfo 回调到 ImageStream 的监听,设置给 _ImageState build 的 RawImage 对象。
  • 7、最后 RawImageRenderImage 通过 paint 绘制 ImageInfo 中的 ui.Codec

注意,这的 ui.Codec 和后面的 ui.Image等,只是因为 Flutter 中在导入对象时,为了和其他类型区分而加入的重命名:import 'dart:ui' as ui show Codec;

是不是感觉有点晕了?relax!后面我们将逐步理解这个流程。

点击大图查看

在 Flutter 的图片的加载流程中,主要有三个角色:

  • Image :用于显示图片的 Widget,最后通过内部的 RenderImage 绘制
  • ImageProvider:提供加载图片的方式如 NetworkImageFileImageMemoryImageAssetImage 等,从而获取 ImageStream ,用于监听结果
  • ImageStream:图片的加载对象,通过 ImageStreamCompleter 最后会返回一个 ImageInfo ,而 ImageInfo 内包含有 RenderImage 最后的绘制对象 ui.Image

从上面的大图流程可知,网络图片是通过 NetworkImage 这个 Provider 去提供加载的,各类 Provider 的实现其实大同小异,其中主要需要实现的方法主要如下图所示:

1、obtainKey

该方法主要用于标示当前 Provider 的存在,比如在 NetworkImage 中,这个方法返回的是 SynchronousFuture<NetworkImage>(this),也就是 NetworkImage 自己本身,并且得到的这个 key 在 ImageProvider 中,是用于作为内存缓存的 key 值

NetworkImage 中主要是通过 runtimeTypeurlscale 这三个参数判断两个NetworkImage 是否相等,所以除了 url ,图片的 scale 同样会影响缓存的对象哦。

2、load(T key)

load 方法顾名思义就是加载了,而该方法中所使用的 key ,毫无疑问就是上面 obtainKey 方法所提供的。

load 方法返回的是 ImageStreamCompleter 抽象对象,它主要是用于管理和通知 ImageStream 中得到的 dart:ui.Image ,比如在 NetworkImage 中的是子类 MultiFrameImageStreamCompleter , 它可以处理多帧的动画,如果图片只有一针,那么将执行一次都结束。

3、resolve

ImageProvider 的关键在于 resolve 方法,从流程图我们可知,该方法在 Image 的生命周期回调方法 didChangeDependenciesdidUpdateWidgetreassemble 里会被调用,从下方源码可以看出,上面我们所实现的 obtainKeyload 都会在这里被调用

这个有个有意思的对象,就是 Zone

因为在 Flutter 中,同步异常可以通过try-catch捕获,而异步异常如 Future ,是无法被当前的 try-catch 直接捕获的。

所以在 Dart中 Zone 的概念,你可以给执行对象指定一个Zone,类似提供一个沙箱环境,而在这个沙箱内,你就可以全部可以捕获、拦截或修改一些代码行为,比如所有未被处理的异常。

resolve 方法内主要是用到了 PaintingBinding.instance.imageCache.putIfAbsent(key, () => load(key)PaintingBinding 是一个胶水类,主要是通过 Mixins 粘在 WidgetsFlutterBinding 上使用,而以前的篇章我们说过, WidgetsFlutterBinding 就是我们的启动方法 runApp 的执行者。

所以图片缓存是在PaintingBinding.instance.imageCache内单例维护的。

如下图所示,putIfAbsent 方法内部,主要是通过 key 判断内存中是否已有缓存、或者正在缓存的对象,如果是就返回该 ImageStreamCompleter ,不然就调用 loader 去加载并返回。

值得注意的是,此时的的 cache 是有两个状态的,因为返回的 ImageStreamCompleter 并不代表着图片就加载完成,所以如果是首次加载,会先有 _PendingImage 用于标示该key的图片处于加载中的状态 ,并且添加一个 listener, 用于图片加载完成后,替换为缓存 _CacheImage

发现没有,这里和我们理解上的 Cache 概念稍微有点不同,以前我们缓存的一般是 key - bitmap 对象,也就是实际绘制数据,而在 Flutter 中,缓存的仅是ImageStreamCompleter 对象,而不是实际绘制对象 dart:ui.Image

3、ImageStreamCompleter

ImageStreamCompleter 是一个抽象对象,它主要是用于管理和通知 ImageStream ,处理图片数据后得到的包含有 dart:ui.Image 的对象 ImageInfo

接下来我们看 NetworkImage 中的 ImageStreamCompleter 实现类 MultiFrameImageStreamCompleter 。如下图代码所示,MultiFrameImageStreamCompleter 主要通过 codec 参数获得渲染数据,而这个数据来源通过 _loadAsync 方法得到,该方法主要通过 http 下载图片后,对图片数据通过 PaintingBinding 进行 ImageCodec 编码处理,将图片转化为引擎可绘制数据。

而在 MultiFrameImageStreamCompleter 内部, ui.Codec 会被 ui.Image ,通过 ImageInfo 封装起来,并逐步往回回调到 _ImageState 中,然后通过 setState 将数据传递到 RenderImage 内部去绘制。

怎么样,现在再回过头去看开头的流程图,有没有一切明了的感觉?

二、本地图片缓存

通过上方流程的了解,我们知道 Flutter 实现了图片的内存缓存,但是并没有实现图片的本地缓存,所以我们入手的点,应该从 ImageProvider 开始。

通过上面对 NetworkImage 的分析,我们知道图片是在 _loadAsync 方法通过 http 下载的,所以最简单的就是,我们从 NetworkImage cv 一份代码,修改 _loadAsync 支持 http 下载前读取本地缓存,下载后通过将数据保存在本地。

结合 flutter_cache_manager 插件,如下方代码所示,就可以快速简单实现图片的本地缓存:

 Future<ui.Codec> _loadAsync(NetworkImage key) async {
    assert(key == this);

    /// add this start
    /// flutter_cache_manager DefaultCacheManager
    final fileInfo = await DefaultCacheManager().getFileFromCache(key.url);
    if(fileInfo != null && fileInfo.file != null) {
      final Uint8List cacheBytes = await fileInfo.file.readAsBytes();
      if (cacheBytes != null) {
        return PaintingBinding.instance.instantiateImageCodec(cacheBytes);
      }
    }
    /// add this end

    final Uri resolved = Uri.base.resolve(key.url);
    final HttpClientRequest request = await _httpClient.getUrl(resolved);
    headers?.forEach((String name, String value) {
      request.headers.add(name, value);
    });
    final HttpClientResponse response = await request.close();
    if (response.statusCode != HttpStatus.ok)
      throw Exception('HTTP request failed, statusCode: ${response?.statusCode}, $resolved');

    final Uint8List bytes = await consolidateHttpClientResponseBytes(response);
    if (bytes.lengthInBytes == 0)
      throw Exception('NetworkImage is an empty file: $resolved');
    
    /// add this start
    await DefaultCacheManager().putFile(key.url, bytes);
    /// add this edn

    return PaintingBinding.instance.instantiateImageCodec(bytes);
  }

三、其他补充

1、缓存数量

在闲鱼关于 Flutter 线上应用的内存分析文章中,有过对图片加载对内存问题的详细分析,其中就有一个是 ImageCache 的问题。

上面的流程我们知道, ImageCache 缓存的是一个异步对象,缓存异步加载对象的一个问题是,在图片加载解码完成之前,你无法知道到底将要消耗多少内存,并且大量的图片加载,会导致的解码任务需要产生大量的IO。

而在 Flutter 中, ImageCache 默认的缓存大小是

const int _kDefaultSize = 1000;
const int _kDefaultSizeBytes = 100 << 20; // 100 

所以简单粗暴的做法是: PaintingBinding.instance.imageCache.maximumSize = 100; 同时在页面不可见时暂停图片的加载等。

2、.9图

在 Image中,可以通过 centerSlice 配置参数设置.9图效果哦。

自此,第十篇终于结束了!(///▽///)

资源推荐

完整开源项目推荐: