前端设计模式(1)--工厂模式

3,217 阅读5分钟

设计模式清单

没有链接的是还没有写的,计划要写的,欢迎阅读交流~
前端设计模式(0)面向对象&&设计原则
前端设计模式(1)--工厂模式
前端设计模式(2)--单例模式
前端设计模式(3)--适配器模式
前端设计模式(4)--装饰器模式
前端设计模式(5)--代理模式
前端设计模式(6)--外观模式&&观察者模式
前端设计模式(7)--状态和策略模式
前端设计模式(8)--原型模式
...

写在前面

设计模式有23种,按大类归类的话可以分为三大类:创建型(如:工厂模式、单例模式、原型模式等),结构型模式(如装饰器模式、代理模式等),行为型(如:观察者模式、迭代器模式等);今天我们讲的是工厂模式,其分为工厂方法模式、抽象工厂模式、简单工厂模式,好的,我们一步一步来分析。

简单工厂模式

来来来,我们从简单的开始。 简单工厂模式是由一个工厂对象决定创建出哪一种产品类的实例 类图: 苹果和梨都是继承植物

代码:

class Plant {
    constructor (name) {
        this.name = name
    }
    grow () {
        console.log('我有生长的功能哦~~')
    }
}
class Apple extends Plant {
    constructor (name, color) {
        super(name)
        this.color = color
        console.log(this.color)
    }
}
class Pear extends Plant {
    constructor (name, color) {
        super(name)
        this.color = color
        console.log(this.color)
    }
}
new Apple('苹果', '红色')
new Pear('梨子', '黄色')



// 经典案例-那些年一起用过的jquery
class jQuery{
    constructor(selector){
        let elements = Array.from(document.querySelectorAll(selector));
        let length = elements?elements.length:0;
        for(let i=0;i<length;i++){
            this[i]=elements[i];
        }
        this.length = length;
    }
    html(){

    }
}
window.$ = function(selector){
   return new jQuery(selector);
}

简单工厂的好处在于,我们可以在不动之前原逻辑的基础上,继承和拓展新的功能,这样我们就可以提高效率,之前大神写好的功能可以复用,而且可以站在巨人的肩膀上,不断拓展。当然,其实这些你们平时应该都有写过或者用过,只是现在由一个名词规范起来,是不是觉得突然高大尚了。 上面代码直接new 的缺点是,耦合和依赖于具体的实现。

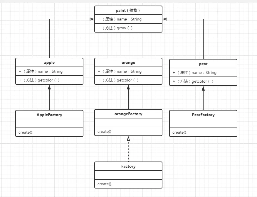
工厂方法模式

同先上个类图,需求变了需要添加个橘子:

上代码:

class Plant{
    constructor(name) {
        this.name=name;
    }
    grow() {
        console.log('growing~~~~~~');    
    }
}
class Apple extends Plant{
    constructor(name, color) {
        super(name);
       this.color = color
    }
}
class Orange extends Plant{
    constructor(name, color) {
        super(name);
       this.color = color
    }
}
class AppleFactory{
    create() {
        return new Apple('苹果''红色');
    }
}
class OrangeFactory{
    create() {
        return new Orange('桔子', '橙色');
    }
}
const settings={
    'apple': AppleFactory,
    'orange':OrangeFactory
}
let apple=new settings['apple']().create();
console.log(apple);
let orange=new settings['orange']().create();
console.log(orange);

这样写的好处是我们可以随意添加不同的水果,我们不用关心如何实现,新增同一个水果类,拿来就用,还有一个好处就是,假如AppleFactory有改动新增新的功能,但是引用的地方很多,我们只需要新增一个AppleFactory,修改不影响老代码。 上面的代码修改一下,引入类似于java接口概念

class Plant{
    constructor(name) {
        this.name=name;
    }
    grow() {
        console.log('growing~~~~~~');    
    }
}
// 新增Factory
class Factory {
    create() { }
}
class Apple extends Plant{
    constructor(name, color) {
        super(name);
       this.color = color
    }
}
class Orange extends Plant{
    constructor(name, color) {
        super(name);
       this.color = color
    }
}
// 子类继承父类 并实现create 方法
class AppleFactory extends Factory{
    static create() {
     return new Apple('苹果''红色');
    }
}
class OrangeFactory extends Factory{
    static create() {
        return new Orange('桔子', '橙色');
    }
}
// 通过配置文件来解耦合
const settings={
    'apple': AppleFactory,
    'orange':OrangeFactory
}
let apple=new settings['apple']().create();
console.log(apple);
let orange=new settings['orange']().create();
console.log(orange);

说明一下类Factory

  • 工厂一般是接口,规定子类必须实现的方法
  • 依赖抽象,而不依赖实现
  • 接口只有方法定义,没有具体实现,如果一个类要实现该接口,就必须实现该接口中的所有方法

抽象工厂模式

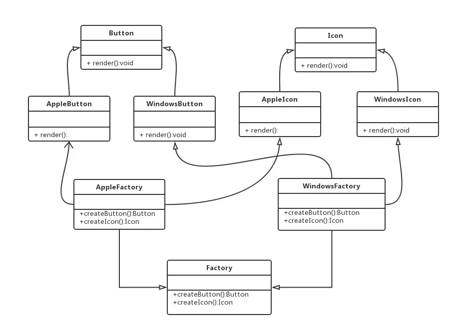
抽象工厂模式是指当有多个抽象角色时,使用的一种工厂模式 抽象工厂模式可以向客户端提供一个接口,使客户端在不必指定产品的具体的情况下,创建多个产品族中的产品对象.

为了好展示我们来举个例子:比如现在用java来写个软件要运行在不同系统window、mac等,但是他们的icon和button是不同的

类图

代码

class Factory {
    // 公共的方法是有一定的关联
    createButton() {//创建按钮
    }
    createIcon() {// 创建图标
    }
}
class Icon { }
class AppleIcon {
    render() {
        console.log(`绘制苹果图标`)
    }
}
class WindowsIcon {
    render() {
        console.log(`绘制window图标`)
    }
}
class Button { }
class AppleButton {
    render() {
        console.log(`绘制苹果按钮`)
    }
}
class WindowsButton {
    render() {
        console.log(`绘制windows按钮`)
    }
}
class AppleFactory extends Factory {
    createButton() {//创建按钮
        return new AppleButton();
    }
    createIcon() {// 创建图标
        return new AppleIcon();
    }
}
class WindowsFactory extends Factory {
    createButton() {//创建按钮
        return new WindowsButton();
    }
    createIcon() {// 创建图标
        return new WindowsIcon();
    }
}
/**
 * Java是跨平台的
 * 1.画一个图标
 * 2.画一个按钮
 */
let windowsFactory = new WindowsFactory();
windowsFactory.createIcon().render();
windowsFactory.createButton().render();
//=========================================
let appleFactory = new AppleFactory();
appleFactory.createIcon().render();
appleFactory.createButton().render();

小结

  1. 简单工厂 一般就是一个函数返回产品的实例 (最常用,使用最多)
  2. 工厂方法 多了工厂类,要想创建产品,需要先创建此工厂的实例,再通过此工厂来创建产品。(少用)
  3. 在抽象工厂中,一个工厂可以创建多种产品 (基本不用) 看到这里了,你们的点赞是我动力~~

补充知识点-类图

  • 用于描述系统中的对象类本身的组成和对象类之间的各种静态关系
  • 类之间的关系:依赖、泛化(继承)、 实现、关联、聚合和组合 这里主要讲类图的依赖、泛化(继承)、

依赖关系(Dependence)

只要在类中用到了对方,那么它们之间就存在依赖关系,如果没有对方,连编译都通过不了, 通俗的说就是 比如 动物 依赖于水和空气,下面为类图: 由三部分组成,类的名字、类的属性、类的方法。 依赖关系由虚线空心箭头表示

泛化关系(Generalization)

泛化关系实际上就是继承关系,他就是依赖关系的特例, 泛化关系由实线空心箭头表示