译者:飞龙
本节是《Python 数据科学手册》(Python Data Science Handbook)的摘录。
Matplotlib 据证明是一种非常有用和流行的可视化工具,但即使狂热的用户也会承认它经常会有很多不足之处。有几个对 Matplotlib 的有效的抱怨常常出现:
- 在 2.0 版之前,Matplotlib 的默认值并不是最佳选择。 它基于大约 1999 年的 MATLAB,经常是这样。
- Matplotlib 的 API 相对较低。 可以进行复杂的统计可视化,但通常需要大量的样板代码。
- Matplotlib 比 Pandas 早了十多年,因此不适合与 Pandas 的
DataFrame`一起使用。 为了可视化来自 PandasDataFrame的数据,你必须提取每个Series``并经常将它们连接成正确的格式。 如果有一个绘图库可以智能地在绘图中使用DataFrame标签会更好。
这些问题的答案是Seaborn。 Seaborn 在 Matplotlib 之上提供 API,为绘图样式和颜色默认值提供合理的选择,为常见的统计绘图类型定义简单的高级函数,并与 Pandas DataFrame提供的功能集成。
公平地说,Matplotlib 团队正在解决这个问题:它最近添加了“自定义 Matplotlib:配置和样式表”中讨论的plt.style工具,并且正在开始 更无缝地处理 Pandas 数据。该库的 2.0 版本将包含新的默认样式表,它将改善现状。但出于所讨论的所有原因,Seaborn 仍然是一个非常有用的插件。
Seaborn VS Matplotlib
下面是 Matplotlib 中简单随机游走图的示例,使用其经典的绘图格式和颜色。我们从典型的导入开始:
import matplotlib.pyplot as plt
plt.style.use('classic')
%matplotlib inline
import numpy as np
import pandas as pd
现在我们创建一些随机游走数据:
# 创建一些数据
rng = np.random.RandomState(0)
x = np.linspace(0, 10, 500)
y = np.cumsum(rng.randn(500, 6), 0)
并执行简单的绘图:
# 使用 Matplotlib 默认值绘制数据
plt.plot(x, y)
plt.legend('ABCDEF', ncol=2, loc='upper left');
虽然结果包含了我们希望传达的所有信息,但它的确以一种并非好看的方式,甚至在 21 世纪数据可视化的背景下看起来有点过时。
现在让我们来看看它如何与 Seaborn 一起使用。我们将要看到,Seaborn 有许多自己的高级绘图例程,但它也可以覆盖 Matplotlib 的默认参数,反过来甚至可以使简单的 Matplotlib 脚本产生非常出色的输出。我们可以通过调用 Seaborn 的set()方法来设置样式。按照惯例,Seaborn 被导入为sns:
import seaborn as sns
sns.set()
现在让我们重新运行与以前相同的两行:
# 和上面一样的绘图代码
plt.plot(x, y)
plt.legend('ABCDEF', ncol=2, loc='upper left');
啊,好多了!
探索 Seaborn 绘图
Seaborn 的主要思想是它提供高级命令,来创建用于统计数据探索,甚至是一些统计模型拟合的各种绘图类型。
我们来看看Seaborn中可用的一些数据集和绘图类型。 请注意,以下所有都可以使用原始 Matplotlib 命令完成(事实上,这是 Seaborn 所做的事情),但 Seaborn API 更方便。
直方图,KDE,和密度
通常在统计数据可视化中,你只需要绘制直方图和变量的联合分布。我们已经看到这在 Matplotlib 中相对简单:
data = np.random.multivariate_normal([0, 0], [[5, 2], [2, 2]], size=2000)
data = pd.DataFrame(data, columns=['x', 'y'])
for col in 'xy':
plt.hist(data[col], normed=True, alpha=0.5)
我们可以使用核密度估计来获得对分布的平滑估计,而不是直方图,Seaborn 使用sns.kdeplot来执行:
for col in 'xy':
sns.kdeplot(data[col], shade=True)
直方图和 KDE 可以使用distplot组合:
sns.distplot(data['x'])
sns.distplot(data['y']);
如果我们将完整的二维数据集传递给kdeplot,我们将获得数据的二维可视化:
sns.kdeplot(data);
我们可以使用sns.jointplot查看联合分布和边缘分布。对于此图,我们将样式设置为白色背景:
with sns.axes_style('white'):
sns.jointplot("x", "y", data, kind='kde');
还有其他参数可以传递给jointplot - 例如,我们可以使用基于六边形的直方图:
with sns.axes_style('white'):
sns.jointplot("x", "y", data, kind='hex')
配对绘图
将联合绘图推广到高维数据集时,最终会得到配对绘图。 当你想要绘制所有值对于彼此的配对时,这对于探索多维数据之间的相关性非常有用。
我们将使用着名的鸢尾花数据集进行演示,该数据集列出了三种鸢尾花物种的花瓣和萼片的测量值:
iris = sns.load_dataset("iris")
iris.head()
| sepal_length | sepal_width | petal_length | petal_width | species | |
|---|---|---|---|---|---|
| 0 | 5.1 | 3.5 | 1.4 | 0.2 | setosa |
| 1 | 4.9 | 3.0 | 1.4 | 0.2 | setosa |
| 2 | 4.7 | 3.2 | 1.3 | 0.2 | setosa |
| 3 | 4.6 | 3.1 | 1.5 | 0.2 | setosa |
| 4 | 5.0 | 3.6 | 1.4 | 0.2 | setosa |
可视化样本之间的多维关系就像调用sns.pairplot一样简单:
sns.pairplot(iris, hue='species', size=2.5);
分面直方图
有时,查看数据的最佳方式是通过子集的直方图。 Seaborn 的FacetGrid使其非常简单。我们将根据各种指标数据查看一些数据,它们显示餐厅员工在小费中收到的金额:
tips = sns.load_dataset('tips')
tips.head()
| | total_bill | tip | sex | smoker | day | time | size | | --- | --- | --- | --- | --- | --- | --- | | 0 | 16.99 | 1.01 | Female | No | Sun | Dinner | 2 | | 1 | 10.34 | 1.66 | Male | No | Sun | Dinner | 3 | | 2 | 21.01 | 3.50 | Male | No | Sun | Dinner | 3 | | 3 | 23.68 | 3.31 | Male | No | Sun | Dinner | 2 | | 4 | 24.59 | 3.61 | Female | No | Sun | Dinner | 4 |
tips['tip_pct'] = 100 * tips['tip'] / tips['total_bill']
grid = sns.FacetGrid(tips, row="sex", col="time", margin_titles=True)
grid.map(plt.hist, "tip_pct", bins=np.linspace(0, 40, 15));
因子图
因子图也可用于此类可视化。 这允许你查看由任何其他参数定义的桶中的参数分布:
with sns.axes_style(style='ticks'):
g = sns.factorplot("day", "total_bill", "sex", data=tips, kind="box")
g.set_axis_labels("Day", "Total Bill");
联合分布
与我们之前看到的配对图类似,我们可以使用sns.jointplot来显示不同数据集之间的联合分布以及相关的边缘分布:
with sns.axes_style('white'):
sns.jointplot("total_bill", "tip", data=tips, kind='hex')
联合图甚至可以做一些自动的核密度估计和回归:
sns.jointplot("total_bill", "tip", data=tips, kind='reg');
条形图
时间序列可以使用sns.factorplot绘制。 在下面的示例中,我们将使用我们在“聚合和分组”中首次看到的行星数据:
planets = sns.load_dataset('planets')
planets.head()
| method | number | orbital_period | mass | distance | year | |
|---|---|---|---|---|---|---|
| 0 | Radial Velocity | 1 | 269.300 | 7.10 | 77.40 | 2006 |
| 1 | Radial Velocity | 1 | 874.774 | 2.21 | 56.95 | 2008 |
| 2 | Radial Velocity | 1 | 763.000 | 2.60 | 19.84 | 2011 |
| 3 | Radial Velocity | 1 | 326.030 | 19.40 | 110.62 | 2007 |
| 4 | Radial Velocity | 1 | 516.220 | 10.50 | 119.47 | 2009 |
with sns.axes_style('white'):
g = sns.factorplot("year", data=planets, aspect=2,
kind="count", color='steelblue')
g.set_xticklabels(step=5)
通过查看每个行星的发现方法,我们可以了解更多信息:
with sns.axes_style('white'):
g = sns.factorplot("year", data=planets, aspect=4.0, kind='count',
hue='method', order=range(2001, 2015))
g.set_ylabels('Number of Planets Discovered')
对于使用 Seaborn 进行绘图的更多信息,请参阅 Seaborn 文档,教程和 Seaborn 画廊。
示例:探索马拉松结束时间
在这里,我们将使用 Seaborn 来帮我们可视化和理解马拉松的结果。我从 Web 上的数据源抓取数据,汇总并删除任何身份信息,并将其放在 GitHub 上,可以在那里下载(如果你有兴趣使用 Python 抓取网页,我建议阅读 Ryan Mitchell 的《Web Scraping with Python》。我们首先从 Web 下载数据并将其加载到 Pandas 中:
# !curl -O https://raw.githubusercontent.com/jakevdp/marathon-data/master/marathon-data.csv
data = pd.read_csv('marathon-data.csv')
data.head()
| age | gender | split | final | |
|---|---|---|---|---|
| 0 | 33 | M | 01:05:38 | 02:08:51 |
| 1 | 32 | M | 01:06:26 | 02:09:28 |
| 2 | 31 | M | 01:06:49 | 02:10:42 |
| 3 | 38 | M | 01:06:16 | 02:13:45 |
| 4 | 31 | M | 01:06:32 | 02:13:59 |
默认情况下,Pandas 将时间列加载为 Python 字符串(类型object);我们可以通过查看DataFrame的dtypes属性来看到它:
data.dtypes
'''
age int64
gender object
split object
final object
dtype: object
'''
让我们通过为时间提供转换器来解决这个问题:
def convert_time(s):
h, m, s = map(int, s.split(':'))
return pd.datetools.timedelta(hours=h, minutes=m, seconds=s)
data = pd.read_csv('marathon-data.csv',
converters={'split':convert_time, 'final':convert_time})
data.head()
| age | gender | split | final | |
|---|---|---|---|---|
| 0 | 33 | M | 01:05:38 | 02:08:51 |
| 1 | 32 | M | 01:06:26 | 02:09:28 |
| 2 | 31 | M | 01:06:49 | 02:10:42 |
| 3 | 38 | M | 01:06:16 | 02:13:45 |
| 4 | 31 | M | 01:06:32 | 02:13:59 |
data.dtypes
'''
age int64
gender object
split timedelta64[ns]
final timedelta64[ns]
dtype: object
'''
这看起来好多了。 出于我们的 Seaborn 绘图工具的目的,让我们接下来添加以秒为单位的列:
data['split_sec'] = data['split'].astype(int) / 1E9
data['final_sec'] = data['final'].astype(int) / 1E9
data.head()
| age | gender | split | final | split_sec | final_sec | |
|---|---|---|---|---|---|---|
| 0 | 33 | M | 01:05:38 | 02:08:51 | 3938.0 | 7731.0 |
| 1 | 32 | M | 01:06:26 | 02:09:28 | 3986.0 | 7768.0 |
| 2 | 31 | M | 01:06:49 | 02:10:42 | 4009.0 | 7842.0 |
| 3 | 38 | M | 01:06:16 | 02:13:45 | 3976.0 | 8025.0 |
| 4 | 31 | M | 01:06:32 | 02:13:59 | 3992.0 | 8039.0 |
为了了解数据的样子,我们可以在数据上绘制一个jointplot:
with sns.axes_style('white'):
g = sns.jointplot("split_sec", "final_sec", data, kind='hex')
g.ax_joint.plot(np.linspace(4000, 16000),
np.linspace(8000, 32000), ':k')
虚线表示如果他们以完全稳定的速度跑马拉松,那么某人的时间会在哪里。 分布高于此的事实表明(正如你所料)大多数人在马拉松比赛过程中减速。如果你有竞争力,那么你就会知道那些在比赛后半段跑得更快的人 - 被称为将比赛负分割(negative-split)。
让我们在数据中创建另一个列,即分割分数,它测量每个运动员将比赛负分割或正分割(positive-split)的程度:
data['split_frac'] = 1 - 2 * data['split_sec'] / data['final_sec']
data.head()
| age | gender | split | final | split_sec | final_sec | split_frac | |
|---|---|---|---|---|---|---|---|
| 0 | 33 | M | 01:05:38 | 02:08:51 | 3938.0 | 7731.0 | -0.018756 |
| 1 | 32 | M | 01:06:26 | 02:09:28 | 3986.0 | 7768.0 | -0.026262 |
| 2 | 31 | M | 01:06:49 | 02:10:42 | 4009.0 | 7842.0 | -0.022443 |
| 3 | 38 | M | 01:06:16 | 02:13:45 | 3976.0 | 8025.0 | 0.009097 |
| 4 | 31 | M | 01:06:32 | 02:13:59 | 3992.0 | 8039.0 | 0.006842 |
如果此分割差异小于零,则这个人将比赛以这个比例负分割。让我们绘制这个分割分数的分布图:
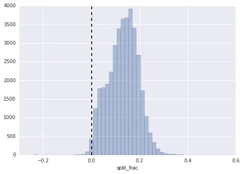
sns.distplot(data['split_frac'], kde=False);
plt.axvline(0, color="k", linestyle="--");
sum(data.split_frac < 0)
# 251
在近 40,000 名参与者中,只有 250 人将马拉松负分割。
让我们看看这个分割分数和其他变量之间是否存在任何相关性。我们将使用pairgrid来绘制所有这些相关性:
g = sns.PairGrid(data, vars=['age', 'split_sec', 'final_sec', 'split_frac'],
hue='gender', palette='RdBu_r')
g.map(plt.scatter, alpha=0.8)
g.add_legend();
看起来分割分数与年龄没有特别的关联,但确实与最终时间相关:更快的运动员往往将马拉松时间等分。(我们在这里看到,当涉及到绘图样式时,Seaborn 不是 Matplotlib 弊病的灵丹妙药:特别是,x轴标签重叠。因为输出是一个简单的 Matplotlib 图,但是,“自定义刻度”中的方法可以用来调整这些东西。)
这里男女之间的区别很有意思。 让我们看看这两组的分割分数的直方图:
sns.kdeplot(data.split_frac[data.gender=='M'], label='men', shade=True)
sns.kdeplot(data.split_frac[data.gender=='W'], label='women', shade=True)
plt.xlabel('split_frac');
这里有趣的是,有更多的男人比女人更接近等分!这几乎看起来像男女之间的某种双峰分布。 让我们看看,我们是否可以通过将分布看做年龄的函数,来判断发生了什么。
比较分布的好方法是使用提琴图:
sns.violinplot("gender", "split_frac", data=data,
palette=["lightblue", "lightpink"]);
这是比较男女之间分布的另一种方式。
让我们看得深入一些,然后将这些提琴图作为年龄的函数进行比较。我们首先在数组中创建一个新列,指定每个人的年龄,以十年为单位:
data['age_dec'] = data.age.map(lambda age: 10 * (age // 10))
data.head()
| age | gender | split | final | split_sec | final_sec | split_frac | age_dec | |
|---|---|---|---|---|---|---|---|---|
| 0 | 33 | M | 01:05:38 | 02:08:51 | 3938.0 | 7731.0 | -0.018756 | 30 |
| 1 | 32 | M | 01:06:26 | 02:09:28 | 3986.0 | 7768.0 | -0.026262 | 30 |
| 2 | 31 | M | 01:06:49 | 02:10:42 | 4009.0 | 7842.0 | -0.022443 | 30 |
| 3 | 38 | M | 01:06:16 | 02:13:45 | 3976.0 | 8025.0 | 0.009097 | 30 |
| 4 | 31 | M | 01:06:32 | 02:13:59 | 3992.0 | 8039.0 | 0.006842 | 30 |
men = (data.gender == 'M')
women = (data.gender == 'W')
with sns.axes_style(style=None):
sns.violinplot("age_dec", "split_frac", hue="gender", data=data,
split=True, inner="quartile",
palette=["lightblue", "lightpink"]);
考虑到这一点,我们可以看到男性和女性的分布在哪里不同:与同龄(或任何年龄的)女性相比,20 到 50 岁男性的分割分布,与较低的分割相比,表现出明显的过度密集。
同样令人惊讶的是,这位 80 岁的女性在分割时间方面表现优于每个人。 这可能是因为我们估计来自小数字的分布,因为在该范围内只有少数运动员:
(data.age > 80).sum()
# 7
回到带有负分割的男性:谁是这些运动员? 这个分割分数是否与快速结束相关? 我们可以很容易地绘制这个图。 我们将使用regplot,它将自动拟合数据的线性回归:
g = sns.lmplot('final_sec', 'split_frac', col='gender', data=data,
markers=".", scatter_kws=dict(color='c'))
g.map(plt.axhline, y=0.1, color="k", ls=":");
显然,带有快速分割的人是精英运动员,他们在约 15,000 秒或约 4 小时内结束。 慢于此的人不太可能具有快速的第二次分割。