通俗易懂--岭回归(L2)、lasso回归(L1)、ElasticNet讲解(算法+案例)

2,974 阅读4分钟

1.L2正则化(岭回归)

1.1问题

想要理解什么是正则化,首先我们先来了解上图的方程式。当训练的特征和数据很少时,往往会造成欠拟合的情况,对应的是左边的坐标;而我们想要达到的目的往往是中间的坐标,适当的特征和数据用来训练;但往往现实生活中影响结果的因素是很多的,也就是说会有很多个特征值,所以训练模型的时候往往会造成过拟合的情况,如右边的坐标所示。

1.2公式

以图中的公式为例,往往我们得到的模型是:\theta_0+\theta_1x+\theta_2x^2+\theta_3x^3+\theta_4x^4,为了能够得到中间坐标的图形,肯定是希望\theta_3\theta_4越小越好,因为这两项越小就越接近于0,就可以得到中间的图形了。

对应的损失函数也加上这个惩罚项(为了惩罚\theta):假设\lambda=1000

  • min(\frac{1}{2m}[\sum_{i=1}^{m}(h_\theta(x^i)-y^i)^2+1000\theta_3^2+1000\theta_4^2])

为了求得最小值,使\theta值趋近于0,这就达到了我们的目的,得到中间坐标的方程。

把以上公式通用化得:

  • min(\frac{1}{2m}[\sum_{i=1}^{m}(h_\theta(x^i)-y^i)^2+\lambda\sum_{j=1}^{n}\theta_j^2])

相当于在原始损失函数中加上了一个惩罚项(\lambda项)

这就是防止过拟合的一个方法,通常叫做L2正则化,也叫作岭回归。

1.3对应图形

我们可以简化L2正则化的方程:

  • J=J_0+\lambda\sum_{w}w^2

J_0表示原始的损失函数,咱们假设正则化项为:L=\lambda(w_1^2+w_2^2)

我们不妨回忆一下圆形的方程:(x-a)^2+(y-b)^2=r^2

其中(a,b)为圆心坐标,r为半径。那么经过坐标原点的单位元可以写成:x^2+y^2=1

正和L2正则化项一样,同时,机器学习的任务就是要通过一些方法(比如梯度下降)求出损失函数的最小值。

此时我们的任务变成在L约束下求出J_0取最小值的解。

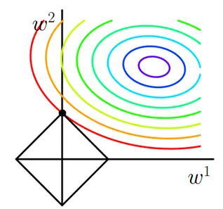
求解J_o的过程可以画出等值线。同时L2正则化的函数L也可以在w_1 w_2的二维平面上画出来。如下图:

UTOOLS1546953455440.png

L表示为图中的黑色圆形,随着梯度下降法的不断逼近,与圆第一次产生交点,而这个交点很难出现在坐标轴上。

这就说明了L2正则化不容易得到稀疏矩阵,同时为了求出损失函数的最小值,使得w1和w2无限接近于0,达到防止过拟合的问题。

1.4使用场景

只要数据线性相关,用LinearRegression拟合的不是很好,需要正则化,可以考虑使用岭回归(L2), 如何输入特征的维度很高,而且是稀疏线性关系的话, 岭回归就不太合适,考虑使用Lasso回归。

1.5代码实现

GitHub代码--L2正则化

2.L1正则化(lasso回归)

2.1公式

L1正则化与L2正则化的区别在于惩罚项的不同:

  • min(\frac{1}{2m}[\sum_{i=1}^{m}(h_\theta(x^i)-y^i)^2+\lambda\sum_{j=1}^{n}|\theta|])

L1正则化表现的是\theta的绝对值,变化为上面提到的w1和w2可以表示为:

  • J=J_0+\lambda(|w_1|+|w_2|)

2.2对应图形

求解J_o的过程可以画出等值线。同时L1正则化的函数也可以在w_1 w_2的二维平面上画出来。如下图:

UTOOLS1546955675245.png

惩罚项表示为图中的黑色棱形,随着梯度下降法的不断逼近,与棱形第一次产生交点,而这个交点很容易出现在坐标轴上。这就说明了L1正则化容易得到稀疏矩阵。

2.3使用场景

L1正则化(Lasso回归)可以使得一些特征的系数变小,甚至还使一些绝对值较小的系数直接变为0,从而增强模型的泛化能力 。对于高纬的特征数据,尤其是线性关系是稀疏的,就采用L1正则化(Lasso回归),或者是要在一堆特征里面找出主要的特征,那么L1正则化(Lasso回归)更是首选了。

2.4代码实现

GitHub代码--L1正则化

3.ElasticNet回归

3.1公式

ElasticNet综合了L1正则化项和L2正则化项,以下是它的公式:

  • min(\frac{1}{2m}[\sum_{i=1}^{m}(h_\theta(x^i)-y^i)^2+\lambda\sum_{j=1}^{n}\theta_j^2]+\lambda\sum_{j=1}^{n}|\theta|)

3.2使用场景

ElasticNet在我们发现用Lasso回归太过(太多特征被稀疏为0),而岭回归也正则化的不够(回归系数衰减太慢)的时候,可以考虑使用ElasticNet回归来综合,得到比较好的结果。

3.3代码实现

from sklearn import linear_model  
#得到拟合模型,其中x_train,y_train为训练集  
ENSTest = linear_model.ElasticNetCV(alphas=[0.0001, 0.0005, 0.001, 0.01, 0.1, 1, 10], l1_ratio=[.01, .1, .5, .9, .99],  max_iter=5000).fit(x_train, y_train)  
#利用模型预测,x_test为测试集特征变量  
y_prediction = ENSTest.predict(x_test)