系列目录地址
- 一、基础知识概览
前言
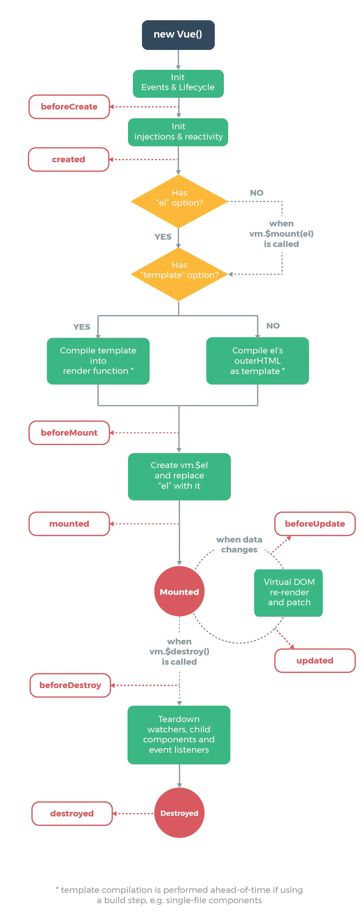
在之前的 Vue 学习中,我们在使用 Vue 时,都会创建一个 Vue 的实例,而每个 Vue 实例在被创建时都要经过一系列的初始化过程。例如,需要设置数据监听、编译模板、将实例挂载到 DOM 并在数据变化时更新 DOM 等。在这个过程中,Vue 会运行一些生命周期钩子函数,而我们则可以在钩子函数中编写一些自定义方法,用以在 Vue 的整个生命周期中某些阶段实现我们特殊需求。那么,本章,我们就来了解 Vue 实例的生命周期钩子函数。
仓储地址:Chapter01-Rookie Lifecycle Hooks
干货合集
在我们使用 Vue 的时候,都会先创建一个 Vue 实例,这个实例不仅是我们挂载 Vue 框架的入口,也是 MVVM 思想中的 VM(ViewModel)。在我们使用 Vue 的整个过程中,归根结底都是在对这个 Vue 实例进行操作。因此,只有当我们了解 Vue 实例的生命周期之后,才可以更好的实现我们的业务逻辑。

一、 beforeCreate & created
在我们通过 new Vue() 创建了一个 Vue 实例之后,会执行 init 方法,此时只会初始化 Vue 实例所包含的一些默认的事件与生命周期函数,在这个实例还未被完全创建之前,则会执行我们的 beforeCreate 钩子函数。
在下面的例子中,我们在实例化 Vue 对象时,自定义了一个 message 属性,同时设定了一个 show 方法,现在我们来看看当实例并没有完全被创建之前,是否能够获取到我们自定义的属性与方法。
<div id="app">
{{message}}
</div>
<script>
var vm = new Vue({
el: '#app',
data: {
message: 'Hello World!'
},
methods: {
show() {
console.log('执行了 show 方法');
}
},
beforeCreate() {
console.log(`Vue 实例挂载对象 el:${this.$el}`)
console.log(`Vue 实例的 data 对象:${this.$data}`)
console.log(`Vue 实例的 message 属性值:${this.message}`)
console.log(`Vue 实例的 methods 对象:${this.$options.methods}`)
this.show();
}
})
</script>

当 beforeCreated 钩子函数执行完成后,Vue 实例已经初始化完成,此时将要执行生命周期中的 created 钩子函数来监听我们对于数据的更改或是监听事件。
<div id="app">
{{message}}
</div>
<script>
var vm = new Vue({
el: '#app',
data: {
message: 'Hello World!'
},
methods: {
show() {
console.log('执行了 show 方法');
}
},
created() {
console.log(`Vue 实例挂载对象 el:${this.$el}`)
console.log(`Vue 实例的 data 对象:${this.$data}`)
console.log(`Vue 实例的 message 属性值:${this.message}`)
console.log(`Vue 实例的 methods 对象:${this.$options.methods}`)
this.show();
}
})
</script>

二、 beforeMount & mounted
当 Vue 实例执行完 beforeCreated、created 钩子函数之后,Vue 实例已经初始化完成,而 Vue 实例并没有挂载到页面的 DOM 上。在挂载到页面 DOM 元素之前,则需要执行 beforeMount 钩子函数将我们的实例绑定到模板上进行编译渲染。
<div id="app">
<h3 id="h3">{{message}}</h3>
</div>
<script>
var vm = new Vue({
el: '#app',
data: {
message: 'Hello World!'
},
methods: {
show() {
console.log('执行了 show 方法');
}
},
beforeMount() {
console.log(document.getElementById('h3').innerText)
}
})
</script>

当把编译完成的模板挂载到页面上时,则需要执行 mounted 钩子函数,在这个阶段,用户就可以看到已经渲染好的页面。
<div id="app">
<h3 id="h3">{{message}}</h3>
</div>
<script>
var vm = new Vue({
el: '#app',
data: {
message: 'Hello World!'
},
methods: {
show() {
console.log('执行了 show 方法');
}
},
mounted() {
console.log(document.getElementById('h3').innerText)
}
})
</script>

从上面的例子中可以看出,mounted 是创建 Vue 实例过程中的最后一个生命周期钩子函数,当执行完 mounted 钩子函数之后,实例已经被完成创建好,并已经渲染到页面中,此时,如果我们不对实例进行任何的操作的话,Vue 实例则不会执行 新的生命周期钩子函数。
三、 beforeUpdate & updated
在执行完了 mounted 钩子函数之后,Vue 实例实际已经脱离了实例的创建阶段,进入实例的运行阶段。此时,当我们对实例的 data 进行修改时,则会触发 beforeUpdate、updated 这两个钩子函数。
<div id="app">
<h3 id="h3">{{message}}</h3>
</div>
<script>
var vm = new Vue({
el: '#app',
data: {
message: 'Hello World!'
},
methods: {
show() {
console.log('执行了 show 方法');
}
},
beforeUpdate() {
console.log(`页面上的数据:${document.getElementById('h3').innerText}`)
console.log(`data 中的 message 数据:${this.message}`)
}
})
</script>

Vue 作为一个具有数据双向绑定特性的框架,当我们实时修改了页面元素的值之后,肯定希望页面可以同步变更数据。而在执行 beforeUpdate 钩子函数之后,我们已经在实例中修改了数据,现在只需要重新渲染到页面就可以了,这时候,则会执行 updated 钩子函数。
<div id="app">
<h3 id="h3">{{message}}</h3>
</div>
<script>
var vm = new Vue({
el: '#app',
data: {
message: 'Hello World!'
},
methods: {
show() {
console.log('执行了 show 方法');
}
},
updated() {
console.log(`页面上的数据:${document.getElementById('h3').innerText}`)
console.log(`data 中的 message 数据:${this.message}`)
}
})
</script>

四、 beforeDestroy & destroyed
既然有 Vue 实例的创建,那么在我们不需要 Vue 实例的时候就需要将这个实例进行销毁。而 beforeDestroy 以及 destroyed 钩子函数则会帮我们实现这一目的。
<div id="app">
{{message}}
</div>
<script>
var vm = new Vue({
el: '#app',
data: {
message: 'Hello World!'
},
methods: {
show() {
console.log('执行了 show 方法');
}
},
beforeDestroy() {
console.log(`Vue 实例挂载对象 el:${this.$el}`)
console.log(`Vue 实例的 data 对象:${this.$data}`)
console.log(`Vue 实例的 message 属性值:${this.message}`)
console.log(`Vue 实例的 methods 对象:${this.$options.methods}`)
this.show();
},
destroyed() {
console.log(`Vue 实例挂载对象 el:${this.$el}`)
console.log(`Vue 实例的 data 对象:${this.$data}`)
console.log(`Vue 实例的 message 属性值:${this.message}`)
console.log(`Vue 实例的 methods 对象:${this.$options.methods}`)
this.show();
}
})
</script>

总结
| 钩子函数 | 描述 |
|---|---|
| beforeCreate | Vue 实例进行初始化,此时实例的各个组件还没有进行初始化完成,因此不能访问到 data、computed、watch、methods 上的方法和数据,同时,Vue 实例的挂载点也没有进行初始化 |
| created | Vue 实例初始化完成,此时可以访问 data、computed、watch、methods 上的方法和数据,但是依旧没有进行 Vue 实例的挂载点初始化 |
| beforeMount | 将实例绑定到模板并进行渲染,但并不会将实例挂载到页面上 |
| mounted | 将渲染好的模板绑定到页面上,此时,Vue 实例已完全创建好 |
| beforeUpdate | 数据变更时调用,在实例数据更改之前执行任何应该发生的自定义逻辑或操作 |
| updated | 将 Vue 实例更新完成的数据重新渲染到内存中的虚拟 DOM 上,再将虚拟 DOM 应用到页面上 |
| beforeDestroy | Vue 实例进入销毁阶段,此时实例上的 data、methods、过滤器、指令等等还是处于可用的状态,还没有真正执行销毁的过程(解除与页面 DOM 元素的绑定) |
| destroyed | 实例被销毁(解除与页面 DOM 元素的绑定) |
参考
7、Vue.js – lifecycle hooks, the layman’s overview
占坑
作者:墨墨墨墨小宇
个人简介:96年生人,出生于安徽某四线城市,毕业于Top 10000000 院校。.NET程序员,枪手死忠,喵星人。于2016年12月开始.NET程序员生涯,微软.NET技术的坚定坚持者,立志成为云养猫的少年中面向谷歌编程最厉害的.NET程序员。
个人博客:yuiter.com
博客园博客:www.cnblogs.com/danvic712