一,引言
没有足够的关于结构化深度学习的出版物,但它肯定出现在行业中:
结构化深度学习,作者:Kerem Turgutlu @datascience.com
你可以使用此工具从 Google 下载图片并解决自己的问题:
小型图像数据集的乐趣(第2部分),作者:Nikhil B @datascience.com
如何训练神经网络的介绍(一篇伟大的技术写作):
我们如何“训练”神经网络?,由 Vitaly Bushaev @datascience.com
学生们在 Kaggle 幼苗分类比赛中与 Jeremy 竞争。
II. 协同过滤 - 使用 MovieLens 数据集
讨论的笔记本可以在这里找到(lesson5-movielens.ipynb)。
我们来看看数据。 我们将使用userId (类别), movieId (类别)和rating(因变量)进行建模。
ratings = pd.read_csv(path+'ratings.csv')
ratings.head()
为 Excel 创建子集
我们创建了最受欢迎的电影和大多数电影狂热粉的交叉表,我们将其复制到 Excel 中进行可视化。
g=ratings.groupby('userId')['rating'].count()
topUsers=g.sort_values(ascending=False)[:15]
g=ratings.groupby('movieId')['rating'].count()
topMovies=g.sort_values(ascending=False)[:15]
top_r = ratings.join(topUsers, rsuffix='_r', how='inner', on='userId')
top_r = top_r.join(topMovies, rsuffix='_r', how='inner', on='movieId')
pd.crosstab(top_r.userId, top_r.movieId, top_r.rating, aggfunc=np.sum)
这是包含上述信息的 excel 文件。 首先,我们将使用矩阵分解而不构建神经网络。
- 蓝色单元格 - 实际评级
- 紫色单元格 - 我们的预测
- 红色单元格 - 我们的损失函数即均方根误差(RMSE)
- 绿色单元格 - 电影嵌入(随机初始化)
- 橙色单元格 - 用户嵌入(随机初始化)
每个预测是电影嵌入向量和用户嵌入向量的点积。 在线性代数术语中,它等于矩阵乘积,因为一个是行,一个是列。 如果没有实际评级,我们将预测设置为零(将其视为测试数据 - 而不是训练数据)。
然后我们使用梯度下降来减少损失。 Microsoft Excel 在加载项中有一个“求解器”,可以通过更改所选单元格来最小化变量(GRG Nonlinear是你要使用的方法)。
这可称为“浅学习”(与深度学习相反),因为没有非线性层或第二线性层。 那么我们直觉上做了什么呢? 每部电影的五个数字称为“嵌入”(潜在因式) - 第一个数字可能代表科幻和幻想的程度,第二个数字可能是电影使用了多少特效,第三个可能是对话驱动的程度。与之类似,每个用户还有 5 个数字,例如,表示用户喜欢幻想,特效和对话驱动的电影的程度。 我们的预测是这些向量的叉乘。 由于我们没有每个用户的每个电影评论,因此我们试图找出哪些电影与这部电影相似,以及其他用户评价其他电影,如何与这个用户评价这个电影类似(因此称为“协同”)。
我们如何处理新用户或新电影 - 我们是否需要重新训练模型? 我们现在没有时间来讨论这个问题,但基本上你需要有一个新的用户模型或最初会使用的新电影模型,随着时间的推移你需要重新训练模型。
简单的 Python 版本 [26:03]
这应该看起来很熟悉了。 我们通过选择随机 ID 集来创建验证集。 wd是 L2 正则化的权重衰减, n_factors是我们想要的嵌入矩阵有多大。
val_idxs = get_cv_idxs(len(ratings))
wd = 2e-4
n_factors = 50
我们从 CSV 文件创建模型数据对象:
cf = CollabFilterDataset.from_csv(path, 'ratings.csv', 'userId', 'movieId', 'rating')
然后我们得到一个适合模型数据的学习器,并拟合模型:
learn = cf.get_learner(n_factors, val_idxs, 64, opt_fn=optim.Adam)
learn.fit(1e-2, 2, wds=wd, cycle_len=1, cycle_mult=2)
learn.fit(1e-2, 2, wds=wd, cycle_len=1, cycle_mult=2)
输出 MSE
由于输出是均方误差,你可以通过以下方式获取 RMSE:
math.sqrt(0.765)
输出约为 0.88,优于 0.91 的基准。
你可以通过常规方式获得预测:
preds = learn.predict()
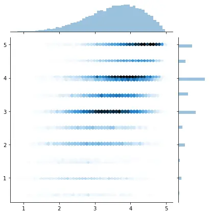
你也可以使用 seaborn sns(建立在matplotlib之上):
y = learn.data.val_y
sns.jointplot(preds, y, kind='hex', stat_func=None)
使用 Python 的点乘
T是 PyTorch 中的张量
a = T([[1., 2], [3, 4]])
b = T([[2., 2], [10, 10]])
当我们在 numpy 或 PyTorch 中的张量之间有一个数学运算符时,它将逐元素运算,假设它们都具有相同的维数。 下面是你如何计算两个向量的点积(例如(1,2)·(2,2)= 6 - 矩阵a和b的第一行):
(a*b).sum(1)
'''
6
70
[torch.FloatTensor of size 2]
'''
构建我们的第一个自定义层(即 PyTorch 模块)[33:55]
我们通过创建一个扩展nn.Module并覆盖forward函数的 Python 类来实现它。
class DotProduct (nn.Module):
def forward(self, u, m): return (u*m).sum(1)
现在我们可以调用它并得到预期的结果(注意我们不需要写model.forward(a, b)来调用forward函数 - 它是 PyTorch 魔法。) [40:14] :
model = DotProduct()
model(a,b)
'''
6
70
[torch.FloatTensor of size 2]
'''
建造更复杂的模块 [41:31]
这个实现对DotProduct类有两个补充:
- 两个
nn.Embedding矩阵 - 在上面的嵌入矩阵中查找我们的用户和电影
用户 ID 很可能不是连续的,这使其很难用作嵌入矩阵的索引。 因此,我们将首先创建从零开始并且连续的索引,并使用匿名函数lambda和 Pandas 的apply函数,将ratings.userId列替换为索引,并对ratings.movieId执行相同的操作。
u_uniq = ratings.userId.unique()
user2idx = {o:i for i,o in enumerate(u_uniq)}
ratings.userId = ratings.userId.apply(lambda x: user2idx[x])
m_uniq = ratings.movieId.unique()
movie2idx = {o:i for i,o in enumerate(m_uniq)}
ratings.movieId = ratings.movieId.apply(lambda x: movie2idx[x])
n_users=int(ratings.userId.nunique()) n_movies=int(ratings.movieId.nunique())
提示: {o:i for i,o in enumerate(u_uniq)}是一个方便的代码行,保存在你的工具箱中!
class EmbeddingDot(nn.Module):
def __init__(self, n_users, n_movies):
super().__init__()
self.u = nn.Embedding(n_users, n_factors)
self.m = nn.Embedding(n_movies, n_factors)
self.u.weight.data.uniform_(0,0.05)
self.m.weight.data.uniform_(0,0.05)
def forward(self, cats, conts):
users,movies = cats[:,0],cats[:,1]
u,m = self.u(users),self.m(movies)
return (u*m).sum(1)
请注意, __init__是一个现在需要的构造函数,因为我们的类需要跟踪“状态”(多少部电影,多少用户,多少因子等)。 我们将权重初始化为 0 到 0.05 之间的随机数,你可以在这里找到关于权重初始化的标准算法的更多信息,“Kaiming Initialization”(PyTorch 有 He 初始化实用函数,但是我们试图从头开始) [46:58]
。
Embedding不是张量而是变量 。 变量执行与张量完全相同的操作,但它也可以自动微分。 要从变量中拉出张量,请调用data属性。 所有张量函数都有尾随下划线的变体(例如uniform_ ),将原地执行。
x = ratings.drop(['rating', 'timestamp'],axis=1)
y = ratings['rating'].astype(np.float32)
data = ColumnarModelData.from_data_frame(path, val_idxs, x, y, ['userId', 'movieId'], 64)
我们正在复用 Rossmann 笔记本中的 ColumnarModelData(来自 fast.ai 库),这也是EmbeddingDot类 [50:20] 中的def forward(self, cats, conts)函数中,存在分类和连续变量的原因。 由于在这种情况下我们没有连续变量,我们将忽略conts并使用cats的第一和第二列作为users和movies 。 请注意,它们是小批量的用户和电影。 重要的是不要手动遍历小批量,因为你不会获得 GPU 加速,而是一次处理整个小批量,正如上面的forward功能的第 3 和第 4 行中你看到的那样 [51:00-52:05]。
wd=1e-5
model = EmbeddingDot(n_users, n_movies).cuda()
opt = optim.SGD(model.parameters(), 1e-1, weight_decay=wd, momentum=0.9)
optim为 PyTorch 提供优化器。 model.parameters()是从nn.Modules继承的函数之一,它为我们提供了更新/学习的权重。
fit(model, data, 3, opt, F.mse_loss)
这个函数来自 fast.ai 库 [54:40] 并且比我们一直在使用的learner.fit()更接近常规的 PyTorch 方法。 它不会为你提供诸如“带有重启的随机梯度下降”或开箱即用的“可微分学习率”等功能。
让我们改进我们的模型
偏差 - 适应普遍流行的电影或普遍热情的用户。
min_rating,max_rating = ratings.rating.min(),ratings.rating.max()
min_rating,max_rating
def get_emb(ni,nf):
e = nn.Embedding(ni, nf)
e.weight.data.uniform_(-0.01,0.01)
return e
class EmbeddingDotBias(nn.Module):
def __init__(self, n_users, n_movies):
super().__init__()
(self.u, self.m, self.ub, self.mb) = [get_emb(*o) for o in [
(n_users, n_factors), (n_movies, n_factors), (n_users,1), (n_movies,1)
]]
def forward(self, cats, conts):
users,movies = cats[:,0],cats[:,1]
um = (self.u(users)* self.m(movies)).sum(1)
res = um + self.ub(users).squeeze() + self.mb(movies).squeeze()
res = F.sigmoid(res) * (max_rating-min_rating) + min_rating
return res
squeeze是 PyTorch 版本的广播 [1:04:11] 请参阅机器学习课程或 numpy 文档,来获取更多信息。
我们可以压缩评级,使其在 1 到 5 之间吗?是!通过 sigmoid 函数进行预测将导致数字位于 1 和 0 之间。因此,在我们的情况下,我们可以将其乘以 4 并加 1 - 这将导致 1 到 5 之间的数字。
F是 PyTorch 函数( torch.nn.functional ),包含用于张量的所有函数,在大多数情况下作为F导入。
wd=2e-4
model = EmbeddingDotBias(cf.n_users, cf.n_items).cuda()
opt = optim.SGD(model.parameters(), 1e-1, weight_decay=wd, momentum=0.9)
fit(model, data, 3, opt, F.mse_loss)
'''
[ 0. 0.85056 0.83742]
[ 1. 0.79628 0.81775]
[ 2. 0.8012 0.80994]
'''
让我们来看看我们在简单的 Python 版本中,使用的 fast.ai 代码 [1:13:44]。在column_data.py文件中,CollabFilterDataSet.get_leaner调用get_model函数,该函数创建EmbeddingDotBias类,与我们创建的相同。
神经网络版 [1:17:21]
我们回到 excel 表来理解直觉。 请注意,我们创建user_idx来查找嵌入,就像我们之前在 python 代码中所做的那样。 如果我们对user_idx进行单热编码并将其乘以用户嵌入,我们将为用户获取对应的行。 如果它只是矩阵乘法,为什么我们需要嵌入? 它用于计算表现优化的目的。
我们不计算用户嵌入向量和电影嵌入向量的点积来得到预测,而是将两者连接起来并使用神经网络来提供它。
class EmbeddingNet(nn.Module):
def __init__(self, n_users, n_movies, nh=10, p1=0.5, p2=0.5):
super().__init__()
(self.u, self.m) = [get_emb(*o) for o in [
(n_users, n_factors), (n_movies, n_factors)]]
self.lin1 = nn.Linear(n_factors*2, nh)
self.lin2 = nn.Linear(nh, 1)
self.drop1 = nn.Dropout(p1)
self.drop2 = nn.Dropout(p2)
def forward(self, cats, conts):
users,movies = cats[:,0],cats[:,1]
x = self.drop1(torch.cat([self.u(users),self.m(movies)], dim=1))
x = self.drop2(F.relu(self.lin1(x)))
return F.sigmoid(self.lin2(x)) * (max_rating-min_rating+1) + min_rating-0.5
请注意,我们不再有偏差项,因为 PyTorch 中的Linear层已经存在偏差。 nh是线性层创建的激活数量(Jeremy 称之为“隐藏数量”)。
它只有一个隐藏层,所以可能不是“深层”,但这绝对是一个神经网络。
wd=1e-5
model = EmbeddingNet(n_users, n_movies).cuda()
opt = optim.Adam(model.parameters(), 1e-3, weight_decay=wd)
fit(model, data, 3, opt, F.mse_loss)
'''
A Jupyter Widget
[ 0. 0.88043 0.82363]
[ 1. 0.8941 0.81264]
[ 2. 0.86179 0.80706]
'''
请注意,损失函数也在F中(这里,它是均方损失)。
既然我们有神经网络,我们可以尝试很多东西:
- 添加 Dropout
- 为用户嵌入和电影嵌入使用不同的嵌入大小
- 不仅是用户和电影嵌入,而且还附加来自原始数据的电影类型嵌入和/或时间戳。
- 增加/减少隐藏层数和激活个数
- 增加/减少正则化
训练循环中发生了什么?[ 1:33:21]
目前,我们正在将权重更新传递给 PyTorch 的优化器。 优化器有什么作用? 什么是momentum ?
opt = optim.SGD(model.parameters(), 1e-1, weight_decay=wd, momentum=0.9)
我们将在 excel 表(graddesc.xlsm)中实现梯度下降 - 从右到左看工作表。 首先我们创建一个随机的x,y与x线性相关(例如y = a * x + b)。 通过使用x和y的集合,我们将尝试学习a和b。
要计算误差,我们首先需要预测,并计算差的平方:
为了减少误差,我们增加/减少a和b一点点,并找出会导致误差减小的东西。 这被称为通过有限差分找到导数。
有限差分在高维空间中变得复杂 [1:41:46] ,并且它变得非常耗费内存并且需要很长时间。 所以我们想找到一些方法来更快地完成这项工作。 值得查找 Jacobian 和 Hessian 之类的东西(深度学习书: 第 84 页第 4.3.1 节 )。
链式规则和反向传播
更快的方法是解析地做到这一点 [1:45:27] 。 为此,我们需要一个链式规则:
链规则概述
这是 Chris Olah 的不错的文章,作为链式规则的反向传播。
现在我们用 WolframAlpha 给出的实际导数替换有限差分(注意有限差分输出与实际导数非常接近,如果你需要计算自己的导数,那么它是个快速健全性检查的好方法):
- “在线”训练 - 大小为 1 的小批量
这就是你如何使用 excel 表格进行 SGD。 如果你要使用 CNN 电子表格的输出更改预测值,我们可以使用 SGD 训练 CNN。
动量 [1:53:47]
来吧,接受这个暗示 - 这是一个很好的方向。 请这样做下去,做得更多。
使用这种方法,我们将在当前的小批量导数,和我们在最后一个小批量(单元格 K9)之后采取的步骤(和方向)之间使用线性插值:
与de/db相比(它的符号(+/-)是随机的),具有动量的那个将继续向同一方向移动一点点直到某一点。 这将减少训练所需的迭代。
Adam [1:59:04]
Adam 的速度要快得多,但问题在于最终的预测并不像带动量的 SGD 那样好。 似乎这是由于 Adam 和权重衰减的联合使用。 解决此问题的新版本称为 AdamW。
cell J8:导数和前一个方向的线性插值(与我们在动量中的相同)cell L8:来自最后一步(cell L7)的导数平方,加上导数平方的线性插值- 这个想法被称为“指数加权移动平均”(换句话说,平均值与之前的值相乘)
学习率比以前高得多,因为我们将它除以L8的平方根。
如果你看一下 fast.ai 库(model.py),你会注意到在fit函数中,它不只是计算平均损失,而是计算损失的指数加权移动平均。
avg_loss = avg_loss * avg_mom + loss * (1-avg_mom)
另一个有用的概念是每当你看到α(...) + (1-α)(...)时,立即想到线性插值。
一些直觉
- 我们计算了梯度平方的指数加权移动平均值,取其平方根,并将学习率除以它。
- 梯度平方总是正的。
- 当梯度的方差很大时,梯度平方将很大。
- 当梯度恒定时,梯度平方将很小。
- 如果梯度变化很大,我们要小心并将学习率除以大数(减速)
- 如果梯度变化不大,我们将通过将学习率除以较小的数字来采取更大的步骤
- 自适应学习率 - 跟踪梯度平方的平均值,并使用它来调整学习率。 因此,只有一种学习风格,但如果梯度是恒定的,每个迭代的每个参数都会跳跃得更大;否则会跳得更小。
- 有两个参数 - 一个用于梯度,另一个用于梯度平方(在 PyTorch 中,它被称为 beta,它是两个数字的元组)
AdamW [2:11:18]
当参数多于数据点时,正则化变得很重要。 我们以前见过 Dropout ,权重衰减是另一种正则化。 权重衰减(L2 正则化)通过将权重平方(乘以权重衰减因子)加到损失中来惩罚大权重。 现在损失函数想要保持较小的权重,因为增加权重会增加损失;因此,只有当损失的改善超过惩罚时才这样做。
问题在于,由于我们将权重平方添加到损失函数,这会影响梯度的移动平均值和 Adam 的梯度平方的移动平均值。 这导致当梯度变化很大时减少权重衰减量,并且当变化很小时增加权重衰减量。 换句话说,“惩罚大权重,如果梯度变化不大”,这不是我们想要的。 AdamW 从损失函数中删除了权重衰减,并在更新权重时直接添加它。


















