Android原生网络库分析——HTTP部分

1,285 阅读31分钟
原文链接: www.jianshu.com

一、前言

目前做Android开发在网络框架上,大公司一般都维护着有自己的网络框架,而一般的应用都在使用Volley或者OkHttp,或者封装了OkHttp的Retrofit,那么为何还要来分析Android自带的网络框架呢。当然,Android大部分是来自于Java本身的库,只不过针对移动端做了更改和简化。自带网络框架虽然被大家所诟病,但其实是复杂的,庞大的,很多情况下都是非常贴近 HTTP 协议以及TCP/IP协议的。所谓越原始往往越接近真相。整个分析下来相信会有不错的收获。原生框架是一份不错的学习资料。

这里的Android原生网络框架的分析是基于 4.3 的,想必了解的人都知道了。Android从4.4开始就引入OkHttp但还不是作为唯一底层框架,而在5.0之后完全以OkHttp为底层网络框架了。

原生的网络框架有好几个包,关系上看起来有乱:
java.net:主要就是简单的HTTP协议实现,包括URL,HttpUrlConnection等,也是最基础的部分
java.security:安全相关,Http协议的实现,证书校验等
javax.crypto:加解密相关
javax.net:主要有 ssl 相关
javax.security: 也是安全相关的。与 **java.security **有什么关系呢?又有什么不同呢?各自负责的职责是什么?
ibcore.net:算是网络库的中间层封装
org.apache.harmony.xnet.provider.jsse: apache的包?有什么用?
这些是否有内在联系?带着这些疑问,开始Android原生网络库的分析之旅吧。

还是以网络连接、通信与断开为线索进行分析。

二、Http连接

1.示例

先来看一段官方通信示例代码。

    // 1.打开 URLConnection
    HttpURLConnection urlConnection = (HttpURLConnection) url.openConnection();
    try {
         // 2.设置参数
      urlConnection.setDoOutput(true);
      urlConnection.setChunkedStreamingMode(0);
       // 3.获取输出流
      OutputStream out = new BufferedOutputStream(urlConnection.getOutputStream());
      // 4.写入参数
      writeStream(out);
      // 5.获取读入流
      InputStream in = new BufferedInputStream(urlConnection.getInputStream());
     // 6.读取数据
     readStream(in);
   } finally {
    // 7.断开连接
    urlConnection.disconnect();
   }

代码很简单,但如注释时所述,共分了7个小步骤。但代码虽然短,可这里却有不少的疑问:
(1)可以注意到有disconnect()调用,但却没有connect()调用。那么openConnection()发起了真正的网络连接了吗?到底什么时候执行的TCP三次握手呢?
(2)disconnect()调用后,底层的TCP执行了4次挥手协议了吗?

带着这些疑问,先从 openConnection()看起吧。

2.openConnection()打开连接

OpenUrlConnection.jpg

URL的构建函数重载的比较多,这里只是简单传入一个url,最终会调用到如下这个版本的构建函数。

public URL(URL context, String spec, URLStreamHandler handler) throws MalformedURLException {
153        if (spec == null) {
154            throw new MalformedURLException();
155        }
156        if (handler != null) {
157            streamHandler = handler;
158        }
159        spec = spec.trim();
160        // 1.先解析出协议头,确定协议
161        protocol = UrlUtils.getSchemePrefix(spec);
162        int schemeSpecificPartStart = protocol != null ? (protocol.length() + 1) : 0;
163
164        // If the context URL has a different protocol, discard it because we can't use it.
165        if (protocol != null && context != null && !protocol.equals(context.protocol)) {
166            context = null;
167        }
168
169        // Inherit from the context URL if it exists.
170        if (context != null) {
171            set(context.protocol, context.getHost(), context.getPort(), context.getAuthority(),
172                    context.getUserInfo(), context.getPath(), context.getQuery(),
173                    context.getRef());
174            if (streamHandler == null) {
175                streamHandler = context.streamHandler;
176            }
177        } else if (protocol == null) {
178            throw new MalformedURLException("Protocol not found: " + spec);
179        }
180
181        if (streamHandler == null) {
                 // 2.关键调用。根据协议设置用来干活的 Handler
182            setupStreamHandler();
183            if (streamHandler == null) {
184                throw new MalformedURLException("Unknown protocol: " + protocol);
185            }
186        }
187
188        // Parse the URL. If the handler throws any exception, throw MalformedURLException instead.
189        try { // 解析url的全部部分,handler解析完成后,最后会通过URL#set()方法将port,filepath,userinfo等都传回来的
190            streamHandler.parseURL(this, spec, schemeSpecificPartStart, spec.length());
191        } catch (Exception e) {
192            throw new MalformedURLException(e.toString());
193        }
194    }

如代码中的关键注释,构建函数的主要作用是确定协议,端口,文件路径,以用于处理实际事务的handler。这里就假设就是HTTP协议,那么其确定下来的Handler就是HttpHandler. URLStreamHandler是一个抽象类,HttpHandler是其子类。parseURL这类公共操作在父类URLStreamHandler中完成,openConnection()因为会发生不同的行为,所以其在子类HttpHandler中完成。

public URLConnection openConnection() throws IOException {
471        return streamHandler.openConnection(this);
472    }

URL#openConnection()非常简单就是进一步调用相应Handler的openConnection(),这里调用的是HttpHandler#openConnection()

@Override protected URLConnection openConnection(URL url, Proxy proxy) throws IOException {
33        if (url == null || proxy == null) {
34            throw new IllegalArgumentException("url == null || proxy == null");
35        }
36        return new HttpURLConnectionImpl(url, getDefaultPort(), proxy);
37    }

这里最终构建了一个具体的实现类HttpURLConnectionImpl,它继承自HttpURLConnection,而HttpURLConnection又继承自URLConnection。构建函数并没有做什么特殊的事情,而是一级一级将url向父类传递直到URLConnection,并最终记录在URLConnection。同时这里还有一个需要提一下的是,这里还确定了默认端口为 80。

3.参数设置

setDoOutput(),setChunkedStreamingMode(),setDoInput()等这些只是设置一些参数,也并没有真正发起网络请求。稍微提一下setChunkedStreamingMode(),用来设置body的分块大小,系统建议默认值,即为 1024。 除了这些基础的参数可以进行设置,还一个关键的HTTP的request header参数的添加。

@Override public final void addRequestProperty(String field, String value) {
511        if (connected) {
512            throw new IllegalStateException("Cannot add request property after connection is made");
513        }
514        if (field == null) {
515            throw new NullPointerException("field == null");
516        }
517        rawRequestHeaders.add(field, value);
518    }

添加的field-value(通常描述是key-value)会被记录到rawRequestHeaders中,它所属的类是RawHeaders。另外一个要注意的是,它必须在连接之前就设置好,否则会引发异常。那么什么时候进行连接的呢,进一步看getOutputStream吧。

4.getOutputStream

getOutputStream.jpg

过程有点长,画的也有点细,分了20步,需要耐着点性子看,不要畏难也不要怕麻烦,其实挺简单的。

下面还是来分步骤更详细的了解其是如何建立起连接的。

 @Override public final OutputStream getOutputStream() throws IOException {
197        connect();
198
199        OutputStream result = httpEngine.getRequestBody();
200        if (result == null) {
201            throw new ProtocolException("method does not support a request body: " + method);
202        } else if (httpEngine.hasResponse()) {
203            throw new ProtocolException("cannot write request body after response has been read");
204        }
205
206        return result;
207    }

根据前面的分析,getOutputStream调用的是HttpURLConnectionImpl的方法。在这里调用了内部方法 connect()

78    @Override public final void connect() throws IOException {
79        initHttpEngine();
80        try {
81            httpEngine.sendRequest();
82        } catch (IOException e) {
83            httpEngineFailure = e;
84            throw e;
85        }
86    }

这里仅有两个关键调用,initHttpEngine()以及httpEngine.sendRequest()先来看initHttpEngine()方法。

private void initHttpEngine() throws IOException {
235        if (httpEngineFailure != null) {
236            throw httpEngineFailure;
237        } else if (httpEngine != null) {
238            return;
239        }
240        // 记录 connected 状态为 true,记住不能再设置/添加Header参数了
241        connected = true;
242        try {
243            if (doOutput) { // 设置了 doOutput 且为 GET 方法的会被自动校正为 POST方法
244                if (method == HttpEngine.GET) {
245                    // they are requesting a stream to write to. This implies a POST method
246                    method = HttpEngine.POST;
247                } else if (method != HttpEngine.POST && method != HttpEngine.PUT) {
248                    // If the request method is neither POST nor PUT, then you're not writing
249                    throw new ProtocolException(method + " does not support writing");
250                }
251            }
                 // 该方法的关键,调用 newHttpEngine()
252            httpEngine = newHttpEngine(method, rawRequestHeaders, null, null);
253        } catch (IOException e) {
254            httpEngineFailure = e;
255            throw e;
256        }
257    }

这里的关键是记录了connected状态以及进一步调用 newHttpEngine()方法初始化HttpEngine实例。

259    /**
260     * Create a new HTTP engine. This hook method is non-final so it can be
261     * overridden by HttpsURLConnectionImpl.
262     */
263    protected HttpEngine newHttpEngine(String method, RawHeaders requestHeaders,
264            HttpConnection connection, RetryableOutputStream requestBody) throws IOException {
265        return new HttpEngine(this, method, requestHeaders, connection, requestBody);
266    }

newHttpEngine是一个可重载的方法,不同协议会有自己的 Engine。这里仅仅是构建了一个HttpEngine的具体对象实例,另外需要注意的关键点是 connection 是传入的 null。继续看 HttpEngine的构建函数。

187    public HttpEngine(HttpURLConnectionImpl policy, String method, RawHeaders requestHeaders,
188            HttpConnection connection, RetryableOutputStream requestBodyOut) throws IOException {
189        this.policy = policy;
190        this.method = method;
191        this.connection = connection;
192        this.requestBodyOut = requestBodyOut;
193
194        try {
195            uri = policy.getURL().toURILenient();
196        } catch (URISyntaxException e) {
197            throw new IOException(e);
198        }
199
200        this.requestHeaders = new RequestHeaders(uri, new RawHeaders(requestHeaders));
201    }

构建函数只是简单的记录相应的参数。但这里有几个重要的类是需要关注一下的,下面说说几个重要的类。
HttpEngine
它在这里是一个管理类,HTTP等协议相关的如发起连接,获取结果,断开连接等都通过该类来完成。此外,还有一个最重要的任务也是在这里完成,即生成请求行以及包装请求头,都在这里完成。
RequestHeaders、RawHeaders
RawHeaders记录的是比较原始的数据,如协议版本号,请求行以及请求Header参数的fieldname-value。可以看成就是个暂时记录数据的地方。
RequestHeaders是对RawHeaders的进一步解析,也是HTTP协议相关的。来看看其构造函数。

public RequestHeaders(URI uri, RawHeaders headers) {
65        this.uri = uri;
66        this.headers = headers;
67
68        HeaderParser.CacheControlHandler handler = new HeaderParser.CacheControlHandler() {
69            @Override public void handle(String directive, String parameter) {
70                if (directive.equalsIgnoreCase("no-cache")) {
71                    noCache = true;
72                } else if (directive.equalsIgnoreCase("max-age")) {
73                    maxAgeSeconds = HeaderParser.parseSeconds(parameter);
74                } else if (directive.equalsIgnoreCase("max-stale")) {
75                    maxStaleSeconds = HeaderParser.parseSeconds(parameter);
76                } else if (directive.equalsIgnoreCase("min-fresh")) {
77                    minFreshSeconds = HeaderParser.parseSeconds(parameter);
78                } else if (directive.equalsIgnoreCase("only-if-cached")) {
79                    onlyIfCached = true;
80                }
81            }
82        };
83
84        for (int i = 0; i < headers.length(); i++) {
85            String fieldName = headers.getFieldName(i);
86            String value = headers.getValue(i);
87            if ("Cache-Control".equalsIgnoreCase(fieldName)) {
88                HeaderParser.parseCacheControl(value, handler);
89            } else if ("Pragma".equalsIgnoreCase(fieldName)) {
90                if (value.equalsIgnoreCase("no-cache")) {
91                    noCache = true;
92                }
93            } else if ("If-None-Match".equalsIgnoreCase(fieldName)) {
94                ifNoneMatch = value;
95            } else if ("If-Modified-Since".equalsIgnoreCase(fieldName)) {
96                ifModifiedSince = value;
97            } else if ("Authorization".equalsIgnoreCase(fieldName)) {
98                hasAuthorization = true;
99            } else if ("Content-Length".equalsIgnoreCase(fieldName)) {
100                try {
101                    contentLength = Integer.parseInt(value);
102                } catch (NumberFormatException ignored) {
103                }
104            } else if ("Transfer-Encoding".equalsIgnoreCase(fieldName)) {
105                transferEncoding = value;
106            } else if ("User-Agent".equalsIgnoreCase(fieldName)) {
107                userAgent = value;
108            } else if ("Host".equalsIgnoreCase(fieldName)) {
109                host = value;
110            } else if ("Connection".equalsIgnoreCase(fieldName)) {
111                connection = value;
112            } else if ("Accept-Encoding".equalsIgnoreCase(fieldName)) {
113                acceptEncoding = value;
114            } else if ("Content-Type".equalsIgnoreCase(fieldName)) {
115                contentType = value;
116            } else if ("Proxy-Authorization".equalsIgnoreCase(fieldName)) {
117                proxyAuthorization = value;
118            }
119        }
120    }

非常的长,但不要畏难或者被吓到。其实就是解析RawHeader中的Header字段,说白了就是处理数据,只不过处理的协议头的参数罢了。 到这里,终于构建好了 HttpEngine 类了,Header的参数也解析好了。下面就可以发请求了。好,来看 HttpEngine#sendRequest()。

207    /**
208     * Figures out what the response source will be, and opens a socket to that
209     * source if necessary. Prepares the request headers and gets ready to start
210     * writing the request body if it exists.
211     */
212    public final void sendRequest() throws IOException {
213        if (responseSource != null) {
214            return;
215        }
216        //1. 准备请求头的参数
217        prepareRawRequestHeaders();
              // 2.初始化响应资源
218        initResponseSource();
219        if (responseCache instanceof ExtendedResponseCache) {
220            ((ExtendedResponseCache) responseCache).trackResponse(responseSource);
221        }
222
223        /*
224         * The raw response source may require the network, but the request
225         * headers may forbid network use. In that case, dispose of the network
226         * response and use a GATEWAY_TIMEOUT response instead, as specified
227         * by http://www.w3.org/Protocols/rfc2616/rfc2616-sec14.html#sec14.9.4.
228         */
229        if (requestHeaders.isOnlyIfCached() && responseSource.requiresConnection()) {
230            if (responseSource == ResponseSource.CONDITIONAL_CACHE) {
231                IoUtils.closeQuietly(cachedResponseBody);
232            }
233            this.responseSource = ResponseSource.CACHE;
234            this.cacheResponse = GATEWAY_TIMEOUT_RESPONSE;
235            RawHeaders rawResponseHeaders = RawHeaders.fromMultimap(cacheResponse.getHeaders());
236            setResponse(new ResponseHeaders(uri, rawResponseHeaders), cacheResponse.getBody());
237        }
238
239        if (responseSource.requiresConnection()) {
                  // 3.发起 socket 请求
240            sendSocketRequest();
241        } else if (connection != null) {
242            HttpConnectionPool.INSTANCE.recycle(connection);
243            connection = null;
244        }
245    }

这里有三个的关键调用,在注释中有描述。下面一个一个来看吧。先看 prepareRawRequestHeaders()方法。

prepareRawRequestHeaders()

693    /**
694     * Populates requestHeaders with defaults and cookies.
695     *
696     * <p>This client doesn't specify a default {@code Accept} header because it
697     * doesn't know what content types the application is interested in.
698     */
699    private void prepareRawRequestHeaders() throws IOException {
700        requestHeaders.getHeaders().setStatusLine(getRequestLine());
701
702        if (requestHeaders.getUserAgent() == null) {
703            requestHeaders.setUserAgent(getDefaultUserAgent());
704        }
705
706        if (requestHeaders.getHost() == null) {
707            requestHeaders.setHost(getOriginAddress(policy.getURL()));
708        }
709
710        if (httpMinorVersion > 0 && requestHeaders.getConnection() == null) {
711            requestHeaders.setConnection("Keep-Alive");
712        }
713
714        if (requestHeaders.getAcceptEncoding() == null) {
715            transparentGzip = true;
716            requestHeaders.setAcceptEncoding("gzip");
717        }
718
719        if (hasRequestBody() && requestHeaders.getContentType() == null) {
720            requestHeaders.setContentType("application/x-www-form-urlencoded");
721        }
722
723        long ifModifiedSince = policy.getIfModifiedSince();
724        if (ifModifiedSince != 0) {
725            requestHeaders.setIfModifiedSince(new Date(ifModifiedSince));
726        }
727
728        CookieHandler cookieHandler = CookieHandler.getDefault();
729        if (cookieHandler != null) {
730            requestHeaders.addCookies(
731                    cookieHandler.get(uri, requestHeaders.getHeaders().toMultimap()));
732        }
733    }

这里设置了请求行:如 GET url HTTP/1.1,设置UA,设置Host,设置 Connection 为 keep-alive,设置 accept-encoding 为gzip。设置 content-type 为 "application/x-www-form-urlencoded",设置 if-Modified-Since,添加发送给服务器的 cookie。 准备好了请求参数,下面来看一看initResponseSource()方法。

initResponseSource

private void initResponseSource() throws IOException {
              // 默认为是从网络获取
252        responseSource = ResponseSource.NETWORK;
253        if (!policy.getUseCaches() || responseCache == null) {
254            return;
255        }
256        // 查看是否有缓存
257        CacheResponse candidate = responseCache.get(uri, method,
258                requestHeaders.getHeaders().toMultimap());
259        if (candidate == null) {
260            return;
261        }
262        // 有缓存的情况下取出响Header与body
263        Map<String, List<String>> responseHeadersMap = candidate.getHeaders();
264        cachedResponseBody = candidate.getBody();
              // 对于不接受的缓存类型直接关掉被返回
265        if (!acceptCacheResponseType(candidate)
266                || responseHeadersMap == null
267                || cachedResponseBody == null) {
268            IoUtils.closeQuietly(cachedResponseBody);
269            return;
270        }
271        // 缓存可接受,从responseHeadersMap解析出RawHeaders,这个类在上面的分析中已经讲过了。现在看来它也同时用于记录 Response 的 Header
272        RawHeaders rawResponseHeaders = RawHeaders.fromMultimap(responseHeadersMap);
              // 构建 ResponseHeaders
273        cachedResponseHeaders = new ResponseHeaders(uri, rawResponseHeaders);
274        long now = System.currentTimeMillis();
              // 最后的 response 的实际来源
275        this.responseSource = cachedResponseHeaders.chooseResponseSource(now, requestHeaders);
276        if (responseSource == ResponseSource.CACHE) {//如果是cache,把刚才的 request 以及 response 包装成Response,这也是要返回给上层用户的结果。
277            this.cacheResponse = candidate;
278            setResponse(cachedResponseHeaders, cachedResponseBody);
279        } else if (responseSource == ResponseSource.CONDITIONAL_CACHE) {//条件缓存
280            this.cacheResponse = candidate;
281        } else if (responseSource == ResponseSource.NETWORK) {//网络则直接关闭缓存
282            IoUtils.closeQuietly(cachedResponseBody);
283        } else {
284            throw new AssertionError();
285        }
286    }
287

initResponseSource的主要作用决定请求的结果是由哪里来的。共有三种情况:网络,缓存,条件缓存。网络没什么好解释的,缓存被禁用或者没有自然就是要发起网络请了。
缓存,相应的类是ResponseCache,这是一个接口,其具体的子类为HttpResponseCache。关于这个类的细节实现没有必要再进一步分析,因为其和Volley还算比较深入的分析中的缓存差不太多,缓存算法也是 DiskLruCache,但这里的key有点差别,用的是 url 的md5编码,既安全又节省资源大小。
条件缓存,与Http协议的缓存密切相关。在chooseResponseSource()中最后会根据request的请求头参数来确定是否为条件缓存。

280    public boolean hasConditions() {
281        return ifModifiedSince != null || ifNoneMatch != null;
282    }

而它们所对应的字段就是"If-None-Match"和"If-Modified-Since"。 假设缓存里没有吧,那就要发起真正的网络请了。来看看 sendSocketRequest()方法。

sendSocketRequest

private void sendSocketRequest() throws IOException {
289        if (connection == null) {
290            connect();
291        }
292
293        if (socketOut != null || requestOut != null || socketIn != null) {
294            throw new IllegalStateException();
295        }
296
297        socketOut = connection.getOutputStream();
298        requestOut = socketOut;
299        socketIn = connection.getInputStream();
300
301        if (hasRequestBody()) {
302            initRequestBodyOut();
303        }
304    }

这里以 connection 来决定是否要发起内部的 connect()。connection是 HttpConnection的实例。进一步看看connect()的代码。

309    protected void connect() throws IOException {
310        if (connection == null) {
311            connection = openSocketConnection();
312        }
313    }

比较简单,进一步调用了 openSocketConnection()来构建一个 connection。

315    protected final HttpConnection openSocketConnection() throws IOException {
316        HttpConnection result = HttpConnection.connect(uri, getSslSocketFactory(),
317                policy.getProxy(), requiresTunnel(), policy.getConnectTimeout());
318        Proxy proxy = result.getAddress().getProxy();
319        if (proxy != null) {
320            policy.setProxy(proxy);
321        }
322        result.setSoTimeout(policy.getReadTimeout());
323        return result;
324    }

进一步调用HttpConnection的静态方法connect()来创建 HttpConnection。

 public static HttpConnection connect(URI uri, SSLSocketFactory sslSocketFactory,
90            Proxy proxy, boolean requiresTunnel, int connectTimeout) throws IOException {
91        /*
92         * Try an explicitly-specified proxy.
93         */
94        if (proxy != null) {
95            Address address = (proxy.type() == Proxy.Type.DIRECT)
96                    ? new Address(uri, sslSocketFactory)
97                    : new Address(uri, sslSocketFactory, proxy, requiresTunnel);
98            return HttpConnectionPool.INSTANCE.get(address, connectTimeout);
99        }
100
101        /*
102         * Try connecting to each of the proxies provided by the ProxySelector
103         * until a connection succeeds.
104         */
105        ProxySelector selector = ProxySelector.getDefault();
106        List<Proxy> proxyList = selector.select(uri);
107        if (proxyList != null) {
108            for (Proxy selectedProxy : proxyList) {
109                if (selectedProxy.type() == Proxy.Type.DIRECT) {
110                    // the same as NO_PROXY
111                    // TODO: if the selector recommends a direct connection, attempt that?
112                    continue;
113                }
114                try {
115                    Address address = new Address(uri, sslSocketFactory,
116                            selectedProxy, requiresTunnel);
117                    return HttpConnectionPool.INSTANCE.get(address, connectTimeout);
118                } catch (IOException e) {
119                    // failed to connect, tell it to the selector
120                    selector.connectFailed(uri, selectedProxy.address(), e);
121                }
122            }
123        }
124
125        /*
126         * Try a direct connection. If this fails, this method will throw.
127         */
128        return HttpConnectionPool.INSTANCE.get(new Address(uri, sslSocketFactory), connectTimeout);
129    }

这一堆的代码,前面都是设置代理的,不管它。真正管用的是最后一句HttpConnectionPool.INSTANCE#get()。即从HttpConnectionPool里返回一个HttpConnection。补充一点,INSTANCE代表着HttpConnectionPool对象本身,其实现为一个单例类。进一步看看是如何 Get 的吧。

public HttpConnection get(HttpConnection.Address address, int connectTimeout)
64            throws IOException {
65        // First try to reuse an existing HTTP connection.
66        synchronized (connectionPool) {
67            List<HttpConnection> connections = connectionPool.get(address);
68            while (connections != null) {
69                HttpConnection connection = connections.remove(connections.size() - 1);
70                if (connections.isEmpty()) {
71                    connectionPool.remove(address);
72                    connections = null;
73                }
74                if (connection.isEligibleForRecycling()) {
75                    // Since Socket is recycled, re-tag before using
76                    Socket socket = connection.getSocket();
77                    SocketTagger.get().tag(socket);
78                    return connection;
79                }
80            }
81        }
82
83        /*
84         * We couldn't find a reusable connection, so we need to create a new
85         * connection. We're careful not to do so while holding a lock!
86         */
87        return address.connect(connectTimeout);
88    }

Get()是一个常见的缓存池的套路。先判断当前连接池里是否包含有同一Address的且没有被回收的连接,如果能找到就重新re-tag一下socket,再返回当前找到的HttpCoonection。如果没有找到就通过 address#connect()方法来创建一个。先不进行下一步来关注两个比较重要的点。

isEligibleForRecycling()方法的实现

248    /**
249     * Returns true if this connection is eligible to be reused for another
250     * request/response pair.
251     */
252    protected boolean isEligibleForRecycling() {
253        return !socket.isClosed()
254                && !socket.isInputShutdown()
255                && !socket.isOutputShutdown();
256    }

从代码中知道,未被回收的连接的判定条件是:socket未关闭,输入以及输出流未被关闭。

连接池的Key——Address
Address是HttpConnection的内部类。我们知道任何一个xx池之类的,都要有一个唯一的key用来判断是否为同一资源。这里使用Address对象,看起来有点奇怪。既然这么用了,那么它一定是重写了 equal()方法和hashcode()方法了。来看一看。

@Override public boolean equals(Object other) {
318            if (other instanceof Address) {
319                Address that = (Address) other;
320                return Objects.equal(this.proxy, that.proxy)
321                        && this.uriHost.equals(that.uriHost)
322                        && this.uriPort == that.uriPort
323                        && Objects.equal(this.sslSocketFactory, that.sslSocketFactory)
324                        && this.requiresTunnel == that.requiresTunnel;
325            }
326            return false;
327        }
328
329        @Override public int hashCode() {
330            int result = 17;
331            result = 31 * result + uriHost.hashCode();
332            result = 31 * result + uriPort;
333            result = 31 * result + (sslSocketFactory != null ? sslSocketFactory.hashCode() : 0);
334            result = 31 * result + (proxy != null ? proxy.hashCode() : 0);
335            result = 31 * result + (requiresTunnel ? 1 : 0);
336            return result;
337        }

果然是被重写了。从上面两个方法也可以看出,判断为同一Key,需要 host,port,sslfactory,proxy,tunel都是相等的才能算是同一key。 下面继续看HttpConnection是如何创建的以及创建完成后做了什么。前面有分析到,如果连接池里没有就会创建一个新的。而创建一个新的HttpConnection是通过HttpConnection的子类Address#connect()方法进行的。

public HttpConnection connect(int connectTimeout) throws IOException {
340            return new HttpConnection(this, connectTimeout);
341        }

挺简单的,直接new一个实例,那来看看HttpConnection的构建函数。

private HttpConnection(Address config, int connectTimeout) throws IOException {
62        this.address = config;
63
64        /*
65         * Try each of the host's addresses for best behavior in mixed IPv4/IPv6
66         * environments. See http://b/2876927
67         * TODO: add a hidden method so that Socket.tryAllAddresses can does this for us
68         */
69        Socket socketCandidate = null;
            // 1.寻址,即通过 hostname查找 IP 地址,可能会查到多个。
70        InetAddress[] addresses = InetAddress.getAllByName(config.socketHost);
71        for (int i = 0; i < addresses.length; i++) {
                //4. 创建用于执行TCP连接的套接字 Socket
72            socketCandidate = (config.proxy != null && config.proxy.type() != Proxy.Type.HTTP)
73                    ? new Socket(config.proxy)
74                    : new Socket();
75            try {
                    // 3. 发起套接字Socket的TCP请求连接
76                socketCandidate.connect(
77                        new InetSocketAddress(addresses[i], config.socketPort), connectTimeout);
78                break;
79            } catch (IOException e) {
                    // 4.所有地址都试过了,弹尽粮绝了,报异常。
80                if (i == addresses.length - 1) {
81                    throw e;
82                }
83            }
84        }
85
86        this.socket = socketCandidate;
87    }

虽然只是一个构造函数,但复杂度确不低,按照注释的步骤来详细的看一下。

寻址
调用的是InetAddress#getAllByName(),这是一个静态方法。

public static InetAddress[] getAllByName(String host) throws UnknownHostException {
214        return getAllByNameImpl(host).clone();
215    }
216
217    /**
218     * Returns the InetAddresses for {@code host}. The returned array is shared
219     * and must be cloned before it is returned to application code.
220     */
221    private static InetAddress[] getAllByNameImpl(String host) throws UnknownHostException {
              // 为空则判定为回路地址,即 127.0.0.1
222        if (host == null || host.isEmpty()) {
223            return loopbackAddresses();
224        }
225
226        // Is it a numeric address?本身就是IP地址吗?是的话就不用继续找了。
227        InetAddress result = parseNumericAddressNoThrow(host);
228        if (result != null) {
229            result = disallowDeprecatedFormats(host, result);
230            if (result == null) {
231                throw new UnknownHostException("Deprecated IPv4 address format: " + host);
232            }
233            return new InetAddress[] { result };
234        }
235        // 前面的都不是,那就要进一步查找了。
236        return lookupHostByName(host).clone();
237    }

这里需要关注的是对内部方法lookupHostByName()的调用。

378    /**
379     * Resolves a hostname to its IP addresses using a cache.
380     *
381     * @param host the hostname to resolve.
382     * @return the IP addresses of the host.
383     */
384    private static InetAddress[] lookupHostByName(String host) throws UnknownHostException {
385        BlockGuard.getThreadPolicy().onNetwork();
386        // Do we have a result cached? 
              // 1.先从缓存里面找
387        Object cachedResult = addressCache.get(host);
388        if (cachedResult != null) {
389            if (cachedResult instanceof InetAddress[]) {
390                // A cached positive result.
391                return (InetAddress[]) cachedResult;
392            } else {
393                // A cached negative result.
394                throw new UnknownHostException((String) cachedResult);
395            }
396        }
397        try {
398            StructAddrinfo hints = new StructAddrinfo();
399            hints.ai_flags = AI_ADDRCONFIG;
400            hints.ai_family = AF_UNSPEC;
401            // If we don't specify a socket type, every address will appear twice, once
402            // for SOCK_STREAM and one for SOCK_DGRAM. Since we do not return the family
403            // anyway, just pick one.
                  // 2.缓存里面没有,调用native方法进一步查找。Libcore.os.getaddrinfo底层会发起DNS域名解析请求
404            hints.ai_socktype = SOCK_STREAM;
405            InetAddress[] addresses = Libcore.os.getaddrinfo(host, hints);
406            // TODO: should getaddrinfo set the hostname of the InetAddresses it returns?
407            for (InetAddress address : addresses) {
408                address.hostName = host;
409            }
410            addressCache.put(host, addresses);
411            return addresses;
412        } catch (GaiException gaiException) {
413            // If the failure appears to have been a lack of INTERNET permission, throw a clear
414            // SecurityException to aid in debugging this common mistake.
415            // http://code.google.com/p/android/issues/detail?id=15722
416            if (gaiException.getCause() instanceof ErrnoException) {
417                if (((ErrnoException) gaiException.getCause()).errno == EACCES) {
418                    throw new SecurityException("Permission denied (missing INTERNET permission?)", gaiException);
419                }
420            }
421            // Otherwise, throw an UnknownHostException.
422            String detailMessage = "Unable to resolve host \"" + host + "\": " + Libcore.os.gai_strerror(gaiException.error);
423            addressCache.putUnknownHost(host, detailMessage);
424            throw gaiException.rethrowAsUnknownHostException(detailMessage);
425        }
426    }

寻址就是DNS域名解析,会先从缓存中查看是存在,如果没有则会由底层发起请求到DNS服务器来解析域名映射到实际用于通信的IP地址。

创建socket并发起TCP连接
Socket本身还只是一个包装类,它的connect()会继续调具体的实现类。由Socket的构造函数可知,它默认是PlainSocketImpl,也就是最后调用了它的connect()方法进行TCP连接。

56        this.impl = factory != null ? factory.createSocketImpl() : new PlainSocketImpl();
57        this.proxy = null;
58    }

到这里终于看到连接发出去了。原来构建一个HttpConnection就会发起TCP连接了。创建好了HttpConnection,方法就会原路返回,并最终返回输出流给到示例处调用 getOutputStream()的地方。

5.getInputStream()

getInputStream()与getOutputStream()的整个执行流程是大同小异的,有很多的共同部分,比如也可能发起网络连接,建立TCP的三次握手。


getInputStream.jpg

有了前面getOutputStream的基础,getInputStream就简单多了。

@Override public final InputStream getInputStream() throws IOException {
173        if (!doInput) {
174            throw new ProtocolException("This protocol does not support input");
175        }
176        // 获取 HttpEngine
177        HttpEngine response = getResponse();
178
179        /*
180         * if the requested file does not exist, throw an exception formerly the
181         * Error page from the server was returned if the requested file was
182         * text/html this has changed to return FileNotFoundException for all
183         * file types
184         */
185        if (getResponseCode() >= HTTP_BAD_REQUEST) {
186            throw new FileNotFoundException(url.toString());
187        }
188         // 从 HttpEngin 那里获取 InputStream
189        InputStream result = response.getResponseBody();
190        if (result == null) {
191            throw new IOException("No response body exists; responseCode=" + getResponseCode());
192        }
193        return result;
194    }

如注释第一步是获取HttpEngine,因为在getOutputStream阶段已经创建好了,所以不会再重新创建了,用现成的就好。第二步就是从HttpEngine那里拿到 response body。当然这里需要进一步分析的是 getResponse。

/**
269     * Aggressively tries to get the final HTTP response, potentially making
270     * many HTTP requests in the process in order to cope with redirects and
271     * authentication.
272     */
273    private HttpEngine getResponse() throws IOException {
274        initHttpEngine();
275
276        if (httpEngine.hasResponse()) {
277            return httpEngine;
278        }
279
280        while (true) {
281            try {
282                httpEngine.sendRequest();
283                httpEngine.readResponse();
284            } catch (IOException e) {
285                /*
286                 * If the connection was recycled, its staleness may have caused
287                 * the failure. Silently retry with a different connection.
288                 */
289                OutputStream requestBody = httpEngine.getRequestBody();
290                if (httpEngine.hasRecycledConnection()
291                        && (requestBody == null || requestBody instanceof RetryableOutputStream)) {
292                    httpEngine.release(false);
293                    httpEngine = newHttpEngine(method, rawRequestHeaders, null,
294                            (RetryableOutputStream) requestBody);
295                    continue;
296                }
297                httpEngineFailure = e;
298                throw e;
299            }
300            // 处理响应头,确定重试的策略。
301            Retry retry = processResponseHeaders();
302            if (retry == Retry.NONE) {
                      // 正常情况下不需要重试,因此这里也标记HttpConnection由HttpConnectionPool来自动释放。
303                httpEngine.automaticallyReleaseConnectionToPool();
304                return httpEngine;
305            }
306
307            /*
308             * The first request was insufficient. Prepare for another...
309             */
310            String retryMethod = method;
311            OutputStream requestBody = httpEngine.getRequestBody();
312
313            /*
314             * Although RFC 2616 10.3.2 specifies that a HTTP_MOVED_PERM
315             * redirect should keep the same method, Chrome, Firefox and the
316             * RI all issue GETs when following any redirect.
317             */
318            int responseCode = getResponseCode();
319            if (responseCode == HTTP_MULT_CHOICE || responseCode == HTTP_MOVED_PERM
320                    || responseCode == HTTP_MOVED_TEMP || responseCode == HTTP_SEE_OTHER) {
321                retryMethod = HttpEngine.GET;
322                requestBody = null;
323            }
324
325            if (requestBody != null && !(requestBody instanceof RetryableOutputStream)) {
326                throw new HttpRetryException("Cannot retry streamed HTTP body",
327                        httpEngine.getResponseCode());
328            }
329
330            if (retry == Retry.DIFFERENT_CONNECTION) {
331                httpEngine.automaticallyReleaseConnectionToPool();
332            } else {
333                httpEngine.markConnectionAsRecycled();
334            }
335            // 需要重试情况下,主动断开连接
336            httpEngine.release(true);
337            // 生成一个新的 HttpEngine
338            httpEngine = newHttpEngine(retryMethod, rawRequestHeaders,
339                    httpEngine.getConnection(), (RetryableOutputStream) requestBody);
340        }
341    }

如前所述initHttpEngine()以及httpEngine.sendRequest在getOutputStream那里已经做了详细分析了,这里也不用再赘述了。 这里有HttpEngine中的两个方法需要关注,它与如何缓存响应数据以及如何重用连接有关。先来看readResponse()方法。

/**
794     * Flushes the remaining request header and body, parses the HTTP response
795     * headers and starts reading the HTTP response body if it exists.
796     */
797    public final void readResponse() throws IOException {
798        if (hasResponse()) {
799            return;
800        }
801
802        if (responseSource == null) {
803            throw new IllegalStateException("readResponse() without sendRequest()");
804        }
805
806        if (!responseSource.requiresConnection()) {
807            return;
808        }
809
810        if (sentRequestMillis == -1) {
811            int contentLength = requestBodyOut instanceof RetryableOutputStream
812                    ? ((RetryableOutputStream) requestBodyOut).contentLength()
813                    : -1;
814            writeRequestHeaders(contentLength);
815        }
816
817        if (requestBodyOut != null) {
818            requestBodyOut.close();
819            if (requestBodyOut instanceof RetryableOutputStream) {
820                ((RetryableOutputStream) requestBodyOut).writeToSocket(requestOut);
821            }
822        }
823
824        requestOut.flush();
825        requestOut = socketOut;
826        // 读取响应头
827        readResponseHeaders();
828        responseHeaders.setLocalTimestamps(sentRequestMillis, System.currentTimeMillis());
829
830        if (responseSource == ResponseSource.CONDITIONAL_CACHE) {
831            if (cachedResponseHeaders.validate(responseHeaders)) {
832                release(true);//如果是条件缓存且缓存有效则释放连接并标记为重用连接
833                ResponseHeaders combinedHeaders = cachedResponseHeaders.combine(responseHeaders);
834                setResponse(combinedHeaders, cachedResponseBody);
835                if (responseCache instanceof ExtendedResponseCache) {
836                    ExtendedResponseCache httpResponseCache = (ExtendedResponseCache) responseCache;
837                    httpResponseCache.trackConditionalCacheHit();
838                    httpResponseCache.update(cacheResponse, getHttpConnectionToCache());
839                }
840                return;
841            } else {
842                IoUtils.closeQuietly(cachedResponseBody);
843            }
844        }
845
846        if (hasResponseBody()) {
                  // 将响应数据写入缓存
847            maybeCache(); // reentrant. this calls into user code which may call back into this!
848        }
849        // 获取响应体的输入流。
850        initContentStream(getTransferStream());
851    }

注释里面有几个关键的内部方法调用,一个一个来看吧。
readResponseHeaders读取响应行与响应头

5    private void readResponseHeaders() throws IOException {
576        RawHeaders headers;
577        do {
578            headers = new RawHeaders();
                  // 读取响应行
579            headers.setStatusLine(Streams.readAsciiLine(socketIn));
                  // 读取其他响应头参数,下面直接贴出来了
580            readHeaders(headers);
581        } while (headers.getResponseCode() == HTTP_CONTINUE);
582        setResponse(new ResponseHeaders(uri, headers), null);
583    }



624    private void readHeaders(RawHeaders headers) throws IOException {
625        // parse the result headers until the first blank line
626        String line;
             // 直到读到空行为止,头与数据以空行分开
627        while (!(line = Streams.readAsciiLine(socketIn)).isEmpty()) {
628            headers.addLine(line);
629        }
630        // 解析 cookie
631        CookieHandler cookieHandler = CookieHandler.getDefault();
632        if (cookieHandler != null) {
633            cookieHandler.put(uri, headers.toMultimap());
634        }
635    }

关键的东西在代码里有注释了,主要是读响应行,读响应头并设置cookie。而响应头与响应数据之间的空格就是空行。其实请求的也是,如果包含有请求体时,请求头与请求体之间也是空行分开。
release,这里先不贴代码,后面会再继续分析,只要记住在条件缓存的情况下会释放connection,且带的参数为 true.
maybeCache,将响应数据写入HttpResponseCache,比较简单,不展开了。
getTransferStream,构建返回给调用者的 InputStream。终于拿到InputStream了。

readResponse()已经解析完了,然而在getResponse中还有工作需要做。其接下来会通过处理响应头来确认是否需要重试或者重试的策略,是否需要授权(401,可能需要用户名或者密码),是否需要重定向次数已达到最大(5次)。不需要重试的情况下标记请求由请求池自动回收。需要重试的情况下,释放并重用连接,因为这里调用了HttpEngine#release()方法时传入的参数为 true。这里同样记住传入的参数为true

6.小结

连接所涉及的东西有点多,也可能有些乱,也记不住了,那先总结一波吧。

6.1openConnection()方法

该方法主要是根据协议确定对应的帮助类HttpHandler以及HttpURLConnectionImpl。之后的操作都基于HttpURLConnectionImpl来进行。

6.2参数设置

在getOutpuStream()以及getInputStream()或者显式直接调用connect()方法之前设置好参数,否则会报异常。这三个方法都会触发状态 connected 为 true。

6.3Http协议包装

在发出请求前,会构造好请求行,请求头参数一起发送给服务器。并且注意到在HTTP的版本大于 0 的情况下,默认开启了 keep-alive

6.4缓存

根据HTTP的缓存规则,在getInputStream阶段会对响应回来的数据即response进行缓存。缓存的内部算法采用的是DiskLRUCache实现,key 为对应 url 的MD5编码。

6.5连接池

对当前连接好的HTTP会通过连接池缓存起来,连接池里已经有相等的Address了就会进行重用。其中Address相等需要host,port,sslfactory,proxy,tunel都相等。连接池的全部内容这里其实还没有讲完,比如连接put以及回收。

6.6TCP连接

getOutpuStream()以及getInputStream()或者显式直接调用connect()方法最终都会触发TCP的连接,也就是我们需要的HTTP连接。

三、HTTP通信

所谓的通信,就是利用getOutputStream()获取输出流,从而将数据写到服务端。再利用getInputStream()获取输入流,读取从服务端返回的数据。

四、断开连接

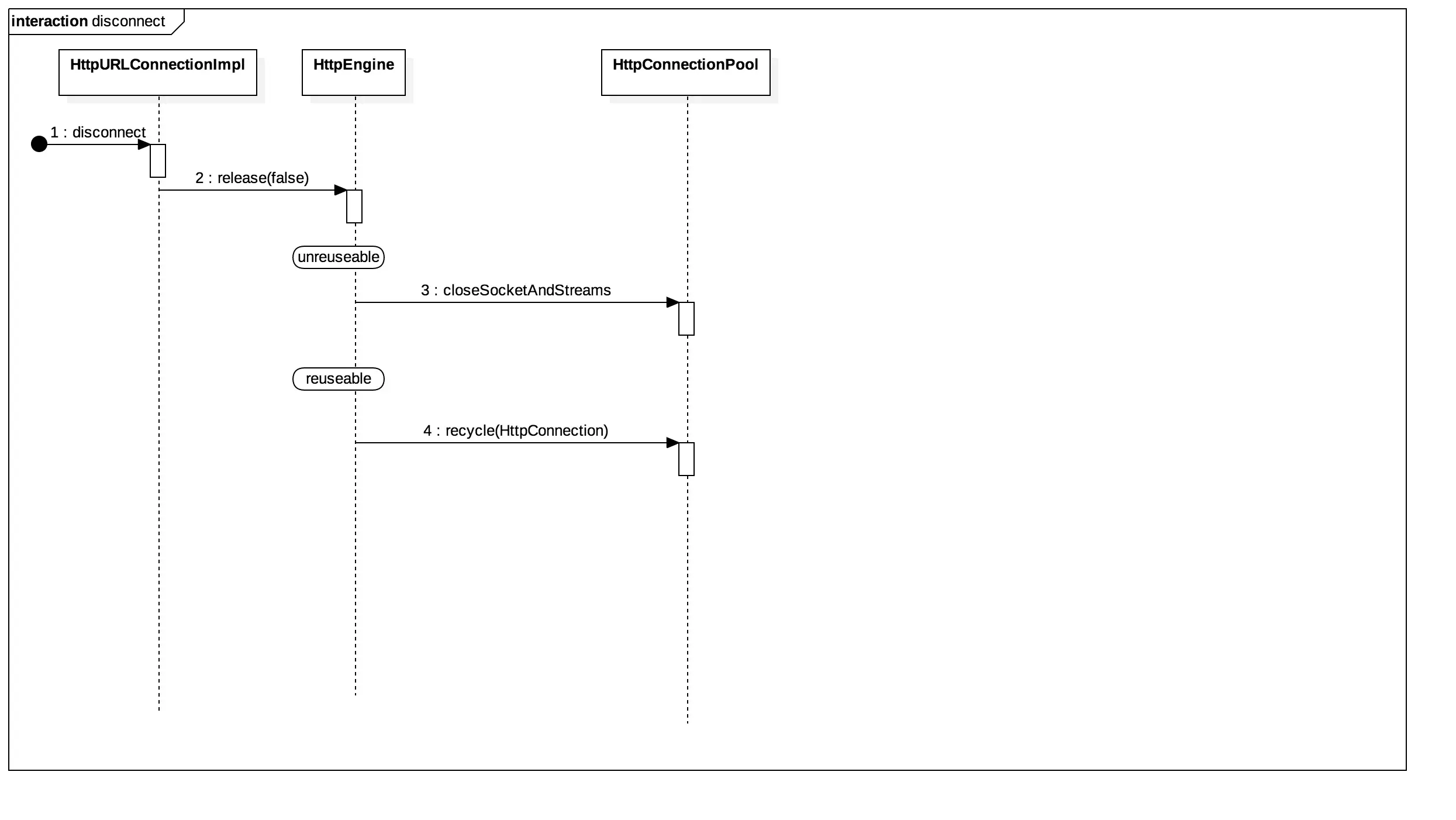
disconnect.jpg

先来看disconnect()方法

@Override public final void disconnect() {
89        // Calling disconnect() before a connection exists should have no effect.
90        if (httpEngine != null) {
91            // We close the response body here instead of in
92            // HttpEngine.release because that is called when input
93            // has been completely read from the underlying socket.
94            // However the response body can be a GZIPInputStream that
95            // still has unread data.
96            if (httpEngine.hasResponse()) {
97                IoUtils.closeQuietly(httpEngine.getResponseBody());
98            }
99            httpEngine.release(false);
100        }
101    }

主要是进一步调用 HttpEngine#release()方法进行释放。另外需要注意的是关闭了responseBody,那这个又是什么呢?后面会详情讲解。

/**
483     * Releases this engine so that its resources may be either reused or
484     * closed.
485     */
486    public final void release(boolean reusable) {
487        // If the response body comes from the cache, close it.
              // 从缓存取的结果直接关掉
488        if (responseBodyIn == cachedResponseBody) {
489            IoUtils.closeQuietly(responseBodyIn);
490        }
491       
492        if (!connectionReleased && connection != null) {
493            connectionReleased = true;
494
495            // We cannot reuse sockets that have incomplete output.
                  // 输出数据流还没有关闭不能重用
496            if (requestBodyOut != null && !requestBodyOut.closed) {
497                reusable = false;
498            }
499
500            // If the request specified that the connection shouldn't be reused,
501            // don't reuse it. This advice doesn't apply to CONNECT requests because
502            // the "Connection: close" header goes the origin server, not the proxy.
                  // 请求协议头描述了connection为close的不能重用
503            if (requestHeaders.hasConnectionClose() && method != CONNECT) {
504                reusable = false;
505            }
506
507            // If the response specified that the connection shouldn't be reused, don't reuse it.
                 // 响应协议头描述了connection为close的不能重用
508            if (responseHeaders != null && responseHeaders.hasConnectionClose()) {
509                reusable = false;
510            }
511            // 不知道长度的输入流不能重用
512            if (responseBodyIn instanceof UnknownLengthHttpInputStream) {
513                reusable = false;
514            }
515
516            if (reusable && responseBodyIn != null) {
517                // We must discard the response body before the connection can be reused.
518                try {
519                    Streams.skipAll(responseBodyIn);
520                } catch (IOException e) {
521                    reusable = false;
522                }
523            }
524
525            if (!reusable) {
526                connection.closeSocketAndStreams();
527                connection = null;
528            } else if (automaticallyReleaseConnectionToPool) {
529                HttpConnectionPool.INSTANCE.recycle(connection);
530                connection = null;
531            }
532        }
533    }

中间一大段都可以先不用太关注,看看注释就行。看最后几句,注意这里的 reuseable 传递进来的是false,那么最后是一定会关闭连接的了。也就是说一旦执行disconnect()连接就会被关闭。

131    public void closeSocketAndStreams() {
132        IoUtils.closeQuietly(sslOutputStream);
133        IoUtils.closeQuietly(sslInputStream);
134        IoUtils.closeQuietly(sslSocket);
135        IoUtils.closeQuietly(outputStream);
136        IoUtils.closeQuietly(inputStream);
137        IoUtils.closeQuietly(socket);
138    }

最后把socket与输入输出流都关闭了。也就是说整个连接都断开了。那如果要保持连接一直是重用的,那就不能disconnect()了。这样又是否会有内存泄漏?
还记得前面提到过的吗?在两种情况下框架会自动发生重用,一个是重试情况下,一个条件缓存情况下。所以说这个连接重用还真的是弱呢。
关于HttpConnectionPool#recycle()方法来继续看代码。

public void recycle(HttpConnection connection) {
91        Socket socket = connection.getSocket();
92        try {
93            SocketTagger.get().untag(socket);
94        } catch (SocketException e) {
95            // When unable to remove tagging, skip recycling and close
96            System.logW("Unable to untagSocket(): " + e);
97            connection.closeSocketAndStreams();
98            return;
99        }
100        // 
101        if (maxConnections > 0 && connection.isEligibleForRecycling()) {
102            HttpConnection.Address address = connection.getAddress();
103            synchronized (connectionPool) {
104                List<HttpConnection> connections = connectionPool.get(address);
105                if (connections == null) {
106                    connections = new ArrayList<HttpConnection>();
        
107                    connectionPool.put(address, connections);
108                }
                      // 未达到最大连接数
109                if (connections.size() < maxConnections) {
110                    connection.setRecycled();
                         // 把连接加入到连接池
111                    connections.add(connection);
112                    return; // keep the connection open
113                }
114            }
115        }
116
117        // don't close streams while holding a lock!
             // 不能重用就关闭
118        connection.closeSocketAndStreams();
119    }

在recycle()时判断是否已经达到最大连接数,如果没有就可以重用,否则就会关闭连接。这里还需要关注一下maxConnections,默认情况下每个URI最大的连接数为 5。如何得来的?需要关注一下HttpConnectionPool的构造函数。

private HttpConnectionPool() {
51        String keepAlive = System.getProperty("http.keepAlive");
52        if (keepAlive != null && !Boolean.parseBoolean(keepAlive)) {
53            maxConnections = 0;
54            return;
55        }
56
57        String maxConnectionsString = System.getProperty("http.maxConnections");
58        this.maxConnections = maxConnectionsString != null
59                ? Integer.parseInt(maxConnectionsString)
60                : 5;
61    }

也就是说需要系统设置了 http.keepAlive 这个参数为true,那么就可以进一步设置maxConnections的大小了。可以自己定义,也可以使用默认值为5.

五、总结

(1)至此,Android原生网络库,仅HTTP部分终于分析完了,还是学习不到少东西的。
(2)Android原生网络库只是HTTP协议在网络应用层的实现,有一定的封装,但本身并没有进行过多的扩展。
(3)这里面我们能看到最基本的一些Http协议相关的内容,如请求行,请求头以及请求体的封装,解析,默认参数设置等。当然也有对响应行,响应头以及响应体的解析,封装,默认处理等。对了,还有一个重要的,那就是cookie,也有相应的解析以及处理,包括请求和响应时。
(4)Android原生网络库同样也实现了响应内容的缓存,所用的算法也是DiskLRUCache
(5)关于重用,除了依赖Http的请求参数 keep-alive通知服务器希望连接之外,还依赖于系统对 http.keepalive的设定。而同一个url默认最多只能有5个连接。