题图 挺胸向前走加油鸭
最近在做项目,遇到个纠结的问题,项目该如何分层?
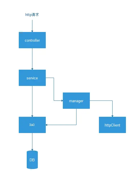
大部分项目通常会有 controller service也称(business) DAO这三层,接口请求流转如下

一个接口逻辑通常由以下几部分组成,权限校验、参数校验、业务编排、数据库操作、缓存操作、第三方服务调用,那么问题来了,这些操作都应该放在那一层呢?
在接手老项目的时候,会发现,大家写法都很有自己的个性,有的小伙伴喜欢将业务编排放在controller,也有的喜欢放在service,有的会按照前辈的写法,还有的随心情,那舒服就放哪,百花齐放,这就会造成一个问题,随着项目越来越大,业务将散落在各个层级,代码冗余量增多,相同的功能出现多种写法,这对后续的维护和扩展简直就是无底大坑。
好的分层应该满足一下几点:
- 层级分明,职责分明
- 链路清晰,避免环形调用
- 良好的抽象和复用
- 业务接口足够独立,一个接口的修改不会影响其他功能
目前的纠结
权限校验、参数校验、业务编排、数据库操作、缓存操作、第三方服务调用,这几部分,权限校验、参数校验自然是放在controller,就像个门卫,将不合法的直接打回;数据库操作自然是放在DAO层,那么业务编排、缓存操作、第三方服务调用这几部分该在哪里呢?
尝试一
将业务编排放在controller,缓存操作、服务调用等放在service,与DAO层的调用也放在service层
好处:业务逻辑会比价清晰,很多数据、服务都通过service层一个函数调用,controller中的代码量也会少很多
坏处:一个业务接口的逻辑,会散落在controller和service,业务逻辑相对较分散;由于controller中大量调用service中方法,导致一个service中的方法可能被多个controller调用,导致本来不相干的业务接口出现了交集,对后续的维护和扩展,留下了隐患
尝试二
将业务编排都放在service中处理,controller权限和参数校验通过后,就直接调用service
好处:业务处理集中在service中,controller仅负责门卫
坏处:为避免环形调用,所以service间不能互相调用 service层的方法,这一限制,导致services没法很好的抽象和复用,当某一块业务越来越庞大的时候,对应的services就显得臃肿了
阿里巴巴开发规范
为此找了阿里巴巴公开的Java开发手册,阿里作为世界一流的大厂,它的标准是非常不错的,哈哈,反正我是这么觉得,虽然我们是node项目,但设计思想是通用的
因截图在移动端看不清,所以直接引用阿里开发文档
(一) 应用分层
1.【推荐】图中默认上层依赖于下层,箭头关系表示可直接依赖,如:开放接口层可以依赖于 Web 层,也可以直接依赖于 Service 层,依此类推:

- 开放接口层:可直接封装 Service 方法暴露成 RPC 接口;通过 Web 封装成 http 接口;进行网关安全控制、流量控制等。
- 终端显示层:各个端的模板渲染并执行显示的层。当前主要是 velocity 渲染,JS 渲染,JSP 渲染,移动端展示等。
- Web 层:主要是对访问控制进行转发,各类基本参数校验,或者不复用的业务简单处理等。
- Service 层:相对具体的业务逻辑服务层。
- Manager 层:通用业务处理层,它有如下特征: 1)对第三方平台封装的层,预处理返回结果及转化异常信息; 2)对 Service 层通用能力的下沉,如缓存方案、中间件通用处理; 3)与 DAO 层交互,对多个 DAO 的组合复用。
- DAO 层:数据访问层,与底层 MySQL、Oracle、Hbase 等进行数据交互。
- 外部接口或第三方平台:包括其它部门 RPC 开放接口,基础平台,其它公司的 HTTP 接口。
以上内容为引用阿里开发文档
开放接口层和请求处理层,可以理解为我们的controller层,作用是RPC和http接口封装、安全流量控制、访问控制转发、参数校验和不复用的业务简单处理。
services层,用于处理具体的业务逻辑。
manager层,通用业务处理层,即services层的沉淀抽象,如缓存方案、中间件处理、第三方服务封装等,这一层可以服务于多个services
阿里的这个分层结构,我认为是比较清晰明了的,与比较自己的项目一比较,便发现自己项目少了manager这一层,根据阿里规范,我们进行层级优化~
层级优化
我们在尝试二的基础上加上manager层,变为如下

controller: 不在编写业务逻辑,仅处理权限、参数等校验的工作,这一层的职责就是校验合法性services: 编写具体业务的实现,这一层的大部分方法不具有复用性,为了防止互相影响和便于后期维护和扩展,所以方法应尽量保持相互独立,同时,考虑到这一层的代码量会随着业务扩展而不断增多,所以services需要根据情况进行适当的功能模块拆分,要避免单文件过大,同时又要避免同一模块业务过于分散manager: 对services层的业务沉底抽象,并服务于services层,将services层频繁出现的功能抽象出来,如缓存操作、第三方服务调用,这一层将领域处理的口子收敛
总结
有句话,技术是服务于业务的,脱离了业务,技术将没有任何价值。架构设计也如此,设计源于场景,每个阶段的场景皆不同,所以设计也是在不断的演变,经历一轮轮的研讨和重构后,才能诞生服务于业务的优秀架构。
层级的划分没有尽善尽美,适用于当前场景和未来可期的,适用于自己团队,提高团队生产力,那么就是最棒的~
作为一枚前端小白,在高大上架构设计领域,还未看见其门槛,还有很长的路要走呀,哈哈~ 写的有问题的地方,还请大伙帮忙指正,欢迎大家一起探讨,一起进步~
向优秀的人学习,向优秀的人靠齐,加油ヾ(◍°∇°◍)ノ゙