本文来自我的github
0.前言
这些都是js基础进阶的必备了,有时候可能一下子想不起来是什么,时不时就回头看看基础,增强硬实力。
1.this
1.1this指向
谁最后调用,就指向谁 先简单复习一次,this指向就那么几种:
- new 关键字 指向new 创建的对象
function F() {
this.name = 1
}
var f = new F()
-
call、apply、bind 指向传入函数的第一个参数。a.call(b),函数a内部如果是要用到this。则这个this指向b
-
对象的方法 对象内部的方法指向对象本身
var obj = {
value: 5,
printThis: function () {
console.log(this);
}
};
- 按值传递 指向全局
var obj = {
value: 5,
printThis: function () {
console.log(this);
}
};
var f = obj.printThis
f()
如果出现上面对条规则的累加情况,则优先级自1至4递减,this的指向按照优先级最高的规则判断。
5.箭头函数 指向箭头函数定义时外层上下文
var obj = {
value: 5,
printThis: function () {
return function(){ console.log(this)}
}
};
obj.printThis()//window
var obj = {
value: 5,
printThis: function () {
return () => console.log(this)
}
};
obj.printThis()()//obj
2.call、apply、bind
前两者都是一样,只是参数表现形式不同,bind表示的是静态的前两者,需要手动调用
a.call(b,args)让函数a执行上下文指向b,也就是b的属性就算没有a函数,也能像b.a(args)这样子调用
方法大家都知道,我们不妨来自己实现一下这三个:
2.1 call实现
再看一次概念,b没有a方法,也就是没有b.a,如果想要这个效果,那就利用这三个函数来改变执行上下文。于是我们就可以想到,要是自己实现一个,大概就是,给b强行加上这个a 的方法,然后拿到argument去调用:
Function.prototype.mycall = function(){
var ctx = arguments[0]||window||global//获取上下文,call的第一个参数
var len = arguments.length
var hash = new Date().getTime()//避免名字重复
ctx[hash] = this//将this缓存,this就是那个想在另一个上下文利用的函数
var result
if(len === 1){
result = ctx[hash]()//如果后面没有其他参数直接运行
} else{
var i = 1
var args = []
for(;i<len;i++){
args.push(arguments[i])
}
args = args.join(',')
result = eval('ctx[hash](' + args + ')')//将参数传递进去调用
}
delete ctx[hash]//删除临时增加的属性
return result
}
apply也是同理,而且少了数组这一步,更加简单接下来我们看一下bind怎么实现:
Function.prototype.mybind = function(){
var ctx = arguments[0]||window||global
var f = this
var args1 = []
if(arguments.length>1){//预先填入的参数
var i = 1
for(;i < arguments.length;i++){
args1.push(arguments[i])
}
}
return function(){
var args2 = Array.prototype.slice.call(arguments)//call和apply我们都可以实现,这里就不再重复
return f.apply(ctx,args1.concat(args2))//将预先填入的参数和执行时的参数合并
}
}
此外,需要注意的,一个函数被bind后,以后无论怎么用call、apply、bind,this指向都不会变,都是第一次bind的上下文
3.从call到继承
首先,js没有严格意义上的子类父类,实现继承是依靠原型链来实现类似于所谓的类的效果。
3.1 call继承(构造函数继承)
我们希望G继承F,或者是说,开发的时候,由于G有很多属性继承F我们想偷懒,那么就可以这样
function F(name,age){
this.name = name
this.age = age
}
function G(name,age,a) {
F.call(this,...arguments)
this.a = a
}
var g = new G('a',12,1) //G {name: "a", age: 12, a: 1}
这个方法特别之处是,子类可以向父类构造函数传参。但是,无法获取F的原型上的属性。
另外,方法也是写在内部
this.f = function(){}
也注定无法实现函数复用了,每一个实例都有一个函数,浪费内存。
3.2 prototype继承
要想子类获得父类的属性,如果是通过原型来实现继承,那么就是父类的一个实例是子类的原型:
function F(){
this.a = [1,2,3,4]
this.b = 2
}
var f = new F()
function G(){}
G.prototype = f
var g = new G()
var h = new G()
g.a //[1,2,3,4]
g.b //2
//对于引用类型,如果我们修改g.a(不是用=赋值,用=不会操作到原型链)
g.a.push(123)
g.a//[1,2,3,4,123]
//而且其他的实例也会变化
h.a //[1,2,3,4,123]
g.b = 666 //只是在实例里面对b属性进行改写,不会影响原形链
可以看见,对于父类的引用类型,某个值是引用类型的属性被改写后,子类的所有的实例继承过来的属性都会变,主要的是,子类都可以改变父类。但是=赋值操作相当于直接在某一个实例上面改写。因为属性查找是按照原型链查找,先查找自身再查找原型链,找到为止。用了等号,先给自身赋值,所以自身赋值成功了也不会继续去原型链查找。
因为都有各自的缺陷,所以就有一种组合继承,将构造函数继承和prototype继承混合起来,方法写在父类的prototype上,是比较常见的方法。但是实例化都会调用两次构造函数,new和call
3.3Object.create继承(原型继承)
这样子,可以在两个prototype中间加上一个中介F类,使得子类不会污染父类,子类A是父类B继承而来,而且还可以在中间给他定义属性
function A() {}
function B() {}
A.prototype = Object.create(B.prototype,{father:{value:[1,2,3]}});
//Object.create的hack
Object.create =Object.create|| function (o) {
var F = function () {};
F.prototype = o;
return new F();
}
//其实create函数内部的原理就是这样子,看回去上面的A和B,这些操作相当于
var F = function () {};
F.prototype = B.prototype;//原型被重写,a.__proto__.constructor是B而不是F
A.prototype = new F()
//create方法,第二个参数类似于defineProperty,而且定义的属性可以自行配置,默认是不可以重新赋值
var a = new A()
a.father //[1,2,3]
a.father = 1
a.father //[1,2,3]
在不需要动用构造函数的时候,只是想看到让子类父类这种继承关系,create基本上是完美选择
3.4 寄生式继承
利用一个封装好继承过程的函数来实现继承,不需要另外定义一个子类,直接把子类的方法写在函数里面
function createobj (obj) {
var temp = Object.create(obj)
temp.f = function () {
console.log('this is father')
}
return temp
}
function B() {}
var b = createobj (B.prototype)
b.f() //this is father
但是,不能做到函数复用,每一个实例都要写一份,而且写了一个createobj就是写死了,也不能获取B类的内部属性
3.5 寄生组合式继承
对于上面的仅仅依靠Object.create继承,a.__proto__原型对象被重写,他的构造函数是B,而不是中间量F,对于这种中间类F无意义,而且只是依靠中间原型对象,我们可以用比较完美的寄生组合式继承:
function A() {}
function B() {}
var prototype = Object.create(B.prototype)//创建
prototype.constructor = A//增强
A.prototype = prototype//指定,这下a.__proto__.constructor 就是A了
var a = new A()
不用创建中间类F,而且构造函数A的确是造出a的(a.proto.constructor == A),而不是像create那样改写原型链,构造函数是B
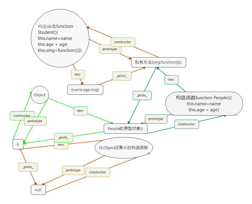
附上原型链图解:(注意终点是null,中间的都是正常new构造,没有改写prototype)
