LevelDB 关键实现图解

3,008 阅读2分钟
原文链接: www.wzxue.com

LevelDB是Google开源出的一个Key/Value存储引擎,它采用C++编写的,支持高并发访问和写入,特别适合对于高写入业务环境。
对于LevelDB的概览可以参考数据分析与处理之二(Leveldb 实现原理)对LevelDB的一个描述,本文的图解更多的是LevelDB的一个实现层的纠缠,版本为LevelDB 1.7.02。

LevelDB存储主要分为SSTable和MemTable,前者为不可变且存储于持久设备上,后者位于内存上并且可变(在LevelDB中有两个MemTable,一个为当前写入MemTable,另一个为等待持久化的不可变MemTable)。首先来看SSTable的实现层分析。

(黄色代表方法,蓝色代表变量或者对象成员,橙色代表类,白色为说明或者外部源)

SSTable的访问实现

leveldb

点击看大图

从SSTable中可以发现,LevelDB中SSTable的访问使用一个抽象类Iterator来实现,不管是一个Level的Table还是一个Block的记录都实现了Iterator的接口,对于某个键的访问通过一个Level的Table的键值范围确定,再深入一个Table的Block范围确定。另外,对于一个Table,LevelDB还提供了表级的缓存和块级的缓存。

SSTable的建立

table_build

点击看大图

由于SSTable是不可变,一旦建立就无需修改,而且要么是通过MemTable转换而来要么就是Table合并而成,只需要不断的写入然后Build Block即可。

SSTable内部格式

table_format

点击看大图

该图展现的是一个SSTable的内部格式,SSTable中存在几个固定大小划分的区域,每个区域都有自己的校验码,而逻辑上的Block存在于这些区域的数据域(图中最下面的蓝色Block)。每个逻辑Block中分为Data Block和Meta Block、MetaIndex Block、Index Block和Footer,当LevelDB初始化时会读取逻辑块的信息时,它会从Footer块读取Index Block和MetaIndex Block的偏移,再通过读取Index Block和MetaIndex Block的偏移来得到Data Block和Meta Block。其中Data Block和Index Block具有相同的Block格式,不同在于Data Block的Record存储一个key/value,而Index Block存储的是Key和对应Key的Data Block偏移。

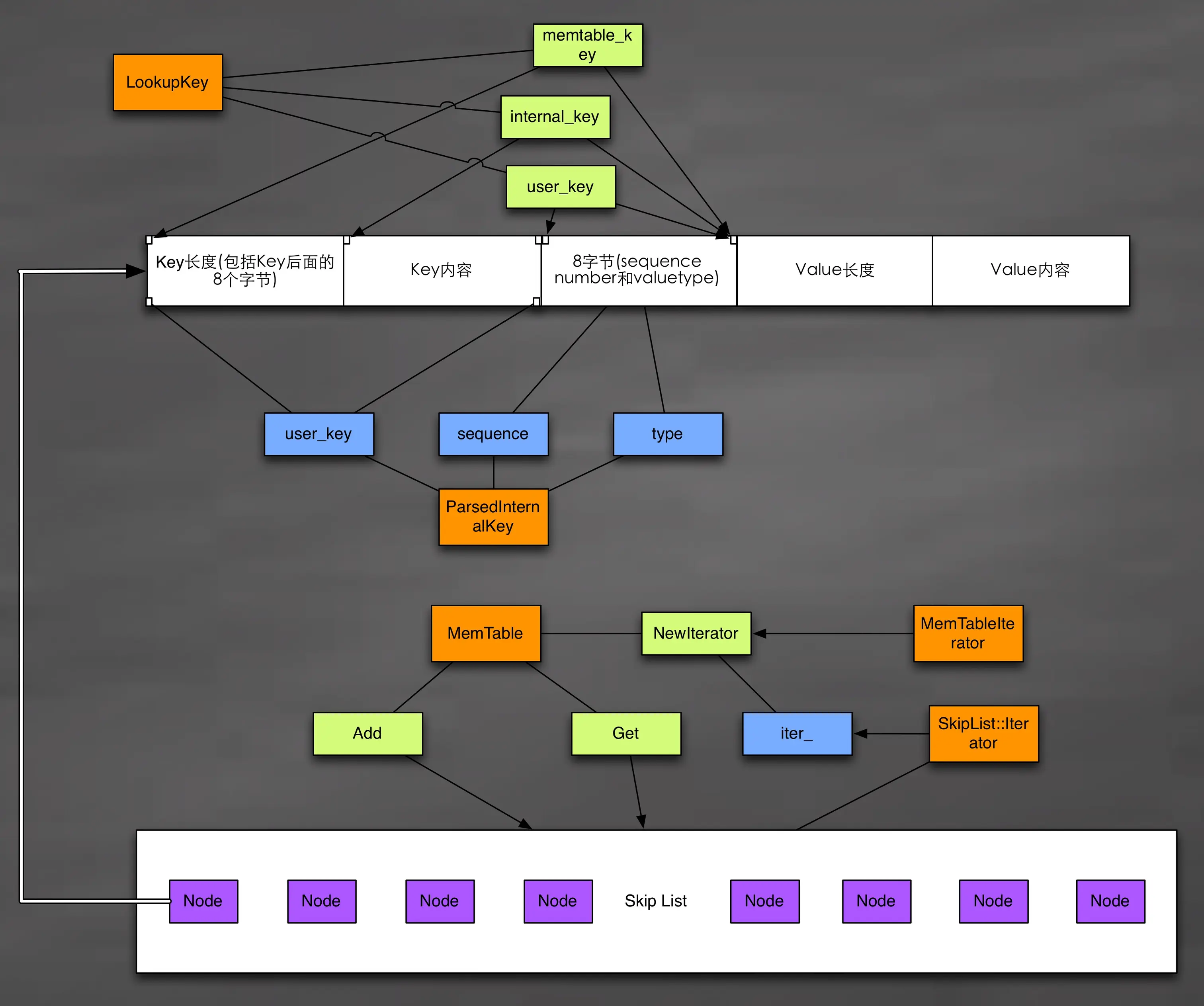
MemTable解析

memory_table

点击看大图

MemTable的访问同样是实现了Iterator的接口进行,索引采用SkipList实现,在MemTable中,LookupKey代表了一个键值在访问和写入时在内存中的表示,它的三个方法分别表示三种不同的键表示。