
ViewDragHelper作为官方推出的手势滑动辅助工具,极大的简化了我们对手势滑动的处理逻辑,v4包中的SlidingPaneLayout和DrawerLayout内部都有ViewDragHelper的身影,这里对这个强大的辅助工具类使用以及相关方法做个系统性的总结。
全文思路:
一、用ViewDragHelper实现一个简单效果,并对ViewDragHelper使用的常见思路进行总结
二、对ViewDragHelper相关API进行归纳分析
1、ViewDragHelper
2、ViewDragHelper.CallBack
一、用ViewDragHelper实现一个简单的效果,对其有个初步的认识
用个在项目中实现的简单效果来看下吧:

这个实现思路也很简单,我们看下代码:
public class MyDragViewLayout extends ViewGroup{
public ViewDragHelper mViewDragHelper;
private boolean isOpen = true;
private View mMenuView;
private View mContentView;
private int mCurrentTop = 0;
public MyDragViewLayout(Context context) {
super(context);
init();
}
public MyDragViewLayout(Context context, AttributeSet attrs) {
super(context, attrs);
init();
}
public MyDragViewLayout(Context context, AttributeSet attrs, int defStyleAttr) {
super(context, attrs, defStyleAttr);
init();
}
private void init() {
mViewDragHelper = ViewDragHelper.create(this, 1.0f, new ViewDragHelperCallBack());
}
private class ViewDragHelperCallBack extends ViewDragHelper.Callback {
@Override
public boolean tryCaptureView(View child, int pointerId) {
return child == mContentView;
}
@Override
public void onEdgeDragStarted(int edgeFlags, int pointerId) {
}
@Override
public int clampViewPositionHorizontal(View child, int left, int dx) {
return super.clampViewPositionHorizontal(child, left, dx);
}
@Override
public int clampViewPositionVertical(View child, int top, int dy) {
return Math.max(Math.min(top, mMenuView.getHeight()), 0);
}
@Override
public void onViewReleased(View releasedChild, float xvel, float yvel) {
int finalTop = mMenuView.getHeight();
if(yvel <= 0){="" if(releasedChild.getTop()<="" mMenuView.getHeight()="" 2){="" finalTop="0;" }else{="" }="" if(releasedChild.getTop()=""> mMenuView.getHeight()/2){
finalTop = mMenuView.getHeight();
}else{
finalTop = 0;
}
}
mViewDragHelper.settleCapturedViewAt(releasedChild.getLeft(), finalTop);
invalidate();
}
@Override
public void onViewPositionChanged(View changedView, int left, int top, int dx, int dy) {
mMenuView.setVisibility((changedView.getHeight() - top == getHeight()) ? View.GONE : View.VISIBLE);
mCurrentTop +=dy;
requestLayout();
}
@Override
public int getViewVerticalDragRange(View child) {
if (mMenuView == null) return 0;
return (mContentView == child) ? mMenuView.getHeight() : 0;
}
@Override
public void onViewDragStateChanged(int state) {
super.onViewDragStateChanged(state);
if (state == ViewDragHelper.STATE_IDLE) {
isOpen = (mContentView.getTop() == mMenuView.getHeight());
}
}
}
@Override
public void computeScroll() {
if (mViewDragHelper.continueSettling(true)) {
invalidate();
}
}
public boolean isDrawerOpened() {
return isOpen;
}
@Override
public boolean onInterceptTouchEvent(MotionEvent ev) {
return mViewDragHelper.shouldInterceptTouchEvent(ev);
}
@Override
public boolean onTouchEvent(MotionEvent event) {
mViewDragHelper.processTouchEvent(event);
return true;
}
@Override
protected void onMeasure(int widthMeasureSpec, int heightMeasureSpec) {
int measureWidth = MeasureSpec.getSize(widthMeasureSpec);
int measureHeight = MeasureSpec.getSize(heightMeasureSpec);
setMeasuredDimension(measureWidth, measureHeight);
measureChildren(widthMeasureSpec, heightMeasureSpec);
}
@Override
protected void onFinishInflate() {
super.onFinishInflate();
mMenuView = getChildAt(0);
mContentView = getChildAt(1);
}
@Override
protected void onLayout(boolean changed, int l, int t, int r, int b) {
mMenuView.layout(0, 0,
mMenuView.getMeasuredWidth(),
mMenuView.getMeasuredHeight());
mContentView.layout(0, mCurrentTop + mMenuView.getHeight(),
mContentView.getMeasuredWidth(),
mCurrentTop + mContentView.getMeasuredHeight() + mMenuView.getHeight());
}
}
xml:
我们缕一下思路,
第一步:在init方法中用ViewDragHelper的静态方法实例化ViewDragHelper对象,其中第一个参数指的当前的ViewGroup,第二个sensitivity参数指的是对滑动检测的敏感度,越大越敏感,默认传1即可。第三个参数为静态回调对象CallBack,我们实现相关CallBack方法来操作拖拽的View。
第二步:实现ViewDragHelper.Callback的相关方法。
第三步:在onInterceptTouchEvent方法中调用mViewDragHelper.shouldInterceptTouchEvent(ev)将事件传给ViewDragHelper。
第四步:在onTouchEvent方法中调用ViewDragHelper.processTouchEvent方法并返回true。
二、对ViewDragHelper相关API进行归纳分析
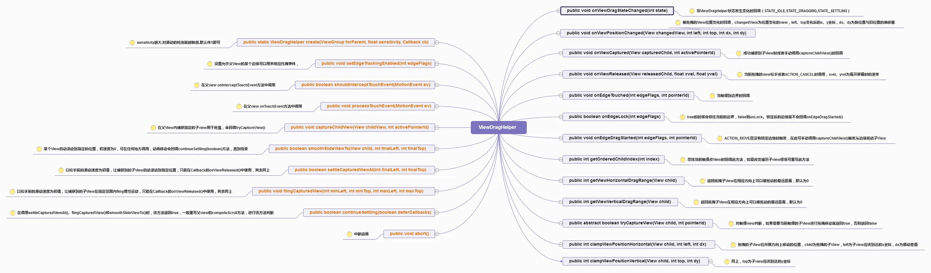
1、ViewDragHelper

public static ViewDragHelper create(ViewGroup forParent, float sensitivity, Callback cb)
sensitivity越大,对滑动的检测就越敏感,默认传1即可public void setEdgeTrackingEnabled(int edgeFlags)
设置允许父View的某个边缘可以用来响应托拽事件,public boolean shouldInterceptTouchEvent(MotionEvent ev)
在父view onInterceptTouchEvent方法中调用public void processTouchEvent(MotionEvent ev)
在父view onTouchEvent方法中调用public void captureChildView(View childView, int activePointerId)
在父View内捕获指定的子view用于拖曳,会回调tryCaptureView()public boolean smoothSlideViewTo(View child, int finalLeft, int finalTop)
某个View自动滚动到指定的位置,初速度为0,可在任何地方调用,动画移动会回调continueSettling(boolean)方法,直到结束public boolean settleCapturedViewAt(int finalLeft, int finalTop)
以松手前的滑动速度为初值,让捕获到的子View自动滚动到指定位置,只能在Callback的onViewReleased()中使用,其余同上public void flingCapturedView(int minLeft, int minTop, int maxLeft, int maxTop)
以松手前的滑动速度为初值,让捕获到的子View在指定范围内fling惯性运动,只能在Callback的onViewReleased()中使用,其余同上public boolean continueSettling(boolean deferCallbacks)
在调用settleCapturedViewAt()、flingCapturedView()和smoothSlideViewTo()时,该方法返回true,一般重写父view的computeScroll方法,进行该方法判断public void abort()
中断动画
在ViewDragHelper的滑动中共有三个方法可以调用,smoothSlideViewTo、settleCapturedViewAt、flingCapturedView,动画移动会回调continueSettling(boolean)方法,在内部是用的ScrollerCompat来实现滑动的。
在computeScroll方法中判断continueSettling(boolean)的返回值,来动态刷新界面:
@Override
public void computeScroll() {
if (mViewDragHelper.continueSettling(true)) {
invalidate();
}
}
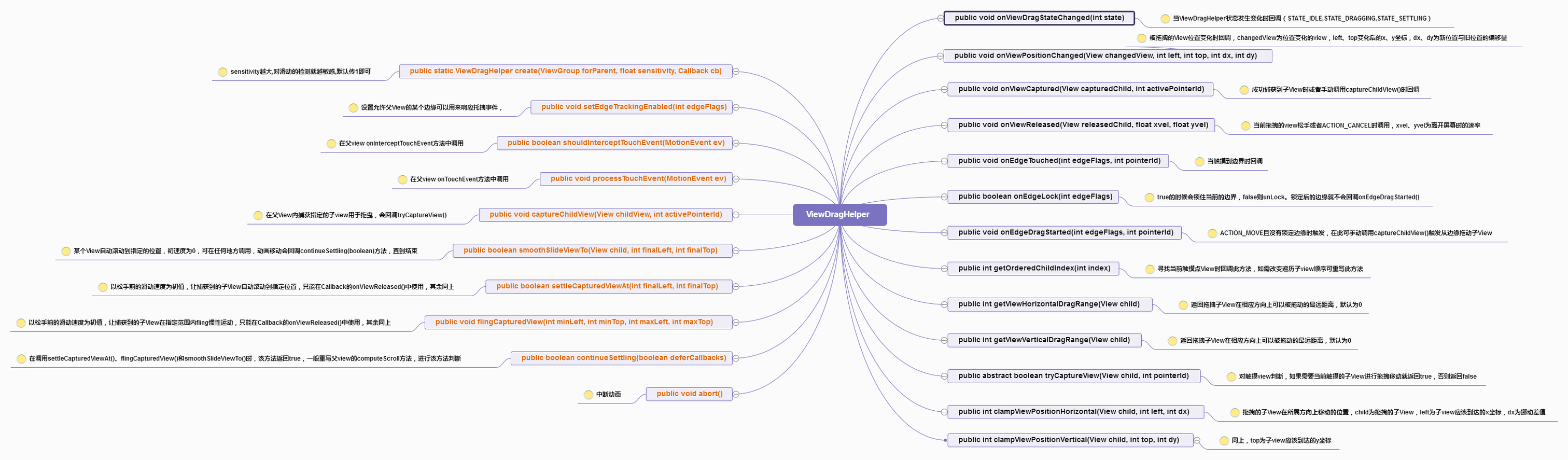
2、ViewDragHelper.CallBack

public void onViewPositionChanged(View changedView, int left, int top, int dx, int dy)
被拖拽的View位置变化时回调,changedView为位置变化的view,left、top变化后的x、y坐标,dx、dy为新位置与旧位置的偏移量public void onViewDragStateChanged(int state)
当ViewDragHelper状态发生变化时回调(STATE_IDLE,STATE_DRAGGING,STATE_SETTLING)public void onViewCaptured(View capturedChild, int activePointerId)
成功捕获到子View时或者手动调用captureChildView()时回调public void onViewReleased(View releasedChild, float xvel, float yvel)
当前拖拽的view松手或者ACTION_CANCEL时调用,xvel、yvel为离开屏幕时的速率public void onEdgeTouched(int edgeFlags, int pointerId)
当触摸到边界时回调public boolean onEdgeLock(int edgeFlags)
true的时候会锁住当前的边界,false则unLock。锁定后的边缘就不会回调onEdgeDragStarted()public void onEdgeDragStarted(int edgeFlags, int pointerId)
ACTION_MOVE且没有锁定边缘时触发,在此可手动调用captureChildView()触发从边缘拖动子Viewpublic int getOrderedChildIndex(int index)
寻找当前触摸点View时回调此方法,如需改变遍历子view顺序可重写此方法public int getViewHorizontalDragRange(View child)
返回拖拽子View在相应方向上可以被拖动的最远距离,默认为0public int getViewVerticalDragRange(View child)
返回拖拽子View在相应方向上可以被拖动的最远距离,默认为0public abstract boolean tryCaptureView(View child, int pointerId)
对触摸view判断,如果需要当前触摸的子View进行拖拽移动就返回true,否则返回falsepublic int clampViewPositionHorizontal(View child, int left, int dx)
拖拽的子View在所属方向上移动的位置,child为拖拽的子View,left为子view应该到达的x坐标,dx为挪动差值public int clampViewPositionVertical(View child, int top, int dy)
同上,top为子view应该到达的y坐标