React 移动 web 极致优化

1,518 阅读18分钟
原文链接: segmentfault.com

原文地址:github.com/lcxfs1991/b…

最近一个季度,我们都在为手Q家校群做重构优化,将原有那套问题不断的框架换掉。经过一些斟酌,决定使用react 进行重构。选择react,其实也主要是因为它具有下面的三大特性。

React的特性

1. Learn once, write anywhere

学习React的好处就是,学了一遍之后,能够写web, node直出,以及native,能够适应各种纷繁复杂的业务。需要轻量快捷的,直接可以用Reactjs;需要提升首屏时间的,可以结合React Server Render;需要更好的性能的,可以上React Native。

但是,这其实暗示学习的曲线非常陡峭。单单是Webpack+ React + Redux就已够一个入门者够呛,更何况还要兼顾直出和手机客户端。不是一般人能hold住所有端。

2. Virtual Dom

Virtual Dom(下称vd)算是React的一个重大的特色,因为Facebook宣称由于vd的帮助,React能够达到很好的性能。是的,Facebook说的没错,但只说了一半,它说漏的一半是:“除非你能正确的采用一系列优化手段”。

3. 组件化

另一个被大家所推崇的React优势在于,它能令到你的代码组织更清晰,维护起来更容易。我们在写的时候也有同感,但那是直到我们踩了一些坑,并且渐渐熟悉React+ Redux所推崇的那套代码组织规范之后。

那么?

上面的描述不免有些先扬后抑的感觉,那是因为往往作为React的刚入门者,都会像我们初入的时候一样,对React满怀希望,指意它帮我们做好一切,但随着了解的深入,发现需要做一些额外的事情来达到我们的期待。

对React的期待

初学者对React可能满怀期待,觉得React可能完爆其它一切框架,甚至不切实际地认为React可能连原生的渲染都能完爆——对框架的狂热确实会出现这样的不切实际的期待。让我们来看看React的官方是怎么说的。React官方文档在Advanced Performanec这一节,这样写道:

One of the first questions people ask when considering React for a project is whether their application will be as fast and responsive as an equivalent non-React version

显然React自己也其实只是想尽量达到跟非React版本相若的性能。React在减少重复渲染方面确实是有一套独特的处理办法,那就是vd,但显示在首次渲染的时候React绝无可能超越原生的速度,或者一定能将其它的框架比下去。因此,我们在做优化的时候,可的期待的东西有:

  • 首屏时间可能会比较原生的慢一些,但可以尝试用React Server Render (又称Isomorphic)去提高效率

  • 用户进行交互的时候,有可能会比原生的响应快一些,前提是你做了一些优化避免了浪费性能的重复渲染。

以手Q家校群功能页React重构优化为例

手Q家校群功能页主要由三个页面构成,分别是列表页、布置页和详情页。列表页已经重构完成并已发布,布置页已重构完毕准备提测,详情页正在重构。与此同时我们已完成对列表页的同构直出优化,并已正在做React Native优化的铺垫。

这三个页面的重构其实覆盖了不少页面的案例,所以还是蛮有代表性的,我们会将重构之中遇到的一些经验穿插在文章里论述。

在手Q家校群重构之前,其实我们已经做了一版PC家校群。当时将native的页面全部web化,直接就采用了React比较常用的全家桶套装:

  • 构建工具 => gulp + webpack

  • 开发效率提升 => redux-dev-tools + hot-reload

  • 统一数据管理=> redux

  • 性能提升 => immutable + purerender

  • 路由控制器 => react-router(手Q暂时没采用)

为什么我们在优化的时候主要讲手Q呢?毕竟PC的性能在大部份情况下已经很好,在PC上一些存在的问题都被PC良好的性能掩盖下去。手机的性能不如PC,因此有更多有价值的东西深挖。开发的时候我就跟同事开玩笑说:“没做过手机web优化的都真不好意思说自己做过性能优化啊“。

构建针对React做的优化

我在《性能优化三部曲之一——构建篇》提出,“通过构建,我们可以达成开发效率的提升,以及对项目最基本的优化”。在进行React重构优化的过程中,构建对项目的优化作用必不可少。在本文暂时不赘述,我另外开辟了一篇《webpack使用优化(react篇)》进行具体论述。

开发效率提升工具

在PC端使用Redux的时候,我们都很喜欢使用Redux-Devtools来查看Redux触发的action,以及对应的数据变化。PC端使用的时候,我们习惯摆在右边。但移动端的屏幕较少,因此家校群项目使用的时候放在底部,而且由于性能问题,我们在constant里设一个debug参数,然后在chrome调试时打开,移动端非必须的时候关闭。否则,它会导致移动web的渲染比较低下。

数据管理及性能优化

Redux统一管理数据

这一部份算是重头戏吧。React作为View层的框架,已经通过vd帮助我们解决重复渲染的问题。但vd是通过看数据的前后差异去判断是否要重复渲染的,但React并没有帮助我们去做这层比较。因此我们需要使用一整套数据管理工具及对应的优化方法去达成。在这方法,我们选择了Redux。

Redux整个数据流大体可以用下图来描述:

Redux这个框架的好处在于能够统一在自己定义的reducer函数里面去进行数据处理,在View层中只需要通过事件去处触发一些action就可以改变地应的数据,这样能够使数据处理和dom渲染更好地分离,而避免手动地去设置state。

在重构的时候,我们倾向于将功能类似的数据归类到一起,并建立对应的reducer文件对数据进行处理。如下图,是手Q家校群布置页的数据结构。有些大型的SPA项目可能会将初始数据分开在不同的reducer文件里,但这里我们倾向于归到一个store文件,这样能够清晰地知道整个文件的数据结构,也符合Redux想统一管理数据的想法。然后数据的每个层级与reducer文件都是一一对应的关系。

重复渲染导致卡顿

这套React + Redux的东西在PC家校群页面上用得很欢乐, 以至于不用怎么写shouldComponentUpdate都没遇到过什么性能问题。但放到移动端上,我们在列表页重构的时候就马上遇到卡顿的问题了。

什么原因呢?是重复渲染导致的!!!!!!

说好的React vd可以减少重复渲染呢?!!!

请别忘记前提条件!!!!

你可以在每个component的render里,放一个console.log("xxx component")。然后触发一个action,在优化之前,几乎全部的component都打出这个log,表明都重复渲染了。

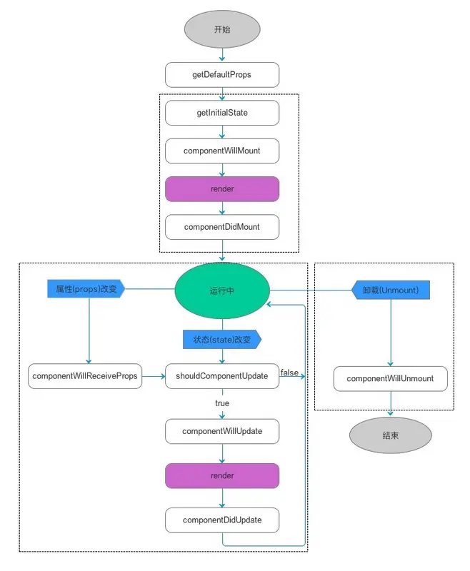
React性能的救星Immutablejs

(网图,引用的文章太多以致于不知道哪篇才是出处)

上图是React的生命周期,还没熟悉的同学可以去熟悉一下。因为其中的shouldComponentUpdate是优化的关键。React的重复渲染优化的核心其实就是在shouldComponentUpdate里面做数据比较。在优化之前,shouldComponentUpdate是默认返回true的,这导致任何时候触发任何的数据变化都会使component重新渲染。这必然会导致资源的浪费和性能的低下——你可能会感觉比较原生的响应更慢。

这时你开始怀疑这世界——是不是Facebook在骗我。

当时遇到这个问题我的开始翻阅文档,也是在Facebook的Advanced Performance一节中找到答案:Immutablejs。这个框架已被吹了有一年多了吧,吹这些框架的人理解它的原理,但不一定实践过——因为作为一线移动端开发者,打开它的github主页看dist文件,50kb,我就已经打退堂鼓了。只是遇到了性能问题,我们才再认真地去了解一遍。

Immutable这个的意思就是不可变,Immutablejs就是一个生成数据不可变的框架。一开始你并不理解不可变有什么用。最开始的时候Immutable这种数据结构是为了解决数据锁的问题,而对于js,就可以借用来解决前后数据比较的问题——因为同时Immutablejs还提供了很好的数据比较方法——Immutable.is()。小结一下就是:

  • Immutablejs本身就能生成不可变数据,这样就不需要开发者自己去做数据深拷贝,可以直接拿prevProps/prevState和nextProps/nextState来比较。

  • Immutable本身还提供了数据的比较方法,这样开发者也不用自己去写数据深比较的方法。

说到这里,已万事俱备了。那东风呢?我们还欠的东风就是应该在哪里写这个比较。答案就是shouldComponentUpdate。这个生命周期会传入nextProps和nextState,可以跟component当前的props和state直接比较。这个就可以参考pure-render的做法,去重写shouldComponentUpdate,在里面写数据比较的逻辑。

其中一位同事polarjiang利用Immutablejs的is方法,参考pure-render-decorator写了一个immutable-pure-render-decorator

那具体怎么使用immutable + pure-render呢?

对于immutable,我们需要改写一下reducer functions里面的处理逻辑,一律换成Immutable的api。

至于pure-render,若是es5写法,可以用使mixin;若是es6/es7写法,需要使用decorator,在js的babel loader里面,新增plugins: [‘transform-decorators-legacy’]。其es6的写法是

@pureRender
export default class List extends Component { ... }

Immutablejs带来的一些问题

不重新渲染

你可能会想到Immutable能减少无谓的重新渲染,但可能没想过会导致页面不能正确地重新渲染。目前列表页在老师进入的时候是有2个tab的,tab的切换会让列表也切换。目前手Q的列表页学习PC的列表页,两个列表共用一套dom结构(因为除了作业布置者名字之外,两个列表一模一样)。上了Immutablejs之后,当碰巧“我发布的“列表和”全部“列表开头的几个作业都是同一个人布置的时候,列表切换就不重新渲染了。

引入immutable和pureRender后,render里的JSX注意一定不要有同样的key(如两个列表,有重复的数据,此时以数据id来作为key就不太合适,应该要用数据id + 列表类型作为key),会造成不渲染新数据情况。列表页目前的处理办法是将key值换成id + listType。

(列表页两个列表的切换)

这样写除了保证在父元素那一层知晓数据(key值)不同需要重新渲染之外,也保证了React底层渲染知道这是两组不同的数据。在React源文件里有一个ReactChildReconciler.js主要是写children的渲染逻辑。其中的updateChildren里面有具体如何比较前后children,然后再决定是否要重新渲染。在比较的时候它调用了shouldUpdateReactComponent方法。我们看到它有对key值做比较。在两个列表中有不同的key,在数据相似的情况下,能保证两者切换的时候能重新渲染。

function shouldUpdateReactComponent(prevElement, nextElement) {
  var prevEmpty = prevElement === null || prevElement === false;
  var nextEmpty = nextElement === null || nextElement === false;
  if (prevEmpty || nextEmpty) {
    return prevEmpty === nextEmpty;
  }

  var prevType = typeof prevElement;
  var nextType = typeof nextElement;
  if (prevType === 'string' || prevType === 'number') {
    return nextType === 'string' || nextType === 'number';
  } else {
    return nextType === 'object' && prevElement.type === nextElement.type && prevElement.key === nextElement.key;
  }
}

Immutablejs太大了

上文也提到Immutablejs编译后的包也有50kb。对于PC端来说可能无所谓,网速足够快,但对于移动端来说压力就大了。有人写了个seamless-immutable,算是简易版的Immutablejs,只有2kb,只支持Object和Array。

但其实数据比较逻辑写起来也并不难,因此再去review代码的时候,我决定尝试自己写一个,也是这个决定让我发现了更多的奥秘。

针对React的这个数据比较的深比较deepCompare,要点有2个:

  • 尽量使传入的数据扁平化一点

  • 比较的时候做一些限制,避免溢出栈

先上一下列表页的代码,如下图。这里当时是学习了PC家校群的做法,将component作为props传入。这里的封装的是滚动检测的逻辑,而则是列表页的渲染,是列表为空的时候展示的内容,是列表底部加载的显示横条。

针对deepCompare的第1个要点,扁平化数据,我们很明显就能定位出其中一个问题了。例如,我们传入了props.hw,这个props包括了两个列表的数据。但这样的结构就会是这样

props.hw = {
    listMine: [
        {...}, {...}, ...
    ],
    listAll: [
        {...}, {...}, ...
    ],
}

但如果我们提前在传入之前判断当前在哪个列表,然后传入对应列表的数量,则会像这样:
props.hw = 20;

两者比较起来,显示是后者简单得多。

针对deepCompare第2点,限制比较的条件。首先让我们想到的是比较的深度。一般而言,对于Object和Array数据,我们都需要递归去进行比较,出于性能的考虑,我们都会限制比较的深度。

除此之外,我们回顾一下上面的代码,我们将几个React component作为props传进去了,这会在shouldComponentUpdate里面显示出来。这些component的结构大概如下:

$typeof // 类型
_owner // 父组件
_self: // 仅开发模式出现
_source: //  仅开发模式出现
_store //  仅开发模式出现
key // 组件的key属性值
props // 从传入的props
ref // 组件的ref属性值
type 本组件ReactComponent

因此,针对component的比较,有一些是可以忽略的,例如?typeof, _store, _self, _source, _ownertype这个比较复杂,可以比较,但仅限于我们定好的比较深度。如果不做这些忽略,这个深比较将会比较消耗性能。关于这个deepCompare的代码,我放在了pure-render-deepCompare-decorator

不过其实,将component当作props传入更为灵活,而且能够增加组件的复用性,但从上面看来,是比较消耗性能的。看了官方文档之后,我们尝试换种写法,主要就是采用包裹的做法,然后用this.props.children在里面渲染,并将, 抽出来。

本以为React可能会对children这个props有什么特殊处理,但它依然是将children当作props,传和shouldComponentUpdate,这就迫使父元素要去判断是否要重新渲染,进而跳到子无素再去判断是否要进入步判断。

究竟要不要去做这重判断呢?针对列表页这种情况,我们觉得可以暂时不做,由于包裹的元素不多,可以先重复渲染,然后再交由子元素自己再去判断。这样我们对pure-render-deepCompare-decorator要进行一些修改,当轮到props.children判断的时候,我们要求父元素直接重新渲染,这样就能交给子元素去做下一步的处理。

如果包裹的只有还好,如果还有像, 甚至其它更多的子元素,那重新渲染会触发其它子元素去运算,判断自己是否要做重新渲染,这就造成了浪费。react的官方论坛上已经有人提出,React的将父子元素的重复渲染的决策都放在shouldComponentUpdate,可能导致了耦合Shouldcomponentupdate And Children

性能优化小Tips

这里归纳了一些其它性能优化的小Tips

请慎用setState,因其容易导致重新渲染

既然将数据主要交给了Redux来管理,那就尽量使用Redux管理你的数据和状态state,除了少数情况外,别忘了shouldComponentUpdate也需要比较state。

请将方法的bind一律置于constructor

Component的render里不动态bind方法,方法都在constructor里bind好,如果要动态传参,方法可使用闭包返回一个最终可执行函数。如:showDelBtn(item) { return (e) => {}; }。如果每次都在render里面的jsx去bind这个方法,每次都要绑定会消耗性能。

请只传递component需要的props

传得太多,或者层次传得太深,都会加重shouldComponentUpdate里面的数据比较负担,因此,也请慎用spread attributes()。

请尽量使用const element

这个用法是工业聚在React讨论微信群里教会的,我们可以将不怎么变动,或者不需要传入状态的component写成const element的形式,这样能加快这个element的初始渲染速度。

路由控制与拆包

当项目变得更大规模与复杂的时候,我们需要设计成SPA,这时路由管理就非常重要了,这使特定url参数能够对应一个页面。

PC家校群整个设计是一个中型的SPA,当js bundle太大的时候,需要拆分成几个小的bundle,进行异步加载。这时可以用到webpack的异步加载打包功能,require。

在重构手Q家校群布置页的时候,我们有不少的浮层,列表有布置页内容主浮层、同步到多群浮层、科目管理浮层以及指定群成员浮层。这些完全可以使用react-router进行管理。但是由于当时一早使用了Immutablejs,js bundle已经比较大,我们就不打算使用react-router了。但后面仍然发现包比重构前要大一些,因此为了保证首屏时间不慢于重构前,我们希望在不用react-router的情况下进行分包,其实也并不难,如下面2幅图:

首先在切换浮层方法里面,使用require.ensure,指定要加载哪个包。
在setComponent方法里,将component存在state里面。
在父元素的渲染方法里,当state有值的时候,就会自动渲染加载回来的component。

性能数据

首屏可交互时间

目前只有列表页发布外网了,我们比较了优化前后的首屏可交互时间,分别有18%和5.3%的提升。

FPS时间

稍后补上

React性能优化军规

我们在开发的过程中,将上面所论述的内容,总结成一个基本的军规,铭记于心,就可以保证React应用的性能不至于太差。

渲染相关

  • 提升级项目性能,请使用immutable(props、state、store)

  • 请pure-render-decorator与immutablejs搭配使用

  • 请慎用setState,因其容易导致重新渲染

  • 谨慎将component当作props传入

  • 请将方法的bind一律置于constructor

  • 请只传递component需要的props,避免其它props变化导致重新渲染(慎用spread attributes)

  • 请在你希望发生重新渲染的dom上设置可被react识别的同级唯一key,否则react在某些情况可能不会重新渲染。

  • 请尽量使用const element

tap事件

1. 简单的tap事件,请使用react-tap-event-plugin

开发环境时,最好引入webpack的环境变量(仅在开发环境中初始化),在container中初始化。生产环境的时候,请将plugin跟react打包到一起(需要打包在一起才能正常使用,因为plugin对react有好多依赖),外链引入。

目前参考了这个项目的打包方案:

2. 复杂的tap事件,建议使用tap component

家校群列表页的每个作业的tap交互都比较复杂,出了普通的tap之外,还需要long tap和swipe。因此我们只好自己封装了一个tap component

Debug相关

  • 移动端请慎用redux-devtools,易造成卡顿

  • Webpack慎用devtools的inline-source-map模式
    使用此模式会内联一大段便于定位bug的字符串,查错时可以开启,不是查错时建议关闭,否则开发时加载的包会非常大。

其它

  • 慎用太新的es6语法。
    Object.assign等较新的类库避免在移动端上使用,会报错。

Object.assign目前使用object-assign包

如有错误,请斧正!