实例讲解基于 React+Redux 的前端开发流程

4,049 阅读24分钟
原文链接: segmentfault.com

前言:在当下的前端界,react 和 redux 发展得如火如荼,react 在 github 的 star 数达 42000 +,超过了 jquery 的 39000+,也即将超过前几年比较火的angular 1 的 49000+;redux 的 star 数也要接近 20000,可见大家对其的热情程度,究竟是什么魔力让大家为之疯狂呢?让我们上车,亲自体验一波试试~~本文章偏向于讲解redux流程。

宅印前端基于 react + redux 的模式开发,我们指定了一套分工明确的并行开发流程。下面通过一个 “苹果篮子” 实例,来看看整个应用开发流程。

首先,我们来看看这个实例的原型:

看到这个水果篮子的样子,大家应该可以明白它的功能:你可以做两件事 -- 摘苹果和吃苹果。当你摘苹果时,应用会向后台发送ajax请求索取苹果,每个苹果有两个属性:编号和重量。当你吃苹果掉时,不用告诉后台,在前端偷偷吃掉就好啦~ 同时苹果篮子会显示当前的苹果量和已经吃掉的苹果量。好!那下面我们来开工!

下面先来总体了解一下 redux 应用的基本原理,一图胜千言:

可见整个redux流程的逻辑非常清晰,数据流是单向循环的,就像一个生产的流水线:

store(存放状态) -> container(显示状态) -> reducer (处理动作)-> store

这一点对精细化分工协作很有好处。

我们来看看这三个概念:

  • store 是应用的状态管理中心,保存着是应用的状态(state),当收到状态的更新时,会触发视觉组件进行更新。

  • container 是视觉组件的容器,负责把传入的状态变量渲染成视觉组件,在浏览器显示出来。

  • reducer 是动作(action)的处理中心, 负责处理各种动作并产生新的状态(state),返回给store。

NOTE:从对象的包含关系上讲,reducer 是store的一部分,但在逻辑上我们把它分出来,这样会比较容易理解整个redux流程。

我们可以做个形象的比喻,把 js 比喻成巴士,把 store, container, reducer 比喻为三个车站,再把 state 和 action 比喻成两种乘客。这是一趟环路巴士:

  1. js巴士store车站 出发,载上 state乘客state乘客 到达某个 container车站 下车并把自己展示出来

  2. 过了一会,有一个 action乘客 上车了,js巴士action乘客 送到 reducer车站,在这里 action乘客state乘客 生了一个孩子 new state,js巴士把 new state 送回了 store车站(好像是人生轮回→_→)

redux 只是定义了应用的数据流程,只解决了 “数据层”(model layer) 的问题,一般还会使用 react, angular 等作为“显示层” (UI layer) 来一起使用,我们项目采用 react 作为显示框架。

在开始之前,这里先提供一些介绍react和redux的参考资料,如果在下文遇到哪些点不理解,可以来这里翻看参考资料:

下文的展示的js代码,会用到少量简单的 es6 语法,可以在遇到时参考这里,或自己查找资料:

我们会使用 babel 编译器把es6语法编译成es5, 所以大家不必担心浏览器兼容性问题,可以大胆使用es6。

应用的基础配置工作由前端开发主管负责,大家不必详细理解。

按任务分工来分步讲解

按照开发的内容,我们把前端团队分为两个小组: “布局组” 和 “逻辑组”,每个小组有2种任务,一共4种任务。

  • 布局组 - 负责 contianer、component 部分

    • 任务1:静态布局 - 使用 HTML + CSS 静态布局

    • 任务2:动态布局 - 使用 JSX 语法对静态布局做动态渲染处理

  • 逻辑组 - 负责 action、reducer 部分

    • 任务1:action 开发 - 制作 redux 流程的 action

    • 任务2:reducer 开发 - 制作 redux 流程的 reducer

布局组 要求对 HTML + CSS 布局比较熟悉,只需要会简单的 js 即可, 不需要完整地理解redux流程。
逻辑组 要求对 js 比较熟悉,最好可以比较完整地理解redux流程, 但基本不需要涉及HTML + CSS布局工作。

接下来,先给出我们教程相关的 src 目录。这里大家可以先一扫而过,大概了解即可

- src              源码文件夹:包含项目源码,我们基本都在这个文件夹下做开发
    - containers   容器文件夹:存放容器组件,比如 “苹果篮子”
    - components   组件文件夹:存放普通显示组件,比如 “苹果”
    - actions      actions文件夹:存放可以发出的action 
    - reducers     reducers文件夹:存放action的处理器reducers
    - services     服务文件夹:存放经过封装的服务,如 ajax服务, 模拟数据服务
    - styles       样式文件夹:存放应用的样式,如css, scss
    - images       图片文件夹:存放图片资源
    - apis         开发接口文件夹:存放开发接口文档

下面正式开始啦,先从布局组开始。

布局组

任务1:静态布局

  • 能力要求:只需要会使用 HTML + CSS (SASS)进行布局即可

  • 任务内容:1. 苹果篮子组件(容器组件) 2. 水果组件(显示组件)

redux 的组件分为两类,一类是容器组件 container ,一类是普通显示组件 component。容器负责接收store中的state和并发送action, 大多数时候需要和store直接连接,容器一般不需要多次使用,比如我们这个应用的苹果篮子。普通组件放在容器里面,由容器确定显示的时机、数量和内容,普通组件一般会多次使用。

1. 苹果篮子容器 AppleBasket.jsx + appleBasket.scss

苹果篮子组件的原型如下:

对于容器,我们使用 React 组件类 的方式书写,这里主要是静态的jsx代码,相当于html。

下面是 AppleBasket.jsx

import React from 'react';
import { connect } from 'react-redux';

class AppleBusket extends React.Component {
  
  render(){
    return (
      
苹果篮子
当前
0个苹果,0克
已吃掉
2个苹果,480克
苹果篮子空空如也
摘苹果
); } } export default connect()(AppleBusket);

同时静态布局开发人员还要负责书写样式,宅印的样式使用sass 书写, 下面是的例子是appleBasket.scss , 大家可以做参考:

.appleBusket{
    width: 400px;
    margin: 20px;
    border-radius: 4px;
    border: 1px solid #ddd;
    >.title{
        padding: 6px 0px;
        text-align: center;
        color: #069;
        font-size: 20px;
        //font-weight: 600;
    }
    >.stats{
        width: 100%;
        $border: 1px dashed #ddd;
        border-top: $border;
        border-bottom: $border;
        padding: 10px 0px;
        .section{
            display: inline-block;
            width: 50%;
            padding-left: 8px;
            .head{
                padding: 6px 0px;
                font-size: 16px;
                color: #069;
            }
            .content{
                font-size: 20px;
                font-weight: 200;
            }
            &:first-of-type{
                border-right: 1px solid #f0f0f0;
            }
        }
    }
    >.appleList{
        padding: 10px 0px;
        .empty-tip{
            text-align: center;
            font-size: 16px;
            color: #ccc;
            padding: 20px 0px;
        }
    }
    >.btn-div{
        text-align: center;
        button{
            color: #fff;
            background-color: #096;
            border: none;
            font-size: 14px;
            padding: 6px 40px; 
            border-radius: 6px;
            margin: 20px auto;
        }
    }
}

2. 苹果组件 AppleItem.jsx + appleItem.scss

苹果组件的样子如下:

普通组件的定义方法和容器类似,只是其不需要使用redux连接器来封装,如下:

AppleItem.jsx

import React from 'react';

class AppleItem extends React.Component {

    render() {

        return (
            
红苹果 - 1号
265克
吃掉
); } } export default AppleItem;

样式文件 appleItem.scss 在此省略。

哪些显示元素要作为容器,哪些要作为普通组件,没有百分之百确定划分规则,大家根据自己的理解把它划分到某一类即可。

这些就是任务一的内容,书写静态布局,基本都是html+css工作,不需要涉及js代码。

任务2:动态渲染

写完了静态布局后,接下来要进行动态渲染啦~

动态渲染听起来很高大上,其实意思就是根据一个stete数据对象来显示内容而已。首先需要确定其state的结构。容器的state 是 store 中state的一部分,前端管理员会事先约定好其数据结构,并在对应的reducer中给出,只要去那里复制一份出来即可。普通组件的state只要自己定义即可,并在文件中说明清楚。

1. 容器的动态渲染

下面看看“苹果篮子”的动态布局,我们去 appleBasketReducer.js 可以得到水果篮子的 state 的结构如下:

{
    isPicking : false,
    newAppleId: 1,
    apples: [
        /*{
            id: 0,
            weight: 235,
            isEaten: false
         }*/
    ]
}

我们这个数据结构把它 “实例化”,如下这样放在我们改成写的 AppleBasket.jsx 中,然后我们开始书写我们的动态渲染代码啦,如下:

import React from 'react';
import { connect } from 'react-redux';

import AppleItem from '../components/AppleItem';

class AppleBusket extends React.Component {

    render() {
        
        let { state } = this.props;
        
        //这部分从对应的 appleBasketReducer.js 中拷贝
        let mockState = {
            isPicking : false,
            newAppleId: 3,
            apples: [
                {
                    id: 1,
                    weight: 235,
                    isEaten: true
                },
                {
                    id: 2,
                    weight: 256,
                    isEaten: false
                }
            ]
        };
        
        //是否开启模拟数据的开关,注释这行代码关闭模拟数据
        state = mockState;
        
        
        //对 state 做显示级别的转化
        let stats = {
            appleNow: {
                quantity: 0,
                weight: 0
            },
            appleEaten: {
                quantity: 0,
                weight: 0
            }
        };
        
        state.apples.map(apple => {
            let selector = apple.isEaten ? 'appleEaten':'appleNow';
            stats[selector].quantity ++;
            stats[selector].weight += apple.weight;
        })
        
        
        return (
            
苹果篮子
当前
{stats.appleNow.quantity}个苹果, {stats.appleNow.weight}克
已吃掉
{stats.appleEaten.quantity}个苹果, {stats.appleEaten.weight}克
{ state.apples.map(apple => ) }
摘苹果
); } } function select(state) { return { state: state.appleBusket } } export default connect(select)(AppleBusket);

可见,动态布局的工作要求只是在 HTML + CSS 布局的基础上,再加上 JSX 语法能力即可。

2. 普通显示组件的动态渲染

普通显示组件的动态渲染和容器类似,只是这里的state可以自己规定,并给出示例的mockState(模拟state),使用组件的人按照示例传入数据即可使用。

AppleItem.jsx 的更新如下:

import React from 'react';

class AppleItem extends React.Component {

    shouldComponentUpdate(nextProps) {
        return nextProps.state != this.props.state;
    }

    render() {

        let { state, actions } = this.props;

        /**
         * 这个区域是 mock 数据区,也作为组件文档,请书写清楚
         * //在组件发布时,请注释掉,提高性能
         */
        let mockState = {
            id: 1,
            weight: 256,
            isEaten: false
        };
        
        let mockActions = {
            eatApple : id => console.log('eatApple',id)
        };

        /**
         * 开关这行代码,用于切换装入的数据来源。(为了开关的方便,请把两句代码合成一行)
         * 在开发阶段打开,使用内部 state 和 action, 开发完成后请注释关闭
         */
        state = mockState; actions = mockActions;

        if (state.isEaten) return null;

        return (
            
红苹果 - {state.id}号
{state.weight}克
actions.eatApple(state.id) }>吃掉
); } } export default AppleItem;

容器和普通显示组件state的对比:

  1. 容器的state我们是从store中的总state直接获得的,注意 AppleBusket.jsx 靠后面这段代码:

    function select(state) {
        return {
            state: state.appleBusket
        }
    }

    select是一个state筛选器, 功能是选择总state中的 appleBusket 作为本容器的state。而这个state的格式我们会在其对应的reducer中规定(因为我们需要在reducer中提供对应state的默认值)

  2. 普通显示组件的state格式由组件开发人员自己约定即可,并在mockState 区域给出例子。当别人要使用你的显示组件时,必须根据你规定的格式传入state数据。在组件里面,我们一般会实现如下这样一个自动切换器,当组件的使用者在使用该组件时没有传入state, 就会显示内部的模拟state,为使用者带来预览效果。

    if(state === undefined)  state = mockState;

以上就是布局组的开发工作: 静态布局 + 动态布局。前者只需要会html+css布局即可,后者还要会一些jsx的语法和基本的js语法。

逻辑组

任务1:action 开发 

任务内容:开发 redux 流程的 action,并把action部署到对应容器和组件中。
技能要求:需要对js比较熟悉,并要求要会使用jq的ajax功能。

首先,我们先来看看 action 的定义。

1. 狭义的 action

狭义的action是指一个简单的对象,对象的结构如下,只要在对象内包含type属性指明action的名称即可,同时,在对象的其他属性里,可以以任何形式自由保存其他相关数据。

let action = {
    type: 'ACTION_NAME',
    ...
}

一般 type 的内容使用 大写字母+下划线 的格式。

在这个定义的基础上,业界提出以一种标准 action, 叫做 Flux Standard Action , 该标准下的action除了type属性之外,只允许多加(不是必须包含)这三个属性:payload,error,meta。

let FSA = {
    type: 'ACTION_NAME',
    payload: , //action的负载,可以是数据或 error 对象
    error: , // 指明该action是否是一个以 error 为负载的action
    meta:  // action元数据, 包含解释该action含义的信息
}

我们宅印约定都要使用 Flux Standard Action,下面是吃苹果 action:

let FSA = {
    type: 'EAT_APPLE',
    payload: 3, // 负载是3, 说明吃掉3号苹果, 这里也可以写成 { id : 3 }
    meta: 'This action will eat an apple!' // (不是必须的)
}

一个action只是一个对象,他需要根据时机被 store 的 dispatch 函数调用才会开始进行处理:store.dispatch(action_1)

2. 广义的 action

广义的 action 是指在中间件的支持下,dispatch 函数可以调用的数据类型,除了普通action之外,常见的有 thunk, promise 等。我们用常用的 thunk来举个例子。

thunk 其实就是一个代码片段,可以简单理解为一种特定的函数,我们可以dispatch 这个thunk。 thunk函数具有如下的签名

(dispatch, getState) => { 
    //在函数体内可以使用 dispatch 方法来发射其他 action
    //在函数体内可以使用 getState 方法来获取当前的state
}

下面是一个我们摘苹果动作的例子:

let pickAppleAction = (dispatch, getState) => { 
    ajax({
        url: '/pickApple',
        method: 'GET',
    }).done(data => {
        //发射普通 action
        dispatch({
            type: 'DONE_PICK_APPLE',
            payload: data.weight // 或者 payload: {weight: data.weight}
        }); 
    }).fail(xhr => {
        //发射普通 action, 其负载是一个error
        dispatch({
            type: 'FAIL_PICK_APPLE',
            payload: new Error(xhr.responseText) ,
            error: true
        }); 
    })
}
        

定义好之后,我们可以直接这样调用这个thunk:

dispatch( pickAppleAction )

接下来,我们来做进一步优化,把action统一为actionCreator , 我们不难察觉,每次都要书写{ type: 'ACTION_NAME' ... } 是很麻烦也很容易出错的,actionCreator 就是为解决这个问题而生的,actionCreator 就是一个产生特定action(这里指广义的action)的函数,下面来看简单的actionCreator 例子:

//传统写法
var eatApple = function(id) {
    return {
        type: 'EAT_APPLE', 
        payload: id
    }
}

// es6 写法
let eatApple = id => ({
    type: 'EAT_APPLE', 
    payload: id
})

这样一来,一方面是使用起来比较简单方便,另一方面是具有文档作用。
只需要这样发射action就可以啦:

dispatch(eatApple(3))

普通action的actionCreator封装工作, 可以使用 redux-actions 自动完成, 查看其文档就可以快速上手,可以根据情况使用。

在项目中,我们会为每个板块写一个的action文件,并统一使用actionCreator, 所以最终 appleAction.js 如下:

import ajax from '../services/ajax'; //经过封装的加强型 ajax 函数

//这是名空间,对普通action做划分
const prefix = 'apple/';

let actions = {

    //注意这里需要 () => ... , 不然 pickAppleAction 不是一个actionCreator, 而是一个thunk
    pickApple: () => (dispatch, getState) => {
        
        //如果正在摘苹果,则结束这个thunk, 不执行摘苹果
        if(getState().isPicking)
            return;
        
        //通知开始摘苹果
        dispatch(actions.beginPickApple());
        
        //发送摘苹果请求
        ajax({
            url: '/appleBasket/pickApple',
            method: 'GET'
        }).done(data => {
            dispatch(actions.donePickApple(data.weight))
        })
        .fail(xhr => {
            dispatch(actions.failPickApple(xhr.responseText));
        })
    },
    
    beginPickApple: () => ({
        type: 'apple/BEGIN_PICK_APPLE'
    }),
    
    donePickApple: appleWeight => ({
        type: 'apple/DONE_PICK_APPLE',
        payload: appleWeight
    }),
    
    failPickApple: errMsg => ({
        type: 'apple/FAIL_PICK_APPLE',
        payload: new Error(errMsg),
        error: true
    }),
    
    eatApple: appleId => ({
        type: 'apple/EAT_APPLE',
        payload: appleId
    })

};

export default actions;

这样一来,只要引入  appleAction.js ,就可以快速使用定义好的action,结合某些编辑器的智能提示功能,非常方便,下面是 vsCode 编辑器的效果:

写好了action之后,只要在 container 的对应位置装上action就好了, 下面是appleBasket.jsx 总体代码:

import React from 'react';
import { connect } from 'react-redux';

import AppleItem from '../components/AppleItem';
import actions from '../actions/appleActions';

class AppleBusket extends React.Component {
    render() {
        let { state, dispatch } = this.props;
        ...
        return (
          ...
          
{ state.apples.map(apple => dispatch(actions.eatApple(id))}} key={apple.id} /> ) }
dispatch(actions.pickApple())}>摘苹果
... ) } } function selectState(state) { return { state: state.appleBusket } } export default connect(selectState)(AppleBusket);

注意这两行。就是装入action的地方

actions={{eatApple: id => dispatch(actions.eatApple(id))}}
 dispatch(actions.pickApple())}>摘苹果

上面代码中引入的actions其实是actionCreators。

此外,actionCreator还有很简洁的用法:对actionCreator做dispatch级别的封装,这个过程我们可以使用 redux 提供的 bindActionCreators 函数自动完成。然后就可以直接调用action,而不需要使用dispatch方法去调用actionCreator。看下面更新后的代码:

import React from 'react';
import { bindActionCreators } from 'redux';
import { connect } from 'react-redux';

import AppleItem from '../components/AppleItem';
import actions from '../actions/appleActions';

class AppleBusket extends React.Component {
    render() {
        let { state, actions} = this.props;
        ...
        return (
          ...
          
{ state.apples.map(apple => ) }
摘苹果
... ) } } function selectState(state) { return { state: state.appleBusket } } function buildActionDispatcher(dispatch) { return { actions: bindActionCreators(actions, dispatch) } } export default connect(selectState, buildActionDispatcher)(AppleBusket);

注意这三个变动:

let { state, actions } = this.props;
actions={{eatApple: actions.eatApple }}
摘苹果

我们对比一下之前的写法:

let { state, dispatch } = this.props
actions={{eatApple: id => dispatch(actions.eatApple(id))}}
 dispatch(actions.pickApple())}>摘苹果

可以发现使用新的方式使代码简洁了很多!

但是,这对于有对象属性提示功能编辑器来说,这种方式会使编辑器无法分析对象属性:

这时,需要一边看actions文件对该actions对象的定义,一边在目标位置填入action,不过这也不是很麻烦。而且对于使用没有对象属性提示的编辑器的开发者来说,这个 drawback 根本就不存在。我们相对推荐使用这种经过dispatch封装的action, 但不要求,大家根据自己的情况使用即可。

对于普通显示组件

对于普通显示组件的actions传递方式,我们统一使用actions属性传递,如下:

AppleBasket.jsx

...

...

AppleItem.jsx

...
 actions.eatApple(state.id)}>吃掉
...

普通显示组件使用统一actions属性接受父级的action,可以在组件内部建立mockActions, 这个mockActions 既有文档功能,也有测试功能,非常实用:

let mockActions = {
    eatApple : id => console.log('eatApple',id), //指定了函数的签名
    foo: (arg1,arg2) => console.log('foo',arg1,arg2) //也响应了调用测试
};

/**
  * 开关这行代码,用于切换装入的state和actions来源。(为了开关的方便,请把两句代码合成一行)
  * 在开发阶段打开,使用内部 state 和 action, 开发完成后请注释关闭
  */
state = mockState; actions = mockActions;    

点击 “摘苹果” 和 “吃掉” 按钮,我们看看控制台,已经可以发出我们想要的action啦:

好啦,actions 开发的内容就介绍到这里。我们来总结一下我们对action所做的封装:

action -> actionCreator -> actionDispatcher

任务2:reducer 开发

开发内容: reducer的其实就是action的处理器。其开发的内容很明确清晰,就是开发一类函数,接受action 和 当前的state,返回新的state。

技术要求:要求对js比较熟悉,需要会使用 immutable.js 这个数据静态化库。

下面是reducer功能的图解:

我们先看看我们苹果板块的state的数据结构,非常简单,这里是某个时刻的状态:

{
    isPicking : false,
    newAppleId: 1,
    apples: [
        {
            id: 0,
            weight: 235,
            isEaten: false
        }
    ]
}

有三个一级属性:

  • isPicking :表示是否正在摘苹果,我们在上面已经知道,摘苹果其实是发送一个ajax请求,向后台摘一个苹果,这个请求在进行时我们会把 isPicking 设置为ture, 表明正在摘苹果,同时禁止在完成前再发送摘苹果请求

  • newAppleId:表示新苹果的编号

  • apples:是苹果列表数组,存放着苹果对象,苹果对象的结构在apples数组里有给出实例。

我们上面提及actions分为广义的action和狭义的普通action。其实,非普通action, 如thunk,一般会以发起普通action结束。我们reducer只需要处理狭义上的普通action,。在我们摘苹果应用里,总共有这4个普通action:

//通知store应用开始摘苹果
beginPickApple: () => ({
    type: 'apple/BEGIN_PICK_APPLE'
}),

//摘苹果成功    
donePickApple: appleWeight => ({
    type: 'apple/DONE_PICK_APPLE',
    payload: appleWeight
}),

//摘苹果失败    
failPickApple: error => ({
    type: 'apple/FAIL_PICK_APPLE',
    payload: error,
    error: true
}),

//吃苹果
eatApple: appleId => ({
    type: 'apple/EAT_APPLE',
    payload: appleId
})

下面是根据action,写出的 reducer 的基本结构:

 (state = defaultState, action) => {

    switch (action.type) {
        case 'apple/BEGIN_PICK_APPLE':
            //TODO
            return state;
            
        case 'apple/DONE_PICK_APPLE':
            //TODO
            return state;
            
        case 'apple/FAIL_PICK_APPLE':
            //TODO
            return state;
            
        case 'apple/EAT_APPLE':
            //TODO
            return state;
            
        default:
            return state;
    }
  
};

我们可以看到,reducer是一个函数,接受state和action两个参数,在函数内部,根据 action.type 来确定要做哪些操作,并且每种操作都要返回state(或者是新的,或者是原来的)。

我们以 apple/EAT_APPLE动作为例,讲解如何书写reducer。EAT_APPLE 动作的含义是吃苹果,我们可以非常简单地处理这个动作:直接把对应苹果对象的 isEaten 属性设为true即可。

按照一般的思维,我们会这样处理:

...
    case 'apple/EAT_APPLE':
        state.apples[action.payload].isEaten = true;
        return state;
...
            

但是,这种方法在 redux 应用里看不到作用,因为这种写法不会使store触发react进行重新渲染,为什么呢?因为 newState == oldState ! 下面我们来做一些解释:

首先,要先从js对象的相等判断运算说起,我们看下面的代码

let a = { foo: 'bar'};
let b = { foo: 'bar'};
console.log( a == b ); //结果是 false

a 和 b 看起来一样,但为什么是false呢?因为对象和数组的赋值是引用赋值, a 和 b 只是一个引用符号,其所指向的对象实体不同(比如 a -> object#001, b -> object#002),js的对象(数组)相等判断是根据是否指向同一个对象实体来的确定的 (object#001 ?= object#002 // false),详见 MDN

再看看下面的例子:

let a = {foo: 'bar'};
let b = a;
b.foo = 'good';

console.log( a == b ); //结果是 true

现在应该可以理解刚才为什么newState == oldState了吧~

redux 是根据返回的state是否改变来决定是否通知 react 更新的。根据这种情况所,可能有人会这样改进刚才的reducer:

    state.apples[action.payload].isEaten = true;
    newState = Object.assign({},state);
    return newState;

这样一来,点击 “吃掉”按钮,看到了有效果了,苹果不见了!但是,这种写法只是迎合了redux更新视觉组件的触发条件,还具有很大的局限性,不是我们redux规定的reducer。下面我们来看看正确的reducer:

首先,reducer有这样的重要约束:在reducer里,不可以修改原来的state,需要保持使每个版本的state不变

这种保持数据不变(Persistent data structure)的方式在函数式编程(Functional programming)非常常见。在我们的redux应用里,其意义在于:

1. 调试意义:保持每个版本的state的不变性,使得我们可以跟踪每个时刻的state, 跟踪应用的“发展史”,这个特性为调试带来了很大的方便。

2. 性能意义:保持state不变这个约束引导我们使用局部更新对象的方法,这样会可以非常有效地提高react或其他显示框架的渲染效率。我们先来看看为了保持数据不变性,要怎么对state做更新,以我们的苹果篮子state为例:

例子:通知开始摘苹果:apple/BEGIN_PICK_APPLE

为了保证每个版本的state不变性,我们有两种实现方式:“深复制”,“浅复制”。我们来看两种模式的内部原理:

深复制方式:有人会这样想:“保持state的不变性很容易,只需要深复制一个state, 让后在新的state要怎么修改就怎么修改,不ok了吗?”,如下就是深复制

这种方式是一种很低级保持不变性的方式:

  1. 深复制操作运行效率低

  2. 没有为渲染环节提供提高渲染效率的铺垫

它只是简单迎合保持数据不变性的约束,虽然有一定调试意义,但是,不但没有提高程序的性能,反而降低了程序的总体性能!没有实践意义。

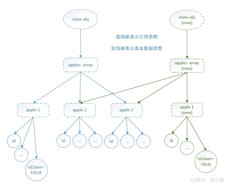
浅复制方式:浅复制模式只对内部数据发生变化的引用做更新,如下

“state” 对象的内部数据发生变化,所以创建新的state引用;而apples array 内部数据不发生变化,所以就不对该引用做更新!在这个操作中,这种浅复制的方法运行效率比较高,而且其简单地实现了数据不变性,为调试带来方便,同时,也是更重要的,这种浅复制的方式极大地提高了视觉组件渲染阶段的运行效率!我们来对比一下:当用户点击摘苹果时,如果使用“深复制”,渲染程序需要重新遍历整个state对象树来做视觉更新,而使用浅复制来实现数据不变性时,渲染程序只需要遍历state对象的一级子节点即可,而不需要对apples array 做遍历,性能大大地提高。尤其是当苹果很多的时候,两种方式的性能差距是非常明显的。

备注:在react组件里面,要开启条件更新这个生命周期函数 shouldComponentUpdate, 才会对把这个性能提高点释放出来,类似这样:

...
shouldComponentUpdate(nextProps) {
    return nextProps.state != this.props.state;
}
...

下面我们再给出 “吃苹果” reducer 进行浅复制的例子:

现在大家应该理解了用浅复制实现数据不变性的原理和意义了,下面我们来看具体的代码实现。

我们的代码用 es6 编写,这里要用到 es6 两个非常方便的特性:

  1. Obejct.assign() 方法,该方法用于产生新的对象

  2. 延展操作符 Spread operator : ...

大家可以稍微看一下文档,或者看我下面的例子就知道其用法了:

// apple basket reducer

export default (state = {
    isPicking: false,
    newAppleId: 1,
    apples: [
        {
            id: 0,
            weight: 235,
            isEaten: false
        }
    ]
}, action) => {
    
    let newState ;
    

    switch (action.type) {
        case 'apple/BEGIN_PICK_APPLE':
            newState = Object.assign({}, state, {
                isPicking: true
            });
            return newState;

        case 'apple/DONE_PICK_APPLE':
            newState = Object.assign({}, state, {
                apples: [
                    ...state.apples,
                    {
                        id: state.newAppleId,
                        weight: action.payload,
                        isEaten: false
                    }
                ],
                newAppleId: state.newAppleId + 1,
                isPicking: false
            })
            return newState;

        case 'apple/FAIL_PICK_APPLE':
            //这里只是简单处理
            newState = Object.assign({}, state, {
                isPicking: false
            });
            return newState;

        case 'apple/EAT_APPLE':
            newState = Object.assign({}, state, {
                apples: [
                    ...state.apples.slice(0, action.payload),
                    Object.assign({}, state.apples[action.payload], { isEaten: true }),
                    ...state.apples.slice(action.payload + 1)
                ]
            })
            return newState;

        default:
            return state;
    }

};

大家会发现这种浅复制操作在开发的过程会复杂一点,于是就有了 immutable.js 这个专门处理不变性数据的库(也是facebook出品),它可以使用类似赋值的方式生成浅复制的不变性数据,下面来看看它怎么简化我们的开发:

我们用 apple/EAT_APPLE 这个reducer来说明。

这是原来的 reducer:

...
case 'apple/EAT_APPLE':
    newState = Object.assign({}, state, {
        apples: [
            ...state.apples.slice(0, action.payload),
            Object.assign({}, state.apples[action.payload], { isEaten: true }),
            ...state.apples.slice(action.payload + 1)
        ]
    })
    return newState;
...

这是使用 immutable.js 库的reducer :

import { fromJS } from 'immutable';
...
case 'apple/EAT_APPLE':
    return fromJS(state).setIn(['apples',action.payload,'isEaten'], true).toJS();
...

用了immutable.js后,轻松一行代码搞定!如果团队约定 state 都用 immutable 内部的数据类型,就可以连 fromJS 和 toJS 的转化都省了,超级方便!

到这里, reducer 任务的介绍就结束啦~

总结

至此,我们四个任务都介绍完了,大家应该对redux流程有一定概念了,我们来回顾一下我们的4个任务:

这样子,我们通过流程化把 react + redux 的主要流程都定义好了,这种模式的可构建性很高,可以构建非常复杂的单页面应用,不会因为应用的业务复杂性增加而增加开发复杂性。

并且在这种分工里面,布局组对专注于写样式布局,大多是基本的HTML+CSS 工作;逻辑组专注于开发应用逻辑,基本都是JS工作,分工得到非常明确的规划,人们可以更好地做精自己负责的工作,各个部件的耦合性很低,人员安排灵活性比较大。

这就是我们用苹果篮子实例讲解的react+redux开发流程,大家形成redux流程基本的概念就好,具体的理解还是要在实践中慢慢参透。

一些依赖的JS库没有在这里给大家介绍,大家可以在后面的相关js库中查看。

参考资料

  1. 《MDN Javascript Documents》

  2. 阮一峰 《ECMAScript 6入门》

  3. IVAN ROGIC 《React, Redux and Immutable.js: Ingredients for Efficient Web Applications》

项目相关js库列表:

  • webpack : js开发环境和打包器

  • babel : es6 编译器

  • react : 当下非常火的显示框架

  • react-router : 与react搭配的前端路由器

  • redux : web应用的状态容器(定义了一套非常清晰的数据传递 流程)

  • react-redux : react 和 redux 的连接器

  • redux-logger : redux 的控制台 log 中间件

  • redux-thunk: redux 的 thunk 中间件

  • react-router-redux : react-router和 redux 配套使用的连接器

  • immutable.js: js 持久化数据框架

  • mock.js : 用于产生模拟后台数据的框架

  • jquery: 在项目中,我们仅使用它的非常通行的 ajax 功能

感谢您的阅读,希望这篇文章对大家有帮助,欢迎回复和讨论。