首页
沸点
课程
数据标注
HOT
AI Coding
更多
直播
活动
APP
插件
直播
活动
APP
插件
搜索历史
清空
创作者中心
写文章
发沸点
写笔记
写代码
草稿箱
创作灵感
查看更多
登录
注册
一念执着CC
前端CV工程师 @专业打螺丝
·
4月前
关注
屏蔽作者: 一念执着CC
举报
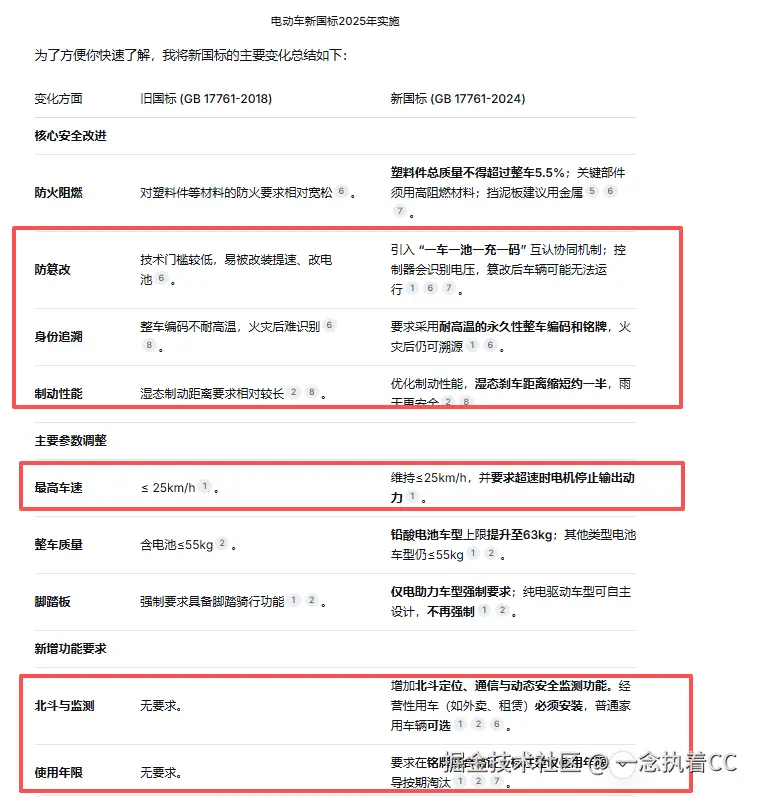
看大家都在说电动车新国标,义愤填膺、群情激昂的,好奇问AI总结了一下
整个看下来就感觉对生产更严格了,新标准的车不知道要涨价多少,
然后其他方面没感觉啥过分的呀,为何大家反应这么大,我不是电动车主,请大家给我解惑一下
收起
查看大图
向左旋转
向右旋转
上班摸鱼
分享
66
点赞
相关推荐
老婆孕33周,肚子挺着很大了,没到预产期还在上班,然后现在上下班坐地铁大部分时候都没有座位让我挺意外的,那些爱心座位上睡觉的人看不见没办法,然后那些即使能看见前面是个大肚子的孕妇,也无动于衷的,让我倍感意外。
给老弱病残孕让座,我以为是国人刻在骨子里的基因了,我是每次遇到都让的,之前有朋友说她身孕的时候地铁没座位挺难的,我还觉得是不是她肚子不够明显,或者只是个别现象,直到现在深有体会才发现,善良的人并不会一直都有。
感谢那些让座的好心人,希望社会有更多善良的人
12 赞 ·
320 评论
硬装终于结束啦,猜猜一共花了多少钱?120多平,四室一厅
29 赞 ·
224 评论
跟jym分享一下最近在抖音发帖 相亲的经历(结婚好难,我更倾向于广东广西的女生)
本人情况
91年湖北男生,本科学历,身高175cm,中共党员。现居深圳,上市公司IT行业,年薪20W+,无房无车,存款大概150w+。
生活自律,无烟酒赌博等不良嗜好,空闲时喜欢健身、爬山、打游戏放松;性格温和宽厚、情绪稳定,待人真诚有同理心,会做饭、主动分担家务,生活简单圈子干净。
家庭无负担,父母已退休有养老金,老家县城有三层四间门面自建房,也可在深圳周边城市购房定居。
希望遇见湖南、湖北、广东、广西地区,96-00年的女生,三观正、善良纯粹、情感经历简单、情绪稳定,相处踏实舒心,期待一年内步入婚姻,安稳相守。
截止目前了解的女生情况
1.湖南人17.5岁,父母帮着相亲,年纪太小。
2.江西鹰潭人在杭州做化妆品电商年入30w, 97年独生女。太高冷
3.湖北人99年在深圳。个人合伙自营花店。目前还在沟通,人挺热情的,聊得也还好,微信还没加
4.广东梅州人90年在深圳,离异带个女儿十几岁,看着有点社会,抽烟
5.湖北人在深圳2004年,4介绍的,我觉得年纪太小,然后有点社会气
6.广东潮汕人94年,老家在编老师,目前加了微信聊得还行
7.湖南人在深圳宝安做hr,父母帮着相亲。留了电话,约着五一见面
8.广东茂名93年在广州做医药,聊天不主动,有点尬
9.湖南人96年在深圳做财务,父母帮着相亲,跟她母亲聊得挺好,我也很乐意去交往,女儿觉得自己太胖想减肥了再谈,无下文
10.湖南人2004年在深圳做全职家教,刚加了微信还在聊,聊的一般
11.湖北人90年在深圳,父母帮着相亲,年龄太大
12.湖北人91在深圳做建筑,年龄太大
9 赞 ·
110 评论