稀土掘金 稀土掘金
    • 首页
    • 沸点
    • 课程
    • 数据标注 HOT
    • AI Coding
    • 更多
      • 直播
      • 活动
      • APP
      • 插件
    • 直播
    • 活动
    • APP
    • 插件
      • 搜索历史 清空
        • 写文章
        • 发沸点
        • 写笔记
        • 写代码
        • 草稿箱
        创作灵感 查看更多
你心里的于晏的头像
你心里的于晏
react前端
·
7月前
  • 屏蔽作者: 你心里的于晏
  • 举报
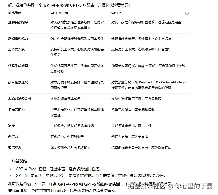
GPT-5 是不是不及预期
你心里的于晏于2025-08-11 02:08发布的图片
收起
查看大图
向左旋转
向右旋转
你心里的于晏于2025-08-11 02:08发布的图片
上班摸鱼
分享
5
点赞
相关推荐
  • 离职提了,一个字,爽!!!
    评论区抽一杯奶茶。
    107 赞 · 491 评论
  • 一个人,29了,存款15w,有车无房。上班上累了,准备自驾出去看看,再不出去感觉后面更没机会了。jym,青春就在脚下,行动起来
    93 赞 · 179 评论
  • 24年7月的男孩,1岁8个月,只会叫爸爸妈妈,上蹿下跳跟猴似的,去检查语言发育迟缓半年,疑似孤独症,他姥他奶都说不是[尬笑]你们家小孩这么大会说话吗
    1 赞 · 65 评论