获得徽章 1
- #青训营笔记创作活动#
2月11日 打卡day10
查看css中的实用函数
Clamp()限制上下限,参数为最小值、首选值、最大值。可以代替媒体查询
通过设置首选值表示初始情况,利用上下限代替媒体查询的特殊情况
通过clamp+css变量还可以对进度条的移动区间进行限制展开评论点赞 - 2月10日 打卡day9
CSS3 中的 transform 变换
点击图片后,创建蒙版,将图片放进去
指针事件(Pointer events)负责兼容pc鼠标拖拽和手机端的移动
当点击时计算移动前后的偏差值,输入到translate偏移量
#青训营笔记创作活动#展开评论点赞 - #青训营笔记创作活动#
2月9日 打卡day8
回到顶部组件
使用定时器功能逐渐滑动,动作顺滑
复制文本
window.clipboardData()对象的三个方法
getData 通过 dataTransfer 或 clipboardData 对象从剪贴板获取指定格式的数据。
setData 以指定格式给 dataTransfer 或 clipboardData 对象赋予数据。
clearData 通过 dataTransfer 或 clipboardData 对象从剪贴板删除一种或多种数据格式。
初始化数组
Array().fill()
展开评论点赞 - #青训营笔记创作活动#
2月9日 打卡day8
回到顶部组件
使用定时器功能逐渐滑动,动作顺滑
复制文本
window.clipboardData()对象的三个方法
getData 通过 dataTransfer 或 clipboardData 对象从剪贴板获取指定格式的数据。
setData 以指定格式给 dataTransfer 或 clipboardData 对象赋予数据。
clearData 通过 dataTransfer 或 clipboardData 对象从剪贴板删除一种或多种数据格式。
初始化数组
Array().fill()展开评论点赞 - #青训营笔记创作活动#
2月8日 打卡day8
回到顶部组件
使用定时器功能逐渐滑动,动作顺滑
复制文本
window.clipboardData()对象的三个方法
getData 通过 dataTransfer 或 clipboardData 对象从剪贴板获取指定格式的数据。
setData 以指定格式给 dataTransfer 或 clipboardData 对象赋予数据。
clearData 通过 dataTransfer 或 clipboardData 对象从剪贴板删除一种或多种数据格式。
初始化数组
Array().fill()展开评论点赞 - #青训营笔记创作活动#
2月7日 打卡day6
看到nodejs写了promis,今日还看到老哥从零开始写了promise
再看一下巩固
根据nodejs老师说,promise是解决回调不规范问题、减少回调地狱
promise中传递一个立即执行函数(executor),会立即执行=>这个函数就是promise的箭头函数
传递两个回调函数(reslove/reject)
当执行了reslove函数,会回调promise对象的.then函数
当执行了reject函数,会回调promise对象的.catche函数
reslove函数可以接收两类参数:
1. 只有一个普通的值或者对象,则作为参数传递下去
2. Promise对象,则调用函数的resolve/reject方法
Promise中的类方法/静态方法:
Promise.reslove
Promise.reject
Promise.all——只有三个都为resolve状态的时候才会调用.then方法。展开赞过41 - Js引擎为了让microtask尽快的输出,做了一些优化,连续的多个then(3个)如果没有reject或者resolve会交替执行then而不至于让一个堵太久完成用户无响应,不单单v8这样其他引擎也是这样,因为其实promuse内部状态已经结束了。这块在v8源码里有完整的体现
码一下赞过52 - #青训营笔记创作活动#
2月7日 打卡day6
console.assert进行类型断言,记住了
console.dir打印节点输出
条件断点/dom断点
差不多就这些,前几天学了调试课程,那个比较详细展开评论点赞 - #青训营笔记创作活动#
2月6日 打卡day5
之前写web上移动端的界面时,用的是rem加viewport进行页面适配;
当时对这一点懵懵懂懂,面试都说错了。。。
作者认为rem≈scale,容易留白,大屏可视化使用vh+vw更好
需要注意屏幕变化后,图表自动调整方案——在各个图表中监听页面尺寸变化,重新调整图表
rem要点也很清晰展开评论点赞 - 2月5日 打卡day4
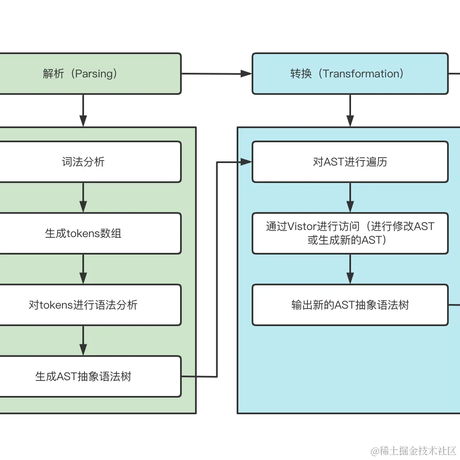
今日学习ast语法树
正好在学习编译原理
AST是源代码的抽象语法结构的树状表现形式,简单点就是一个深度嵌套对象,这个对象能够描述我们书写代码的所有信息。
完整编译器需要
1. parsing解析
2. transformation转换
3. code Generation生成二进制文件
后面讲的好详细,需要实践写一下,之后尝试用java写接口调用部分尝试一下 #青训营笔记创作活动#展开1点赞