需求阶段的AI利用实践总结(完整版)

10 阅读15分钟

需求阶段的AI利用实践总结(完整版)

概要

一个工作日搞定项目评估:AI如何成为需求阶段的“超级军师”?

从客户会谈结束,到输出完整的《项目评估简报》向领导汇报——全程仅用1个工作日。这不是神话,而是一套可复制的AI辅助方法论。

这个故事讲什么?

鸿蒙开发小白小J,面对一个“1个月上线”的紧急项目,在AI的帮助下完成了从需求澄清、风险识别、工作量评估到报价建议的全流程。最终输出了一份包含功能需求、非功能需求、三点估算工时、风险应对策略的完整评估报告。

你会看到什么?

  • 9个关键步骤:从腾讯会议AI自动生成纪要,到千问/DeepSeek挖掘深层需求、识别技术风险、进行三点估算,再到主动质疑AI并校准报价
  • 真实提示词与输出:每一步的提示词怎么写,AI给出了什么答案
  • 人+AI的分工智慧:AI负责整理、分析、生成;人负责提问、质疑、决策
  • 核心经验:AI不是魔法,但用对流程,它就是需求阶段最高效的“外脑”

适合谁看?

任何需要做需求分析、项目评估、方案报价的产品经理、项目经理或开发者——尤其是面对陌生技术栈或紧急项目时。

上篇参考:从0到1的鸿蒙App原型开发实践:AI赋能下的快速突破

背景

  • 继上篇《从0到1的鸿蒙App原型开发实践》,小J得到了一个可用来向客户展示的原型,这让小J对鸿蒙APP的开发信心倍增。

  • 然而,毕竟是一个没有鸿蒙APP开发经验的小白,面对一个真实的项目时必然是险象环生,客户简单的需求背后可能藏着一个个大坑。

  • 好在小J身边有位随叫随到的AI朋友,他既是一位资深的鸿蒙开发工程师,也是一位项目管理大师。小J只需把困惑一五一十向他诉说,他就会不厌其烦地给小J解释清楚。

总体成效:从需求会谈启动到输出《项目评估简报》并向领导汇报,全程仅用1个工作日


第一步:需求澄清与会谈记录

操作过程

  1. 小J和提案组组长准备了Demo视频和案例材料,约客户进行展示和需求澄清。
  2. 小J和提案组成员与客户进行线上会谈,通过腾讯会议AI助理整理了会议纪要。

经验

让AI做会议纪要,大大降低人工负担,效率高品质好。

产出示例

会议纪要(由腾讯会议AI助理自动生成):

本次会议主要围绕企业内控APP的鸿蒙版开发项目展开,明确了项目背景、技术方案、开发范围及初步期望......

第二步:用AI挖掘客户深层需求

操作过程

与客户会谈后,小J将会议纪要进一步提交给千问,让它分析整理。客户原本模糊的需求得到了进一步梳理。

经验

对客户的陈述用AI进行挖掘,可以得到更多的信息。

提示词

你好,请总结如下会议纪要:

[粘贴会议纪要全文]

输出示例

会议纪要:企业内控APP鸿蒙版开发项目

本次会议主要围绕企业内控APP的鸿蒙版(HarmonyOS)开发项目展开,明确了项目背景、技术方案、开发范围及初步期望。

一、核心摘要
  • 项目目标:将现有的安卓版内控APP移植至鸿蒙系统。
  • 核心策略:采用“原生壳+H5页面”的混合架构,仅移植原生壳,H5内容保持不变。
  • 关键约束:仅支持鸿蒙系统(不兼容安卓),目标周期为1个月内上线。
二、详细决议内容

1. 项目背景与目标

  • 背景:承接企业内部现有安卓APP的鸿蒙化改造。
  • 核心任务:将应用的“原生壳”迁移至鸿蒙系统,应用内的H5页面内容(OA、NC、ERP等)不做改动。

......(以下省略)


第三步:AI综合生成需求文档

操作过程

小J将会议纪要和客户原始的需求文档(脱敏后)提交给千问/Deepseek,让它综合各项信息得到一份完整的需求文档。

经验

利用AI进行综合分析,得到一份全面的需求规格说明文档。

提示词

上面提供了客户的主要需求清单,另外一个截图是这个鸿蒙app的主要功能界面。
根据客户澄清,主要功能界面采用鸿蒙app套壳+H5页面开发,其中H5页面已开发完成并应用在安卓app中。

请结合上面两个文档和会议纪要,整理一份需求文档,并罗列可能的风险点。

输出示例

企业内控APP鸿蒙版需求规格说明书

一、项目概述

本项目旨在将现有的企业内部安卓(Android)版内控APP迁移至鸿蒙(HarmonyOS)系统。项目核心采用“鸿蒙原生壳 + H5页面”的混合开发模式。除系统底层交互功能外,绝大部分业务界面直接复用现有的H5页面代码,以确保开发效率并维持业务逻辑的一致性。

二、功能需求
基础架构与导航
  1. 启动与登录
    • 启动页:展示企业品牌信息(如“长沙城发”Logo),进行应用初始化加载。
    • 登录页:提供用户身份验证入口,对接后端认证接口。
  2. 主界面(首页)
    • 顶部区域:展示搜索栏(全站搜索)、消息通知图标、耳机/客服图标。
    • 轮播/新闻区:展示党群工作部发布的新闻或重要通知。
    • 应用中心(金刚区):以图标网格形式展示各业务系统入口,包括但不限于:成本ERP、OA系统、城发e学、城发社区、招聘系统、HR系统、NC系统、应急管理、督办2.0、更多。

......(以下省略)


第四步:AI识别功能需求与非功能需求

操作过程

小J用AI对需求进行进一步整理,识别功能性需求和非功能性需求以及项目风险。

经验

利用AI识别技术风险点和项目管理风险,相当于组织了一场专家会议。

提示词

假设你是一位资深鸿蒙应用开发工程师,并且是项目管理专家。
请以表格的形式整理上面需求中的:
1. 功能性需求
2. 非功能性需求
3. 技术风险点
4. 项目管理风险

输出示例

(表格形式输出,包含四大类内容的详细列表)


第五步:AI进行工作量评估(三点估算)

操作过程

小J用AI对需求进行工作量评估。

经验

利用AI进行工作量评估,相当于组织了一场专家会议。

提示词

请根据上面的需求清单,评估开发工作量(大概估算就行),以“人日”为单位将工作量估算结果添加到上面表格后面。

工作量估算要求:
1. 包括从需求确认到交付的开发全周期工时
2. 根据“乐观”、“正常”、“悲观”3种尺度对工作量进行估算
3. 注意:不要把客户“一个月上线”当作硬性条件

输出示例

企业内控APP鸿蒙版工时估算与风险分析表

估算说明
  1. 估算模式:采用三点估算,分别为乐观(一切顺利,无返工)、正常(考虑常规沟通与调试)、悲观(考虑技术深坑、需求变更、人员磨合)。
  2. 角色配置:建议配置 1名鸿蒙原生开发、0.5名后端/全栈支持(协助H5调试)、1名测试(后期介入)。
  3. 时间单位:人日。
详细估算表
模块分类功能点详细描述乐观正常悲观风险点评估与应对
1. 项目管理与设计需求与设计需求澄清、技术选型、概要设计文档、接口梳理235风险:客户仅给接口文档,业务流程不清晰。应对:需安排专门会议确认业务逻辑,否则后期返工风险极大。
2. 基础架构启动与登录启动页展示、权限申请、登录页UI及认证接口对接123风险:单点登录逻辑复杂,涉及Token刷新机制。
......(中间省略)
合计25 人日44 人日77 人日
综合分析与建议
  1. 关于“一个月上线”的可行性
    • 乐观情况(25人日):如果投入 1.5名 熟练鸿蒙开发(全职),理论上可以在20个工作日(1个月)内完成。
    • 正常情况(44人日):单人开发需要约2个月。若要1个月上线,至少需要 2-3名 开发人员并行工作。
    • 悲观情况(77人日):单人开发需近4个月。若遇到技术深坑,1个月上线几乎不可能。
  2. 关键风险预警
    • H5兼容性:现有安卓H5代码在鸿蒙Web组件中可能出现样式错乱或JS执行错误,调试时间常被低估。
    • Push推送:点击通知栏消息准确跳转到具体业务H5页面,在鸿蒙中实现逻辑与安卓差异较大。
  3. 建议策略
    • 优先保障核心路径:先保登录、首页、待办列表、详情页的打通。

......(以下省略)


第六步:质疑AI,完善工作量评估和报价

操作过程

小J对上面的工作量提出疑问,主动追问AI以完善评估。

经验

利用AI但不是盲信AI,对AI的质疑是必要的。

提示词

上面“正常(46人日)”是否包含“10%的风险金”?

输出示例

不包含。

“正常(46人日)”是纯粹的开发工作量估算,不包含那10%的风险金。

三点估算中的“正常”值,通常指的是在考虑常规沟通成本、小型返工、一般性技术调试后,最有可能发生的实际投入工时。它属于基准估算,风险金是在基准估算之外,为了应对“未知-未知”不确定性而额外追加的预算。

总结建议: 在给客户的正式报价单中,建议直接报 51人日(取整),或者在备注里注明“包含10%的不可预见费”。

对于这种“1个月上线”的急单,千万不要只报46人日,否则一旦遇到H5兼容性问题,项目就会陷入亏损。


第七步:AI规划待办事项优先级

操作过程

小J利用AI的分析,列出了一份分优先级的to-do事项清单。

经验

根据风险事项,让AI帮我们规划一下待办事项的优先级。

提示词

请根据上面的需求和风险分析,列出需要优先向客户确认的to-do事项。

输出示例

为了确保项目能在1个月内顺利上线,并规避“H5兼容性”与“原生交互”带来的巨大风险,你需要立即向客户确认以下关键事项。

我将这些待办事项按优先级影响程度进行了分类:

第一优先级:决定生死的关键项(必须立即确认)

1. H5页面的“所有权”与“修改权”
  • 问题描述:目前的H5页面是复用的安卓版代码。如果H5在鸿蒙系统上出现样式错乱、JS报错或功能失效,谁负责修改代码?
  • 确认点
    • 是否有原H5开发团队能随时配合修改代码?
    • 还是必须由我们(鸿蒙开发团队)全权负责调试和修复H5代码?(如果是后者,工作量将激增,报价需翻倍)
2. 后端推送接口的配合度
  • 问题描述:鸿蒙的消息推送(Push)机制与安卓完全不同,必须接入华为推送服务(HMS Core)。
  • 确认点
    • 后端服务器是否已经对接了华为推送服务

第二优先级:影响工作量与报价项(尽早确认)

......(以下省略)

第三优先级:体验优化项(可视情况确认)

......(以下省略)

建议沟通话术(示例)

......(以下省略)


第八步:AI撰写项目评估报告

操作过程

根据以上所有信息,小J整理了一份项目评估报告的简报,以便向领导和客户汇报。

经验

总结报告等繁重而又十分需要技巧的工作,可以利用AI在短时间内完成。

提示词

请根据以上所有信息,整理一份项目评估简报,内容不超过2页。

输出示例

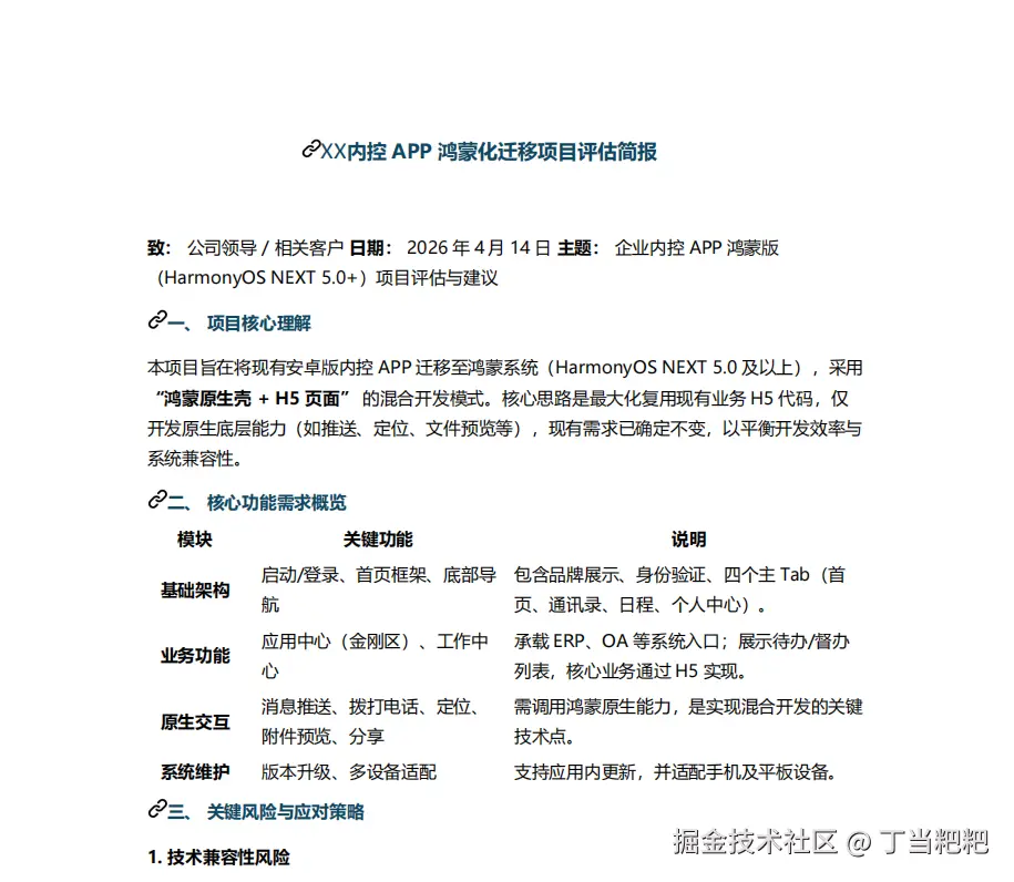
XXX内控APP鸿蒙化迁移项目评估简报

致: 公司领导 / 相关客户 日期: 2026年4月14日 主题: 企业内控APP鸿蒙版(HarmonyOS NEXT 5.0+)项目评估与建议

一、项目核心理解

本项目旨在将现有安卓版内控APP迁移至鸿蒙系统,采用 “鸿蒙原生壳 + H5页面” 的混合开发模式。核心思路是最大化复用现有业务H5代码,仅开发原生底层能力。

二、核心功能需求概览
模块关键功能说明
基础架构启动/登录、首页框架、底部导航包含品牌展示、身份验证、四个主Tab
业务功能应用中心(金刚区)、工作中心承载ERP、OA等系统入口
原生交互消息推送、拨打电话、定位、附件预览、分享需调用鸿蒙原生能力
系统维护版本升级、多设备适配支持应用内更新,适配手机及平板
三、关键风险与应对策略

1. 技术兼容性风险

  • H5渲染兼容性:现有H5页面可能在鸿蒙WebView中出现样式错乱
    • 应对:预留专门时间进行兼容性测试与微调
  • 原生交互桥接(JSBridge):原安卓与H5的交互逻辑需在鸿蒙端完全重写
    • 应对:系统梳理安卓端所有JSBridge接口
  • 消息推送:鸿蒙推送服务与安卓完全不同
    • 应对:需客户确认后端团队能配合接入华为推送服务

2. 项目管理风险

  • 工期紧张:客户期望1个月内上线
    • 应对:采用敏捷开发,优先保证核心流程
  • 需求模糊:缺乏详细需求文档
    • 应对:整理“功能对照表”请客户签字确认
四、工作量与报价估算
项目人日说明
直接开发成本46 人日包含从设计、开发、测试到交付的所有核心工作
风险储备金(10%)4.6 人日用于应对H5深度适配等不可预见风险
建议总报价≈ 51 人日建议取整报价

开发周期建议:1.5个月上线,建议投入 2名熟练鸿蒙开发人员

五、需客户方提前确认的关键事项

第一优先级(决定项目生死):

  1. H5页面修改责任方
  2. 后端推送配合度
  3. 目标设备系统版本
  4. 开发期间是否提供模拟环境

第二优先级(影响工作量与报价): 5. 附件预览范围

  1. 应用分发方式
  2. 是否提供鸿蒙测试设备

总结建议: 本项目技术方案可行,但1个月工期风险极高。建议基于51人日进行报价,并请客户方尽快确认上述关键事项。


第九步:格式转换

操作过程

小J将Markdown格式的项目评估报告利用工具转换成了DOC格式的文档。

原因说明

MD格式是适合AI读写的文档,但让领导和客户阅读时不够方便。需要转换为通用的DOC格式。

使用工具

Markdown to Word Converter – Free Online with LaTeX & Mermaid Support

最终产出

image.png


整体总结

以上工作,从与客户约谈到最后输出《XXX项目评估简报》向领导汇报,只用了一个工作日,效率极高。

在整个过程中,AI帮助实现了:

环节AI的作用人工的作用
会议纪要自动转录与结构化组织会议、提供素材
需求挖掘分析模糊表述,提炼隐藏信息提出正确的问题
需求文档生成多源信息整合,输出规范文档提供脱敏后的原始材料
风险识别模拟专家会议,输出风险清单理解业务上下文
工作量评估三点估算,量化分析设定估算边界条件
追问与校准响应追问,澄清估算口径主动质疑AI的输出
待办规划分优先级输出确认事项执行与客户沟通
报告撰写快速生成结构化简报最终审阅与决策
格式转换工具辅助选择合适工具

核心经验:AI不是魔法,但用对流程——从需求澄清到评估报告的全链路AI辅助——它就是需求阶段最高效的“外脑”与“军师”。而人的价值在于:提出正确的问题、质疑AI的输出、做出最终的决策。


流程图

flowchart TB
    %% 样式定义
    classDef input fill:#e8f0fe,stroke:#1a73e8,stroke-width:2px,color:#1a73e8,font-weight:bold
    classDef step fill:#f3e8ff,stroke:#7c3aed,stroke-width:2px,color:#5b21b6,font-weight:bold
    classDef output fill:#e6f7e6,stroke:#2e7d32,stroke-width:2px,color:#1b5e20,font-weight:bold
    classDef subheader fill:#f5f5f5,stroke:#9e9e9e,stroke-width:1px,color:#616161,font-style:italic
    classDef ai fill:#fff3e0,stroke:#ed6c02,stroke-width:2px,stroke-dasharray:5 2
    classDef manual fill:#e8f5e9,stroke:#2e7d32,stroke-width:2px

    %% 标题区
    TITLE["<b>🚀 需求阶段AI辅助实践全流程</b><br/>从客户会谈 → 评估报告(1个工作日)"]
    class TITLE subheader

    %% ==================== 输入区 ====================
    subgraph INPUT["<b>📥 输入材料</b>"]
        direction LR
        I1["📹 Demo视频<br/>案例材料"]
        I2["📄 客户原始需求文档<br/>(脱敏后)"]
        I3["🖼️ 功能界面截图"]
    end
    class INPUT input
    class I1,I2,I3 input

    %% ==================== 步骤1 ====================
    subgraph STEP1["<b>步骤 1/9 · 会议纪要</b>"]
        direction LR
        S1_A["👥 线上会谈<br/>(腾讯会议)"]
        S1_B["🤖 腾讯会议AI助理<br/>自动整理"]
        S1_C["📋 结构化会议纪要"]
        S1_A --> S1_B --> S1_C
    end
    class STEP1 step
    class S1_A manual
    class S1_B,S1_C ai

    %% ==================== 步骤2 ====================
    subgraph STEP2["<b>步骤 2/9 · AI需求挖掘</b>"]
        direction LR
        S2_A["📝 提交会议纪要<br/>给千问/Deepseek"]
        S2_B["🔍 AI分析提炼<br/>模糊需求"]
        S2_C["💡 隐藏需求<br/>与假设清单"]
        S2_A --> S2_B --> S2_C
    end
    class STEP2 step
    class S2_A manual
    class S2_B,S2_C ai

    %% ==================== 步骤3 ====================
    subgraph STEP3["<b>步骤 3/9 · 综合生成需求文档</b>"]
        direction LR
        S3_A["📚 多源输入<br/>纪要+文档+截图"]
        S3_B["🔧 AI综合整理"]
        S3_C["📖 《需求规格说明书》<br/>+ 风险点"]
        S3_A --> S3_B --> S3_C
    end
    class STEP3 step
    class S3_A manual
    class S3_B,S3_C ai

    %% ==================== 步骤4 ====================
    subgraph STEP4["<b>步骤 4/9 · AI识别需求类型</b>"]
        direction LR
        S4_A["🎭 提示词:<br/>扮演鸿蒙专家+PM"]
        S4_B["📊 AI以表格输出"]
        S4_C["📋 功能|非功能<br/>技术风险|管理风险"]
        S4_A --> S4_B --> S4_C
    end
    class STEP4 step
    class S4_A manual
    class S4_B,S4_C ai

    %% ==================== 步骤5 ====================
    subgraph STEP5["<b>步骤 5/9 · AI工作量评估</b>"]
        direction LR
        S5_A["📐 三点估算提示词<br/>(乐观/正常/悲观)"]
        S5_B["🧮 AI估算人日<br/>排除硬性约束"]
        S5_C["📊 工时估算表<br/>25 / 44 / 77 人日"]
        S5_A --> S5_B --> S5_C
    end
    class STEP5 step
    class S5_A manual
    class S5_B,S5_C ai

    %% ==================== 步骤6 ====================
    subgraph STEP6["<b>步骤 6/9 · 质疑与校准</b>"]
        direction LR
        S6_A["❓ 人工追问:<br/>'是否含风险金?'"]
        S6_B["🤖 AI澄清并建议"]
        S6_C["✅ 修正后报价<br/>46 → 51 人日"]
        S6_A --> S6_B --> S6_C
    end
    class STEP6 step
    class S6_A manual
    class S6_B,S6_C ai

    %% ==================== 步骤7 ====================
    subgraph STEP7["<b>步骤 7/9 · AI规划待办</b>"]
        direction LR
        S7_A["📝 提示词:<br/>列出优先确认事项"]
        S7_B["🏷️ AI分级输出"]
        S7_C["🔴 P0/P1/P2<br/>待办确认清单"]
        S7_A --> S7_B --> S7_C
    end
    class STEP7 step
    class S7_A manual
    class S7_B,S7_C ai

    %% ==================== 步骤8 ====================
    subgraph STEP8["<b>步骤 8/9 · AI撰写报告</b>"]
        direction LR
        S8_A["📦 输入全部产出"]
        S8_B["✍️ AI生成简报"]
        S8_C["📑 《项目评估简报》<br/>(≤2页,Markdown)"]
        S8_A --> S8_B --> S8_C
    end
    class STEP8 step
    class S8_A manual
    class S8_B,S8_C ai

    %% ==================== 步骤9 ====================
    subgraph STEP9["<b>步骤 9/9 · 格式转换</b>"]
        direction LR
        S9_A["📄 Markdown文档"]
        S9_B["🔄 在线转换工具"]
        S9_C["📎 DOC格式<br/>正式交付件"]
        S9_A --> S9_B --> S9_C
    end
    class STEP9 step
    class S9_A ai
    class S9_B manual
    class S9_C output

    %% ==================== 最终产出区 ====================
    subgraph OUTPUT["<b>📤 最终交付物</b>"]
        direction LR
        O1["📖 需求规格说明书"]
        O2["💰 工时估算与报价表"]
        O3["📋 待办确认清单"]
        O4["📎 项目评估简报(DOC)"]
    end
    class OUTPUT output
    class O1,O2,O3,O4 output

    %% ==================== 连接线 ====================
    INPUT --> STEP1
    STEP1 --> STEP2
    STEP2 --> STEP3
    STEP3 --> STEP4
    STEP4 --> STEP5
    STEP5 --> STEP6
    STEP6 --> STEP7
    STEP7 --> STEP8
    STEP8 --> STEP9
    STEP9 --> OUTPUT

    %% ==================== 底部图例 ====================
    subgraph LEGEND["<b>📌 图例</b>"]
        direction LR
        L1["🤖 AI主导环节"]
        L2["👤 人工主导环节"]
        L3["📥 输入 / 📤 产出"]
        L1 ~~~ L2 ~~~ L3
    end
    class LEGEND subheader
    class L1 ai
    class L2 manual
    class L3 input