# AI桌面伴侣技术架构深度解析

54 阅读9分钟

一、项目概述

AI桌面伴侣是一个基于 LangGraph 框架构建的智能虚拟角色系统,集成了大语言模型、语音识别、语音合成、3D角色渲染等技术,为用户提供自然、生动的交互体验。本文将从架构设计、核心模块、数据流转三个维度进行深度剖析。

核心技术栈:

  • 智能体框架: LangGraph (ReAct状态机)
  • 前端: Unity 2023 LTS + VRM + uLipSync
  • 后端: Python FastAPI + LangChain
  • LLM: GPT-4o / DeepSeek-V3
  • 语音: ChatTTS (TTS) + Whisper (ASR)

二、LangGraph ReAct 状态机架构

2.1 架构设计理念

传统AI对话系统采用"输入→处理→输出"的线性模式,而AI桌面伴侣采用 ReAct (Reasoning + Acting) 模式,将推理与行动交织,实现复杂的任务规划和执行能力。

为什么选择LangGraph?

特性传统方案LangGraph方案
ReAct循环需自行实现框架内置
状态管理需自行实现Checkpointer内置
流式输出需自行实现stream() API
人机协同需自行实现interrupt()支持
状态持久化需自行实现内置SQLite/PostgreSQL

2.2 状态机核心流程

01-langgraph-react-architecture.png

上图展示了LangGraph ReAct状态机的核心架构,包含四个关键节点:

1. THINK节点(推理)

THINK节点是ReAct循环的起点,负责分析当前状态并决定下一步行动:

async def _think_node(self, state: AgentState) -> dict:
    # 1. 分析用户输入
    # 2. 结合上下文和记忆
    # 3. 决定下一步行动
    # 4. 输出thought
    return {
        "thought": parsed["thought"],
        "action_type": parsed["action_type"],
        "tool_call": parsed.get("tool_call"),
    }

输入参数包括用户消息、历史对话、可用工具列表。输出为推理过程(thought)和行动类型(action_type)。

2. ACT节点(行动决策)

ACT节点根据THINK节点的输出执行具体行动,支持三种action_type:

  • tool_call: 调用外部工具(如web_search、file_read)
  • respond: 生成对话内容和行为数据
  • ask_clarification: 向用户请求更多信息
async def _act_node(self, state: AgentState) -> dict:
    action_type = state["action_type"]
    
    if action_type == "tool_call":
        tool_result = await self._execute_tool(state["tool_call"])
        return {"observation": tool_result}
    
    elif action_type == "respond":
        response = await self._generate_response(state)
        return {
            "dialog": response["dialog"],
            "behavior": response["behavior"],
            "task_complete": True
        }

3. OBSERVE节点(观察)

OBSERVE节点分析执行结果,判断任务是否完成:

async def _observe_node(self, state: AgentState) -> dict:
    if state["task_complete"]:
        return {"should_continue": False}
    
    return {
        "observation": state["observation"],
        "should_continue": state["iteration"] < self.max_iterations
    }

4. should_continue条件判断

条件判断节点控制循环流程:

  • 任务完成 → 进入END状态
  • 达到最大迭代次数(5次) → 进入END状态
  • 未完成 → 返回THINK节点继续推理

2.3 状态持久化机制

LangGraph的Checkpointer机制提供了开箱即用的状态持久化能力:

from langgraph.checkpoint.sqlite.aio import AsyncSqliteSaver

# 创建SQLite检查点
checkpointer = AsyncSqliteSaver.from_conn_string("./data/checkpoints.db")

# 编译图时绑定检查点
graph = workflow.compile(checkpointer=checkpointer)

# 使用thread_id隔离会话
config = {"configurable": {"thread_id": "conversation-001"}}
result = await graph.ainvoke(initial_state, config)

2.4 人机协同审批

对于敏感工具(如file_delete、system_command),系统通过interrupt()实现人机协同:

from langgraph.types import interrupt

async def approve_node(self, state: AgentState) -> dict:
    tool_call = state["tool_call"]
    
    if tool_call["name"] in SENSITIVE_TOOLS:
        approval = interrupt({
            "type": "tool_approval",
            "tool_name": tool_call["name"],
            "tool_args": tool_call["arguments"],
            "message": f"工具 '{tool_call['name']}' 需要您的确认"
        })
        
        if not approval.get("approved"):
            return {"observation": "用户拒绝了工具执行"}
    
    return state

三、四轴并行动画控制系统

3.1 四轴架构设计

02-four-axis-animation-system.png

AI桌面伴侣的核心特性之一是"智能体自身驱动"——所有动画行为由AI实时生成,而非预设脚本。系统采用四轴并行同步架构:

四轴定义:

轴线控制内容技术实现参数范围
Head Pose头部姿态骨骼旋转rotation_x: [-30,30], rotation_y: [-45,45]
Facial Expression面部表情BlendShapeintensity: [0.0,1.0]
Eye Gaze眼神追踪LookAt IKtarget: user/up_thinking/down_remembering
Body Action身体动作Mecanim FSMaction_type: idle/nod/tilt_head/lean_forward

3.2 TimelineController统一调度

四轴动画通过TimelineController实现精确同步:

public class TimelineController : MonoBehaviour
{
    [SerializeField] private HeadController headController;
    [SerializeField] private ExpressionController expressionController;
    [SerializeField] private EyeGazeController eyeGazeController;
    [SerializeField] private BodyActionController bodyActionController;
    
    public async Task ExecuteBehavior(BehaviorData behavior)
    {
        var startTime = Time.time;
        
        // 并行执行四轴动画
        var tasks = new Task[]
        {
            headController.Animate(behavior.HeadPose, startTime),
            expressionController.Animate(behavior.FacialExpression, startTime),
            eyeGazeController.Animate(behavior.EyeGaze, startTime),
            bodyActionController.Animate(behavior.BodyAction, startTime),
        };
        
        await Task.WhenAll(tasks);
    }
}

关键技术点:

  1. 统一时间轴:所有轴线使用相同的startTime,确保同步执行
  2. 并行执行:使用C# async/await实现四轴并行,避免串行延迟
  3. 过渡插值:每个控制器内部使用SmoothStep或Slerp实现平滑过渡

3.3 各轴线详细实现

头部姿态控制 (HeadController)

public class HeadController : MonoBehaviour
{
    [SerializeField] private Transform headBone;
    
    public async Task Animate(HeadPose pose, float startTime)
    {
        var targetRotation = Quaternion.Euler(
            pose.RotationX,
            pose.RotationY,
            pose.RotationZ
        );
        
        var startRotation = headBone.localRotation;
        var elapsed = 0f;
        
        while (elapsed < pose.TransitionTime)
        {
            elapsed += Time.deltaTime;
            var t = Mathf.SmoothStep(0, 1, elapsed / pose.TransitionTime);
            headBone.localRotation = Quaternion.Slerp(startRotation, targetRotation, t);
            await Task.Yield();
        }
    }
}

面部表情控制 (ExpressionController)

public class ExpressionController : MonoBehaviour
{
    [SerializeField] private VRMBlendShapeProxy blendShapeProxy;
    
    private static readonly Dictionary<ExpressionType, BlendShapePreset> 
        ExpressionMap = new()
    {
        { ExpressionType.Happy, BlendShapePreset.Joy },
        { ExpressionType.Sad, BlendShapePreset.Sorrow },
        { ExpressionType.Angry, BlendShapePreset.Angry },
        { ExpressionType.Surprised, BlendShapePreset.Surprised },
    };
    
    public async Task Animate(FacialExpression expression)
    {
        var preset = ExpressionMap[expression.ExpressionType];
        blendShapeProxy.ImmediatelySetValue(preset, expression.Intensity);
        await Task.CompletedTask;
    }
}

眼神追踪控制 (EyeGazeController)

public class EyeGazeController : MonoBehaviour
{
    [SerializeField] private Transform lookAtTarget;
    
    public async Task Animate(EyeGaze gaze)
    {
        var targetPosition = gaze.Target switch
        {
            EyeGazeTarget.User => Camera.main.transform.position,
            EyeGazeTarget.UpThinking => transform.position + Vector3.up * 2f,
            EyeGazeTarget.DownRemembering => transform.position + Vector3.down * 1f,
            _ => Camera.main.transform.position,
        };
        
        lookAtTarget.position = targetPosition;
        SetBlinkRate(gaze.BlinkRate);
        await Task.CompletedTask;
    }
}

3.4 物理一致性验证

为了避免AI生成的动画参数出现物理上不合理的情况,系统实现了物理一致性验证器:

验证规则:

  1. 头眼一致性:头部向右转时(rotation_y > 20),眼睛不能直视用户
  2. 思考眼神:facial_expression为thinking时,eye_gaze应设置为up_thinking
  3. 情感一致性:expression_type为sad时,mouth_corner_up应小于0.3
  4. 时间约束:transition_time必须在[0.1, 3.0]秒范围内
def validate_behavior(behavior: Behavior) -> tuple[bool, list[str]]:
    errors = []
    
    # 头眼一致性
    if behavior.head_pose.rotation_y > 20:
        if behavior.eye_gaze.target == EyeGazeTarget.USER:
            errors.append("头部向右转时,眼睛不能直视用户")
    
    # 思考时眼神
    if behavior.facial_expression.expression_type == ExpressionType.THINKING:
        if behavior.eye_gaze.target == EyeGazeTarget.USER:
            errors.append("思考时眼睛不应直视用户")
    
    # 表情一致性
    if behavior.facial_expression.expression_type == ExpressionType.SAD:
        if behavior.facial_expression.mouth_corner_up > 0.3:
            errors.append("悲伤表情时,不应有笑容")
    
    return len(errors) == 0, errors

3.5 LipSync音频驱动嘴型

嘴型动画由TTS音频实时驱动,而非AI直接控制:

AI输出 → TTS合成 → 音频数据 → uLipSync → 嘴型动画(jaw_open)

设计原理:

  1. AI不输出jaw_open参数
  2. TTS生成的音频实时分析phoneme
  3. uLipSync根据phoneme驱动BlendShape
  4. 音频播放与嘴型动画同步

四、端到端数据流转流程

4.1 完整流程概览

03-complete-data-flow-with-arrows.png

上图展示了从用户语音输入到Unity渲染输出的完整14步流程:

阶段一:输入处理 (步骤1-3)

  1. 用户语音输入 → 用户说出"今天天气怎么样?"
  2. ASR语音识别 → Whisper将语音转为文字
  3. WebSocket传输 → 前端通过WebSocket发送user_input消息

阶段二:LangGraph处理 (步骤4-9) 4. THINK节点 → AI分析意图,决定调用搜索工具

  1. ACT节点 → 执行tool_call,调用web_search
  2. OBSERVE节点 → 获取搜索结果,判断需继续推理
  3. THINK节点(第2轮) → 分析结果,决定直接回复
  4. ACT节点 → 生成dialog和behavior的JSON
  5. 流式消息推送 → 通过WebSocket推送各阶段消息

阶段三:前端渲染 (步骤10-14) 10. 内容解析层 → 解析JSON,分离dialog和四轴参数

  1. TTS语音合成 → ChatTTS将dialog转为音频
  2. 四轴并行动画执行 → TimelineController协调四轴
  3. LipSync嘴型同步 → 音频驱动jaw_open
  4. Unity渲染输出 → VRM角色呈现给用户

4.2 延迟优化分析

目标总延迟: ~2秒

阶段耗时优化手段
ASR识别~50ms流式识别,边说边传
网络传输~30msWebSocket长连接
LLM推理~800ms流式输出,首字<500ms
TTS合成~1000ms流式合成,边生成边播放
动画渲染~实时60fps渲染

流式处理策略:

async def stream_response(agent, user_input):
    async for event in agent.astream({"messages": [user_input]}):
        if "think" in event:
            yield {"type": "thought_update", "content": event["think"]["thought"]}
        elif "act" in event:
            if event["act"].get("tool_call"):
                yield {"type": "action_update", "tool": event["act"]["tool_call"]["name"]}
            elif event["act"].get("dialog"):
                yield {"type": "agent_response", "dialog": event["act"]["dialog"]}

五、WebSocket通信时序

5.1 带工具调用的对话流程

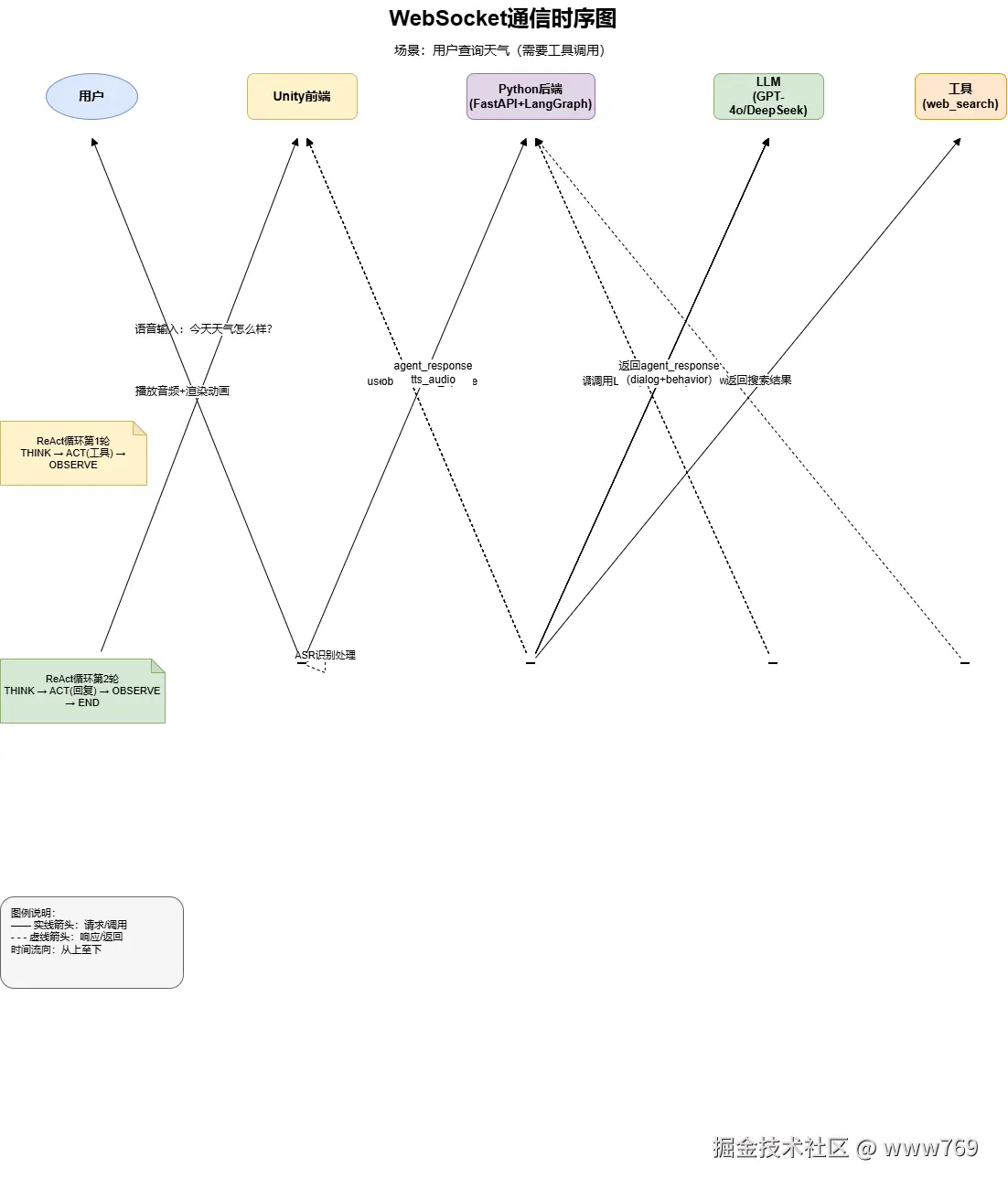
04-websocket-sequence-v2.png

上图展示了用户查询天气(需要工具调用)的完整时序:

ReAct循环第1轮:工具调用

用户  Unity: 语音输入
Unity  Unity: ASR识别
Unity  后端: user_input消息
后端  LLM: 调用THINK
LLM  后端: 返回thought_update
后端  Unity: 推送thought_update
后端  LLM: 调用ACT
后端  Unity: 推送action_update (tool_call)
后端  工具: 执行web_search
工具  后端: 返回搜索结果
后端  Unity: 推送observation_update

ReAct循环第2轮:生成回复

后端  LLM: 第2轮THINK
LLM  后端: 返回处理结果
后端  LLM: 生成回复
LLM  后端: 返回agent_response (dialog+behavior)
后端  Unity: 推送agent_response + tts_audio
Unity  用户: 播放音频 + 渲染动画

5.2 消息类型定义

客户端 → 服务端:

{
  "type": "user_input",
  "content": "你好,今天天气怎么样?",
  "conversation_id": "conv_001"
}

服务端 → 客户端:

// thought_update
{
  "type": "thought_update",
  "thought": "用户想了解天气,需要搜索网络获取信息",
  "iteration": 1
}

// action_update
{
  "type": "action_update",
  "action_type": "tool_call",
  "tool_name": "web_search"
}

// agent_response
{
  "type": "agent_response",
  "dialog": "今天天气晴朗,温度在18到25度之间!",
  "behavior": {
    "head_pose": {"rotation_x": 5.0, "rotation_y": 0.0},
    "facial_expression": {"expression_type": "happy", "intensity": 0.7},
    "eye_gaze": {"target": "user"},
    "body_action": {"action_type": "nod"}
  }
}

六、结构化输出Schema

6.1 统一输出格式

AI桌面伴侣采用统一的JSON Schema作为LLM输出格式:

class AgentOutput(BaseModel):
    thought: str                    # 推理过程
    action_type: ActionType         # respond/tool_call/ask_clarification
    tool_call: Optional[ToolCall]   # 工具调用参数
    dialog: Optional[str]           # 对话内容
    behavior: Optional[Behavior]    # 行为数据(四轴)
    iteration: int                  # 迭代次数

class Behavior(BaseModel):
    head_pose: HeadPose
    facial_expression: FacialExpression
    eye_gaze: EyeGaze
    body_action: BodyAction

6.2 提示词工程

系统提示词设计遵循ReAct模式:

你是一个AI桌面伴侣,使用ReAct(Reasoning + Acting)模式:

1. Thought(思考):分析用户输入,推理当前状态
2. Action(行动):执行工具调用或生成回复
3. Observation(观察):观察执行结果
4. 循环:如任务未完成,返回Thought继续(最多5轮)

输出格式要求:
{
  "thought": "你的推理过程",
  "action_type": "respond | tool_call | ask_clarification",
  "tool_call": {...},    // action_type为tool_call时
  "dialog": "...",       // action_type为respond时
  "behavior": {...}      // action_type为respond时
}

七、总结

AI桌面伴侣的技术架构围绕LangGraph ReAct状态机展开,实现了以下核心能力:

  1. 智能体驱动:所有行为由AI实时生成,无需预设动画脚本
  2. 四轴并行同步:头部、表情、眼神、身体四轴线精确协调
  3. 音频驱动嘴型:TTS音频实时驱动LipSync,实现自然的口型同步
  4. 人机协同:敏感工具操作需用户确认,保障安全性
  5. 状态持久化:支持会话恢复,实现长期记忆

技术亮点:

  • 利用LangGraph框架大幅简化ReAct实现
  • 四轴并行架构确保动画同步性
  • 流式处理优化用户体验
  • 物理一致性验证避免不合理的动画组合

图表文件说明:

  • 01-langgraph-react-architecture.png - LangGraph ReAct状态机架构
  • 02-four-axis-animation-system.png - 四轴并行动画控制系统
  • 03-complete-data-flow-with-arrows.png - 完整数据流转流程
  • 04-websocket-sequence-v2.png - WebSocket通信时序图

详细了解请查看项目地址: 雪玲AI

另外提一句的是当前项目还处于早起开发阶段,很多细节需要天下英雄一起编写,如果对项目感兴趣的话没有技术的请资金上支持,如果有技术的话请联系我。