从认知科学到代码实现——为 AI Agent 构建记忆系统

121 阅读11分钟

本文基于一个 TypeScript Agent 框架的实际开发经验,介绍如何为 AI Agent 设计和实现一套多层次记忆系统。我们将从认知科学中的人类记忆模型出发,逐步映射到工程实现,最终构建出包含工作记忆、情景记忆和语义记忆的完整方案。

一、为什么 Agent 需要记忆

当前的大语言模型虽然强大,但设计上是无状态的。每一次 API 调用都是一次独立的计算,模型本身不会自动"记住"上一次对话的内容。

这带来一个很直观的问题:

用户:我叫张三,正在学习 Python
Agent:很好!Python 是一门很棒的语言...

用户:你还记得我叫什么吗?
Agent:抱歉,我不知道您的名字...

这不是模型"笨",而是它根本没有存储上一轮对话的机制。要让 Agent 在连续对话中表现得像一个真正的助手,我们需要在框架层面为它补上记忆这个能力。

记忆系统要解决两个核心问题:

  1. 对话遗忘——Agent 无法记住之前的交互内容,导致上下文丢失、个性化缺失
  2. 知识局限——模型的知识来自训练数据,有时间截止点,无法获取最新或专业领域的信息

二、从人类记忆到系统设计

在动手写代码之前,我们先从认知科学中找灵感。

人类记忆的分层结构

认知心理学研究表明,人类记忆是一个多层级系统:

  • 工作记忆:容量有限(7±2 个项目),持续 15-30 秒,负责当前任务的信息处理。比如你正在心算 23 × 17 时,临时记住的中间结果。
  • 长期记忆:容量几乎无限,可持续终生,又分为两类:
    • 情景记忆:具体的个人经历和事件,比如"昨天的会议讨论了什么"
    • 语义记忆:抽象的知识和概念,比如"巴黎是法国首都"

映射到 Agent 记忆

我们把这个分层结构直接映射到 Agent 的记忆系统:

人类记忆Agent 记忆存什么生命周期
工作记忆WorkingMemory当前会话的临时上下文会话结束即清理
情景记忆EpisodicMemory具体的交互事件和经历长期保存
语义记忆SemanticMemory抽象的知识、概念和规则长期保存

记忆的生命周期

和人类一样,Agent 的记忆也有完整的生命周期:

  1. 编码——将用户输入转换为可存储的形式(文本 → 向量)
  2. 存储——写入对应的记忆模块
  3. 检索——根据查询从记忆中提取相关信息
  4. 整合——将重要的短期记忆提升为长期记忆
  5. 遗忘——删除不重要或过时的信息,避免无限膨胀

memory_lifecycle.drawio.png

三、整体架构设计

基于上述认知模型,我们设计了一个四层架构:

memory_architecture.drawio.png

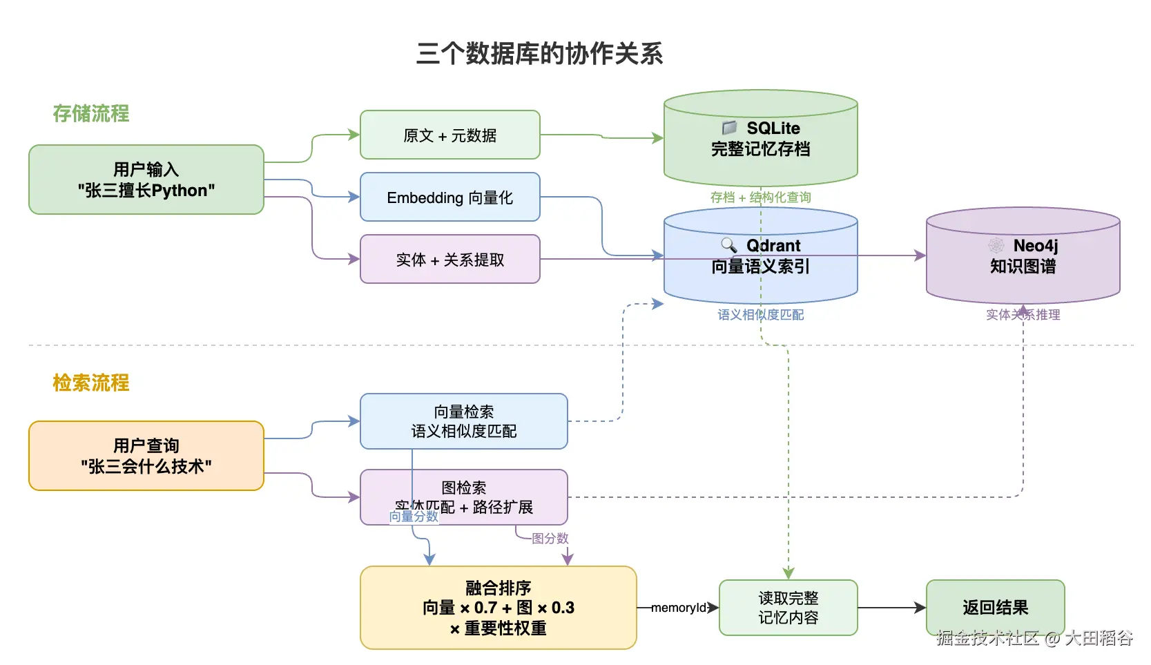
三个数据库的分工

一个自然的问题是:为什么需要三个数据库?因为它们各解决一个不同维度的问题。

SQLite 是"档案柜"。存储每条记忆的完整内容和元数据(id、内容、重要性、时间戳、会话信息等)。它擅长结构化查询——"列出最近 7 天重要性大于 0.8 的所有记忆"这类需求,SQLite 一条 SQL 就能搞定。

storage_sqlite.drawio.png Qdrant 是"语义索引"。存储记忆内容的向量表示,通过余弦相似度实现语义检索。当用户搜"编程语言"时,即使记忆里写的是"Python 是一种解释型语言",Qdrant 也能通过向量相似度匹配到它。这是纯文本匹配做不到的。

storage_qdrant.drawio.png Neo4j 是"知识网络"。存储从记忆中提取的实体和关系,形成知识图谱。它的独特价值在于发现间接关联——假设记忆 A 说"张三擅长 Python",记忆 B 说"Python 常用于机器学习",Neo4j 能沿着 张三 → Python → 机器学习 的路径,发现张三和机器学习之间的隐含关系。

storage_neo4j.drawio.png 三者的协作关系:

存储时:文本 → SQLite(完整存档) + Embedding→Qdrant(向量索引) + 实体提取→Neo4j(知识图谱)
检索时:查询 → Qdrant(语义匹配) ∥ Neo4j(关系推理) → 融合排序 → SQLite(读完整内容) → 返回

storage_collaboration.drawio.png

降级设计

并非所有用户都会部署 Qdrant 和 Neo4j。我们的设计原则是:外部数据库是增强,不是必需

  • Qdrant 未配置 → 回退到本地 TF-IDF 向量化 + 余弦相似度
  • Neo4j 未配置 → 回退到关键词匹配
  • SQLite 始终可用(零配置,文件数据库)

这样保证框架在任何环境下都能运行,只是检索质量有差异。

记忆封装为工具

一个重要的设计决策:记忆能力被封装为标准的 Tool,而不是创建新的 Agent 子类。这意味着任何 Agent(SimpleAgent、ReActAgent)都可以通过注册 MemoryTool 获得记忆能力,不需要修改 Agent 本身的代码。

四、三种记忆类型的实现

4.1 工作记忆——当前会话的临时便签

工作记忆是最轻量的一层,模拟人类在处理当前任务时的短期记忆。

核心特点

  • 纯内存存储,不依赖任何外部数据库
  • 容量限制(默认 50 条),超出时移除最不重要的
  • TTL 自动过期(默认 60 分钟),会话结束后自动清理

检索策略:采用 TF-IDF 向量化 + 关键词匹配的混合方式。TF-IDF 负责语义层面的相似度计算,关键词匹配作为补充确保精确命中。

评分公式:

最终得分 = (TF-IDF相似度 × 0.7 + 关键词匹配 × 0.3) × 时间衰减 × 重要性权重

其中时间衰减使用指数衰减模型,24 小时内保持高分,之后逐渐降低。重要性权重的范围是 [0.8, 1.2],避免重要性过度影响排序。

容量管理的关键代码逻辑:

add(item: MemoryItem): string {
  this._expireOldMemories();  // 先清理过期的

  if (this.memories.length >= this.config.workingMemoryCapacity) {
    this._removeLowestPriority();  // 再淘汰最不重要的
  }

  this.memories.push(item);
  this.vectorizer.addDocument(tokenize(item.content));  // 更新 TF-IDF 语料库
  return item.id;
}

工作记忆的设计哲学是"快进快出"——快速写入、快速检索、自动清理,不给系统增加持久化负担。

4.2 情景记忆——交互事件的时间线

情景记忆负责长期存储具体的交互事件,比如"用户在 3 月 15 日完成了第一个 Python 项目"。

episodic_memory_flow.drawio.png 存储架构:SQLite + Qdrant 双写。SQLite 存完整记忆项,Qdrant 存向量索引。

会话级索引:情景记忆维护了一个 sessionId → memoryIds 的映射,可以快速回溯某次会话的所有交互。这对于"回顾上次对话"这类需求很有用。

向量生成:这里涉及到 Embedding 的选择。我们的策略是优先使用外部 Embedding 模型(通过 OpenAI 兼容端点接入,在 .env 中配置 EMBED_API_KEYEMBED_BASE_URLEMBED_MODEL_NAME),未配置时回退到本地 TF-IDF。外部模型能理解语义(搜"代码开发"能匹配到"Python 编程"),TF-IDF 只能做字面匹配,但胜在零依赖。

存储流程

add(item: MemoryItem): string {
  // 1. 更新会话索引
  this.sessions.get(sessionId).push(item.id);

  // 2. 持久化到 SQLite(同步,立即完成)
  this.docStore.save(item, this.userId);

  // 3. 更新内存缓存和 TF-IDF 语料库
  this.memoryCache.set(item.id, item);
  this.vectorizer.addDocument(tokenize(item.content));

  // 4. 异步写入 Qdrant(不阻塞主流程)
  this._embedAndStore(item, sessionId).catch(console.warn);

  return item.id;
}

注意第 4 步是异步的——向量生成和 Qdrant 写入不阻塞 add() 的返回。这是因为 Embedding API 调用有网络延迟,而 SQLite 已经保证了数据不丢失。

检索流程的评分公式:

最终得分 = (向量相似度 × 0.8 + 时间近因性 × 0.2) × 重要性权重

为什么时间近因性占 0.2?因为情景记忆的本质是"事件",最近发生的事件通常更相关。但权重不能太高,否则会压过语义相关性——用户问"我之前学过什么"时,语义匹配比时间顺序更重要。

4.3 语义记忆——知识的关系网络

语义记忆是最复杂的一层,存储抽象的概念、规则和知识,并支持关联推理。

semantic_memory_flow.drawio.png 存储架构:Qdrant + Neo4j 双路。Qdrant 负责向量语义检索,Neo4j 负责知识图谱推理。

实体和关系的自动提取:当一条语义记忆被添加时,系统会自动从文本中提取实体和关系。当前采用基于规则的轻量实现——英文匹配首字母大写的词(如 "Python"、"React"),中文匹配"是一种/属于/使用"等句式中的关键词。同一句话中出现的实体之间建立共现关系。

举个例子,添加记忆"张三擅长 Python,Python 常用于机器学习"后,Neo4j 中会形成:

(张三) --RELATED_TO--> (Python) --RELATED_TO--> (机器学习)

图检索的独特价值:当用户问"张三和深度学习有什么关系"时,向量检索可能只找到直接提到这两个词的记忆。但如果后来又添加了"PyTorch 是深度学习框架"和"张三在用 PyTorch",Neo4j 能沿路径 张三 → PyTorch → 深度学习 发现这个间接关联。这是纯向量检索做不到的。

并行双路检索

async retrieve(query: string, limit = 5): Promise<MemorySearchResult[]> {
  // 向量检索和图检索并行执行
  const [vectorResults, graphResults] = await Promise.all([
    this._vectorSearch(query, limit * 2),
    this._graphSearch(query, limit * 2),
  ]);

  // 融合排序
  return this._combineAndRank(vectorResults, graphResults, query, limit);
}

融合排序的评分公式:

最终得分 = (向量分数 × 0.7 + 图分数 × 0.3) × 重要性权重

向量检索权重更高(0.7),因为语义相似度是主要的相关性信号。图检索作为补充(0.3),负责发现向量检索遗漏的间接关联。两路都命中的记忆会排在最前面。

五、记忆的生命周期管理

记忆不能只增不减,否则系统会无限膨胀,检索质量也会下降。MemoryManager 提供了遗忘和整合两个机制。

遗忘

支持三种策略,模拟人类大脑的选择性遗忘:

  • 基于重要性:删除重要性低于阈值的记忆(比如清理所有重要性 < 0.2 的)
  • 基于时间:删除超过指定天数的记忆(比如清理 30 天前的)
  • 基于容量:当存储接近上限时,删除最不重要的记忆

工作记忆有自己的 TTL 机制自动清理,遗忘策略主要作用于情景记忆和语义记忆。

整合

整合模拟的是人类大脑将短期记忆固化为长期记忆的过程。比如,一条重要性超过 0.7 的工作记忆,可以被"晋升"为情景记忆,从而获得持久化存储:

consolidateMemories(
  fromType = MemoryType.Working,
  toType = MemoryType.Episodic,
  importanceThreshold = 0.7
): number {
  const items = sourceMemory.getAll();
  for (const item of items) {
    if (item.importance >= importanceThreshold) {
      targetMemory.add(newItem);   // 添加到目标记忆
      sourceMemory.remove(item.id); // 从源记忆移除
    }
  }
}

整合链路是 工作记忆 → 情景记忆 → 语义记忆,重要性阈值逐级提高,确保只有真正重要的信息才会被长期保存。

MemoryTool 的统一接口

所有记忆操作通过一个 action 参数分发:

memoryTool.run({ action: 'add', content: '...', memory_type: 'semantic', importance: 0.8 });
memoryTool.run({ action: 'search', query: '...', limit: 5 });
memoryTool.run({ action: 'forget', strategy: 'importance_based', threshold: 0.2 });
memoryTool.run({ action: 'consolidate', from_type: 'working', to_type: 'episodic' });

这种设计让 Agent 通过 Function Calling 就能自主管理自己的记忆——决定什么值得记住、什么时候回忆、什么应该遗忘。

六、总结与展望

回顾整个实现,我们完成了从认知科学理论到工程代码的映射:

认知科学概念工程实现
工作记忆的容量限制内存数组 + 容量上限 + TTL
情景记忆的时间序列SQLite 持久化 + 会话索引 + 时间衰减评分
语义记忆的关联网络Neo4j 知识图谱 + 实体关系提取
记忆编码Embedding 向量化
记忆检索向量相似度 + 图遍历 + 融合排序
记忆固化工作→情景→语义的整合机制
选择性遗忘三种遗忘策略

当前实现还有一些可以改进的方向:

  • 实体提取精度:当前基于规则的提取比较粗糙,可以替换为 NLP 模型(如 spaCy 或 LLM 辅助提取)
  • 感知记忆:教程中提到的多模态记忆(图像、音频)尚未实现
  • RAG 集成:记忆系统可以和 RAG(检索增强生成)结合,将外部知识库的检索结果自动存入语义记忆
  • 多用户隔离:当前通过 userId 做基本隔离,生产环境需要更完善的数据隔离方案

记忆系统的核心价值在于让 Agent 从"无状态的问答机器"进化为"有记忆的智能助手"。当 Agent 能记住用户的偏好、学习历程和知识背景时,它提供的服务质量会有质的提升。