C# 视频录制监控系统

0 阅读3分钟

视频按需定制录制,是跨境电商和物流行业必不可少的一环,不仅可以针对不同包裹的打包或者作业记录,也可以随时观察流水线作业人员的操作是否符合规范!

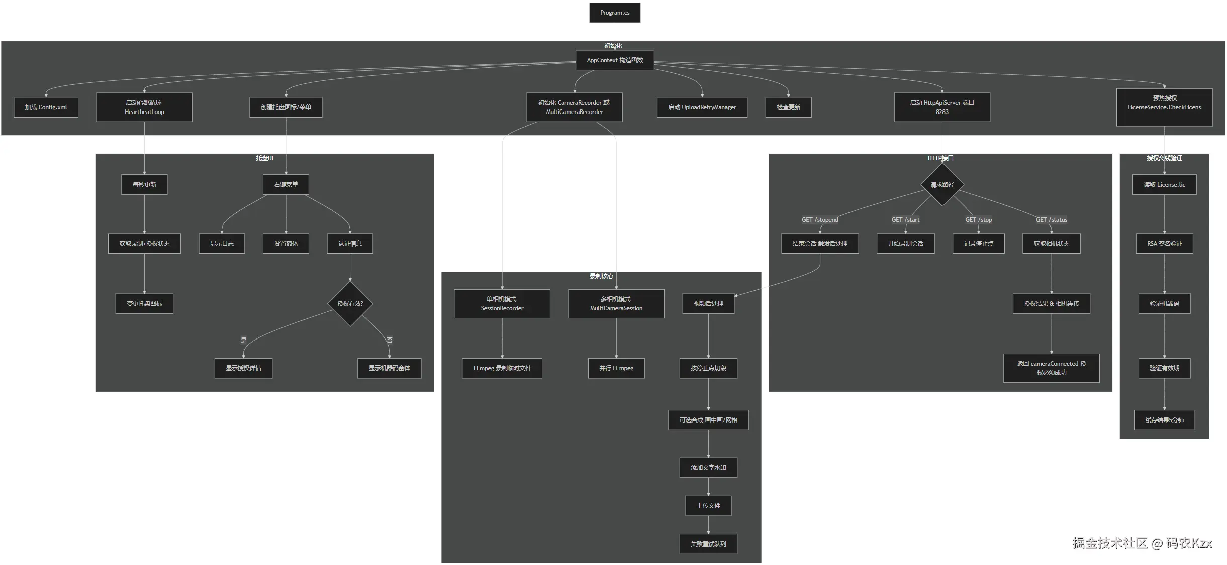
  整体架构以及功能分布

  

image 本文是笔者以中间件-服务端的设计理念,开发的一套视频按需定制录制系统,支持跨域,自定义水印,授权使用等功能,通过API方式请求中间件,进而触发相机视频录制的流程,支持单相机和多相机视频录制,支持多相机视频合成等功能(其他功能可按客户需求扩展,相机只需要支持RTSP协议即可)。以下是软件运行截图:  

image

image

 

image

 

image

   右键服务图标,支持查看当前运行日志,设置,认证信息,退出等操作。

     显示日志:实时显示外界API请求以及中间件处理相机视频录制,分割,任务打点记录,合成处理,上传,失败重传机制等一系列功能

  

image

 

  设置:配置单相机或者多相机录制,以及上传设置,磁盘管理,软件更新,多相机合成模式(画中画还是网格合并)等等

image

 画中画

image

 网格

image

授权管理:支持离线和在线授权两种方式

image

 

API如何通讯?

image

该软件以Httplistener监听本地请求(支持跨域,以及外网请求,本文以局域网请求示例),接口设计主要分为三个接口(单/多相机相同入口):

/Status:请求相机状态,心跳等 

/Stop:打点记录,用于视频分割

/StopEnd:通知服务端开始异步视频分割,视频水印添加,视频按需合成,视频上传等等

 

 录制核心

image

 

 启动录制:

publicasync Task<string> StartRecordingAsync(string cameraId = "")
 {
     await _sessionSemaphore.WaitAsync();
     try
     {
         lock (_sessionLock)
         {
             if (_currentSession != null && _currentSession.IsRecording)
             {
                 return JsonConvert.SerializeObject(new { code = "400", message = "已有录制会话进行中,请先调用 Stop/StopEnd" });
             }
             if (!IsCameraConnected)
             {
                 return JsonConvert.SerializeObject(new { code = "400", message = "相机未连接,无法开始录制" });
             }
             var config = ConfigManager.CurrentConfig;
             string rtspUrl = config.Rtsp1Url;
             _currentSession = new SessionRecorder(rtspUrl);
             if (!_currentSession.Start(outstring error))
             {
                 return JsonConvert.SerializeObject(new { code = "500", message = error });
             }
             CurrentState = RecorderState.Recording;
             OnStatusChanged("录制会话已开始");
             return JsonConvert.SerializeObject(new { code = "200", message = "录制会话已启动" });
         }
     }
     finally
     {
         _sessionSemaphore.Release();
     }
 }

停止点记录(用于视频分割):

publicasync Task<string> StopRecordingAsync(string trackingNo, string watermark)
 {
     lock (_sessionLock)
     {
         if (_currentSession == null || !_currentSession.IsRecording)
         {
             return JsonConvert.SerializeObject(new { code = "400", message = "没有活跃的录制会话" });
         }
         _currentSession.AddStopPoint(trackingNo, watermark, DateTime.Now);
         return JsonConvert.SerializeObject(new { code = "200", message = "停止点已记录" });
     }
 }

作业完成:通知后台视频分开,水印,合成,上传:

publicasync Task<string> StopEndAsync(string wave)
  {
      await _sessionSemaphore.WaitAsync();
      try
      {
          SessionRecorder session = null;
          lock (_sessionLock)
          {
              if (_currentSession == null || !_currentSession.IsRecording)
                  return JsonConvert.SerializeObject(new { code = "400", message = "没有活跃的录制会话" });
              session = _currentSession;
              _currentSession = null;
          }
          string result = await session.StopEnd(wave);
          CurrentState = RecorderState.Idle;
          OnStatusChanged($"录制会话已结束,波次:{wave ?? "超时"}");
          // 快速返回,无需额外延迟
          return JsonConvert.SerializeObject(new { code = "200", message = result });
      }
      finally
      {
          _sessionSemaphore.Release();
      }
  }

授权机制

image

 

支持在线和离线授权两种方式,支持自动更新

 离线授权:根据私钥和公钥,对称加密方式生成license文件

 在线授权:心跳实时请求授权API,校验密钥和token的方式

托盘UI

image

 

软件启动,自动启动心跳循环检测,校验授权状态以及相机连接状态等等,更新服务托盘图标,显示展示授权和连接状态

image

 

image

image

结束语

640

    感谢各位耐心查阅!  如果您有更好的想法欢迎一起交流,有不懂的也可以微信公众号联系博主,作者公众号会经常发一些实用的小工具和demo源码,需要的可以去看看!另外,如果觉得本篇博文对您或者身边朋友有帮助的,麻烦点个关注!赠人玫瑰,手留余香,您的支持就是我写作最大的动力,感谢您的关注,期待和您一起探讨!再会!

o_2002281642338.jpg