【滤波跟踪】基于左不变扩展卡尔曼滤波InEKF的多传感器融合定位系统,融合IMU角速度、角加速度、线加速度和GPS数据附matlab代码

0 阅读1分钟

cover_image

【滤波跟踪】基于左不变扩展卡尔曼滤波InEKF的多传感器融合定位系统,融合IMU角速度、角加速度、线加速度和GPS数据附matlab代码

天天Matlab 天天Matlab 天天Matlab

2026年01月17日 07:39 福建 __

在小说阅读器中沉浸阅读

✅作者简介:热爱科研的Matlab仿真开发者,擅长数据处理、建模仿真、程序设计、完整代码获取、论文复现及科研仿真。

🍎 往期回顾关注个人主页:Matlab科研工作室

👇 关注我领取海量matlab电子书和数学建模资料

🍊个人信条:格物致知,完整Matlab代码获取及仿真咨询内容私信。

🔥 内容介绍

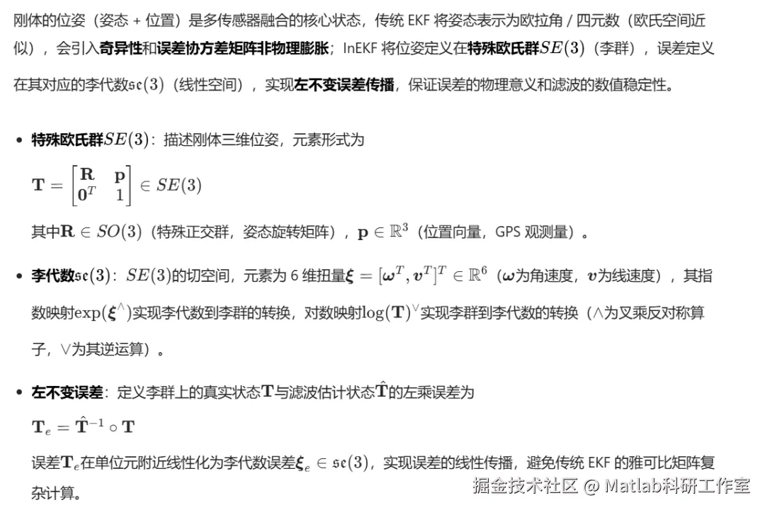
基于左不变扩展卡尔曼滤波(Invariant Extended Kalman Filter, InEKF)的多传感器融合定位系统,核心是针对刚体运动的李群流形特性 设计滤波框架,将 IMU(角速度、角加速度、线加速度)的高频率运动测量与 GPS 的低频率位置 / 速度全局观测进行融合,解决传统 EKF 在姿态表示中因李群非欧氏空间导致的误差耦合、雅可比矩阵复杂及滤波发散问题。

本文从核心理论基础系统模型构建 (IMU 运动模型 + GPS 观测模型)、InEKF 滤波核心流程多传感器数据融合实现MATLAB 工程化代码性能验证 展开,实现无人机 / 移动载体的高精度、高鲁棒性定位,适配 GPS 失锁短时间内的 IMU 纯惯导推算需求。

一、核心理论基础

1.1 刚体运动的李群 / 李代数表示

1.2 InEKF 与传统 EKF 的核心差异

特性传统 EKF(欧拉角 / 四元数)左不变 EKF(SE(3)李群)
状态空间欧氏空间(近似)非欧氏李群SE(3)(精确)
误差定义欧氏空间加性误差李群左乘乘性误差,线性化在se(3)
雅可比计算姿态雅可比复杂,易引入数值误差利用李群李代数性质,雅可比矩阵简化为常数矩阵
滤波稳定性误差协方差易非物理膨胀,易发散左不变性保证协方差物理意义,稳定性大幅提升
计算效率雅可比实时计算,开销高雅可比简化,计算量降低,适配高频率 IMU 更新
适用场景低动态、短时间定位高动态载体(无人机 / 车辆)、长时间多传感器融合

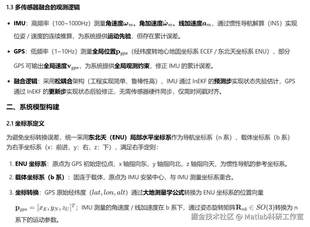
⛳️ 运行结果

📣 部分代码

clear all; clc;

% IMU data

ms25 = readtable('ms25.csv');

t = table2array(ms25(1:floor(end/2), 1));

t = t/1e6;

mag_x = table2array(ms25(1:floor(end/2), 2));

mag_y = table2array(ms25(1:floor(end/2), 3));

mag_z = table2array(ms25(1:floor(end/2), 4));

accel_x = table2array(ms25(1:floor(end/2), 5));

accel_y = table2array(ms25(1:floor(end/2), 6));

accel_z = table2array(ms25(1:floor(end/2), 7));

rotational_x = table2array(ms25(1:floor(end/2), 8));

rotational_y = table2array(ms25(1:floor(end/2), 9));

rotational_z = table2array(ms25(1:floor(end/2), 10));

delta_t = zeros(size(t));

delta_t(1) = t(1);

IMU_data = struct([]);

for t_temp = 2:length(t)

delta_t(t_temp) = (t(t_temp) - t(t_temp-1));

end

for t_temp = 1:length(t)

IMU_data(t_temp,:) = struct;

end

for t_temp = 1:length(t)

IMU_data(t_temp).Time = t(t_temp);

IMU_data(t_temp).dt = delta_t(t_temp);

IMU_data(t_temp).accelX = accel_x(t_temp);

IMU_data(t_temp).accelY = accel_y(t_temp);

IMU_data(t_temp).accelZ = accel_z(t_temp);

IMU_data(t_temp).omegaX = rotational_x(t_temp);

IMU_data(t_temp).omegaY = rotational_y(t_temp);

IMU_data(t_temp).omegaZ = rotational_z(t_temp);

end

%% GPS data

GPS = readtable('gps.csv');

t2 = table2array(GPS(1:floor(end/2), 1))/1e6;

latitude = table2array(GPS(1:floor(end/2), 4));

longitude = table2array(GPS(1:floor(end/2), 5));

altitude = table2array(GPS(1:floor(end/2), 6));

GPS_data = struct([]);

delta_t_gps = zeros(size(t2));

delta_t_gps(1) = t2(1);

for t_temp = 2:length(t2)

delta_t_gps(t_temp) = (t2(t_temp) - t2(t_temp-1));

end

for t_temp = 1:length(t2)

GPS_data(t_temp,:) = struct;

end

for t_temp = 1:length(t2)

GPS_data(t_temp).Time = t2(t_temp);

GPS_data(t_temp).dt = delta_t_gps(t_temp);

GPS_data(t_temp).X = (latitude(t_temp) - latitude(1)) * 180 / pi * 111139 ;

GPS_data(t_temp).Y = (longitude(t_temp) - longitude(1)) * 180 /pi * 111139;

GPS_data(t_temp).Z = altitude(t_temp) - altitude(1);

end

%%

clc; clear all; close all;

load('filtered_GPS_data.mat');

t = [GPS_data.Time];

filtered_GPS_data = struct([]);

delta_t = zeros(1, size(t,2));

delta_t(1) = 0;

for t_temp = 2:length(GPS_data)

delta_t(t_temp) = t(t_temp) - t(t_temp-1);

end

for t_temp = 1:length(t)

filtered_GPS_data(t_temp,:) = struct;

end

for t_temp = 1:length(GPS_data)

filtered_GPS_data(t_temp).Time = GPS_data(t_temp).Time;

filtered_GPS_data(t_temp).dt = delta_t(t_temp);

filtered_GPS_data(t_temp).X = GPS_data(t_temp).X;

filtered_GPS_data(t_temp).Y = GPS_data(t_temp).Y;

filtered_GPS_data(t_temp).Z = 0;

end

GPSData = [filtered_GPS_data.Time; filtered_GPS_data.dt; filtered_GPS_data.X; filtered_GPS_data.Y; filtered_GPS_data.Z]';

🔗 参考文献

🎈 部分理论引用网络文献,若有侵权联系博主删除

🏆团队擅长辅导定制多种科研领域MATLAB仿真,助力科研梦:

🌟 各类智能优化算法改进及应用

生产调度、经济调度、装配线调度、充电优化、车间调度、发车优化、水库调度、三维装箱、物流选址、货位优化、公交排班优化、充电桩布局优化、车间布局优化、集装箱船配载优化、水泵组合优化、解医疗资源分配优化、设施布局优化、可视域基站和无人机选址优化、背包问题、 风电场布局、时隙分配优化、 最佳分布式发电单元分配、多阶段管道维修、 工厂-中心-需求点三级选址问题、 应急生活物质配送中心选址、 基站选址、 道路灯柱布置、 枢纽节点部署、 输电线路台风监测装置、 集装箱调度、 机组优化、 投资优化组合、云服务器组合优化、 天线线性阵列分布优化、CVRP问题、VRPPD问题、多中心VRP问题、多层网络的VRP问题、多中心多车型的VRP问题、 动态VRP问题、双层车辆路径规划(2E-VRP)、充电车辆路径规划(EVRP)、油电混合车辆路径规划、混合流水车间问题、 订单拆分调度问题、 公交车的调度排班优化问题、航班摆渡车辆调度问题、选址路径规划问题、港口调度、港口岸桥调度、停机位分配、机场航班调度、泄漏源定位、冷链、时间窗、多车场等、选址优化、港口岸桥调度优化、交通阻抗、重分配、停机位分配、机场航班调度、通信上传下载分配优化

🌟 机器学习和深度学习时序、回归、分类、聚类和降维

2.1 bp时序、回归预测和分类

2.2 ENS声神经网络时序、回归预测和分类

2.3 SVM/CNN-SVM/LSSVM/RVM支持向量机系列时序、回归预测和分类

2.4 CNN|TCN|GCN卷积神经网络系列时序、回归预测和分类

2.5 ELM/KELM/RELM/DELM极限学习机系列时序、回归预测和分类
2.6 GRU/Bi-GRU/CNN-GRU/CNN-BiGRU门控神经网络时序、回归预测和分类

2.7 ELMAN递归神经网络时序、回归\预测和分类

2.8 LSTM/BiLSTM/CNN-LSTM/CNN-BiLSTM/长短记忆神经网络系列时序、回归预测和分类

2.9 RBF径向基神经网络时序、回归预测和分类

2.10 DBN深度置信网络时序、回归预测和分类
2.11 FNN模糊神经网络时序、回归预测
2.12 RF随机森林时序、回归预测和分类
2.13 BLS宽度学习时序、回归预测和分类
2.14 PNN脉冲神经网络分类
2.15 模糊小波神经网络预测和分类
2.16 时序、回归预测和分类
2.17 时序、回归预测预测和分类
2.18 XGBOOST集成学习时序、回归预测预测和分类
2.19 Transform各类组合时序、回归预测预测和分类

方向涵盖风电预测、光伏预测、电池寿命预测、辐射源识别、交通流预测、负荷预测、股价预测、PM2.5浓度预测、电池健康状态预测、用电量预测、水体光学参数反演、NLOS信号识别、地铁停车精准预测、变压器故障诊断

🌟图像处理方面
图像识别、图像分割、图像检测、图像隐藏、图像配准、图像拼接、图像融合、图像增强、图像压缩感知
🌟 路径规划方面

旅行商问题(TSP)、车辆路径问题(VRP、MVRP、CVRP、VRPTW等)、无人机三维路径规划、无人机协同、无人机编队、机器人路径规划、栅格地图路径规划、多式联运运输问题、 充电车辆路径规划(EVRP)、 双层车辆路径规划(2E-VRP)、 油电混合车辆路径规划、 船舶航迹规划、 全路径规划规划、 仓储巡逻、公交车时间调度、水库调度优化、多式联运优化

🌟 无人机应用方面
无人机路径规划、无人机控制、无人机编队、无人机协同、无人机任务分配、无人机安全通信轨迹在线优化、车辆协同无人机路径规划、
🌟 通信方面
传感器部署优化、通信协议优化、路由优化、目标定位优化、Dv-

Hop定位优化、Leach协议优化、WSN覆盖优化、组播优化、RSSI定位优化、水声通信、通信上传下载分配

🌟 信号处理方面

信号识别、信号加密、信号去噪、信号增强、雷达信号处理、信号水印嵌入提取、肌电信号、脑电信号、信号配时优化、心电信号、DOA估计、编码译码、变分模态分解、管道泄漏、滤波器、数字信号处理+传输+分析+去噪、数字信号调制、误码率、信号估计、DTMF、信号检测

🌟电力系统方面

微电网优化、无功优化、配电网重构、储能配置、有序充电、MPPT优化、家庭用电、电/冷/热负荷预测、电力设备故障诊断、电池管理系统(BMS)SOC/SOH估算(粒子滤波/卡尔曼滤波)、 多目标优化在电力系统调度中的应用、光伏MPPT控制算法改进(扰动观察法/电导增量法)、电动汽车充放电优化、微电网日前日内优化、储能优化、家庭用电优化、供应链优化\智能电网分布式能源经济优化调度,虚拟电厂,能源消纳,风光出力,控制策略,多目标优化,博弈能源调度,鲁棒优化

电力系统核心问题经济调度:机组组合、最优潮流、安全约束优化。新能源消纳:风光储协同规划、弃风弃光率量化、爬坡速率约束建模多能耦合系统:电-气- 热联合调度、P2G与储能容量配置新型电力系统关键技术灵活性资源:虚拟电厂、需求响应、V2G车网互动、分布式储能优化稳定与控制:惯量支撑策略、低频振荡抑制、黑启动预案设计低碳转型:碳捕集电厂建模、绿氢制备经济性分析、LCOE度电成本核算风光出力预测:LSTM/Transformer时序预测、预测误差场景生成(GAN/蒙特卡洛)不确定性优化:鲁棒优化、随机规划、机会约束建模能源流分析、PSASP复杂电网建模,经济调度,算法优化改进,模型优化,潮流分析,鲁棒优化,创新点,文献复现微电网配电网规划,运行调度,综合能源,混合储能容量配置,平抑风电波动,多目标优化,静态交通流量分配,阶梯碳交易,分段线性化,光伏混合储能VSG并网运行,构网型变流器, 虚拟同步机等包括混合储能HESS:蓄电池+超级电容器,电压补偿,削峰填谷,一次调频,功率指令跟随,光伏储能参与一次调频,功率平抑,直流母线电压控制;MPPT最大功率跟踪控制,构网型储能,光伏,微电网调度优化,新能源,虚拟同同步机,VSG并网,小信号模型

🌟 元胞自动机方面
交通流 人群疏散 病毒扩散 晶体生长 金属腐蚀
🌟 雷达方面
卡尔曼滤波跟踪、航迹关联、航迹融合、SOC估计、阵列优化、NLOS识别
🌟 车间调度
零等待流水车间调度问题NWFSP置换流水车间调度问题PFSP混合流水车间调度问题HFSP

、零空闲流水车间调度问题NIFSP、分布式置换流水车间调度问题 DPFSP、阻塞流水车间调度问题BFSP

👇

5 往期回顾扫扫下方二维码

预览时标签不可点

继续滑动看下一个

轻触阅读原文

天天Matlab

向上滑动看下一个

知道了

微信扫一扫
使用小程序


取消 允许


取消 允许


取消 允许

× 分析

__

跳转二维码

作者头像

微信扫一扫可打开此内容,
使用完整服务

: , , , , , , , , , , , , 。 视频 小程序 赞 ,轻点两下取消赞 在看 ,轻点两下取消在看 分享 留言 收藏 听过