开题报告写完了,技术路线图还是一片空白?别慌,这篇教程就是为你准备的。
又到了开题季。朋友圈里,研二的同学们都在晒同一张图——不是美食,不是风景,而是那张让人又爱又恨的技术路线图。
如果你也在问:
- “开题报告里的技术路线图到底怎么画?”
- “用什么软件能又快又专业?”
- “有没有一个工具,输入文字就能自动生成?”
今天,PicDoc官方给你一个确定的答案:有。
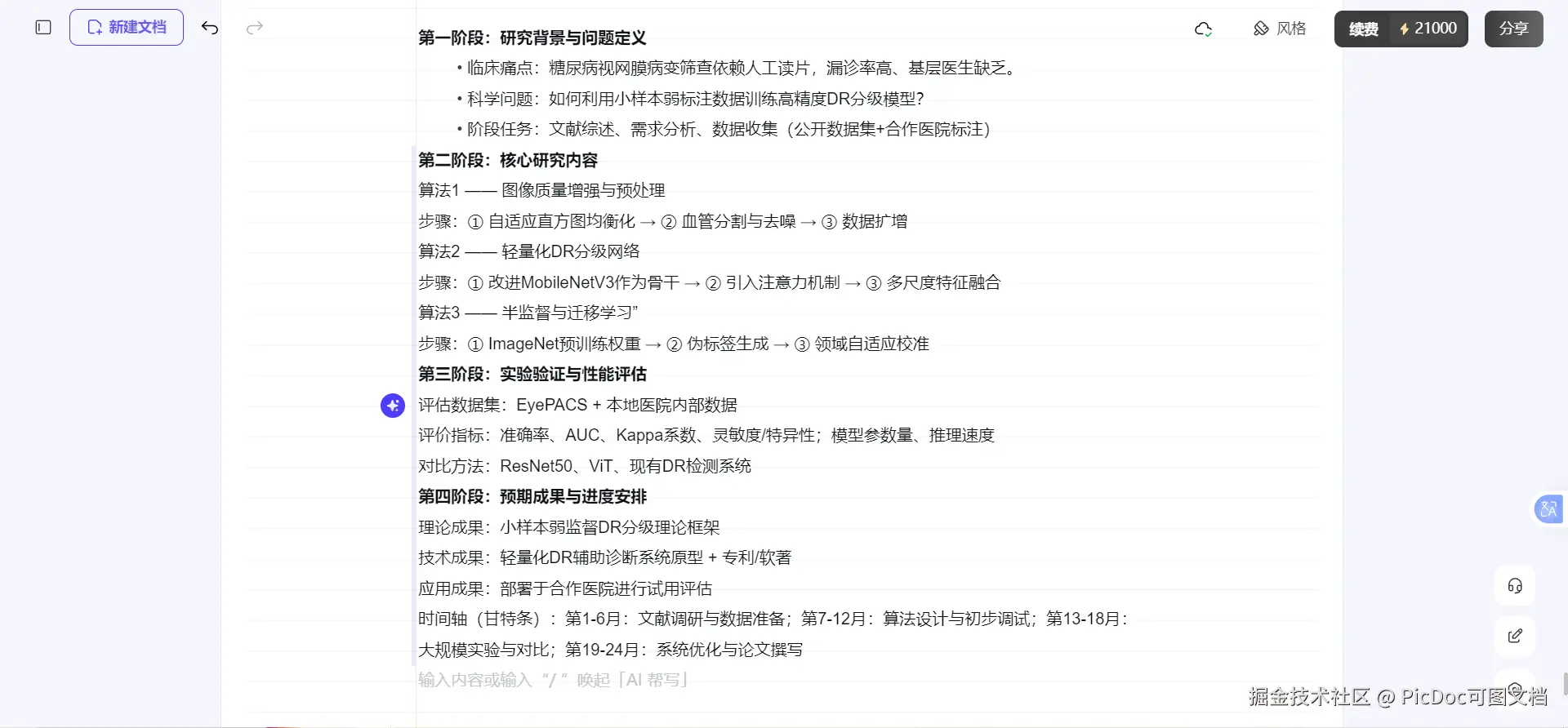
先看几张实际生成效果图:
一、为什么开题报告必须有一张高质量的技术路线图?
开题答辩时,评审老师的时间很有限。没有人会逐字读完你的研究背景和文献综述。他们看什么?看技术路线图。
一张好的技术路线图,要做到两件事:
- 逻辑清晰:研究从哪里开始、分几个阶段、用什么方法、最终得出什么结论——一目了然。
- 专业美观:配色协调、排版整齐、字体统一,体现科研素养。
然而,现实往往是:逻辑想清楚了,图却画不出来;图画出来了,导师又说逻辑不对。
这个死循环,PicDoc来打破。
二、传统的画图方式,痛点在哪里?
| 工具 | 痛点 |
|---|---|
| PPT | 手动对齐拉到崩溃,改一个框的位置,所有箭头都要重新连。配色全靠审美,一不小心就“五彩斑斓”。 |
| Visio | 功能强大但学习成本高,模板老旧,导出图片分辨率低,插入Word后模糊。 |
| ProcessOn | 在线协作方便,但免费版功能受限,且样式偏“思维导图”,不适合学术论文的严谨风格。 |
| AI绘图工具(国外) | 生成的是“死图”,文字不能改;中文字体乱码;不懂“开题报告”是什么格式要求。 |
核心矛盾: 你需要的是科研逻辑的表达,而不是软件操作技巧。
PicDoc的解法很简单:你说逻辑,AI画图。
三、PicDoc三步法:开题报告技术路线图,10分钟搞定
第一步:输入内容——两种方式,任你选择
PicDoc的生图逻辑是:先有内容,后有图。你不需要会排版,只需要把研究思路整理成文字。
方式一:直接输入(适合已经写好开题报告的同学)
把你开题报告里的“研究内容”或“技术路线”那一段文字,直接复制进PicDoc的文本框。
示例(以“基于深度学习的视网膜病变早期诊断算法研究”为例):
就是这么一段文字,PicDoc就能读懂层级关系。
方式二:AI帮写(适合思路还不太清晰的同学)
如果你现在还写不出上面那样的结构化文字,点击 “AI帮写” 按钮:
- 输入你的研究题目(如“乡村人居环境整治对居民幸福感的影响研究”);
- 输入1-3个关键词(如“问卷调查、结构方程模型、差异分析”);
- AI会自动生成一段结构完整、逻辑清晰的技术路线文本大纲。
第二步:一键生成——输入风格要求,30秒出图
当你有了内容文字后,选中它,点击 “自由生图” 。这时,你可以输入风格和配色要求。
PicDoc支持你自定义风格,比如:
风格Prompt示例(开题报告推荐):
“生成一张技术路线图。采用自上而下的流程图结构。主色调为深蓝色(#1E3A8A)和浅灰色(#F3F4F6)。矩形框用圆角,带轻微阴影。连接线为带箭头的黑色实线。字体中文宋体、英文Times New Roman。整体风格简洁、专业,适合研究生开题报告。”
如果你不想写Prompt,也可以什么都不填,直接点击生成,等待约30秒。你会得到一张可以直接插入开题报告Word文档的高清图片。
第三步:微调与导出——应对导师“再改改”的需求
注意: PicDoc目前生成后不支持一键套用全部风格和配色(因为那样可能导致文字溢出或排版错乱)。但我们提供了更灵活的微调方式:
修改方式一:改Prompt,重新生成
如果你觉得整体配色不对(比如蓝色太深、灰色太浅),或者想换成另一种布局(比如从左到右),直接修改Prompt中的描述,再次点击生成即可。可以无限次重新生成,直到满意。
修改方式二:进入编辑模式,手动调整
如果只是改几个字的表述(比如把“数据分析”改成“统计分析”):
- 点击图片进入 “文字可编辑模式” ;
- 直接双击文字框,修改内容;
导出设置(非常重要!)
- 分辨率:选择 3倍像素(印刷级,开题报告打印清晰)
- 格式:
插入Word → 选择 PNG
提交PDF → 选择 PDF
四、常见问题解答(FAQ)
| 问题 | 答案 |
|---|---|
| PicDoc能画开题报告里的技术路线图吗? | 能。而且我们专门为开题报告优化了“自上而下”的流程图布局,这是最常用的形式。 |
| 我不懂配色怎么办? | 不需要输入具体配色,直接点击生成即可产出配色美观的路线图,或者复制我们上文给出的Prompt。 |
| 生成后能改文字吗? | 能。进入“文字可编辑模式”,双击直接改。 |
| 生成后能改整体配色吗? | 目前不支持一键套用,但你可以修改Prompt重新生成。因为一键套用可能导致文字位置错乱,重新生成反而更可控。 |
| 导出到Word会模糊吗? | 不会。选择3倍像素+ PNG格式,清晰度完全满足打印要求。 |
| 开题通过后,方案变了怎么办? | 如果仅需改文字,直接分层编辑文案即可,如果结构变化,用上次的prompt微调后重新生成即可。 |
六、总结:为什么开题报告的技术路线图,首选PicDoc?
| 对比维度 | 传统工具(PPT/Visio) | PicDoc |
|---|---|---|
| 操作门槛 | 需要学习排版、对齐、连线技巧 | 会打字就能用 |
| 出图速度 | 2-6小时 | 10分钟 |
| 修改成本 | 改一个框,所有箭头重连 | 改文字,AI自动重排 |
| 专业程度 | 取决于个人审美 | 内置学术风格模板 |
| 导出质量 | 容易模糊 | 高清可直接印刷 |
开题报告的核心是“逻辑”,不是“画图”。
PicDoc的使命就是把你从画图的体力活中解放出来,让你把时间花在真正的科研思考上。现在就来免费试试PicDoc吧!你只需输入开题题目,10分钟就能拿到一张清晰的技术路线图,那种思路瞬间理顺的感觉,一试便知。