2026 AI助手新物种:多模型+定时任务+键鼠执行,实测把重复工作全丢给ToDesk AI

47 阅读9分钟

 

1. 开篇导语

2026年,AI 工具越来越多,但很多产品停留在“能聊天、能回答、能生成内容”的层面。真正让用户感到效率被拉起来的,不只是能说会道,更要看它能否理解任务、接住流程、动手完成工作。

作为2026年AI助手新物种,ToDesk AI的特别之处,就在这里。

ToDesk AI 并不只是一个普通的问答助手,它更像是一个能理解你意图、协助你操作电脑、执行任务、记录过程、兼顾安全性的智能助手。对于经常需要远程办公、跨设备处理事务、重复执行流程的人来说,这种体验和传统 AI 已经完全不是一个层级。

​编辑

如果说过去的 AI 更像“会回答问题的助手”,那么ToDesk AI 更像“能帮你把事情往前推进一步的执行型助手”。

接下来的这篇文章我将会带大家深度体验一下ToDesk AI 的魅力。

ToDesk AI 的入口:toclaw.net/

​编辑

2. ToDesk AI 到底是什么

简单来说,ToDesk AI是一个结合了 AI 对话、任务执行、电脑操作和远程协同能力的智能助手产品。

它不只是帮你写一段文案、总结一份资料,更重要的是,它开始具备“行动能力”。这意味着在一些明确场景中,它不只是告诉你下一步该怎么做,而是可以进一步协助你在电脑端完成部分操作,比如键盘和鼠标层面的执行、任务结果反馈、过程留痕、定时任务推进等。

这让 ToDesk AI 的定位非常清晰:

不是单纯聊天型 AI,而是更偏向“实战型、执行型、办公型”的 AI 工具。

对于用户来说,这样的产品价值会更直接。因为真正消耗时间的,往往不是“想不出怎么做”,而是“知道怎么做,但过程太碎、太重复、太费时间”。

ToDesk AI支持的技能非常多,不像普通的AI聊天,无法支持各种高级技能,并且无需自己去网上找skill,官方已包含大多数精选技能,省去了很多麻烦;同时ToDesk AI也支持导入新技能,可谓兼具了全面化和个性化技能安装。

​编辑

3. 多模型能力,让不同任务各取所长

在实际使用中,用户最常见的一个痛点就是:不同任务对模型的要求完全不一样。有的任务需要快,比如临时整理信息、快速回复、做一个简要总结。 有的任务需要更强的理解能力,比如长内容梳理、复杂需求拆解、多步骤任务编排。 还有的任务会涉及视觉理解、页面识别、复杂上下文判断,这时候对模型能力又有新的要求。

ToDesk AI 现在支持更多可选模型,其中新增了 GLM-5V-Turbo32+Qwen3.5 plusStep-3.5-flash整体可选模型数量已经扩展到 7 种。用户可以直接通过对话框右下角的模型切换入口,根据任务场景自由选择。

​编辑

这个设计很实用。

因为真正做事的人都知道,不存在一个模型适合所有场景。能切换,意味着你可以把“快、准、稳、强”这些维度拆开来用,而不是被迫用单一模型硬扛全部任务。

比如:

在处理日报、周报、简单总结时,可以优先选择响应更快的模型;

在处理复杂流程说明、长文档拆解、跨窗口任务时,可以切换到更适合理解和推理的模型;

在涉及视觉识别或更复杂交互时,则可以选用更匹配的能力模型。

这也让 ToDesk AI 不再只是一个固定能力的工具,而是一个可以根据工作内容调整策略的 AI 平台。

4. 定时任务加上消息通知,打工人的福音

对我来说,ToDesk AI 这个功能最实用的地方,不是它“看起来很智能”,而是它真的能帮我把每天、每周那些重复性的工作接过去一部分。像日报、周报这种事,最麻烦的不是不会写,而是每天都要整理、每周都要回顾,时间一长特别消耗精力。尤其是工作一忙,等到下班前才想起来日报还没发,或者周五晚上才临时拼周报,整个人都会很疲惫。有了 ToDesk AI 的定时任务和消息通知之后,这件事就变得轻松很多。

​编辑

我现在会把日报相关的整理动作,放进固定时间的任务里。比如临近下班前,让ToDesk AI 按照我设定好的内容结构,帮我整理当天做过的事情、推进到哪一步、还有哪些待跟进项。

​编辑

ToDesk AI 的定时任务真的非常智能,只要到了对应的时间就可以准时触发,并且帮我们完成对应的事情,这样的话就再也不需要担心会忘记每天的日报了。

在定时任务中也可以手动去创建相关的定时任务,并且可以查看到已经完成了哪些定时任务,这个功能方便进行回溯,防止忘记ToDesk AI 具体干了什么。

​编辑

5. 技能体验

ToDesk AI 真的非常强悍,支持各类技能,覆盖编程开发、办公效率、搜索研究、运营营销、财务金融等多个领域。无论是专业工作还是日常需求,都能提供高效、全面的能力支持。

​编辑

我就带大家随便体验其中几个:

使用PDF能力,生成PDF:

​编辑

办公体验:

​编辑

​编辑

这些能力在日常生活中是真的非常实用,可以带来极大的便利性。

  1. 龙虾军团:一个账号,全局掌控

ToDesk AI 的所有复杂运算放在云端服务器,本地仅显示结果,所以即使你的设备是2018年的旧笔记本也能流畅运行 AI任务,在此背景下,它可以执行龙虾军团(跨设备协同)功能,相当于一人顶一个团队。

​编辑

只需绑定 ToDesk 账号,登录同一账号的所有设备(Windows/macOS/iOS/Android)便可自动获得 ToDesk AI 能力,实现跨设备调度,如 A 设备查资料、B 设备跑计算、C 设备做渲染。

​编辑

实测可能有些设备同步上的落差问题,有些端口或版本还没有更新这部分的功能,所以展示不全,但相信 ToDesk后续会逐步优化这部分协同问题。

7. 自媒体实战:让ToDesk AI 成为你的运营助手

对我来说,做自媒体最累的,不是不会写,而是事情太碎太杂。我同时运营多个账号,不同平台、不同定位、不同风格来回切换,本身就很消耗精力。再加上找热点、做选题、拆解同行、调整话术、安排发布时间、盯数据这些流程,一整天其实都在重复这些高频琐事。真正让我累的,从来不是写一篇内容,而是这套停不下来的运营流程。

自从有了ToDesk AI 后简直不要太轻松!

7.1 每天自动收集当天热点素材

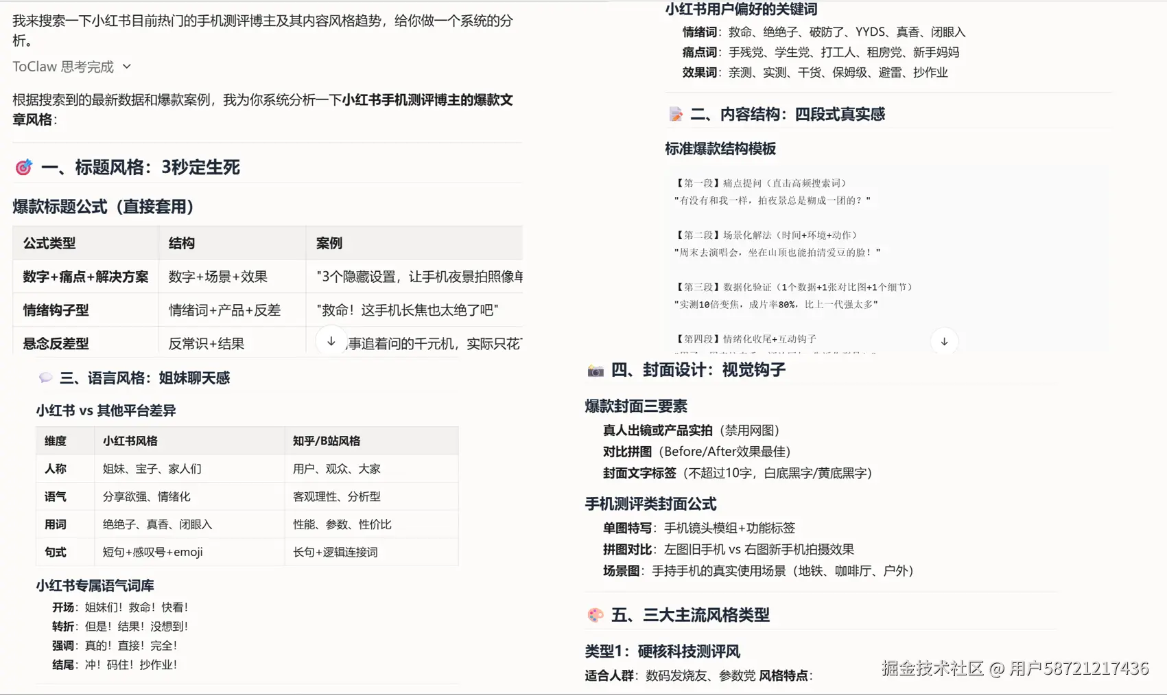
做运营最怕的就是每天一上来先面对“今天写什么”。为了找选题、找角度、找资料,往往要来回切很多页面,看很多内容,还要判断哪些信息能用、哪些只是噪音。这时候 ToDesk AI 更像一个前置助手。我可以先把需求交给它,比如今天我要关注哪些领域、哪些关键词、哪些账号方向,它就能帮我先做一轮信息整理,把杂乱的信息尽量变得清晰一点。

​编辑

7.2 文章选题

很多时候,我拿到的信息其实只有一个点,但运营需要把它拆成多个内容方向。比如一条行业动态,我可能会拆成资讯、观点、实操、互动提问、短文案等不同形式,分发到不同账号。以前这种多角度拆解很容易卡住,因为人脑切换太频繁。但用 ToDesk AI ,我会先把思路铺开,再根据账号定位筛选内容。这样一来,一条信息不再只是“一篇稿子”,而是可以复用的一组内容资产,本质上是在放大内容利用率。

​编辑

7.3 文章格式处理

对我来说,文章格式处理其实也是一件特别耗时间的事情。不同平台对排版、语气、结构的要求都不一样,同一篇内容往往要反复改写、调整格式才能发布。如果全靠自己一点点去处理,不仅费时费力,还很容易出错。

用 ToDesk AI 之后,我可以直接生成适配不同平台的文章版本,它会帮我把同一内容转换成不同风格和格式,基本做到开箱即用,省下了大量重复劳动。

​编辑

7.4 分析优秀博主文章

对我来说,分析优秀博主的文章也是一项很耗精力的工作。要去拆结构、看选题、研究表达方式,还要总结出可以复用的方法,一篇篇看下来其实挺累的。

用 ToDesk AI,我可以直接让它帮我拆解文章结构、提炼核心逻辑和写作套路,很快就能看清对方是怎么做内容的。相比自己一点点分析,效率高了很多,也更容易形成可以复用的内容方法。

8. 总结

ToDesk AI 的意义不在功能增加,而在定位升级——从“AI 对话工具”走向“AI 执行助手”。多模型切换更灵活,键鼠操作让 AI 真正动手,日志与审计提升透明与安全,定时与通知推动任务节奏,一键反馈形成闭环。它不只是更聪明,而是开始真正帮你把事做完。

使用方式很简单:

  • 下载 ToDesk 最新版 → 安装 → 登录账号即可使用
  • 新用户送 5000 积分,每日签到再送 1000 积分,日常免费使用

在未来的AI时代,ToDesk AI 将成为必不可少的高效工具。