RAG Chunking 全攻略:5 种策略 + LangChain4j 实战代码

0 阅读14分钟

分块(Chunking)是 RAG 系统里最容易被忽视却影响最大的环节——同样的嵌入模型、同样的向量数据库,只是换了分块策略,检索召回率就能相差 9% 以上。本文从"为什么必须分块"出发,系统拆解 5 种主流策略的原理与适用场景,再结合 2026 年最新基准测试结论,给出可直接落地的 LangChain4j Java 实战代码与生产配置建议。

📌 适合人群:正在构建或优化 RAG 系统的 Java 后端开发者、AI 应用开发者

关于本文档

本文覆盖 RAG 系统中文档分块的完整知识体系,从基础原理到生产代码,适合有 Java 基础的开发者直接落地使用。

  • ✅ 理解大模型上下文窗口限制与分块的必要性
  • ✅ 掌握 5 种主流分块策略的原理、优劣与适用场景
  • ✅ 读懂 2026 年最新基准测试,做出有数据支撑的策略选择
  • ✅ 掌握 LangChain4j DocumentSplitters API 的完整用法
  • ✅ 获取生产环境参数调优指南与常见陷阱清单

1. 为什么必须分块:三个绕不开的约束

1.1 大模型有"阅读上限"

想象你需要让一名顾问回答问题,但每次只能给他看 3 页材料。整本 500 页的手册根本塞不进去,你必须先挑出最相关的几页递给他。

大语言模型面临同样的限制—— 上下文窗口(Context Window) 规定了模型单次能"看到"的最大 Token 数量。即使是支持 200K Token 的长上下文模型,将整份文档原样塞入也会带来两个严重问题:推理成本随 Token 数量线性甚至超线性上涨;信息密度被大量无关内容稀释,模型更容易"找不到重点"。

分块(Chunking)的核心使命就是:把长文档切成小片段,让检索阶段只取回最相关的那几块,再拼成精准的上下文喂给模型。

image.png

1.2 检索信噪比:块太大或太小都是灾难

分块不只是"切开"这么简单,块的大小直接影响检索精度。来自 2026 年 Vecta 基准测试的数据揭示了两个典型失败模式:

失败模式具体表现根本原因
块过小(< 50 tokens)语义碎片化,端到端问答准确率仅 54%上下文不足,模型缺乏作答依据
块过大(> 2500 tokens)无关内容稀释信号,相似度判别力下降一块包含多个主题,向量无法精准表达
边界截断关键定义被从中间切断固定字符切分不考虑语义完整性

2026 年最新研究表明,实践中的最优区间是 256 ~ 512 tokens,重叠(overlap)设为 chunk_size 的 10% ~ 20%(约 50 ~ 100 tokens)。这一参数组合在多个独立基准测试中均排名前列。

1.3 分块策略的选择与嵌入模型同等重要

NAACL 2025 发布的同行评审研究(arXiv:2410.13070)对 25 种分块配置 × 48 种嵌入模型进行了系统测试,得出了一个令人意外的结论:分块策略对检索质量的影响,与嵌入模型的选择相当甚至更大。 Chroma 的评测也印证了这一点——在相同语料上,最优与最差分块策略之间的召回率差距达到 9%。

这意味着:在优化嵌入模型之前,先把分块策略调好,性价比更高。

2. 五种核心分块策略详解

2.1 固定大小分块(Fixed-size Chunking)

这是最简单粗暴的策略:按照固定的字符数或 Token 数强制切割,不管是否切断了一个完整的句子。

flowchart LR
    subgraph 文档["📄 原始文档(示意)"]
        T["...大模型的上下文窗口限制是影响RAG系统性能的重要因素。分块策略决定了..."]
    end
    subgraph 结果["切分结果(chunkSize=20字符)"]
        C1["...大模型的上下文窗口"] 
        C2["限制是影响RAG系统性"] 
        C3["能的重要因素。分块策"]
    end
    文档 --> 结果
    style 文档 fill:#fff3e0
    style 结果 fill:#ffebee
维度评价
实现难度⭐(最简单,无需任何 NLP 能力)
语义完整性⭐⭐(容易截断句子,边界粗糙)
计算成本⭐⭐⭐⭐⭐(几乎零额外开销)
适用场景日志文件、数据导出、格式均匀的结构化文本

固定大小分块对中文文档尤其不友好,因为中文没有空格分隔词语,强制按字符数切分极易把一个词从中间截断,导致语义扭曲。

2.2 递归字符分块(Recursive Character Splitting)——生产首选

递归分块是目前生产环境中最推荐的默认策略。它的核心思想是:按分隔符优先级递归尝试,优先在"大段落边界"切,如果仍超过目标大小,再降级到"小段落 → 句子 → 词 → 字符"。

image.png

分隔符优先级(从高到低):"\n\n""\n""。!?"" """

为什么递归分块更优秀? 它尽可能保留了文档的语义结构,使得每个 Chunk 内部主题相对聚焦,相比固定大小分块,能显著提升向量检索的精度。2026 年 2 月 Vecta 对 50 篇学术论文的基准测试结果显示,递归 512-token 分块以 69% 的端到端准确率位列第一。

递归分块是大多数 RAG 项目的起点策略。先用它跑通流程,再根据实际检索指标(Precision/Recall)决定是否升级到更复杂的策略。

2.3 文档结构分块(Document-structure Chunking)

文档结构分块充分利用文档自带的格式标记——Markdown 的 ## 标题、HTML 的 <h2> 标签、Word 的段落样式——将内容按照逻辑章节切分,而不是物理字符数。

flowchart LR
    subgraph 原文档["📄 Markdown 文档"]
        H1["# 产品介绍"]
        H2a["## 功能特性\n内容..."]
        H2b["## 价格方案\n内容..."]
        H2c["## 常见问题\n内容..."]
    end
    subgraph Chunks["切分结果(按标题切)"]
        K1["Chunk 1\n产品介绍 > 功能特性\n内容..."]
        K2["Chunk 2\n产品介绍 > 价格方案\n内容..."]
        K3["Chunk 3\n产品介绍 > 常见问题\n内容..."]
    end
    原文档 --> Chunks
    style 原文档 fill:#e3f2fd
    style Chunks fill:#e8f5e9
特点说明
语义完整性极高,完整保留章节逻辑
块大小可控性较差,章节长短不一可能导致大小悬殊
前提条件文档必须有清晰的结构标记
最佳适用场景技术文档、API 手册、产品说明书、Markdown 文档库

LangChain4j 提供了 DocumentByParagraphSplitter,可以按段落(双换行符)进行结构切分。对于 Markdown 文档,结合元数据注入标题路径,可以让检索结果自带"面包屑"信息,大幅提升答案的可追溯性。

2.4 语义分块(Semantic Chunking)

语义分块是最"智能"的策略:通过计算相邻句子之间的向量余弦相似度,在语义发生突变(相似度骤降)的地方切断,而不是在固定位置。

image.png

优势:对主题跳跃频繁、结构松散的文档(研究论文、会议记录、客服对话)效果显著,块内主题高度聚焦。

代价:需要为每个句子调用 Embedding 模型,计算成本高、处理速度慢。更严重的是,2026 年 Vecta 基准测试发现语义分块产生的碎片平均仅 43 tokens,对 LLM 生成答案而言上下文严重不足,导致端到端准确率(54%)反而低于递归分块(69%)。

对比维度语义分块递归字符分块
块内语义聚焦度⭐⭐⭐⭐⭐⭐⭐⭐
计算成本高(需调 Embedding)
块大小稳定性低(碎片风险)
端到端准确率(2026 基准)54%69%
推荐场景知识库、会议记录、散文绝大多数 RAG 场景

[!WARNING] 使用语义分块时,务必设置 最小 Chunk 大小下限(建议 ≥ 100 tokens),避免产生过于碎片化的片段,否则 LLM 生成阶段会因信息量不足而增加幻觉风险。

2.5 父子分块(Parent-Document Chunking)

父子分块是一种"双层架构"策略:索引阶段存储的是小块(子块),检索到匹配后返回给 LLM 的是大块(父块)

flowchart TB
    subgraph 索引阶段["🗄️ 索引阶段"]
        P["父块(512 tokens)\n整段完整上下文"]
        C1["子块 1\n(128 tokens)"]
        C2["子块 2\n(128 tokens)"]
        C3["子块 3\n(128 tokens)"]
        C4["子块 4\n(128 tokens)"]
        P --> C1
        P --> C2
        P --> C3
        P --> C4
        C1 -.->|"向量化存储\n(仅子块)"| DB[(向量数据库)]
        C2 -.-> DB
        C3 -.-> DB
        C4 -.-> DB
    end
    subgraph 检索阶段["🔍 检索阶段"]
        Q["用户查询"] --> DB
        DB -->|"命中子块 2"| Lookup["查找对应父块 ID"]
        Lookup --> Result["返回父块完整内容\n给 LLM"]
    end
    style 索引阶段 fill:#e3f2fd
    style 检索阶段 fill:#e8f5e9

这个策略的精妙之处在于:用小块的"精准"完成检索,用大块的"完整"支撑生成。小块向量更集中,召回精度高;父块上下文更丰富,LLM 答案更准确。

维度说明
检索精度高(小块向量语义集中)
生成质量高(父块提供完整上下文)
实现复杂度中等(需维护父子关系映射)
存储开销略高(父块和子块均需存储)
适用场景技术手册、合同、学术论文等需要高精度+高质量的场景

3. 2026 年前沿策略:Late Chunking 与 Contextual Retrieval

3.1 Late Chunking:在向量层做"延迟切分"

传统分块在向量化之前切割文档;Late Chunking 反其道而行之——先对整篇文档进行 Embedding,再在向量空间对表示进行切分。这样每个子向量天然携带了整篇文档的全局上下文信息,有效解决了传统分块中"割裂上下文"的问题。

2025 年 4 月 arXiv 论文 Reconstructing Context: Evaluating Advanced Chunking Strategies for Retrieval-Augmented Generation(arXiv:2504.19754)对 Late Chunking 和 Contextual Retrieval 进行了严格对比,发现 Late Chunking 计算效率更高,但在语义相关性和完整性方面略逊于 Contextual Retrieval。

3.2 Contextual Retrieval:Anthropic 的上下文注入方案

Anthropic 提出的 Contextual Retrieval 策略在传统分块之上添加了一个额外步骤:将每个 Chunk 连同整篇原始文档一起发送给 LLM,让 LLM 为该 Chunk 生成一段简短的"上下文说明"(2-3 句话),然后将说明文字前置到 Chunk 正文中再进行向量化。

对比维度Late ChunkingContextual Retrieval
语义完整性保留较好最好
计算成本较低(一次 Embedding)较高(额外 LLM 调用)
实现复杂度中(需支持长文档 Embedding)高(需管理预处理 LLM)
2025 研究结论效率优先质量优先

何时值得升级到前沿策略? 如果递归分块已实现 ≥ 85% 的上下文召回率,通常无需升级。当业务对答案质量要求极高(如法律、医疗、金融),且有足够的预算支付额外推理成本时,Contextual Retrieval 是值得投入的选项。

4. 五种策略横向对比

flowchart LR
    subgraph 规则驱动["📐 规则驱动策略"]
        A["固定大小\n(最简单)"]
        B["递归字符\n(推荐默认)"]
        C["文档结构\n(结构化文档)"]
    end
    subgraph 语义驱动["🧠 语义驱动策略"]
        D["语义分块\n(散文/会议记录)"]
        E["父子分块\n(高质量场景)"]
    end
    style 规则驱动 fill:#e3f2fd
    style 语义驱动 fill:#f3e5f5
策略实现难度语义完整性计算成本2026 准确率参考推荐场景
固定大小⭐⭐⭐⭐⭐⭐⭐~50%日志、数据导出
递归字符⭐⭐⭐⭐⭐⭐⭐⭐⭐⭐69%(第一)绝大多数场景
文档结构⭐⭐⭐⭐⭐⭐⭐⭐⭐⭐⭐⭐因场景而异Markdown/HTML 文档
语义分块⭐⭐⭐⭐⭐⭐⭐⭐⭐⭐⭐54%(碎片风险)主题跳跃散文
父子分块⭐⭐⭐⭐⭐⭐⭐⭐⭐⭐⭐高(无直接基准)高精度生产场景

何时选择语义分块?

  • ✅ 文档主题跳跃频繁、结构松散(客服记录、研究报告)
  • ✅ 已设置最小 Chunk 大小下限(≥ 100 tokens)
  • ✅ 有足够的 Embedding 调用预算
  • ❌ 对延迟敏感的在线系统(计算成本过高)
  • ❌ 文档已有清晰的 Markdown/HTML 结构(用文档结构分块更省力)

5. LangChain4j Java 完整实战

5.1 依赖配置

<!-- pom.xml -->
<dependency>
    <groupId>dev.langchain4j</groupId>
    <artifactId>langchain4j</artifactId>
    <version>0.36.2</version>
</dependency>
<dependency>
    <groupId>dev.langchain4j</groupId>
    <artifactId>langchain4j-open-ai</artifactId>
    <version>0.36.2</version>
</dependency>

5.2 策略一:递归分块(生产推荐)

DocumentSplitters.recursive() 是 LangChain4j 提供的递归分块实现,优先按段落,再降级到句子、词,直到满足大小约束。

import dev.langchain4j.data.document.Document;
import dev.langchain4j.data.document.DocumentSplitter;
import dev.langchain4j.data.document.splitter.DocumentSplitters;
import dev.langchain4j.data.segment.TextSegment;
import dev.langchain4j.model.openai.OpenAiTokenizer;

import java.util.List;

public class RecursiveChunkingDemo {

    public static List<TextSegment> chunkDocumentRecursive(Document document) {
        // ✅ 使用 OpenAI tokenizer 进行精确 token 计数
        OpenAiTokenizer tokenizer = new OpenAiTokenizer("text-embedding-ada-002");

        // 构建递归分块器:最大 512 tokens,重叠 64 tokens(约 12.5%)
        DocumentSplitter splitter = DocumentSplitters.recursive(
            512,        // maxSegmentSizeInTokens:每块最多 512 tokens
            64,         // maxOverlapSizeInTokens:相邻块重叠 64 tokens,防止边界截断
            tokenizer   // 使用 token 计数而非字符计数,与嵌入模型对齐
        );

        // 执行分块,返回 TextSegment 列表
        List<TextSegment> segments = splitter.split(document);

        System.out.printf("原始文档切分完成,共生成 %d 个 Chunk%n", segments.size());
        return segments;
    }
}

5.3 策略二:按段落分块(结构化文档)

import dev.langchain4j.data.document.splitter.DocumentByParagraphSplitter;
import dev.langchain4j.data.segment.TextSegment;

import java.util.List;

public class ParagraphChunkingDemo {

    public static List<TextSegment> chunkByParagraph(Document document) {
        // 按段落(双换行符 \n\n)切分,每块最多 500 字符,重叠 50 字符
        DocumentByParagraphSplitter splitter = new DocumentByParagraphSplitter(
            500,    // maxSegmentSizeInChars
            50      // maxOverlapSizeInChars
        );

        return splitter.split(document);
    }
}

5.4 策略三:按句子分块(中文语义保留)

import dev.langchain4j.data.document.splitter.DocumentBySentenceSplitter;
import dev.langchain4j.data.segment.TextSegment;

import java.util.List;

public class SentenceChunkingDemo {

    public static List<TextSegment> chunkBySentence(Document document) {
        // 按句子(。!?.!?)切分,每块最多 200 tokens,重叠 20 tokens
        // 对中文文档更友好,不会切断完整句子
        DocumentBySentenceSplitter splitter = new DocumentBySentenceSplitter(
            200,    // maxSegmentSizeInTokens
            20      // maxOverlapSizeInTokens
        );

        return splitter.split(document);
    }
}

5.5 完整 RAG 摄入管道(含分块)

以下是一个完整的 RAG 文档摄入流水线,将分块、向量化、存储串联起来:

import dev.langchain4j.data.document.Document;
import dev.langchain4j.data.document.DocumentSplitter;
import dev.langchain4j.data.document.loader.FileSystemDocumentLoader;
import dev.langchain4j.data.document.splitter.DocumentSplitters;
import dev.langchain4j.data.segment.TextSegment;
import dev.langchain4j.model.embedding.EmbeddingModel;
import dev.langchain4j.model.openai.OpenAiEmbeddingModel;
import dev.langchain4j.model.openai.OpenAiTokenizer;
import dev.langchain4j.store.embedding.EmbeddingStoreIngestor;
import dev.langchain4j.store.embedding.inmemory.InMemoryEmbeddingStore;

import java.nio.file.Path;
import java.util.List;

public class RagIngestionPipeline {

    // ===== 核心配置参数(基于 2026 年基准测试最优区间)=====
    private static final int CHUNK_SIZE_TOKENS = 512;  // 最优区间:256-512
    private static final int OVERLAP_TOKENS    = 64;   // 约 12.5%,在 10%-20% 范围内

    public static void ingestDocuments(List<Path> documentPaths) {
        // Step 1:加载文档(支持 PDF、TXT、DOCX 等格式)
        List<Document> documents = FileSystemDocumentLoader.loadDocuments(documentPaths);
        System.out.printf("加载文档完成,共 %d 份%n", documents.size());

        // Step 2:配置递归分块器(生产首选策略)
        OpenAiTokenizer tokenizer = new OpenAiTokenizer("text-embedding-3-small");
        DocumentSplitter splitter = DocumentSplitters.recursive(
            CHUNK_SIZE_TOKENS,
            OVERLAP_TOKENS,
            tokenizer
        );

        // Step 3:配置嵌入模型
        EmbeddingModel embeddingModel = OpenAiEmbeddingModel.builder()
            .apiKey(System.getenv("OPENAI_API_KEY"))
            .modelName("text-embedding-3-small")
            .build();

        // Step 4:配置向量存储(生产环境可替换为 Chroma / Qdrant / Milvus)
        InMemoryEmbeddingStore<TextSegment> embeddingStore = new InMemoryEmbeddingStore<>();

        // Step 5:构建摄入器,一键完成 分块 → 向量化 → 存储
        EmbeddingStoreIngestor ingestor = EmbeddingStoreIngestor.builder()
            .documentSplitter(splitter)       // 注入分块策略
            .embeddingModel(embeddingModel)   // 注入嵌入模型
            .embeddingStore(embeddingStore)   // 注入向量存储
            .build();

        // 执行摄入
        ingestor.ingest(documents);
        System.out.println("✅ 文档摄入完成,RAG 知识库已就绪");
    }
}

5.6 分块框架选型对比

框架语言上手难度Java 生态集成推荐度
LangChain4jJava⭐⭐⭐⭐⭐⭐⭐(Spring Boot 原生支持)✅ 首选
Spring AIJava⭐⭐⭐⭐⭐⭐⭐(Spring 官方维护)✅ 备选
LangChainPython⭐⭐⭐❌(需跨语言调用)仅 Python 项目
LlamaIndexPython⭐⭐⭐❌(需跨语言调用)仅 Python 项目

6. 生产最佳实践

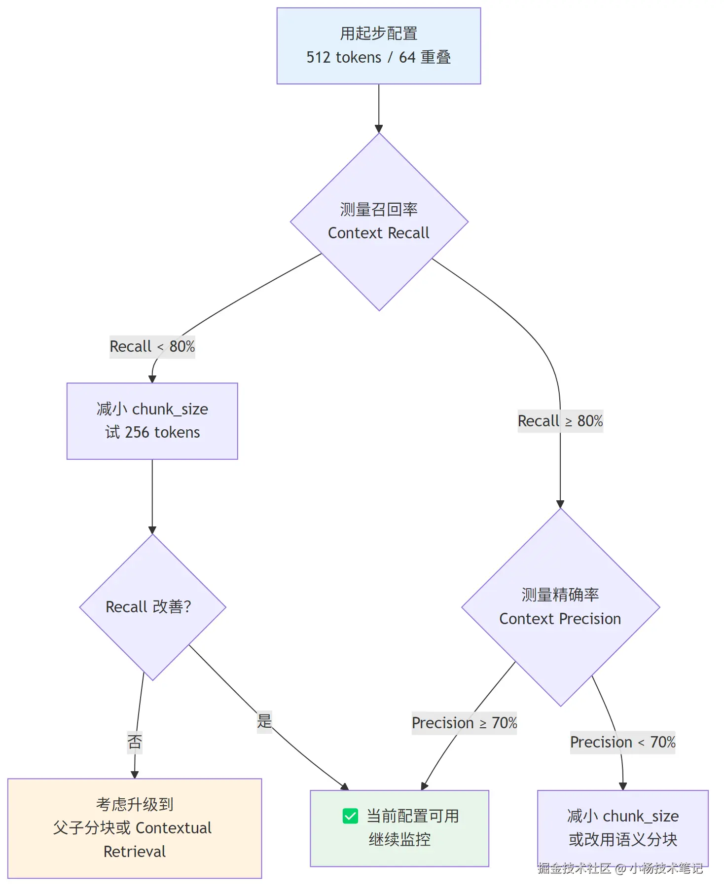
6.1 参数调优:从推荐值出发再迭代

起步配置(适合大多数业务场景):

// ✅ 推荐起步配置(基于 2026 年多个基准测试的最优区间)
DocumentSplitter splitter = DocumentSplitters.recursive(
    512,    // chunk_size:256-512 tokens 为甜点区间
    64,     // overlap:chunk_size 的 10-20%
    tokenizer
);

调优决策流程

image.png

6.2 常见错误与解决方案

问题现象根本原因解决方案
答案截半,关键定义不完整Chunk 边界切断了关键句增大 overlap(设为 chunk_size 的 20%)
答案"跑偏",包含大量无关内容Chunk 过大,一块含多个主题缩小 chunk_size,或改用语义分块
向量检索命中率低Chunk 过小(< 50 tokens),语义信息不足设定最小 Chunk 大小下限
PDF 表格/图片内容丢失仅提取了纯文本,忽略了富媒体使用带 OCR 能力的解析器(如 Tika + Tesseract)
中文文档分块效果差字符级切分切断词语改用 Token 计数模式,或使用 DocumentBySentenceSplitter

不要用字符数代替 Token 数! 中文字符通常对应 1-2 个 Token,英文单词对应 1-3 个 Token,用字符数设定 chunkSize 会导致实际 Chunk 大小与嵌入模型的 Token 限制严重不符,建议始终传入 Tokenizer 实例进行精确 Token 计数。

6.3 分块效果评估方法

评估分块策略效果,推荐使用 RAGAS 框架的两个核心指标:

// 伪代码:评估分块策略
// 构建评估数据集:问题 + 标准答案 + 相关文档段落
EvaluationDataset dataset = EvaluationDataset.from("eval-questions.json");

// 指标1:Context Recall(召回率)
// = 标准答案中有多少事实被检索到的 Chunk 覆盖
// 目标:≥ 80%,低于此值说明分块过小或 Chunk 数量不足

// 指标2:Context Precision(精确率)
// = 检索到的 Chunk 中有多少是真正相关的
// 目标:≥ 70%,低于此值说明分块过大或向量检索噪声太多
指标计算方式目标值低于目标的对策
Context Recall(召回率)标准答案覆盖 / 全部事实≥ 80%缩小 chunk_size,增大 overlap
Context Precision(精确率)相关 Chunk / 全部检索 Chunk≥ 70%缩小 chunk_size,或改为语义分块

7. 总结

核心概念一句话解释
Chunking把长文档切成小片段,让检索阶段只取回最相关的块
chunk_size每个 Chunk 的最大 Token 数,推荐起步值 256-512
overlap相邻 Chunk 的重叠大小,设为 chunk_size 的 10-20%
递归字符分块按分隔符优先级递归切分,生产首选策略,2026 基准准确率 69%
语义分块按向量相似度在语义突变处切分,质量高但成本高、碎片风险大
父子分块小块精准检索 + 大块完整上下文,兼顾精度与生成质量
Late Chunking先整文 Embedding 再切分,每个子向量携带全局上下文

推荐学习路径

  1. 用 LangChain4j DocumentSplitters.recursive(512, 64, tokenizer) 跑通第一个 RAG demo
  2. 用 RAGAS 测量 Context Recall 和 Context Precision,建立基准线
  3. 根据指标决定是否调整 chunk_size / overlap,或升级到父子分块
  4. 当业务要求极高质量时,调研 Contextual Retrieval 的成本收益

更多 AI 工具实战内容,关注微信公众号 [小杨技术笔记],第一时间获取。