如何利用人工智能快速将传统起诉状转换成要素式起诉状

0 阅读1分钟

第一步:搜索并打开微信小程序:法律猫头鹰:

第二步:点击底部的“文书转换”,选择案件类型;这里我们以转换离婚纠纷起诉状为例,选择“离婚纠纷”:

第三步:上传传统起诉状:根据情况选择上传文档或上传图片。文档仅能从微信聊天记录中上传,图片可以从微信聊天记录中上传,也可以从相册中上传,还可以用手机中的照相机拍摄。文档或图片上传后点击“开始转换”:

第四步:等待转换结果。文档生成后可点击预览,满意后点击“下载完整文档”:

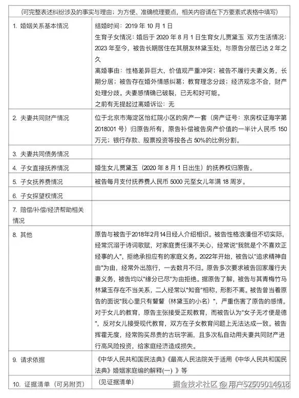
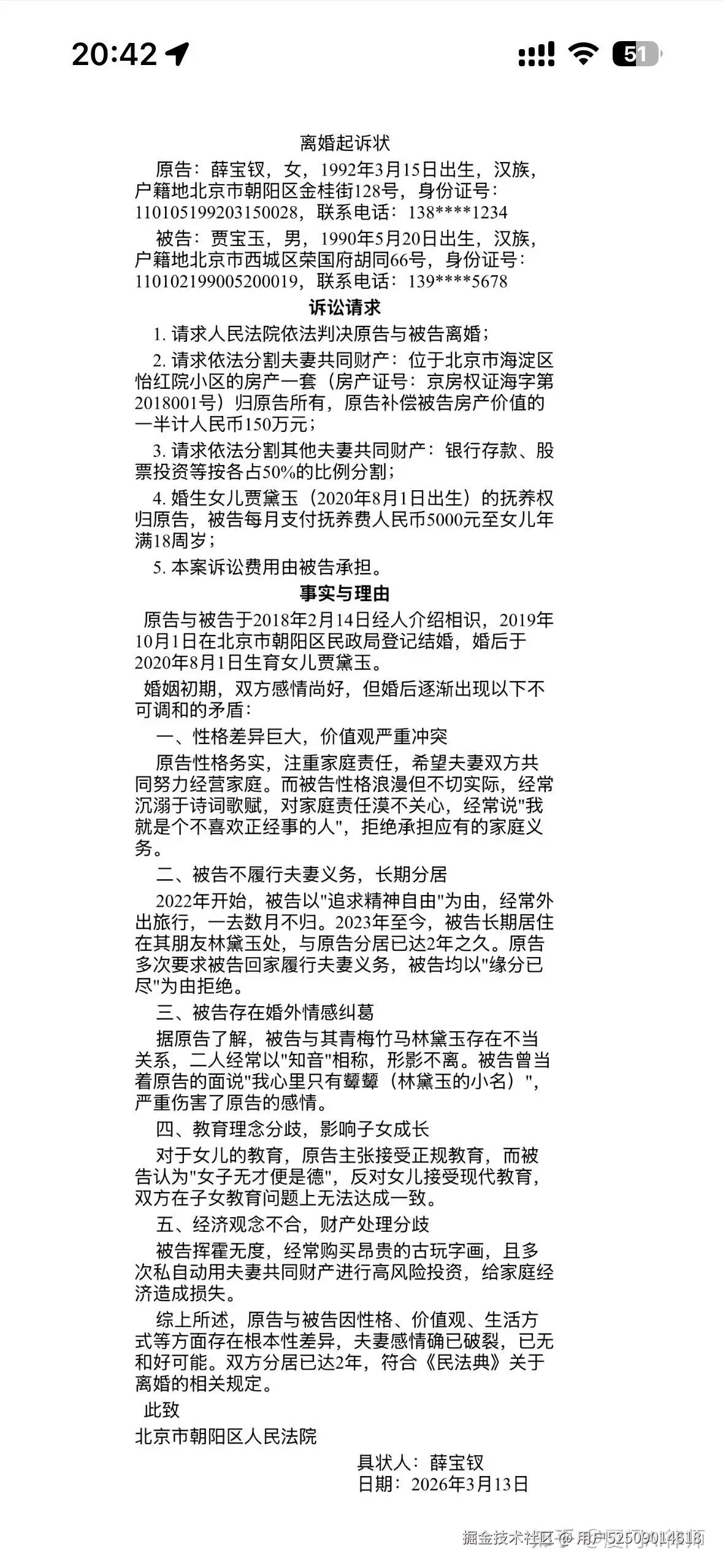
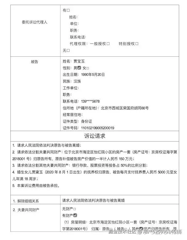
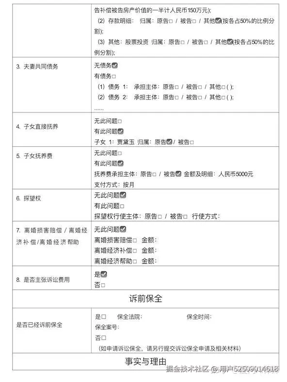
比较转换前后的文书内容:

这个法律人工智能微信小程序(名称“法律猫头鹰”),除了可以将传统起诉状转换成要素式起诉状之外,也可以根据证据材料一次性智能生成传统起诉状、要素式起诉状和证据目录;可以根据合同等材料智能起草律师函;更有智能计算诉讼费、利息、违约金等功能;可以查询最新城镇人均可支配收入等最新统计数据,可以查询实时和历史LPR数据,还有智能提取身份信息、定制精美电子名片等功能。
如果你是一名律师、公司法务人员,或者是一名具有法律需求的人士,一定要收藏这个小程序。