【项目案例】超级杂交稻Y900亲本基因组组装与杂种优势分子机制解析

0 阅读7分钟

今日分享一个我们团队创始人数年前在Plant Physiology发表的一项研究:Genetic basis of heterosis in rice: insights from genome assembly, variation mining, and transcriptome analysis of super-hybrid rice Y900 and its parents,作为项目案例,本文主要聚焦于研究方法、技术路线和核心发现。

图片


项目背景与科学问题

本研究以超级杂交稻Y900为核心材料,该品种由母本Y58S与父本R900配组而成,产量可达15吨/公顷,是两系杂交稻的代表性品种。尽管杂交稻已在生产中广泛应用,但其杂种优势的分子机制仍未完全解析。本研究旨在通过高质量基因组构建、变异挖掘、转录组分析及功能验证,系统揭示Y900杂种优势的遗传基础。

图片


一、亲本基因组组装与注释

1.1 测序策略与组装流程

研究采用PacBio Sequel II平台对R900和Y58S进行长读长测序(数据比较古老,好像是19年还是20年测的,那时还不流行HIFI和ONT),分别获得约110Gb和101Gb的原始数据。辅以约85Gb和75Gb的二代短读长数据进行校正。Hi-C技术用于染色体挂载,最终获得R900基因组:396.41 Mb,contig N50为15.95 Mb,挂载率98.14%;Y58S基因组:398.24 Mb,contig N50为16.59 Mb,挂载率97.82%。

1.2 注释与质量评估

  • BUSCO完整性评估分别为98.70%和98.60%

  • LAI评分均超过23,表明重复序列组装质量高

  • 预测蛋白编码基因:R900为40,417个,Y58S为41,583个

  • 非编码RNA基因:667–1,988个

  • 功能注释覆盖率:89.81%(R900)和87.42%(Y58S)

结合ab initio预测、同源比对和转录本证据,使用EvidenceModeler整合基因模型,PASA进行更新,确保注释的准确性和完整性。

图片


二、全基因组变异分析

2.1 变异类型与分布

以Y58S为参考,与R900比对,鉴定出SNP:1,367,758个;Indel:299,149个(插入149,604,缺失149,545);SV:4,757个;CNV:687个(321个拷贝增加,366个拷贝丢失)。并与其他几个主流水稻基因组进行比较。

2.2 功能基因变异

  • 76.49%的基因(36,477个)存在序列变异

  • 克隆基因中75.32%(2,790个)存在变异

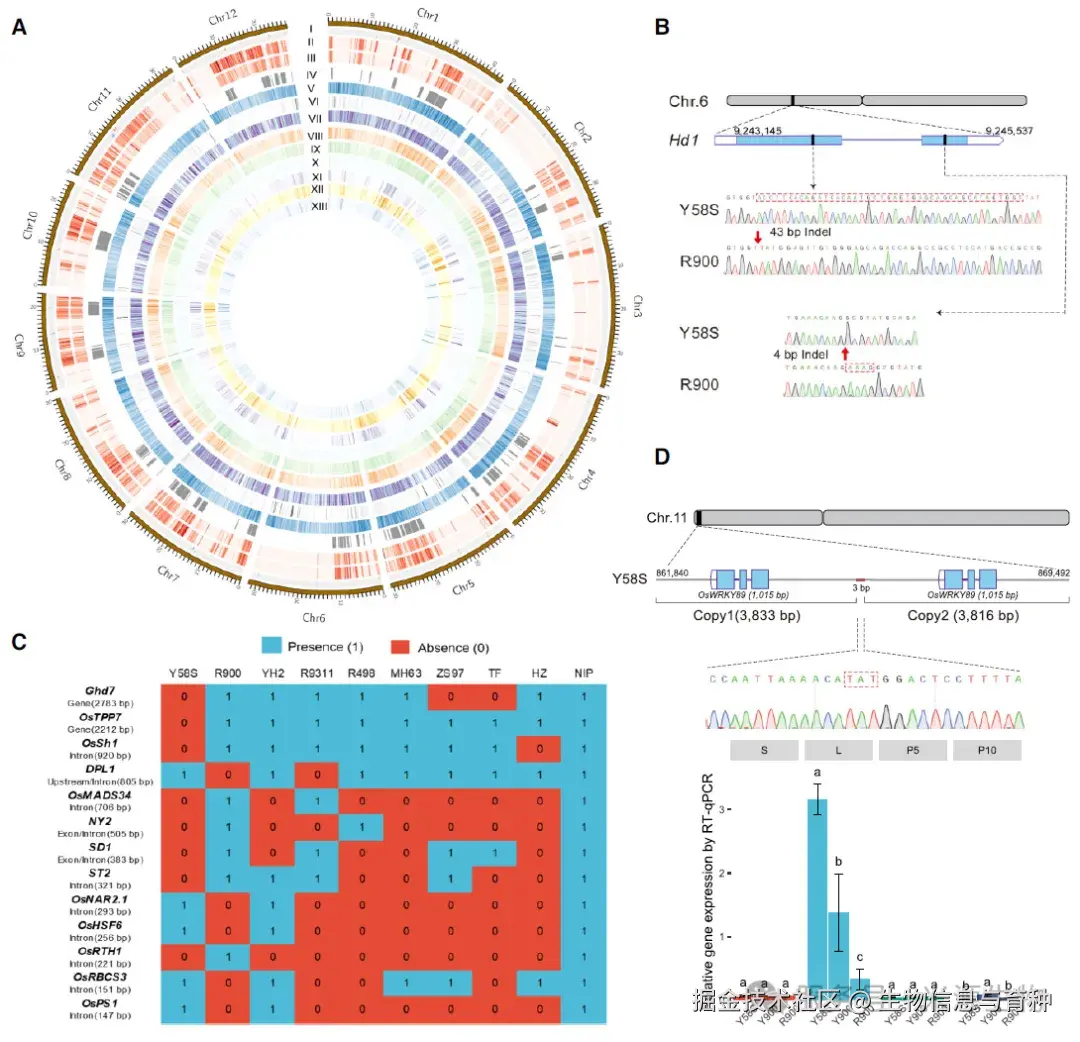
  • 342个QTN中,59个在父母本间存在差异,涉及47个基因,如Hd1、NAL1

验证手段:Sanger测序验证Hd1的Indel突变;RT-qPCR验证OsWRKY89的CNV及其组织表达差异。


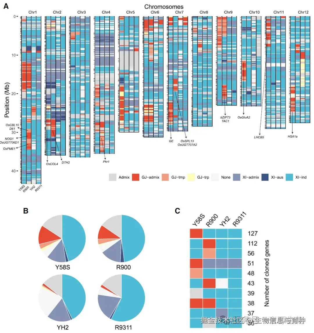
三、籼粳遗传成分与优异单倍型分析

3.1 遗传成分构建

基于高密度SNP和3K-RG背景,构建了Y58S、R900、YH2、R9311的籼粳成分图谱:

  • Y58S:粳型成分约18.37%,总粳型片段68.7 Mb

  • R900:粳型成分约14.31%,总粳型片段53.5 Mb

  • YH2和R9311:粳型成分分别仅为3.40%和2.11%

3.2 优异基因富集

R900和Y58S在粳型区域富集了大量功能基因,如OsSPL13、NOG1、D61、bZIP73、TAC1、DTH2等。这些基因在产量、株型、生育期等方面具有正向调控作用。

关键发现:不同时期超级稻品种从Y1到Y900,父本中粳型成分比例逐步上升,与产量提升趋势一致。

图片


四、多组织转录组与杂种优势表达模式

4.1 样本与测序

采集四个组织:茎、旗叶、5mm幼穗、10mm幼穗。每个组织3个生物学重复,共36个样本。以Y58S为参考基因组进行比对和定量。

4.2 差异表达与表达模式分类

  • 表达基因总数:36,393个

  • 差异表达基因:13,490个(37%)

  • 表达模式分为三类:

  • PDO(部分显性):8,185个基因

  • DO(显性):6,943个基因

  • ODO(超显性):1,214个基因

组织特异性:茎中ODO比例高达28%,与茎粗、直径的超亲优势表型一致;幼穗中ODO比例随发育阶段升高。

4.3 KEGG富集分析

  • 茎和幼穗:富集光合作用通路,以加性和显性效应为主

  • 旗叶:富集细胞分裂和物质代谢通路

  • CLP模式基因:富集淀粉和蔗糖代谢,表明能量代谢偏向低亲本

图片


五、等位基因特异性表达与顺反调控

5.1 ASE分析

  • 鉴定出7,562个存在父母本SNP差异的基因

  • 其中3,048个(40%)为ASE基因

  • 多数组织中父母本等位基因同时表达,偏向比例接近1:1

  • 动态ASE基因远多于稳定ASE基因

图片

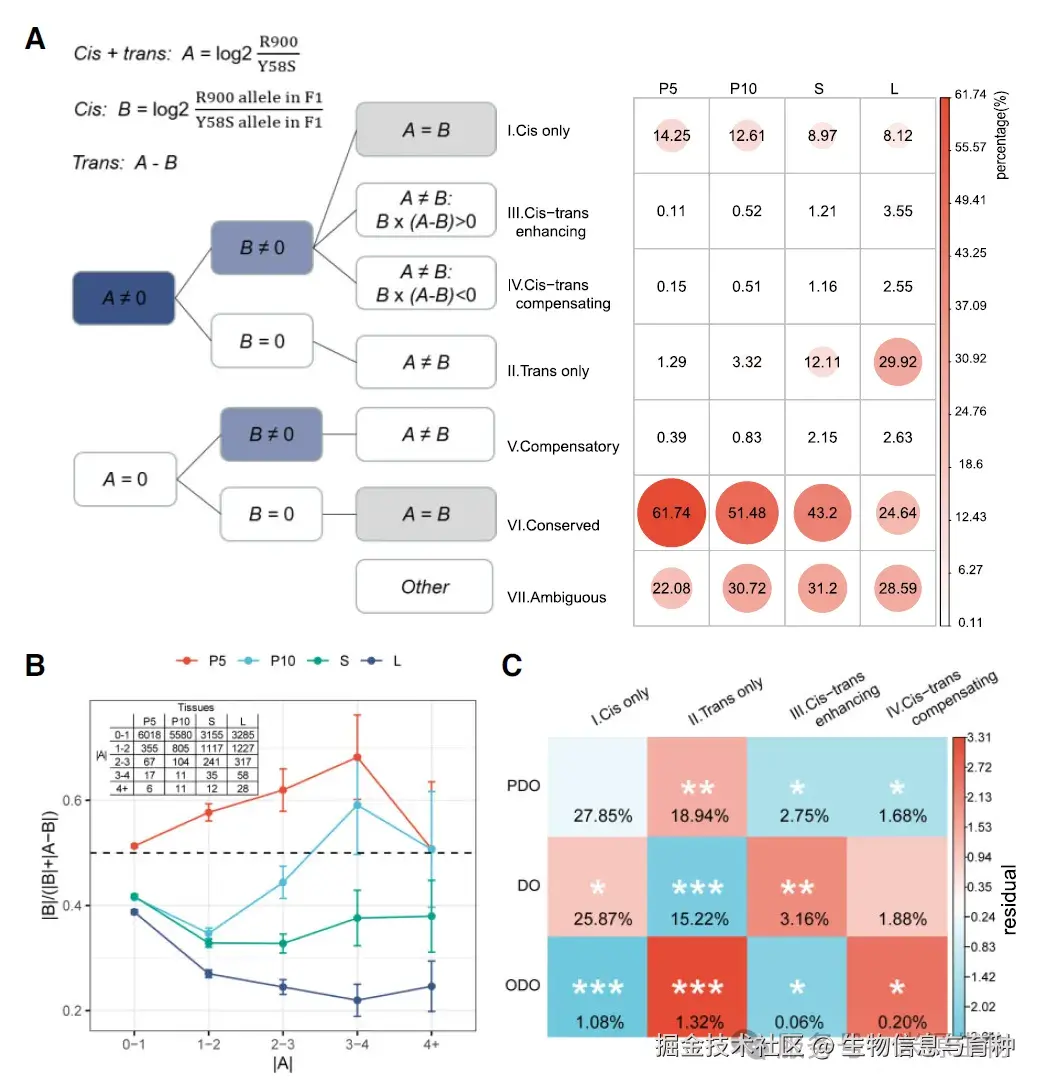
5.2 顺反调控分类

参考Wittkopp等人方法,将调控模式分为七类:

  • 幼穗:以保守型和顺式调控为主(~50–60%)

  • 茎和旗叶:反式调控比例显著上升,尤其旗叶中反式-only占29.74%

关键结论:顺式调控在幼嫩组织中占主导,反式调控在成熟组织中更常见。ODO基因显著富集在反式-only调控类别中。

图片


六、功能基因验证

6.1 Ghd8基因编辑

  • 利用CRISPR/Cas9在R900中敲除Ghd8,获得两个突变体KO-1、KO-2

  • 突变体表现出生育期缩短、株高和产量下降

  • 与Y58S配组后,产量下降约20%,证实Ghd8对杂种优势的关键作用

6.2 F2群体分析

  • Y900自交F2群体(379株)用于Ghd8与OsSPL13的基因型-表型关联分析

  • 不同单倍型组合在产量和生育期上表现出显著差异

图片


七、总结:杂种优势的多维机制

本研究系统揭示了Y900杂种优势的分子基础,主要体现在以下四个层面:

  1. 基因组变异:父母本之间存在广泛的SNP、Indel、SV、CNV变异,覆盖大多数功能基因。

  2. 籼粳渗入:父本R900富集大量粳型优异单倍型,形成对母本Y58S的性状互补。

  3. 表达调控:不同组织中顺式与反式调控的动态变化,决定了杂种优势的组织特异性。

  4. 关键基因:如Ghd8、OsSPL13、NAL1等基因的功能差异和表达调控是产量杂种优势的直接驱动力。


项目技术能力的体现

本研究展示了我们在以下方面的技术能力:

  • 高质量基因组组装与注释:结合经典3+2策略,完成植物基因组的高质量组装。

  • 全基因组变异挖掘:系统鉴定多品种间的SNP、Indel、SV、CNV,结合功能注释和QTN分析。

  • 多组织转录组与调控网络解析:涵盖表达模式分类、ASE分析、顺反调控推断。

  • 文章构建:充分合作探讨,利用已有数据深度挖掘,梳理故事线,并结合CRISPR/Cas9基因编辑与F2群体遗传分析,验证关键基因功能。

若您有动植物领域方向的组学测序以及标准化和个性化方面的需求,欢迎联系合作。

让生信与AI服务于育种——关于米源生物

图片

图片